![]() |
The Gaudi Framework
v40r0 (475e45c1)
|
#include <GaudiKernel/TsDataSvc.h>


Public Member Functions | |
| CLID | rootCLID () const override |
| IDataManagerSvc: Accessor for root event CLID. More... | |
| const std::string & | rootName () const override |
| IDataManagerSvc: Accessor for root event name. More... | |
| StatusCode | registerAddress (std::string_view fullPath, IOpaqueAddress *pAddress) override |
| IDataManagerSvc: Register object address with the data store. More... | |
| StatusCode | registerAddress (IRegistry *parentObj, std::string_view objectPath, IOpaqueAddress *pAddress) override |
| IDataManagerSvc: Register object address with the data store. More... | |
| StatusCode | unregisterAddress (std::string_view fullPath) override |
| IDataManagerSvc: Unregister object address from the data store. More... | |
| StatusCode | unregisterAddress (IRegistry *pParent, std::string_view objPath) override |
| IDataManagerSvc: Unregister object address from the data store. More... | |
| StatusCode | objectLeaves (const DataObject *pObject, std::vector< IRegistry * > &refLeaves) override |
| IDataManagerSvc: Explore the object store: retrieve all leaves attached to the object. More... | |
| StatusCode | objectLeaves (const IRegistry *pRegistry, std::vector< IRegistry * > &refLeaves) override |
| IDataManagerSvc: Explore the object store: retrieve all leaves attached to the object. More... | |
| StatusCode | objectParent (const DataObject *pObject, IRegistry *&refpParent) override |
| IDataManagerSvc: Explore the object store: retrieve the object's parent. More... | |
| StatusCode | objectParent (const IRegistry *pRegistry, IRegistry *&refpParent) override |
| IDataManagerSvc: Explore the object store: retrieve the object's parent. More... | |
| StatusCode | clearSubTree (std::string_view sub_tree_path) override |
| IDataManagerSvc: Remove all data objects below the sub tree identified by its full path name. More... | |
| StatusCode | clearSubTree (DataObject *pObject) override |
| IDataManagerSvc: Remove all data objects below the sub tree identified by the object. More... | |
| StatusCode | clearStore () override |
| IDataManagerSvc: Remove all data objects in the data store. More... | |
| StatusCode | traverseSubTree (std::string_view sub_tree_path, IDataStoreAgent *pAgent) override |
| IDataManagerSvc: Analyze by traversing all data objects below the sub tree identified by its full path name. More... | |
| StatusCode | traverseSubTree (DataObject *pObject, IDataStoreAgent *pAgent) override |
| IDataManagerSvc: Analyze by traversing all data objects below the sub tree. More... | |
| StatusCode | traverseTree (IDataStoreAgent *pAgent) override |
| IDataManagerSvc: Analyze by traversing all data objects in the data store. More... | |
| StatusCode | setRoot (std::string root_name, DataObject *pRootObj) override |
| Initialize data store for new event by giving new event path and root object. More... | |
| virtual StatusCode | i_setRoot (std::string root_name, DataObject *pRootObj) |
| Initialize data store for new event by giving new event path and root object. More... | |
| StatusCode | i_setRoot (DataObject *pRootObj) |
| StatusCode | setRoot (std::string root_path, IOpaqueAddress *pRootAddr) override |
| Initialize data store for new event by giving new event path and address of root object. More... | |
| virtual StatusCode | i_setRoot (std::string root_path, IOpaqueAddress *pRootAddr) |
| Initialize data store for new event by giving new event path and address of root object. More... | |
| StatusCode | i_setRoot (IOpaqueAddress *pRootAddr) |
| StatusCode | setDataLoader (IConversionSvc *svc, IDataProviderSvc *dpsvc=nullptr) override |
| IDataManagerSvc: IDataManagerSvc: Pass a default data loader to the service and optionally a data provider. More... | |
| StatusCode | addPreLoadItem (const DataStoreItem &item) override |
| Add an item to the preload list. More... | |
| StatusCode | removePreLoadItem (const DataStoreItem &item) override |
| Remove an item from the preload list. More... | |
| StatusCode | resetPreLoad () override |
| Clear the preload list. More... | |
| virtual StatusCode | preLoad (int depth, int load_depth, DataObject *pObject) |
| Execute one level of preloading and recursively load until the final level is reached. More... | |
| StatusCode | preLoad () override |
| load all preload items of the list More... | |
| StatusCode | registerObject (std::string_view parentPath, std::string_view objPath, DataObject *pObject) override |
| Register object with the data store. More... | |
| StatusCode | registerObject (DataObject *parentObj, std::string_view objPath, DataObject *pObject) override |
| Register object with the data store. More... | |
| StatusCode | unregisterObject (std::string_view fullPath) override |
| Unregister object from the data store. More... | |
| StatusCode | unregisterObject (DataObject *pObject) override |
| Unregister object from the data store. More... | |
| StatusCode | unregisterObject (DataObject *pObject, std::string_view objectPath) override |
| Unregister object from the data store. More... | |
| StatusCode | retrieveObject (IRegistry *pDirectory, std::string_view path, DataObject *&pObject) override |
| Retrieve object from data store. More... | |
| StatusCode | findObject (std::string_view fullPath, DataObject *&pObject) override |
| Find object identified by its full path in the data store. More... | |
| StatusCode | findObject (IRegistry *pDirectory, std::string_view path, DataObject *&pObject) override |
| Find object identified by its full path in the data store. More... | |
| StatusCode | linkObject (IRegistry *from, std::string_view objPath, DataObject *to) override |
| Add a link to another object. More... | |
| StatusCode | linkObject (std::string_view fullPath, DataObject *to) override |
| Add a link to another object. More... | |
| StatusCode | unlinkObject (IRegistry *from, std::string_view objPath) override |
| Remove a link to another object. More... | |
| StatusCode | unlinkObject (DataObject *fromObj, std::string_view objPath) override |
| Remove a link to another object. More... | |
| StatusCode | unlinkObject (std::string_view fullPath) override |
| Remove a link to another object. More... | |
| StatusCode | updateObject (IRegistry *pDirectory) override |
| Update object identified by its directory entry. More... | |
| StatusCode | updateObject (DataObject *toUpdate) override |
| Update object. More... | |
| StatusCode | initialize () override |
| Service initialization. More... | |
| StatusCode | reinitialize () override |
| Service initialization. More... | |
| StatusCode | finalize () override |
| Service initialization. More... | |
| TsDataSvc (const std::string &name, ISvcLocator *svc) | |
| constructor More... | |
| TsDataSvc (const TsDataSvc &)=delete | |
| no copy constructor More... | |
| TsDataSvc & | operator= (const TsDataSvc &)=delete |
| no assignment operator More... | |
| virtual StatusCode | registerAddress (std::string_view fullPath, IOpaqueAddress *pAddress)=0 |
| Register object address with the data store. More... | |
| StatusCode | registerAddress (DataObject *parentObj, std::string_view objectPath, IOpaqueAddress *pAddress) |
| Register object address with the data store. More... | |
| virtual StatusCode | registerAddress (IRegistry *parentObj, std::string_view objectPath, IOpaqueAddress *pAddress)=0 |
| Register object address with the data store. More... | |
| virtual StatusCode | unregisterAddress (std::string_view fullPath)=0 |
| Unregister object address from the data store. More... | |
| StatusCode | unregisterAddress (DataObject *pParent, std::string_view objPath) |
| Unregister object address from the data store. More... | |
| virtual StatusCode | unregisterAddress (IRegistry *pParent, std::string_view objPath)=0 |
| Unregister object address from the data store. More... | |
| StatusCode | registerObject (std::string_view fullPath, DataObject *pObject) |
| Register object with the data store. More... | |
| virtual StatusCode | registerObject (std::string_view parentPath, std::string_view objectPath, DataObject *pObject)=0 |
| Register object with the data store. More... | |
| StatusCode | registerObject (std::string_view parentPath, int item, DataObject *pObject) |
| Register object with the data store. More... | |
| virtual StatusCode | registerObject (DataObject *parentObj, std::string_view objectPath, DataObject *pObject)=0 |
| Register object with the data store. More... | |
| StatusCode | registerObject (DataObject *parentObj, int item, DataObject *pObject) |
| Register object with the data store. More... | |
| virtual StatusCode | retrieveObject (IRegistry *pDirectory, std::string_view path, DataObject *&pObject)=0 |
| Retrieve object identified by its directory entry. More... | |
| StatusCode | retrieveObject (std::string_view fullPath, DataObject *&pObject) |
| Retrieve object identified by its full path from the data store. More... | |
| StatusCode | retrieveObject (std::string_view parentPath, std::string_view objectPath, DataObject *&pObject) |
| Retrieve object from data store. More... | |
| StatusCode | retrieveObject (std::string_view parentPath, int item, DataObject *&pObject) |
| Retrieve object from data store. More... | |
| StatusCode | retrieveObject (DataObject *parentObj, std::string_view objectPath, DataObject *&pObject) |
| Retrieve object from data store. More... | |
| StatusCode | retrieveObject (DataObject *parentObj, int item, DataObject *&pObject) |
| Retrieve object from data store. More... | |
| virtual StatusCode | findObject (IRegistry *pDirectory, std::string_view path, DataObject *&pObject)=0 |
| Find object identified by its directory entry. More... | |
| virtual StatusCode | findObject (std::string_view fullPath, DataObject *&pObject)=0 |
| Find object identified by its full path in the data store. More... | |
| StatusCode | findObject (std::string_view parentPath, std::string_view objectPath, DataObject *&pObject) |
| Find object identified by its parent object and the path to the object relative to the parent. More... | |
| StatusCode | findObject (std::string_view parentPath, int item, DataObject *&pObject) |
| Find object identified by its parent object and an integer identifier in the data store. More... | |
| StatusCode | findObject (DataObject *parentObj, std::string_view objectPath, DataObject *&pObject) |
| Find object identified by its parent object and the path to the object relative to the parent. More... | |
| StatusCode | findObject (DataObject *parentObj, int item, DataObject *&pObject) |
| Find object identified by its parent object and an integer identifier in the data store. More... | |
| virtual StatusCode | linkObject (IRegistry *from, std::string_view objPath, DataObject *toObj)=0 |
| Add a link to another object. More... | |
| StatusCode | linkObject (std::string_view fromPath, std::string_view objPath, DataObject *toObj) |
| Add a link to another object. More... | |
| StatusCode | linkObject (DataObject *fromObj, std::string_view objPath, DataObject *toObj) |
| Add a link to another object. More... | |
| virtual StatusCode | linkObject (std::string_view fullPath, DataObject *toObj)=0 |
| Add a link to another object. More... | |
| virtual StatusCode | unlinkObject (IRegistry *from, std::string_view objPath)=0 |
| Remove a link to another object. More... | |
| StatusCode | unlinkObject (std::string_view fromPath, std::string_view objPath) |
| Remove a link to another object. More... | |
| virtual StatusCode | unlinkObject (DataObject *fromObj, std::string_view objPath)=0 |
| Remove a link to another object. More... | |
| virtual StatusCode | unlinkObject (std::string_view fullPath)=0 |
| Remove a link to another object. More... | |
Public Member Functions inherited from extends< Service, IDataProviderSvc, IDataManagerSvc > | |
| void const * | i_cast (const InterfaceID &tid) const override |
| Implementation of IInterface::i_cast. More... | |
| StatusCode | queryInterface (const InterfaceID &ti, void **pp) override |
| Implementation of IInterface::queryInterface. More... | |
| std::vector< std::string > | getInterfaceNames () const override |
| Implementation of IInterface::getInterfaceNames. More... | |
Public Member Functions inherited from Service | |
| const std::string & | name () const override |
| Retrieve name of the service More... | |
| StatusCode | configure () override |
| StatusCode | initialize () override |
| StatusCode | start () override |
| StatusCode | stop () override |
| StatusCode | finalize () override |
| StatusCode | terminate () override |
| Gaudi::StateMachine::State | FSMState () const override |
| Gaudi::StateMachine::State | targetFSMState () const override |
| StatusCode | reinitialize () override |
| StatusCode | restart () override |
| StatusCode | sysInitialize () override |
| Initialize Service More... | |
| StatusCode | sysStart () override |
| Initialize Service More... | |
| StatusCode | sysStop () override |
| Initialize Service More... | |
| StatusCode | sysFinalize () override |
| Finalize Service More... | |
| StatusCode | sysReinitialize () override |
| Re-initialize the Service. More... | |
| StatusCode | sysRestart () override |
| Re-initialize the Service. More... | |
| Service (std::string name, ISvcLocator *svcloc) | |
| Standard Constructor More... | |
| SmartIF< ISvcLocator > & | serviceLocator () const override |
| Retrieve pointer to service locator More... | |
| template<typename IFace = IService> | |
| SmartIF< IFace > | service (const std::string &name, bool createIf=true) const |
| template<class T > | |
| Gaudi::Details::PropertyBase * | declareProperty (const std::string &name, ToolHandle< T > &hndl, const std::string &doc="none") |
| template<class T > | |
| StatusCode | declareTool (ToolHandle< T > &handle, bool createIf=true) |
| template<class T > | |
| StatusCode | declareTool (ToolHandle< T > &handle, const std::string &toolTypeAndName, bool createIf=true) |
| Declare used tool. More... | |
| template<class T > | |
| Gaudi::Details::PropertyBase * | declareProperty (const std::string &name, ToolHandleArray< T > &hndlArr, const std::string &doc="none") |
| template<class T > | |
| void | addToolsArray (ToolHandleArray< T > &hndlArr) |
| const std::vector< IAlgTool * > & | tools () const |
| SmartIF< IAuditorSvc > & | auditorSvc () const |
| The standard auditor service.May not be invoked before sysInitialize() has been invoked. More... | |
Public Member Functions inherited from PropertyHolder< CommonMessaging< implements< IService, IProperty, IStateful > > > | |
| PropertyHolder ()=default | |
| Gaudi::Details::PropertyBase & | declareProperty (Gaudi::Details::PropertyBase &prop) |
| Declare a property. More... | |
| Gaudi::Details::PropertyBase * | declareProperty (const std::string &name, Gaudi::Property< TYPE, VERIFIER, HANDLERS > &prop, const std::string &doc="none") |
| Declare a PropertyBase instance setting name and documentation. More... | |
| requires (!Gaudi::Details::is_gaudi_property_v< TYPE >) Gaudi | |
| Helper to wrap a regular data member and use it as a regular property. More... | |
| Gaudi::Details::PropertyBase * | declareRemoteProperty (const std::string &name, IProperty *rsvc, const std::string &rname="") |
| Declare a remote property. More... | |
| StatusCode | setProperty (const std::string &name, const Gaudi::Details::PropertyBase &p) override |
| set the property from another property with a different name More... | |
| StatusCode | setProperty (const std::string &s) override |
| set the property from the formatted string More... | |
| StatusCode | setProperty (const Gaudi::Details::PropertyBase &p) |
| Set the property from a property. More... | |
| virtual StatusCode | setProperty (const std::string &name, const Gaudi::Details::PropertyBase &p)=0 |
| Set the property from a property with a different name. More... | |
| virtual StatusCode | setProperty (const std::string &s)=0 |
| Set the property by string. More... | |
| StatusCode | setProperty (const std::string &name, const char *v) |
| Special case for string literals. More... | |
| StatusCode | setProperty (const std::string &name, const std::string &v) |
| Special case for std::string. More... | |
| StatusCode | setPropertyRepr (const std::string &n, const std::string &r) override |
| set the property from name and value string representation More... | |
| StatusCode | getProperty (Gaudi::Details::PropertyBase *p) const override |
| get the property More... | |
| const Gaudi::Details::PropertyBase & | getProperty (std::string_view name) const override |
| get the property by name More... | |
| StatusCode | getProperty (std::string_view n, std::string &v) const override |
| convert the property to the string More... | |
| const std::vector< Gaudi::Details::PropertyBase * > & | getProperties () const override |
| get all properties More... | |
| bool | hasProperty (std::string_view name) const override |
| Return true if we have a property with the given name. More... | |
| Gaudi::Details::PropertyBase * | property (std::string_view name) const |
| \fixme property and bindPropertiesTo should be protected More... | |
| void | bindPropertiesTo (Gaudi::Interfaces::IOptionsSvc &optsSvc) |
| PropertyHolder (const PropertyHolder &)=delete | |
| PropertyHolder & | operator= (const PropertyHolder &)=delete |
Public Member Functions inherited from CommonMessaging< implements< IService, IProperty, IStateful > > | |
| MSG::Level | msgLevel () const |
| get the cached level (originally extracted from the embedded MsgStream) More... | |
| bool | msgLevel (MSG::Level lvl) const |
| get the output level from the embedded MsgStream More... | |
Protected Member Functions | |
| bool | checkRoot () |
| Check if root path is valid. More... | |
| virtual IConversionSvc * | getDataLoader (IRegistry *pReg) |
| Retrieve customizable data loader according to registry entry to be retrieved. More... | |
| virtual DataObject * | createDefaultObject () const |
| Create default objects in case forced creation of leaves is requested. More... | |
| virtual StatusCode | loadObject (IRegistry *pNode) |
| Invoke Persistency service to create transient object from its persistent representation. More... | |
| virtual StatusCode | loadObject (IConversionSvc *pLoader, IRegistry *pNode) |
| Invoke Persistency service to create transient object from its persistent representation. More... | |
| StatusCode | retrieveEntry (DataSvcHelpers::RegistryEntry *pNode, std::string_view path, DataSvcHelpers::RegistryEntry *&pEntry) |
| Retrieve registry entry from store. More... | |
| DataObject * | handleDataFault (IRegistry *pReg, std::string_view path={}) |
| Invoke data fault handling if enabled. More... | |
Protected Member Functions inherited from Service | |
| std::vector< IAlgTool * > & | tools () |
| ~Service () override | |
| int | outputLevel () const |
get the Service's output level More... | |
Protected Member Functions inherited from CommonMessaging< implements< IService, IProperty, IStateful > > | |
| MSG::Level | setUpMessaging () const |
| Set up local caches. More... | |
| MSG::Level | resetMessaging () |
| Reinitialize internal states. More... | |
| void | updateMsgStreamOutputLevel (int level) |
| Update the output level of the cached MsgStream. More... | |
Protected Attributes | |
| tsDataSvcMutex | m_accessMutex |
| Mutex to protect access to the store. More... | |
Protected Attributes inherited from Service | |
| Gaudi::StateMachine::State | m_state = Gaudi::StateMachine::OFFLINE |
| Service state More... | |
| Gaudi::StateMachine::State | m_targetState = Gaudi::StateMachine::OFFLINE |
| Service state More... | |
| Gaudi::Property< int > | m_outputLevel { this, "OutputLevel", MSG::NIL, "output level" } |
| flag indicating whether ToolHandle tools have been added to m_tools More... | |
| Gaudi::Property< bool > | m_auditorInitialize { this, "AuditInitialize", false, "trigger auditor on initialize()" } |
| Gaudi::Property< bool > | m_auditorStart { this, "AuditStart", false, "trigger auditor on start()" } |
| Gaudi::Property< bool > | m_auditorStop { this, "AuditStop", false, "trigger auditor on stop()" } |
| Gaudi::Property< bool > | m_auditorFinalize { this, "AuditFinalize", false, "trigger auditor on finalize()" } |
| Gaudi::Property< bool > | m_auditorReinitialize { this, "AuditReinitialize", false, "trigger auditor on reinitialize()" } |
| Gaudi::Property< bool > | m_auditorRestart { this, "AuditRestart", false, "trigger auditor on restart()" } |
| Gaudi::Property< bool > | m_autoRetrieveTools |
| Gaudi::Property< bool > | m_checkToolDeps |
| SmartIF< IAuditorSvc > | m_pAuditorSvc |
| Auditor Service More... | |
Private Attributes | |
| IConversionSvc * | m_dataLoader = nullptr |
| Pointer to data loader service. More... | |
| ServiceHandle< IIncidentSvc > | m_incidentSvc |
| Handle to incident service. More... | |
| Gaudi::Property< CLID > | m_rootCLID { this, "RootCLID", 110 , "CLID of root entry" } |
| Gaudi::Property< std::string > | m_rootName { this, "RootName", "/Event", "name of root entry" } |
| Gaudi::Property< bool > | m_forceLeaves |
| Gaudi::Property< std::vector< std::string > > | m_inhibitPathes { this, "InhibitPathes", {}, "inhibited leaves" } |
| Gaudi::Property< bool > | m_enableFaultHdlr |
| Gaudi::Property< std::string > | m_faultName { this, "DataFaultName", "DataFault", "Name of the data fault incident" } |
| Gaudi::Property< bool > | m_enableAccessHdlr |
| Gaudi::Property< std::string > | m_accessName { this, "DataAccessName", "DataAccess", "Name of the data access incident" } |
| std::vector< DataStoreItem > | m_preLoads |
| Items to be pre-loaded. More... | |
| std::unique_ptr< DataSvcHelpers::RegistryEntry > | m_root |
| Pointer to root entry. More... | |
Additional Inherited Members | |
Public Types inherited from extends< Service, IDataProviderSvc, IDataManagerSvc > | |
| using | base_class = extends |
| Typedef to this class. More... | |
| using | extend_interfaces_base = extend_interfaces< Interfaces... > |
| Typedef to the base of this class. More... | |
Public Types inherited from Service | |
| using | Factory = Gaudi::PluginService::Factory< IService *(const std::string &, ISvcLocator *)> |
Public Types inherited from PropertyHolder< CommonMessaging< implements< IService, IProperty, IStateful > > > | |
| using | PropertyHolderImpl = PropertyHolder< CommonMessaging< implements< IService, IProperty, IStateful > > > |
| Typedef used to refer to this class from derived classes, as in. More... | |
Public Types inherited from CommonMessaging< implements< IService, IProperty, IStateful > > | |
| using | base_class = CommonMessaging |
Public Types inherited from extend_interfaces< Interfaces... > | |
| using | ext_iids = typename Gaudi::interface_list_cat< typename Interfaces::ext_iids... >::type |
| take union of the ext_iids of all Interfaces... More... | |
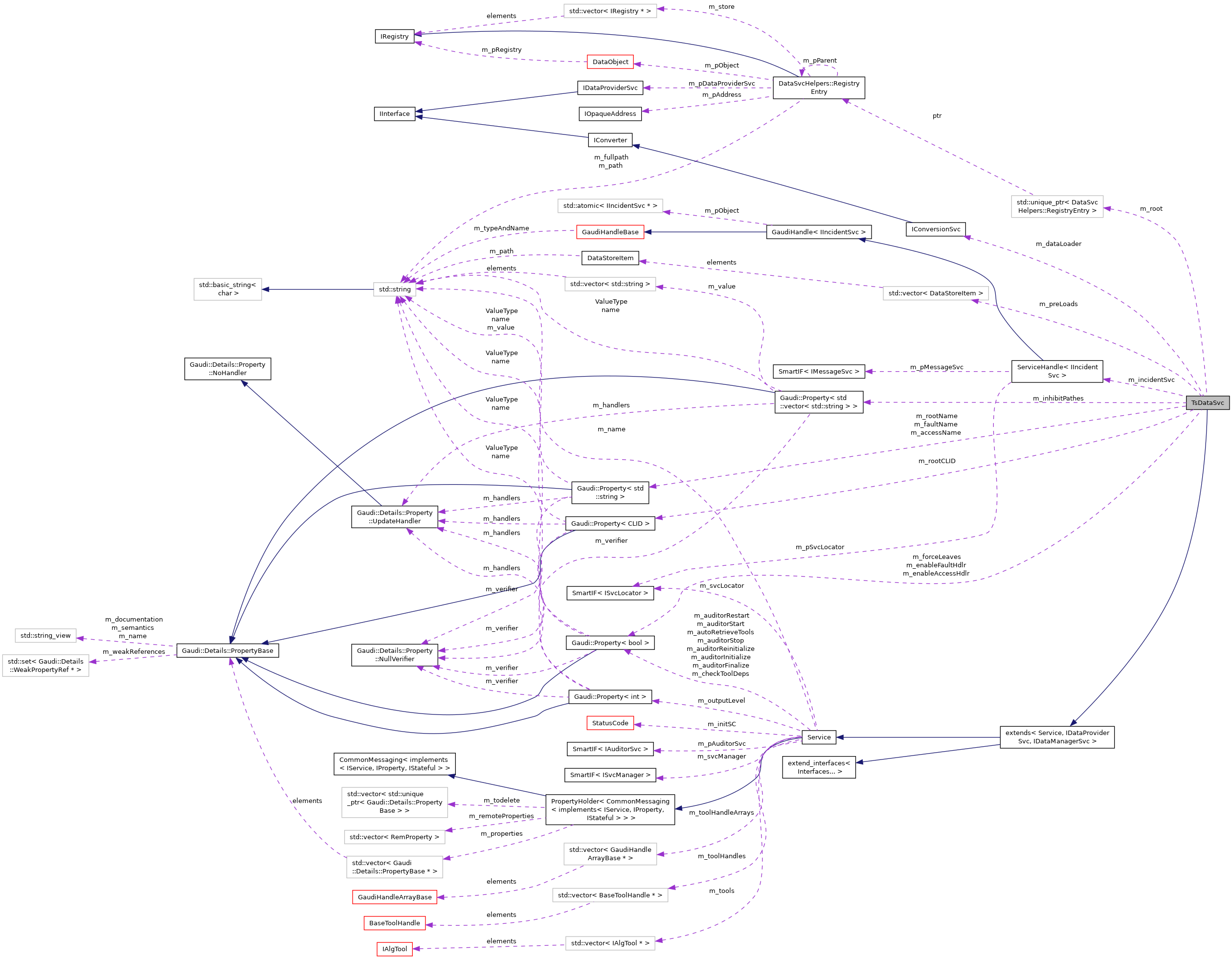
Data service base class. A data service manages the transient data stores and implements the IDataProviderSvc and IDataManagerSvc interfaces.
The accessor methods are protected with a lock. This is done having in mind the DetDataSvc and the retrieval of subdetectors in a multithreaded FW. This solution cannot solve the problem of having different conditions set available simultaneously but it is the simplest solution to allow multiple algorithms running concurrently to access detector components. In first approximation, since for the data we have the whiteboard, we protect only the retrieval of objects.
Definition at line 53 of file TsDataSvc.h.
| TsDataSvc::TsDataSvc | ( | const std::string & | name, |
| ISvcLocator * | svc | ||
| ) |
|
delete |
no copy constructor
|
override |
|
inlineprotected |
|
override |
IDataManagerSvc: Remove all data objects in the data store.
Definition at line 89 of file TsDataSvc.cpp.
|
override |
IDataManagerSvc: Remove all data objects below the sub tree identified by the object.
Definition at line 78 of file TsDataSvc.cpp.
|
override |
IDataManagerSvc: Remove all data objects below the sub tree identified by its full path name.
Definition at line 63 of file TsDataSvc.cpp.
|
protectedvirtual |
Create default objects in case forced creation of leaves is requested.
Definition at line 836 of file TsDataSvc.cpp.
|
override |
|
inline |
Find object identified by its parent object and an integer identifier in the data store.
In case the object is not present the pointer will be set to NULL.
| parentObj | Pointer to parent node of the object. |
| item | Item identifier. |
| pObject | Reference to the pointer of the object to be returned. |
Definition at line 368 of file IDataProviderSvc.h.
|
inline |
Find object identified by its parent object and the path to the object relative to the parent.
The result will be returned in the second argument. In case the object is not present the pointer will be set to NULL.
| parentObj | Pointer to parent node of the object. |
| objectPath | Relative path name of the object. |
| pObject | Reference to the pointer of the object to be returned. |
Definition at line 356 of file IDataProviderSvc.h.
|
override |
Find object identified by its full path in the data store.
Retrieve object identified by its directory from the data store.
Definition at line 608 of file TsDataSvc.cpp.
| virtual StatusCode IDataProviderSvc::findObject |
Find object identified by its directory entry.
The result will be returned in the second argument. In case the object is not present the pointer will be set to NULL. ** FASTEST ACCESS TO THE DATA STORE **
| pDirectory | Pointer to the object. |
| path | String with relative path to directory. Ideally ""! |
| pObject | Reference to the pointer of the object to be returned. |
|
override |
Find object identified by its full path in the data store.
Definition at line 622 of file TsDataSvc.cpp.
| virtual StatusCode IDataProviderSvc::findObject |
Find object identified by its full path in the data store.
The result will be returned in the second argument. In case the object is not present the pointer will be set to NULL.
| fullPath | Path name of the object. |
| pObject | Pointer to the object to be connected. |
|
inline |
Find object identified by its parent object and an integer identifier in the data store.
In case the object is not present the pointer will be set to NULL.
| parentPath | Path to parent node of the object. |
| item | Item identifier. |
| pObject | Reference to the pointer of the object to be returned. |
Definition at line 343 of file IDataProviderSvc.h.
|
inline |
Find object identified by its parent object and the path to the object relative to the parent.
The result will be returned in the second argument. In case the object is not present the pointer will be set to NULL.
| parentPath | Path to parent node of the object. |
| objectPath | Relative path name of the object. |
| pObject | Reference to the pointer of the object to be returned. |
Definition at line 329 of file IDataProviderSvc.h.
|
protectedvirtual |
Retrieve customizable data loader according to registry entry to be retrieved.
Definition at line 841 of file TsDataSvc.cpp.
|
protected |
Invoke data fault handling if enabled.
| pReg | [IN] Pointer to missing registry entry |
| path | [IN] Sub-path of requested object from pReg |
Definition at line 414 of file TsDataSvc.cpp.
|
inline |
Definition at line 147 of file TsDataSvc.h.
|
inline |
Definition at line 158 of file TsDataSvc.h.
|
virtual |
Initialize data store for new event by giving new event path and root object.
Does not clear the store before reinitializing it. This could lead to errors and should be handle with care. Use setRoot if unsure
Definition at line 134 of file TsDataSvc.cpp.
|
virtual |
Initialize data store for new event by giving new event path and address of root object.
Does not clear the store before reinitializing it. This could lead to errors and should be handle with care. Use setRoot if unsure
Definition at line 158 of file TsDataSvc.cpp.
|
override |
|
inline |
Add a link to another object.
Both objects must already be registered with the data store. Once linked, the object can only be unregistered after unlinking.
| fromObj | Pointer to the object the link originates. |
| objPath | Path of the entry to be linked relative to from. |
| toObj | Pointer to the object the link points to. |
Definition at line 498 of file IDataProviderSvc.h.
|
override |
Add a link to another object.
Definition at line 672 of file TsDataSvc.cpp.
| virtual StatusCode IDataProviderSvc::linkObject |
Add a link to another object.
Both objects must already be registered with the data store. Once linked, the object can only be unregistered after unlinking.
| from | Pointer to data directory the link originates. |
| objPath | Path of the entry to be linked relative to from. |
| toObj | Pointer to the object the link points to. |
|
inline |
Add a link to another object.
Both objects must already be registered with the data store. Once linked, the object can only be unregistered after unlinking.
| fromPath | Path to the object the link originates. |
| objPath | Path of the entry to be linked relative to from. |
| toObj | Pointer to the object the link points to. |
Definition at line 484 of file IDataProviderSvc.h.
|
override |
| virtual StatusCode IDataProviderSvc::linkObject |
Add a link to another object.
Both objects must already be registered with the data store. Once linked, the object can only be unregistered after unlinking.
| fullPath | Full path of the entry to be linked. |
| toObj | Pointer to the object the link points to. |
|
protectedvirtual |
Invoke Persistency service to create transient object from its persistent representation.
Reimplemented in DetDataSvc.
Definition at line 452 of file TsDataSvc.cpp.
|
protectedvirtual |
Invoke Persistency service to create transient object from its persistent representation.
Definition at line 444 of file TsDataSvc.cpp.
|
override |
IDataManagerSvc: Explore the object store: retrieve all leaves attached to the object.
IDataManagerSvc: Explore an object identified by its pointer.
Definition at line 193 of file TsDataSvc.cpp.
|
override |
IDataManagerSvc: Explore the object store: retrieve all leaves attached to the object.
IDataManagerSvc: Explore an object identified by the pointer to the registry entry.
Definition at line 201 of file TsDataSvc.cpp.
|
override |
IDataManagerSvc: Explore the object store: retrieve the object's parent.
Definition at line 178 of file TsDataSvc.cpp.
|
override |
IDataManagerSvc: Explore the object store: retrieve the object's parent.
Definition at line 183 of file TsDataSvc.cpp.
|
override |
|
virtual |
Execute one level of preloading and recursively load until the final level is reached.
Preload one level deep, then recursively call the next level.
| depth | current level of loading from requested parent |
| load_depth | maximum level of object loading |
| pObject | pointer to next level root object |
Definition at line 761 of file TsDataSvc.cpp.
|
inline |
Register object address with the data store.
Connect the object identified by its pointer to the parent object and the relative path of the object with respect to the parent.
| parentObj | [IN] Pointer to parent object. |
| objectPath | [IN] Path of the object relative to the parent node |
| pAddress | [IN] Pointer to the object to be connected. |
Definition at line 210 of file IDataManagerSvc.h.
|
override |
IDataManagerSvc: Register object address with the data store.
Definition at line 218 of file TsDataSvc.cpp.
| virtual StatusCode IDataManagerSvc::registerAddress |
Register object address with the data store.
Connect the object identified by its pointer to the parent object and the relative path of the object with respect to the parent.
| parentObj | [IN] Pointer to parent object. |
| objectPath | [IN] Path of the object relative to the parent node |
| pAddress | [IN] Pointer to the object to be connected. |
|
override |
IDataManagerSvc: Register object address with the data store.
Definition at line 212 of file TsDataSvc.cpp.
| virtual StatusCode IDataManagerSvc::registerAddress |
Register object address with the data store.
Connect the object identified by its pointer to the node object identified by its path.
| fullPath | [IN] Path to parent node of the object. |
| pAddress | [IN] Pointer to the object to be registered. |
|
inline |
Register object with the data store.
Connect the object identified by its pointer to the node object identified by its pointer.
| parentObj | Pointer to parent object. |
| item | item number of the object linked to the parent |
| pObject | Pointer to the object to be connected. |
Definition at line 112 of file IDataProviderSvc.h.
| virtual StatusCode IDataProviderSvc::registerObject |
Register object with the data store.
Connect the object identified by its pointer to the parent object and the relative path of the object with respect to the parent.
| parentObj | Pointer to parent object. |
| objectPath | Path of the object relative to the parent node |
| pObject | Pointer to the object to be connected. |
|
override |
Register object with the data store.
Definition at line 300 of file TsDataSvc.cpp.
|
inline |
Register object with the data store.
Connect the object identified by its pointer to the node object identified by its path.
| fullPath | Path to parent node of the object. |
| pObject | Pointer to the object to be registered. |
Definition at line 67 of file IDataProviderSvc.h.
|
inline |
Register object with the data store.
Connect the object identified by its pointer to the parent object and an integer identifier.
| parentPath | Path to parent node of the object. |
| item | item number of the object linked to the parent |
| pObject | Pointer to the object to be registered. |
Definition at line 90 of file IDataProviderSvc.h.
| virtual StatusCode IDataProviderSvc::registerObject |
Register object with the data store.
Connect the object identified by the path to the parent object and the path of the object itself relative to the specified parent.
| parentPath | Path to parent node of the object. |
| objectPath | Path of the object relative to the parent node |
| pObject | Pointer to the object to be registered. |
|
override |
|
override |
|
override |
|
override |
Clear the preload list.
Definition at line 755 of file TsDataSvc.cpp.
|
protected |
|
inline |
Retrieve object from data store.
The object to be retrieved is identified by the pointer to the parent object and an integer identifier. In case the object is not present it will be loaded and converted if possible.
| parentObj | Pointer to parent node of the object. |
| item | Item identifier. |
| pObject | Reference to the pointer of the object to be returned. |
Definition at line 296 of file IDataProviderSvc.h.
|
inline |
Retrieve object from data store.
The object to be retrieved is identified by the pointer to the parent object and the relative path with respect to the node. In case the object is not present it will be loaded and converted if possible.
| parentObj | Pointer to parent node of the object. |
| objectPath | Path of the object relative to the parent. |
| pObject | Reference to the pointer of the object to be returned. |
Definition at line 282 of file IDataProviderSvc.h.
|
override |
Retrieve object from data store.
Retrieve object identified by its directory from the data store.
Definition at line 599 of file TsDataSvc.cpp.
| virtual StatusCode IDataProviderSvc::retrieveObject |
Retrieve object identified by its directory entry.
The result will be returned in the second argument. In case the object is not present it will be loaded and converted if possible. ** FASTEST ACCESS TO THE DATA STORE **
| pDirectory | Pointer to the object. |
| path | String with relative path to directory. Ideally ""! |
| pObject | Reference to the pointer of the object to be returned. |
|
inline |
Retrieve object identified by its full path from the data store.
The result will be returned in the second argument. In case the object is not present it will be loaded and converted if possible.
| fullPath | Path name of the object. |
| pObject | Reference to the pointer of the object to be returned. |
Definition at line 238 of file IDataProviderSvc.h.
|
inline |
Retrieve object from data store.
The object to be retrieved is identified by the path to the parent object and an integer identifier. In case the object is not present it will be loaded and converted if possible.
| parentPath | Path to parent node of the object. |
| item | Item identifier. |
| pObject | Reference to the pointer of the object to be returned. |
Definition at line 268 of file IDataProviderSvc.h.
|
inline |
Retrieve object from data store.
The object to be retrieved is identified by the path of the parent object and the relative path with respect to the node. In case the object is not present it will be loaded and converted if possible.
| parentPath | Path to parent node of the object. |
| objectPath | Path of the object relative to the parent. |
| pObject | Reference to the pointer of the object to be returned. |
Definition at line 252 of file IDataProviderSvc.h.
|
override |
IDataManagerSvc: Accessor for root event CLID.
CLID for root Event.
Definition at line 830 of file TsDataSvc.cpp.
|
override |
IDataManagerSvc: Accessor for root event name.
Name for root Event.
Definition at line 833 of file TsDataSvc.cpp.
|
override |
IDataManagerSvc: IDataManagerSvc: Pass a default data loader to the service and optionally a data provider.
IDataManagerSvc: Pass a default data loader to the service.
Definition at line 169 of file TsDataSvc.cpp.
|
override |
Initialize data store for new event by giving new event path and root object.
Takes care to clear the store before reinitializing it
Takes care to clear the store before reinitializing it
Definition at line 124 of file TsDataSvc.cpp.
|
override |
Initialize data store for new event by giving new event path and address of root object.
Takes care to clear the store before reinitializing it
Definition at line 148 of file TsDataSvc.cpp.
|
override |
IDataManagerSvc: Analyze by traversing all data objects below the sub tree.
IDataManagerSvc: Analyse by traversing all data objects below the sub tree.
Definition at line 105 of file TsDataSvc.cpp.
|
override |
IDataManagerSvc: Analyze by traversing all data objects below the sub tree identified by its full path name.
IDataManagerSvc: Analyse by traversing all data objects below the sub tree identified by its full path name.
Definition at line 98 of file TsDataSvc.cpp.
|
override |
IDataManagerSvc: Analyze by traversing all data objects in the data store.
IDataManagerSvc: Analyse by traversing all data objects in the data store.
Definition at line 114 of file TsDataSvc.cpp.
|
override |
| virtual StatusCode IDataProviderSvc::unlinkObject |
Remove a link to another object.
Both objects must be registered with the data store. This entry point can be used to unlink objects e.g. in order to unregister them.
| fromObj | Pointer to the object the link originates. |
| objPath | Path of the entry to be linked relative to from. |
|
override |
Remove a link to another object.
Definition at line 707 of file TsDataSvc.cpp.
| virtual StatusCode IDataProviderSvc::unlinkObject |
Remove a link to another object.
Both objects must be registered with the data store. This entry point can be used to unlink objects e.g. in order to unregister them.
| from | Pointer to data directory the link originates. |
| objPath | Path of the entry to be linked relative to from. |
|
inline |
Remove a link to another object.
Both objects must be registered with the data store. This entry point can be used to unlink objects e.g. in order to unregister them.
| fromPath | Path to the object the link originates. |
| objPath | Path of the entry to be linked relative to from. |
Definition at line 527 of file IDataProviderSvc.h.
|
override |
| virtual StatusCode IDataProviderSvc::unlinkObject |
Remove a link to another object.
Both objects must be registered with the data store. This entry point can be used to unlink objects e.g. in order to unregister them.
| fullPath | Full path of the entry to be linked. |
|
inline |
Unregister object address from the data store.
The object is identified by parent object and the path of the object relative to the parent.
| pParent | [IN] Pointer to parent object. |
| objPath | [IN] Path name of the object relative to the parent. |
Definition at line 238 of file IDataManagerSvc.h.
|
override |
IDataManagerSvc: Unregister object address from the data store.
Definition at line 259 of file TsDataSvc.cpp.
| virtual StatusCode IDataManagerSvc::unregisterAddress |
Unregister object address from the data store.
The object is identified by parent object and the path of the object relative to the parent.
| pParent | [IN] Pointer to parent object. |
| objPath | [IN] Path name of the object relative to the parent. |
|
override |
IDataManagerSvc: Unregister object address from the data store.
Definition at line 253 of file TsDataSvc.cpp.
| virtual StatusCode IDataManagerSvc::unregisterAddress |
Unregister object address from the data store.
The object is identified by full path name.
| fullPath | [IN] Path name of the object. |
|
override |
|
override |
|
override |
|
override |
Update object.
Definition at line 641 of file TsDataSvc.cpp.
|
override |
Update object identified by its directory entry.
Update object.
Definition at line 634 of file TsDataSvc.cpp.
|
protected |
Mutex to protect access to the store.
Definition at line 292 of file TsDataSvc.h.
|
private |
Definition at line 72 of file TsDataSvc.h.
|
private |
Pointer to data loader service.
Definition at line 56 of file TsDataSvc.h.
|
private |
Definition at line 70 of file TsDataSvc.h.
|
private |
Definition at line 66 of file TsDataSvc.h.
|
private |
Definition at line 68 of file TsDataSvc.h.
|
private |
Definition at line 62 of file TsDataSvc.h.
|
private |
Handle to incident service.
Definition at line 58 of file TsDataSvc.h.
|
private |
Definition at line 64 of file TsDataSvc.h.
|
private |
Items to be pre-loaded.
Definition at line 75 of file TsDataSvc.h.
|
private |
Pointer to root entry.
Definition at line 77 of file TsDataSvc.h.
|
private |
Definition at line 60 of file TsDataSvc.h.
|
private |
Definition at line 61 of file TsDataSvc.h.