![]() |
|
|
Generated: 18 Jul 2008 |
#include <GaudiTools/GaudiTool.h>
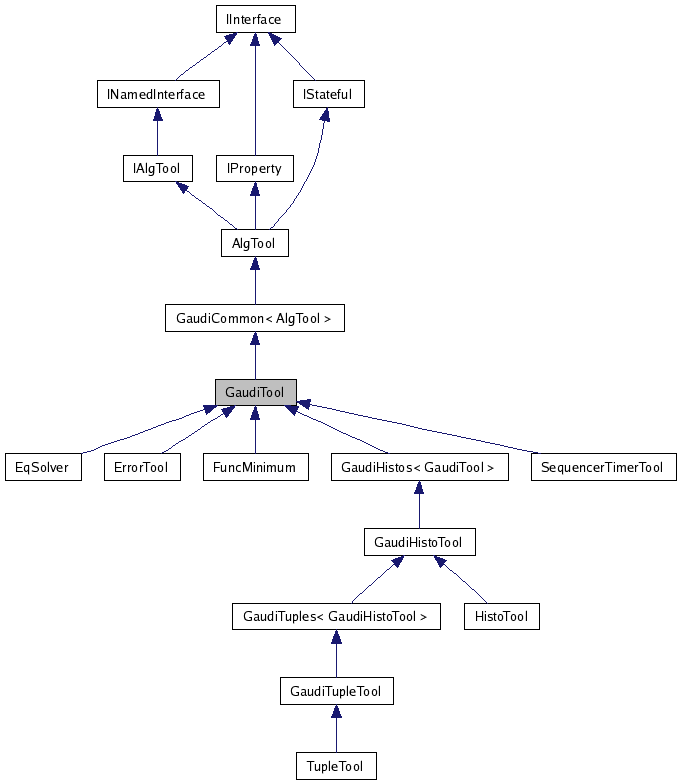
Inheritance diagram for GaudiTool:


Small extension of ordinary the AlgTool base class.
This base class allows "easy"(=="1 line") access to tools and services. This access is safe in the sense that there is no need to worry about the reference counts for tools and services.
The base class allows "easy" (=="1 line") access to data in Gaudi Transient Stores. The functionality includes the checking of the presence of the data at the given location, checking the validity of the data, retrieval of valid data and "forced" retrive of valid data (create if there is no data).
The base class allows to perform an easy error, warning and exception treatments, including the accumulated statistics of exceptions, errors and warnings.
The base class also includes utilities for general statistical counters.
It has been reported that usage of this base class results in significant shrinkage of existing code lines.
Definition at line 99 of file GaudiTool.h.
Public Member Functions | |
| virtual StatusCode | initialize () |
| standard initialization method | |
| virtual StatusCode | finalize () |
| standard finalization method | |
| INTupleSvc * | ntupleSvc () const |
| Access the standard N-Tuple. | |
| INTupleSvc * | evtColSvc () const |
| Access the standard event collection service. | |
| IDataProviderSvc * | detSvc () const |
| accessor to detector service | |
| IDataProviderSvc * | evtSvc () const |
| accessor to event service service | |
| IIncidentSvc * | incSvc () const |
| accessor to Incident Service | |
| IChronoStatSvc * | chronoSvc () const |
| accessor to Chrono & Stat Service | |
| IHistogramSvc * | histoSvc () const |
| acessor to the histogram service | |
| IAlgContextSvc * | contextSvc () const |
| acessor to the Algorithm Context Service | |
| void | put (IDataProviderSvc *svc, DataObject *object, const std::string &address, const bool useRootInTES=true) const |
| Register a data object or container into Gaudi Event Transient Store. | |
| void | put (DataObject *object, const std::string &address, const bool useRootInTES=true) const |
| Register a data object or container into Gaudi Event Transient Store. | |
| template<class TYPE> | |
| TYPE * | get (IDataProviderSvc *svc, const std::string &location, const bool useRootInTES=true) const |
| Templated access to the data in Gaudi Transient Store. | |
| template<class TYPE> | |
| TYPE * | get (const std::string &location, const bool useRootInTES=true) const |
| Templated access to the data from Gaudi Event Transient Store. | |
| template<class TYPE> | |
| TYPE * | getDet (IDataProviderSvc *svc, const std::string &location) const |
| Templated access to the detector data from the Gaudi Detector Transient Store. | |
| template<class TYPE> | |
| TYPE * | getDet (const std::string &location) const |
| Templated access to the detector data from the Gaudi Detector Transient Store. | |
| template<class TYPE> | |
| bool | exist (IDataProviderSvc *svc, const std::string &location, const bool useRootInTES=true) const |
| Check the existence of a data object or container in the Gaudi Transient Event Store. | |
| template<class TYPE> | |
| bool | exist (const std::string &location, const bool useRootInTES=true) const |
| Check the existence of a data object or container in the Gaudi Transient Event Store. | |
| template<class TYPE> | |
| bool | existDet (IDataProviderSvc *svc, const std::string &location) const |
| Check the existence of detector objects in the Gaudi Transient Detector Store. | |
| template<class TYPE> | |
| bool | existDet (const std::string &location) const |
| Check the existence of detector objects in the Gaudi Transient Detector Store. | |
| template<class TYPE, class TYPE2> | |
| TYPE * | getOrCreate (IDataProviderSvc *svc, const std::string &location, const bool useRootInTES=true) const |
| Get the existing data object from Gaudi Event Transient store. | |
| template<class TYPE, class TYPE2> | |
| TYPE * | getOrCreate (const std::string &location, const bool useRootInTES=true) const |
| Get the existing data object from Gaudi Event Transient store. | |
Protected Member Functions | |
| GaudiTool (const std::string &type, const std::string &name, const IInterface *parent) | |
| Standard constructor. | |
| virtual | ~GaudiTool () |
| destructor, virtual and protected | |
Private Member Functions | |
| GaudiTool () | |
| no public default constructor | |
| GaudiTool (const GaudiTool &) | |
| no public copy constructor | |
| GaudiTool & | operator= (const GaudiTool &) |
| no public assignment operator | |
Private Attributes | |
| INTupleSvc * | m_ntupleSvc |
| pointer to the N-Tuple service | |
| INTupleSvc * | m_evtColSvc |
| pointer to the event tag collection service | |
| IDataProviderSvc * | m_evtSvc |
| pointer to Event Data Service | |
| IDataProviderSvc * | m_detSvc |
| pointer to Detector Data Service | |
| IChronoStatSvc * | m_chronoSvc |
| pointer to Chrono & Stat Service | |
| IIncidentSvc * | m_incSvc |
| pointer to Incident Service | |
| IHistogramSvc * | m_histoSvc |
| pointer for histogram service | |
| IAlgContextSvc * | m_contextSvc |
| Algorithm Context Service. | |
| std::string | m_contextSvcName |
| Algorithm Context Service. | |
| const std::string | m_local |
| full tool name "type/name" | |
| GaudiTool::GaudiTool | ( | const std::string & | type, | |
| const std::string & | name, | |||
| const IInterface * | parent | |||
| ) | [protected] |
Standard constructor.
| type | tool type (useless) | |
| name | tool name | |
| parent | pointer to parent object (service, algorithm or tool) |
Definition at line 114 of file GaudiTool.cpp.
References AlgTool::declareProperty(), m_contextSvcName, m_local, and GaudiToolLocal::s_InstanceCounter.
00117 : GaudiCommon<AlgTool> ( this_type , this_name , parent ) 00118 // services 00119 , m_ntupleSvc ( 0 ) 00120 , m_evtColSvc ( 0 ) 00121 , m_evtSvc ( 0 ) 00122 , m_detSvc ( 0 ) 00123 , m_chronoSvc ( 0 ) 00124 , m_incSvc ( 0 ) 00125 , m_histoSvc ( 0 ) 00126 , m_contextSvc ( 0 ) // pointer to Algorithm Context Service 00127 , m_contextSvcName ( "AlgContextSvc" ) // Algorithm Context Service name 00128 // 00129 , m_local ( this_type + "/" + this_name ) 00130 { 00131 declareProperty 00132 ( "ContextService" , 00133 m_contextSvcName , 00134 "The name of Algorithm Context Service" ) ; 00135 // make instance counts 00136 GaudiToolLocal::s_InstanceCounter.increment ( m_local ) ; 00137 }
| GaudiTool::~GaudiTool | ( | ) | [protected, virtual] |
destructor, virtual and protected
Definition at line 141 of file GaudiTool.cpp.
References m_local, and GaudiToolLocal::s_InstanceCounter.
00142 { 00143 GaudiToolLocal::s_InstanceCounter.decrement ( m_local ) ; 00144 }
| GaudiTool::GaudiTool | ( | ) | [private] |
no public default constructor
| GaudiTool::GaudiTool | ( | const GaudiTool & | ) | [private] |
no public copy constructor
| StatusCode GaudiTool::initialize | ( | ) | [virtual] |
standard initialization method
Reimplemented from GaudiCommon< AlgTool >.
Reimplemented in GaudiHistoTool, GaudiTupleTool, SequencerTimerTool, EqSolver, FuncMinimum, GaudiHistos< GaudiTool >, and GaudiTuples< GaudiHistoTool >.
Definition at line 148 of file GaudiTool.cpp.
References GaudiCommon< PBASE >::initialize(), StatusCode::isFailure(), m_local, and GaudiToolLocal::s_FinalizeCounter.
Referenced by FuncMinimum::initialize(), EqSolver::initialize(), and SequencerTimerTool::initialize().
00149 { 00150 // initialize the base class 00151 const StatusCode sc = GaudiCommon<AlgTool>::initialize() ; 00152 if ( sc.isFailure() ) { return sc; } 00153 00154 // increment the counter 00155 GaudiToolLocal::s_FinalizeCounter.increment( m_local ) ; 00156 00157 // return 00158 return sc; 00159 }
| StatusCode GaudiTool::finalize | ( | ) | [virtual] |
standard finalization method
Reimplemented from GaudiCommon< AlgTool >.
Reimplemented in GaudiHistoTool, GaudiTupleTool, SequencerTimerTool, EqSolver, FuncMinimum, GaudiHistos< GaudiTool >, and GaudiTuples< GaudiHistoTool >.
Definition at line 163 of file GaudiTool.cpp.
References GaudiCommon< AlgTool >::debug(), MSG::DEBUG, endreq(), GaudiCommon< PBASE >::finalize(), StatusCode::isFailure(), m_chronoSvc, m_detSvc, m_evtSvc, m_histoSvc, m_incSvc, m_local, GaudiCommon< AlgTool >::msgLevel(), and GaudiToolLocal::s_FinalizeCounter.
Referenced by FuncMinimum::finalize(), EqSolver::finalize(), and SequencerTimerTool::finalize().
00164 { 00165 if ( msgLevel(MSG::DEBUG) ) 00166 debug() << " ==> Finalize the base class GaudiTool " << endreq; 00167 00168 // clear "explicit services" 00169 m_evtSvc = 0 ; 00170 m_detSvc = 0 ; 00171 m_chronoSvc = 0 ; 00172 m_incSvc = 0 ; 00173 m_histoSvc = 0 ; 00174 00175 // finalize the base class 00176 const StatusCode sc = GaudiCommon<AlgTool>::finalize() ; 00177 if ( sc.isFailure() ) { return sc; } 00178 00179 // Decrement the counter 00180 GaudiToolLocal::s_FinalizeCounter.decrement( m_local ) ; 00181 00182 // return 00183 return sc; 00184 }
| INTupleSvc * GaudiTool::ntupleSvc | ( | ) | const |
Access the standard N-Tuple.
Definition at line 200 of file GaudiTool.cpp.
References m_ntupleSvc.
00201 { 00202 if ( 0 == m_ntupleSvc ) 00203 { 00204 m_ntupleSvc = svc<INTupleSvc>( "NTupleSvc" , true ) ; 00205 } 00206 return m_ntupleSvc ; 00207 }
| INTupleSvc * GaudiTool::evtColSvc | ( | ) | const |
Access the standard event collection service.
Definition at line 211 of file GaudiTool.cpp.
References m_evtColSvc.
00212 { 00213 if ( 0 == m_evtColSvc ) 00214 { 00215 m_evtColSvc = svc< INTupleSvc > ( "EvtTupleSvc" , true ) ; 00216 } 00217 return m_evtColSvc ; 00218 }
| IDataProviderSvc * GaudiTool::detSvc | ( | ) | const |
accessor to detector service
Definition at line 188 of file GaudiTool.cpp.
References m_detSvc, and GaudiToolServices::s_DetectorDataSvc.
Referenced by existDet(), and getDet().
00189 { 00190 if ( 0 == m_detSvc ) 00191 { 00192 m_detSvc = 00193 svc<IDataProviderSvc>( GaudiToolServices::s_DetectorDataSvc , true ) ; 00194 } 00195 return m_detSvc ; 00196 }
| IDataProviderSvc * GaudiTool::evtSvc | ( | ) | const |
accessor to event service service
Definition at line 222 of file GaudiTool.cpp.
References m_evtSvc, and GaudiToolServices::s_EventDataSvc.
Referenced by exist(), get(), getOrCreate(), and put().
00223 { 00224 if ( 0 == m_evtSvc ) 00225 { 00226 m_evtSvc = 00227 svc<IDataProviderSvc>( GaudiToolServices::s_EventDataSvc , true ) ; 00228 } 00229 return m_evtSvc ; 00230 }
| IIncidentSvc * GaudiTool::incSvc | ( | ) | const |
Definition at line 234 of file GaudiTool.cpp.
References m_incSvc, and GaudiToolServices::s_IncidentSvc.
00235 { 00236 if ( 0 == m_incSvc ) 00237 { 00238 m_incSvc = 00239 svc<IIncidentSvc> ( GaudiToolServices::s_IncidentSvc , true ) ; 00240 } 00241 return m_incSvc ; 00242 }
| IChronoStatSvc * GaudiTool::chronoSvc | ( | ) | const |
accessor to Chrono & Stat Service
Definition at line 246 of file GaudiTool.cpp.
References m_chronoSvc, and GaudiToolServices::s_ChronoStatSvc.
00247 { 00248 if ( 0 == m_chronoSvc ) 00249 { 00250 m_chronoSvc = 00251 svc<IChronoStatSvc> ( GaudiToolServices::s_ChronoStatSvc , true ) ; 00252 } 00253 return m_chronoSvc ; 00254 }
| IHistogramSvc * GaudiTool::histoSvc | ( | ) | const |
acessor to the histogram service
Definition at line 258 of file GaudiTool.cpp.
References m_histoSvc, and GaudiToolServices::s_HistoSvc.
00259 { 00260 if ( 0 == m_histoSvc ) 00261 { 00262 m_histoSvc = svc<IHistogramSvc> ( GaudiToolServices::s_HistoSvc, true ) ; 00263 } 00264 return m_histoSvc; 00265 }
| IAlgContextSvc * GaudiTool::contextSvc | ( | ) | const |
acessor to the Algorithm Context Service
Definition at line 269 of file GaudiTool.cpp.
References m_contextSvc, and m_contextSvcName.
00270 { 00271 if ( 0 == m_contextSvc ) 00272 { 00273 m_contextSvc = svc<IAlgContextSvc> ( m_contextSvcName , true ) ; 00274 } 00275 return m_contextSvc; 00276 }
| void GaudiTool::put | ( | IDataProviderSvc * | svc, | |
| DataObject * | object, | |||
| const std::string & | address, | |||
| const bool | useRootInTES = true | |||
| ) | const [inline] |
Register a data object or container into Gaudi Event Transient Store.
| svc | Pointer to data provider service | |
| object | Data object or container to be registered | |
| address | Address in Gaudi Event Transient Store ("/Event" could be omitted ) | |
| useRootInTES | Flag to turn on(TRUE) off(FALSE) the use of the RootInTES location property |
| GaudiException | for invalid event data service | |
| GaudiException | for invalid object | |
| GaudiException | for error result from event data service |
| StatusCode::SUCCESS | Data was successfully placed in the TES. | |
| StatusCode::FAILURE | Failed to store data in the TES. |
Reimplemented from GaudiCommon< AlgTool >.
Definition at line 196 of file GaudiTool.h.
References GaudiCommon< PBASE >::put(), and GaudiCommon< AlgTool >::svc().
00200 { 00201 GaudiCommon<AlgTool>::put ( svc , object , address , useRootInTES ) ; 00202 }
| void GaudiTool::put | ( | DataObject * | object, | |
| const std::string & | address, | |||
| const bool | useRootInTES = true | |||
| ) | const [inline] |
Register a data object or container into Gaudi Event Transient Store.
MCHits * hits = new MCHits(); put( hits, "/Event/MC/Hits" );
| object | Data object or container to be registered | |
| address | Address in Gaudi Event Transient Store ("/Event" could be omitted ) | |
| useRootInTES | Flag to turn on(TRUE) off(FALSE) the use of the RootInTES location property |
| GaudiException | for invalid event data service | |
| GaudiException | for invalid object | |
| GaudiException | for error result from event data service |
| StatusCode::SUCCESS | Data was successfully placed in the TES. | |
| StatusCode::FAILURE | Failed to store data in the TES. |
Definition at line 233 of file GaudiTool.h.
References evtSvc(), and GaudiCommon< PBASE >::put().
00236 { 00237 GaudiCommon<AlgTool>::put ( evtSvc() , object , address , useRootInTES ) ; 00238 }
| TYPE* GaudiTool::get | ( | IDataProviderSvc * | svc, | |
| const std::string & | location, | |||
| const bool | useRootInTES = true | |||
| ) | const [inline] |
Templated access to the data in Gaudi Transient Store.
Quick and safe access to the data in Gaudi transient store. The method located the data at given address and perform the debug printout about located data
MCHits* hits = get<MCHits>( evtSvc() , "/Event/MC/Hits" );
| GaudiException | for Invalid Data Provider Service | |
| GaudiException | for invalid/unavailable data |
| svc | Pointer to data service (data provider) | |
| location | data location/address in Gaudi Transient Store | |
| useRootInTES | Flag to turn on(TRUE) off(FALSE) the use of the RootInTES location property |
Reimplemented from GaudiCommon< AlgTool >.
Definition at line 272 of file GaudiTool.h.
References GaudiCommon< AlgTool >::svc().
00275 { 00276 return GaudiCommon<AlgTool>::get<TYPE> ( svc , location , useRootInTES ) ; 00277 }
| TYPE* GaudiTool::get | ( | const std::string & | location, | |
| const bool | useRootInTES = true | |||
| ) | const [inline] |
Templated access to the data from Gaudi Event Transient Store.
Quick and safe access to the data in Gaudi transient store.
The method located the data at the given address and perform the debug printout about located data.
MCParticles* mcps = get<MCParticles>( MCParticleLocation::Default );
| location | Data location/address in Gaudi Transient Store | |
| useRootInTES | Flag to turn on(TRUE) off(FALSE) the use of the RootInTES location property |
Definition at line 305 of file GaudiTool.h.
References evtSvc().
00307 { 00308 return GaudiCommon<AlgTool>::get<TYPE> ( evtSvc() , location , useRootInTES ) ; 00309 }
| TYPE* GaudiTool::getDet | ( | IDataProviderSvc * | svc, | |
| const std::string & | location | |||
| ) | const [inline] |
Templated access to the detector data from the Gaudi Detector Transient Store.
Quick and safe access to the detector data in Gaudi transient store.
The method located the detector at the given address and perform the debug printout about located detector.
MyDet* mdet = getDet<MyDet>( detSvc() , "/dd/Structure/LHCb/MyDet" );
| svc | Pointer to data service (data provider) | |
| location | Detector location/address in Gaudi Transient Store |
Definition at line 330 of file GaudiTool.h.
References GaudiCommon< AlgTool >::svc().
00332 { 00333 return GaudiCommon<AlgTool>::get<TYPE> ( svc , location , false ) ; 00334 }
| TYPE* GaudiTool::getDet | ( | const std::string & | location | ) | const [inline] |
Templated access to the detector data from the Gaudi Detector Transient Store.
Quick and safe access to the detector data in Gaudi transient store.
The method located the detector at the given address and perform the debug printout about located detector.
MyDet* mdet = getDet<MyDet>( "/dd/Structure/LHCb/MyDet" );
| location | Detector location/address in Gaudi Transient Store |
Definition at line 354 of file GaudiTool.h.
References detSvc().
00355 { 00356 return GaudiCommon<AlgTool>::get<TYPE> ( detSvc() , location , false ) ; 00357 }
| bool GaudiTool::exist | ( | IDataProviderSvc * | svc, | |
| const std::string & | location, | |||
| const bool | useRootInTES = true | |||
| ) | const [inline] |
Check the existence of a data object or container in the Gaudi Transient Event Store.
bool a1 = exist<DataObject>( evtSvc(), "/Event/MyObject" ) ; bool a2 = exist<MyHits> ( evtSvc(), "/Event/MyHits" ) ;
| svc | Pointer to data service (data provider) | |
| location | Address in Gaudi Transient Event Store | |
| useRootInTES | Flag to turn on(TRUE) off(FALSE) the use of the RootInTES location property |
| true | Data object or container exists and implements a proper interface | |
| true | Failed to locate the data object or container |
Reimplemented from GaudiCommon< AlgTool >.
Definition at line 385 of file GaudiTool.h.
References GaudiCommon< AlgTool >::svc().
00388 { 00389 return GaudiCommon<AlgTool>::exist<TYPE> ( svc , location , useRootInTES ) ; 00390 }
| bool GaudiTool::exist | ( | const std::string & | location, | |
| const bool | useRootInTES = true | |||
| ) | const [inline] |
Check the existence of a data object or container in the Gaudi Transient Event Store.
bool a1 = exist<DataObject>( "/Event/MyObject" ) ; bool a2 = exist<MyHits> ( "/Event/MyHits" ) ;
| location | Address in Gaudi Transient Event Store |
| true | Data object or container exists and implements a proper interface | |
| true | Failed to locate the data object or container |
Definition at line 415 of file GaudiTool.h.
References evtSvc().
00417 { 00418 return GaudiCommon<AlgTool>::exist<TYPE> ( evtSvc() , location , useRootInTES ) ; 00419 }
| bool GaudiTool::existDet | ( | IDataProviderSvc * | svc, | |
| const std::string & | location | |||
| ) | const [inline] |
Check the existence of detector objects in the Gaudi Transient Detector Store.
bool a1 = existDet<DataObject> ( detSvc(), "/dd/Structure/MyObject" ) ; bool a2 = existDet<Material> ( detSvc(), "/dd/Structure/Material/Air" ) ;
| svc | Pointer to data service (data provider) | |
| location | Address in Gaudi Transient Detector Store |
| true | Detector object exists and implements a proper interface | |
| false | Failed to locate the data object |
Definition at line 438 of file GaudiTool.h.
References GaudiCommon< AlgTool >::svc().
00440 { 00441 return GaudiCommon<AlgTool>::exist<TYPE> ( svc , location , false ) ; 00442 }
| bool GaudiTool::existDet | ( | const std::string & | location | ) | const [inline] |
Check the existence of detector objects in the Gaudi Transient Detector Store.
bool a1 = existDet<DataObject> ( "/dd/Structure/MyObject" ) ; bool a2 = existDet<Material> ( "/dd/Structure/Material/Air" ) ;
| location | Address in Gaudi Transient Detector Store |
| true | Detector object exists and implements a proper interface | |
| false | Failed to locate the data object |
Definition at line 460 of file GaudiTool.h.
References detSvc().
00461 { 00462 return GaudiCommon<AlgTool>::exist<TYPE> ( detSvc() , location , false ) ; 00463 }
| TYPE* GaudiTool::getOrCreate | ( | IDataProviderSvc * | svc, | |
| const std::string & | location, | |||
| const bool | useRootInTES = true | |||
| ) | const [inline] |
Get the existing data object from Gaudi Event Transient store.
Alternatively, create new object and register it in TES and return if object does not exist.
MyHits* hits = getOrCreate<MyHits,MyHits>( evtSvc() , "/Event/MyHits" ) ;
| GaudiException | for Invalid Data Provider Service | |
| GaudiException | for invalid/unavailable data |
| svc | Pointer to data service (data provider) | |
| location | Location in Gaudi Transient Event Store | |
| useRootInTES | Flag to turn on(TRUE) off(FALSE) the use of the RootInTES location property |
Reimplemented from GaudiCommon< AlgTool >.
Definition at line 492 of file GaudiTool.h.
References GaudiCommon< AlgTool >::svc().
00495 { 00496 return GaudiCommon<AlgTool>::getOrCreate<TYPE,TYPE2> ( svc , location , useRootInTES ) ; 00497 }
| TYPE* GaudiTool::getOrCreate | ( | const std::string & | location, | |
| const bool | useRootInTES = true | |||
| ) | const [inline] |
Get the existing data object from Gaudi Event Transient store.
Alternatively, create new object and register it in TES and return if object does not exist.
MyHits* hits = getOrCreate<MyHits,MyHits>( "/Event/MyHits" ) ;
| GaudiException | for Invalid Data Provider Service | |
| GaudiException | for invalid/unavailable data |
| location | Location in Gaudi Transient Event Store | |
| useRootInTES | Flag to turn on(TRUE) off(FALSE) the use of the RootInTES location property |
Definition at line 525 of file GaudiTool.h.
References evtSvc().
00527 { 00528 return GaudiCommon<AlgTool>::getOrCreate<TYPE,TYPE2> ( evtSvc() , location , useRootInTES ) ; 00529 }
INTupleSvc* GaudiTool::m_ntupleSvc [mutable, private] |
pointer to the N-Tuple service
Definition at line 560 of file GaudiTool.h.
Referenced by ntupleSvc().
INTupleSvc* GaudiTool::m_evtColSvc [mutable, private] |
pointer to the event tag collection service
Definition at line 562 of file GaudiTool.h.
Referenced by evtColSvc().
IDataProviderSvc* GaudiTool::m_evtSvc [mutable, private] |
pointer to Event Data Service
Definition at line 564 of file GaudiTool.h.
Referenced by evtSvc(), and finalize().
IDataProviderSvc* GaudiTool::m_detSvc [mutable, private] |
pointer to Detector Data Service
Definition at line 566 of file GaudiTool.h.
Referenced by detSvc(), and finalize().
IChronoStatSvc* GaudiTool::m_chronoSvc [mutable, private] |
pointer to Chrono & Stat Service
Definition at line 568 of file GaudiTool.h.
Referenced by chronoSvc(), and finalize().
IIncidentSvc* GaudiTool::m_incSvc [mutable, private] |
IHistogramSvc* GaudiTool::m_histoSvc [mutable, private] |
pointer for histogram service
Definition at line 572 of file GaudiTool.h.
Referenced by finalize(), and histoSvc().
IAlgContextSvc* GaudiTool::m_contextSvc [mutable, private] |
std::string GaudiTool::m_contextSvcName [private] |
const std::string GaudiTool::m_local [private] |
full tool name "type/name"
Definition at line 581 of file GaudiTool.h.
Referenced by finalize(), GaudiTool(), initialize(), and ~GaudiTool().