|
Gaudi Framework, version v22r0 |
| Home | Generated: 9 Feb 2011 |
A DataObject is the base class of any identifiable object on any data store. More...
#include <GaudiKernel/DataObject.h>


Public Member Functions | |
| DataObject () | |
| Standard Constructor. | |
| DataObject (const DataObject &) | |
| Copy Constructor. | |
| virtual | ~DataObject () |
| Standard Destructor. | |
| virtual unsigned long | addRef () |
| Add reference to object. | |
| virtual unsigned long | release () |
| release reference to object | |
| virtual const CLID & | clID () const |
| Retrieve reference to class definition structure. | |
| const std::string & | name () const |
| Retreive DataObject name. It is the name when registered in the store. | |
| virtual StatusCode | update () |
| Provide empty placeholder for internal object reconfiguration callback. | |
Static Public Member Functions | |
| static const CLID & | classID () |
| Retrieve reference to class definition structure (static access). | |
Private Attributes | |
| unsigned long | m_refCount |
| Reference count. | |
| unsigned char | m_version |
| Version number. | |
| IRegistry * | m_pRegistry |
| Pointer to the Registry Object. | |
| LinkManager * | m_pLinkMgr |
| Store of symbolic links. | |
inline code of class DataObject | |
|
| |
| void | setRegistry (IRegistry *pRegistry) |
| Set pointer to Registry. | |
| IRegistry * | registry () const |
| Get pointer to Registry. | |
| LinkManager * | linkMgr () const |
| Retrieve Link manager. | |
| unsigned char | version () const |
| Retrieve version number of this object representation. | |
| void | setVersion (unsigned char vsn) |
| Set version number of this object representation. | |
| unsigned long | refCount () const |
| Return the refcount. | |
| virtual std::ostream & | fillStream (std::ostream &s) const |
| Fill the output stream (ASCII). | |
| std::ostream & | operator<< (std::ostream &s, const DataObject &obj) |
| Output operator (ASCII). | |
A DataObject is the base class of any identifiable object on any data store.
The base class supplies the implementation of data streaming.
Definition at line 31 of file DataObject.h.
| DataObject::DataObject | ( | ) |
Standard Constructor.
Definition at line 15 of file DataObject.cpp.
00016 : m_refCount(0), 00017 m_version(0), 00018 m_pRegistry(0) 00019 { 00020 m_pLinkMgr = LinkManager::newInstance(); 00021 }
| DataObject::DataObject | ( | const DataObject & | ) |
Copy Constructor.
Standard Constructor.
Definition at line 24 of file DataObject.cpp.
00025 : m_refCount(0), 00026 m_version(0), 00027 m_pRegistry(0) 00028 { 00029 m_pLinkMgr = LinkManager::newInstance(); 00030 }
| DataObject::~DataObject | ( | ) | [virtual] |
Standard Destructor.
Definition at line 33 of file DataObject.cpp.
00033 { 00034 // Issue a warning if the object is being deleted and the reference 00035 // count is non-zero. 00036 if ( m_refCount > 0 ) { 00037 // Insert warning here 00038 } 00039 if ( m_pLinkMgr ) delete m_pLinkMgr; 00040 m_pLinkMgr = 0; 00041 }
| unsigned long DataObject::addRef | ( | ) | [virtual] |
Add reference to object.
Definition at line 53 of file DataObject.cpp.
00053 { 00054 return ++m_refCount; 00055 }
| const CLID & DataObject::classID | ( | ) | [static] |
Retrieve reference to class definition structure (static access).
Retrieve Pointer to class definition structure.
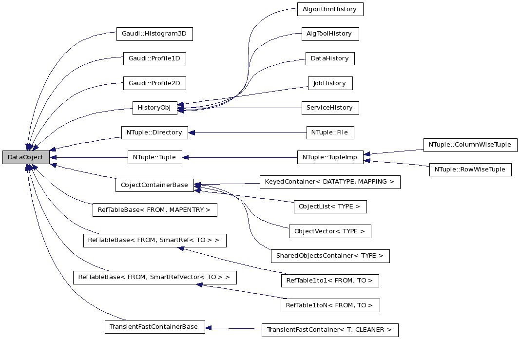
Reimplemented in AlgorithmHistory, AlgToolHistory, DataHistory, HistoryObj, JobHistory, KeyedContainer< DATATYPE, MAPPING >, NTuple::Directory, NTuple::File, NTuple::ColumnWiseTuple, NTuple::RowWiseTuple, ObjectList< TYPE >, ObjectVector< TYPE >, ServiceHistory, SharedObjectsContainer< TYPE >, Gaudi::Histogram3D, Gaudi::Profile1D, and Gaudi::Profile2D.
Definition at line 63 of file DataObject.cpp.
00063 { 00064 return CLID_DataObject; 00065 }
| const CLID & DataObject::clID | ( | ) | const [virtual] |
Retrieve reference to class definition structure.
Retrieve Pointer to class definition structure.
Reimplemented in AlgorithmHistory, AlgToolHistory, DataHistory, HistoryObj, JobHistory, KeyedContainer< DATATYPE, MAPPING >, NTuple::Directory, NTuple::File, NTuple::ColumnWiseTuple, NTuple::RowWiseTuple, ObjectList< TYPE >, ObjectVector< TYPE >, RefTable1to1< FROM, TO >, RefTable1toN< FROM, TO >, ServiceHistory, SharedObjectsContainer< TYPE >, Gaudi::Histogram3D, Gaudi::Profile1D, and Gaudi::Profile2D.
Definition at line 58 of file DataObject.cpp.
00058 { 00059 return CLID_DataObject; 00060 }
| virtual std::ostream& DataObject::fillStream | ( | std::ostream & | s | ) | const [inline, virtual] |
Fill the output stream (ASCII).
Reimplemented in ObjectList< TYPE >, and ObjectVector< TYPE >.
Definition at line 89 of file DataObject.h.
| LinkManager* DataObject::linkMgr | ( | ) | const [inline] |
Retrieve Link manager.
Definition at line 73 of file DataObject.h.
00073 { 00074 return m_pLinkMgr; 00075 }
| const std::string & DataObject::name | ( | ) | const |
Retreive DataObject name. It is the name when registered in the store.
Retrieve DataObject name. It is the name when included in the store.
Reimplemented in NTuple::File, and ServiceHistory.
Definition at line 68 of file DataObject.cpp.
00068 { 00069 if( m_pRegistry != 0) { 00070 return m_pRegistry->name(); 00071 } 00072 else { 00073 return _sDataObjectCppNotRegistered; 00074 } 00075 }
| unsigned long DataObject::refCount | ( | ) | const [inline] |
Return the refcount.
Definition at line 85 of file DataObject.h.
00085 { 00086 return m_refCount; 00087 }
| IRegistry* DataObject::registry | ( | ) | const [inline] |
Get pointer to Registry.
Definition at line 69 of file DataObject.h.
00069 { 00070 return m_pRegistry; 00071 }
| unsigned long DataObject::release | ( | ) | [virtual] |
release reference to object
Decrease reference count.
Definition at line 44 of file DataObject.cpp.
00044 { 00045 unsigned long cnt = --m_refCount; 00046 if ( 0 == m_refCount ) { 00047 delete this; 00048 } 00049 return cnt; 00050 }
| void DataObject::setRegistry | ( | IRegistry * | pRegistry | ) | [inline] |
Set pointer to Registry.
Definition at line 65 of file DataObject.h.
00065 { 00066 m_pRegistry = pRegistry; 00067 }
| void DataObject::setVersion | ( | unsigned char | vsn | ) | [inline] |
Set version number of this object representation.
Definition at line 81 of file DataObject.h.
00081 { 00082 m_version = vsn; 00083 }
| StatusCode DataObject::update | ( | ) | [virtual] |
Provide empty placeholder for internal object reconfiguration callback.
Reimplemented in KeyedContainer< DATATYPE, MAPPING >.
Definition at line 78 of file DataObject.cpp.
00078 { 00079 return StatusCode::SUCCESS; 00080 }
| unsigned char DataObject::version | ( | ) | const [inline] |
Retrieve version number of this object representation.
Definition at line 77 of file DataObject.h.
00077 { 00078 return m_version; 00079 }
| std::ostream& operator<< | ( | std::ostream & | s, | |
| const DataObject & | obj | |||
| ) | [friend] |
Output operator (ASCII).
Definition at line 94 of file DataObject.h.
00094 { 00095 return obj.fillStream(s); 00096 }
LinkManager* DataObject::m_pLinkMgr [private] |
Store of symbolic links.
Definition at line 40 of file DataObject.h.
IRegistry* DataObject::m_pRegistry [private] |
Pointer to the Registry Object.
Definition at line 38 of file DataObject.h.
unsigned long DataObject::m_refCount [private] |
Reference count.
Definition at line 34 of file DataObject.h.
unsigned char DataObject::m_version [private] |