|
Gaudi Framework, version v22r1 |
| Home | Generated: Mon Feb 28 2011 |
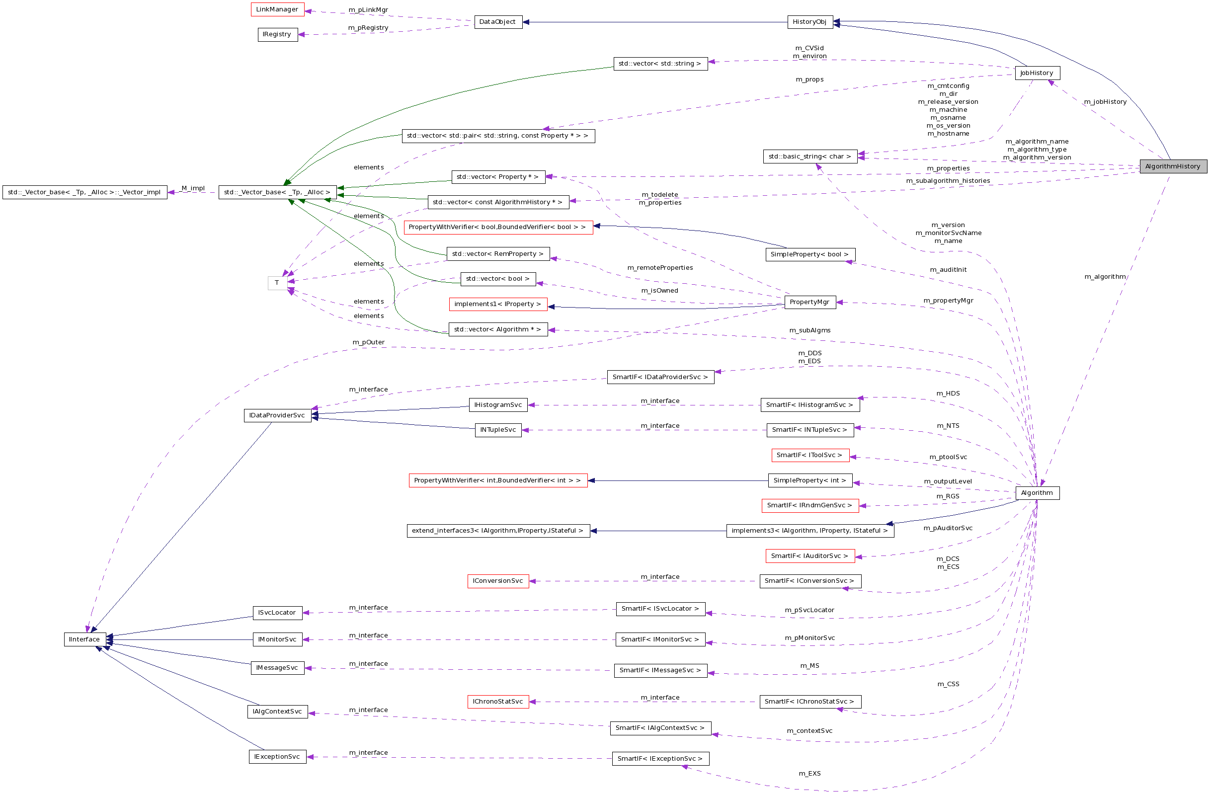
AlgorithmHistory class definition. More...
#include <AlgorithmHistory.h>


Public Types | |
| typedef std::vector< Property * > | PropertyList |
| typedef std::vector< const AlgorithmHistory * > | HistoryList |
Public Member Functions | |
| AlgorithmHistory (const Algorithm &alg, const JobHistory *job) | |
| AlgorithmHistory (const std::string &algVersion, const std::string &algName, const std::string &algType, const PropertyList &props, const HistoryList &subHists) | |
| virtual | ~AlgorithmHistory () |
| virtual const CLID & | clID () const |
| Retrieve reference to class definition structure. | |
| const std::string & | algorithm_type () const |
| const std::string & | algorithm_version () const |
| const std::string & | algorithm_name () const |
| const Algorithm * | algorithm () const |
| const PropertyList & | properties () const |
| const HistoryList & | subalgorithm_histories () const |
| const JobHistory * | jobHistory () const |
Static Public Member Functions | |
| static const CLID & | classID () |
| Retrieve reference to class definition structure (static access) | |
Private Attributes | |
| std::string | m_algorithm_type |
| std::string | m_algorithm_version |
| std::string | m_algorithm_name |
| const Algorithm * | m_algorithm |
| PropertyList | m_properties |
| HistoryList | m_subalgorithm_histories |
| const JobHistory * | m_jobHistory |
AlgorithmHistory class definition.
Definition at line 28 of file AlgorithmHistory.h.
| typedef std::vector<const AlgorithmHistory*> AlgorithmHistory::HistoryList |
Definition at line 36 of file AlgorithmHistory.h.
Definition at line 33 of file AlgorithmHistory.h.
| AlgorithmHistory::AlgorithmHistory | ( | const Algorithm & | alg, |
| const JobHistory * | job | ||
| ) | [explicit] |
Definition at line 32 of file AlgorithmHistory.cpp.
: m_algorithm_type(System::typeinfoName(typeid(alg))), m_algorithm_version(alg.version()), m_algorithm_name(alg.name()), m_algorithm( &alg ), m_properties(alg.getProperties()), m_jobHistory(job) { assert( alg.subAlgorithms() != 0 ); for ( vector<Algorithm*>::const_iterator ialg=alg.subAlgorithms()->begin(); ialg!=alg.subAlgorithms()->end(); ++ ialg ) { m_subalgorithm_histories.push_back(new AlgorithmHistory(**ialg, job)); } }
| AlgorithmHistory::AlgorithmHistory | ( | const std::string & | algVersion, |
| const std::string & | algName, | ||
| const std::string & | algType, | ||
| const PropertyList & | props, | ||
| const HistoryList & | subHists | ||
| ) | [explicit] |
Definition at line 52 of file AlgorithmHistory.cpp.
: m_algorithm_type(algType), // FIXME type_info??? m_algorithm_version(algVersion), m_algorithm_name(algName), m_algorithm(0), m_properties(props), m_subalgorithm_histories(subHists) {}
| AlgorithmHistory::~AlgorithmHistory | ( | ) | [virtual] |
Definition at line 68 of file AlgorithmHistory.cpp.
{
for ( HistoryList::const_iterator
iphist=m_subalgorithm_histories.begin();
iphist!=m_subalgorithm_histories.end(); ++iphist ) {
delete *iphist;
}
}
| const Algorithm* AlgorithmHistory::algorithm | ( | ) | const [inline] |
Definition at line 89 of file AlgorithmHistory.h.
{ return m_algorithm; }
| const std::string& AlgorithmHistory::algorithm_name | ( | ) | const [inline] |
Definition at line 86 of file AlgorithmHistory.h.
{ return m_algorithm_name; }
| const std::string& AlgorithmHistory::algorithm_type | ( | ) | const [inline] |
Definition at line 80 of file AlgorithmHistory.h.
{ return m_algorithm_type; }
| const std::string& AlgorithmHistory::algorithm_version | ( | ) | const [inline] |
Definition at line 83 of file AlgorithmHistory.h.
{ return m_algorithm_version; }
| const CLID & AlgorithmHistory::classID | ( | ) | [static] |
Retrieve reference to class definition structure (static access)
Retrieve Pointer to class definition structure.
Reimplemented from HistoryObj.
Definition at line 76 of file AlgorithmHistory.cpp.
{
static CLID CLID_AlgorithmHistory = 56809101; //from `clid AlgorithmHistory`
return CLID_AlgorithmHistory;
}
| virtual const CLID& AlgorithmHistory::clID | ( | ) | const [inline, virtual] |
Retrieve reference to class definition structure.
Retrieve Pointer to class definition structure.
Reimplemented from HistoryObj.
Definition at line 76 of file AlgorithmHistory.h.
{ return classID(); }
| const JobHistory* AlgorithmHistory::jobHistory | ( | ) | const [inline] |
Definition at line 99 of file AlgorithmHistory.h.
{ return m_jobHistory; }
| const PropertyList& AlgorithmHistory::properties | ( | ) | const [inline] |
Definition at line 92 of file AlgorithmHistory.h.
{ return m_properties; }
| const HistoryList& AlgorithmHistory::subalgorithm_histories | ( | ) | const [inline] |
Definition at line 95 of file AlgorithmHistory.h.
{ return m_subalgorithm_histories; }
const Algorithm* AlgorithmHistory::m_algorithm [private] |
Definition at line 50 of file AlgorithmHistory.h.
Definition at line 47 of file AlgorithmHistory.h.
Definition at line 41 of file AlgorithmHistory.h.
Definition at line 44 of file AlgorithmHistory.h.
const JobHistory* AlgorithmHistory::m_jobHistory [private] |
Definition at line 59 of file AlgorithmHistory.h.
PropertyList AlgorithmHistory::m_properties [private] |
Definition at line 53 of file AlgorithmHistory.h.
Definition at line 56 of file AlgorithmHistory.h.