|
Gaudi Framework, version v22r2 |
| Home | Generated: Tue May 10 2011 |
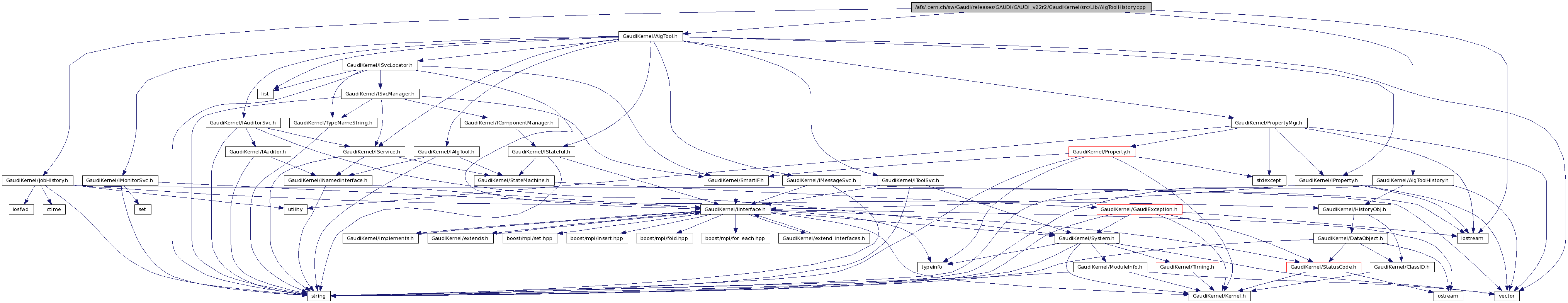
#include "GaudiKernel/AlgToolHistory.h"#include "GaudiKernel/JobHistory.h"#include "GaudiKernel/AlgTool.h"#include <iostream>
Go to the source code of this file.
Functions | |
| ostream & | operator<< (ostream &lhs, const AlgToolHistory &rhs) |
| ostream& operator<< | ( | ostream & | lhs, |
| const AlgToolHistory & | rhs | ||
| ) |
Definition at line 61 of file AlgToolHistory.cpp.
{
lhs << "Type: " << rhs.algtool_type() << endl;
lhs << "Name: " << rhs.algtool_name() << endl;
lhs << "Version: " << rhs.algtool_version() << endl;
lhs << "Parent: " << rhs.algtool_instance()->name() << endl;
// Properties.
lhs << "Properties: [" << endl;;
for ( AlgToolHistory::PropertyList::const_iterator
ipprop=rhs.properties().begin();
ipprop!=rhs.properties().end(); ++ipprop ) {
const Property& prop = **ipprop;
prop.fillStream(lhs);
lhs << endl;
}
lhs << "]" << endl;
return lhs;
}