|
Gaudi Framework, version v23r10 |
| Home | Generated: Mon Sep 30 2013 |
Description: Definition of the ROOT data converter. More...
#include <Root/RootConverter.h>


Public Member Functions | |
| RootConverter (long typ, const CLID &clid, ISvcLocator *svc, RootCnvSvc *mgr) | |
| Initializing Constructor. | |
| virtual | ~RootConverter () |
| Standard Destructor. | |
| virtual long | repSvcType () const |
| Retrieve the class type of the data store the converter uses. | |
| virtual StatusCode | createObj (IOpaqueAddress *pAddr, DataObject *&refpObj) |
| Converter overrides: Create transient object from persistent data. | |
| virtual StatusCode | fillObjRefs (IOpaqueAddress *pAddr, DataObject *pObj) |
| Resolve the references of the created transient object. | |
| virtual StatusCode | createRep (DataObject *pObj, IOpaqueAddress *&refpAddr) |
| Converter overrides: Convert the transient object to the requested representation. | |
| virtual StatusCode | fillRepRefs (IOpaqueAddress *pAddr, DataObject *pObj) |
| Resolve the references of the created transient object. | |
Public Member Functions inherited from Converter | |
| virtual StatusCode | initialize () |
| Initialize the converter. | |
| virtual StatusCode | finalize () |
| Initialize the converter. | |
| virtual StatusCode | setDataProvider (IDataProviderSvc *svc) |
| Set Data provider service. | |
| virtual SmartIF < IDataProviderSvc > & | dataProvider () const |
| Get Data provider service. | |
| virtual StatusCode | setConversionSvc (IConversionSvc *svc) |
| Set conversion service the converter is connected to. | |
| virtual SmartIF< IConversionSvc > & | conversionSvc () const |
| Get conversion service the converter is connected to. | |
| virtual StatusCode | setAddressCreator (IAddressCreator *creator) |
| Set address creator facility. | |
| virtual SmartIF < IAddressCreator > & | addressCreator () const |
| Retrieve address creator facility. | |
| virtual const CLID & | objType () const |
| Retrieve the class type of objects the converter produces. | |
| virtual long | i_repSvcType () const |
| Retrieve the class type of the data store the converter uses. | |
| virtual StatusCode | updateObj (IOpaqueAddress *pAddress, DataObject *refpObject) |
| Update the transient object from the other representation. | |
| virtual StatusCode | updateObjRefs (IOpaqueAddress *pAddress, DataObject *pObject) |
| Update the references of an updated transient object. | |
| virtual StatusCode | updateRep (IOpaqueAddress *pAddress, DataObject *pObject) |
| Update the converted representation of a transient object. | |
| virtual StatusCode | updateRepRefs (IOpaqueAddress *pAddress, DataObject *pObject) |
| Update the references of an already converted object. | |
| Converter (long storage_type, const CLID &class_type, ISvcLocator *svc=0) | |
| Standard Constructor. | |
| template<class T > | |
| StatusCode | service (const std::string &name, T *&psvc, bool createIf=false) const |
| Access a service by name, creating it if it doesn't already exist. | |
| template<class T > | |
| StatusCode | service (const std::string &type, const std::string &name, T *&psvc) const |
| Access a service by name, type creating it if it doesn't already exist. | |
| SmartIF< IService > | service (const std::string &name, const bool createIf=true) const |
| Return a pointer to the service identified by name (or "type/name") | |
Protected Attributes | |
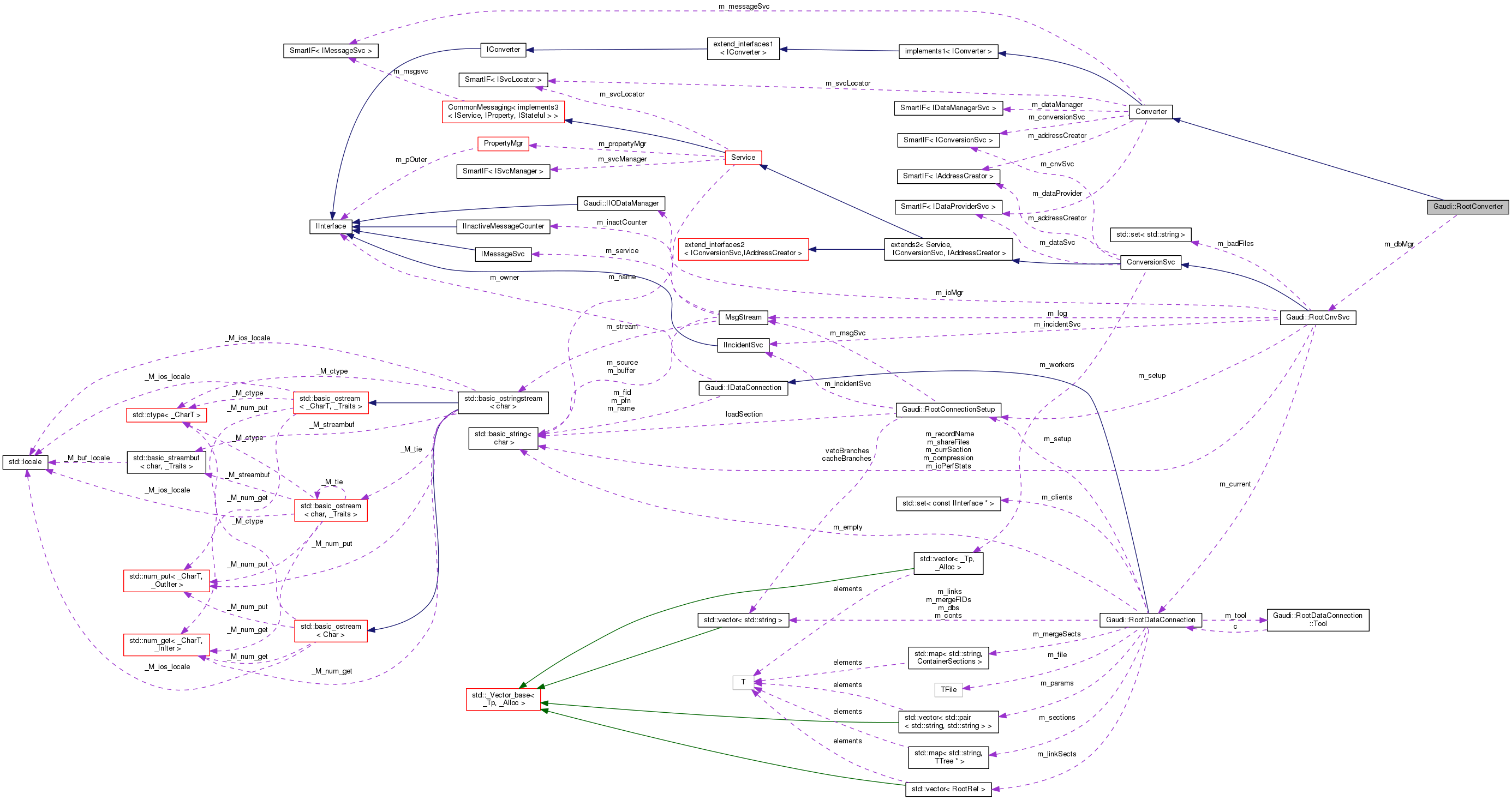
| RootCnvSvc * | m_dbMgr |
| Conversion service needed for proper operation to forward requests. | |
Additional Inherited Members | |
Public Types inherited from implements1< IConverter > | |
| typedef implements1 | base_class |
| Typedef to this class. | |
| typedef extend_interfaces1 < IConverter > | extend_interfaces_base |
| Typedef to the base of this class. | |
| typedef extend_interfaces_base::ext_iids | interfaces |
| MPL set of all the implemented interfaces. | |
Static Public Member Functions inherited from IInterface | |
| static const InterfaceID & | interfaceID () |
| Return an instance of InterfaceID identifying the interface. | |
Protected Member Functions inherited from Converter | |
| virtual | ~Converter () |
| Standard Destructor. | |
| SmartIF< ISvcLocator > & | serviceLocator () const |
| Retrieve pointer to service locator. | |
| SmartIF< IMessageSvc > & | msgSvc () const |
| Retrieve pointer to message service. | |
| SmartIF< IMessageSvc > & | messageService () const |
| SmartIF< IDataManagerSvc > & | dataManager () const |
| Get Data Manager service. | |
Description: Definition of the ROOT data converter.
The generic data converter provides the infrastructure of all data converters. All actions are delegated to the corresponding conversion service.
For a detailed description of the overridden function see the the base class.
Definition at line 33 of file RootConverter.h.
|
inline |
Initializing Constructor.
| typ | [IN] Concrete storage type of the converter |
| clid | [IN] Class identifier of the object |
| svc | [IN] Pointer to service locator object |
Definition at line 48 of file RootConverter.h.
|
inlinevirtual |
|
inlinevirtual |
Converter overrides: Create transient object from persistent data.
| pAddr | [IN] Pointer to object address. |
| refpObj | [OUT] Location to pointer to store data object |
Reimplemented from Converter.
Reimplemented in Gaudi::RootNTupleCnv, Gaudi::RootDatabaseCnv, and Gaudi::RootDirectoryCnv.
Definition at line 64 of file RootConverter.h.
|
inlinevirtual |
Converter overrides: Convert the transient object to the requested representation.
| pObj | [IN] Pointer to data object |
| refpAddr | [OUT] Location to store pointer to object address. |
Reimplemented from Converter.
Reimplemented in Gaudi::RootDirectoryCnv, and Gaudi::RootNTupleCnv.
Definition at line 85 of file RootConverter.h.
|
inlinevirtual |
Resolve the references of the created transient object.
| pAddr | [IN] Pointer to object address. |
| pObj | [IN] Pointer to data object |
Reimplemented from Converter.
Reimplemented in Gaudi::RootNTupleCnv, and Gaudi::RootDirectoryCnv.
Definition at line 74 of file RootConverter.h.
|
inlinevirtual |
Resolve the references of the created transient object.
| pAddr | [IN] Pointer to object address. |
| pObj | [IN] Pointer to data object |
Reimplemented from Converter.
Reimplemented in Gaudi::RootDirectoryCnv, and Gaudi::RootNTupleCnv.
Definition at line 95 of file RootConverter.h.
|
inlinevirtual |
Retrieve the class type of the data store the converter uses.
Implements IConverter.
Definition at line 55 of file RootConverter.h.
|
protected |
Conversion service needed for proper operation to forward requests.
Definition at line 37 of file RootConverter.h.