Gaudi Framework, version v23r10

Home   Generated: Mon Sep 30 2013
 All Classes Namespaces Files Functions Variables Typedefs Enumerations Enumerator Properties Friends Macros Groups Pages
Public Member Functions | Private Attributes | List of all members
StoreExplorerAlg Class Reference

Small algorith, which traverses the data store and prints generic information about all leaves, which can be loaded/accessed. More...

Inheritance diagram for StoreExplorerAlg:
Inheritance graph
[legend]
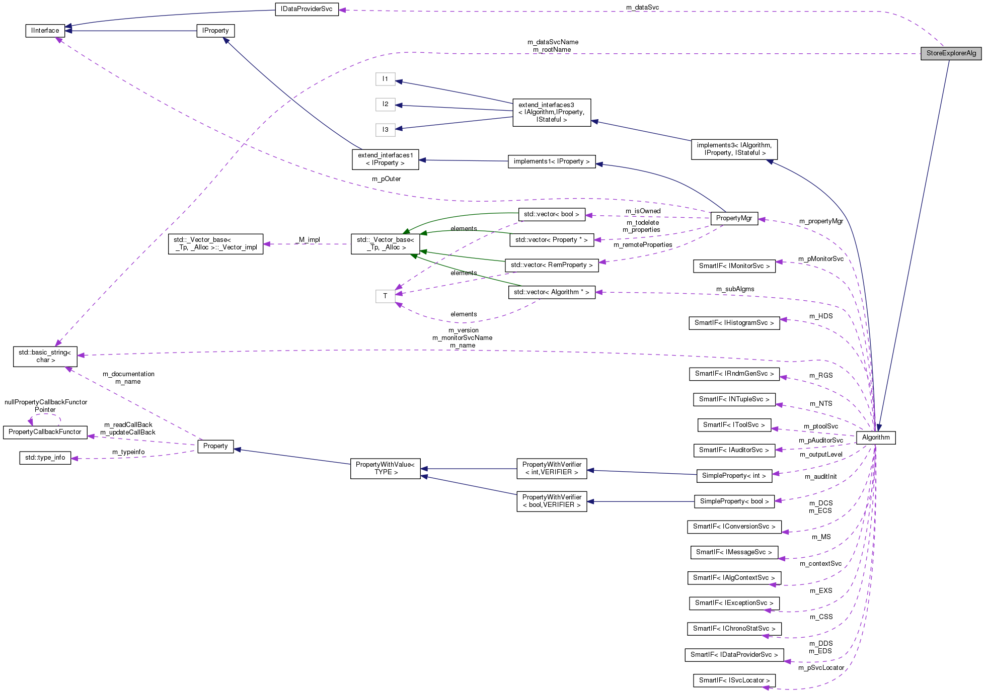
Collaboration diagram for StoreExplorerAlg:
Collaboration graph
[legend]

Public Member Functions

 StoreExplorerAlg (const std::string &name, ISvcLocator *pSvcLocator)
 Standard algorithm constructor.
 
virtual ~StoreExplorerAlg ()
 Standard Destructor.
 
template<class T >
std::string access (T *p)
 
void printObj (IRegistry *pReg, std::vector< bool > &flg)
 Print datastore leaf.
 
void explore (IRegistry *pObj, std::vector< bool > &flg)
 
virtual StatusCode initialize ()
 Initialize.
 
virtual StatusCode finalize ()
 Finalize.
 
virtual StatusCode execute ()
 Execute procedure.
 
- Public Member Functions inherited from Algorithm
 Algorithm (const std::string &name, ISvcLocator *svcloc, const std::string &version=PACKAGE_VERSION)
 Constructor.
 
virtual ~Algorithm ()
 Destructor.
 
virtual StatusCode sysStart ()
 Reinitialization method invoked by the framework.
 
virtual StatusCode sysInitialize ()
 Initialization method invoked by the framework.
 
virtual StatusCode sysReinitialize ()
 Reinitialization method invoked by the framework.
 
virtual StatusCode sysRestart ()
 Restart method invoked by the framework.
 
virtual StatusCode sysExecute ()
 The actions to be performed by the algorithm on an event.
 
virtual StatusCode sysStop ()
 System stop.
 
virtual StatusCode sysFinalize ()
 System finalization.
 
virtual StatusCode sysBeginRun ()
 beginRun method invoked by the framework.
 
virtual StatusCode sysEndRun ()
 endRun method invoked by the framework.
 
virtual const std::stringname () const
 The identifying name of the algorithm object.
 
virtual const std::stringversion () const
 
virtual StatusCode configure ()
 Dummy implementation of IStateful::configure() method.
 
virtual StatusCode terminate ()
 Dummy implementation of IStateful::terminate() method.
 
virtual StatusCode start ()
 the default (empty) implementation of IStateful::start() method
 
virtual StatusCode stop ()
 the default (empty) implementation of IStateful::stop() method
 
virtual StatusCode reinitialize ()
 the default (empty) implementation of IStateful::reinitialize() method
 
virtual StatusCode restart ()
 the default (empty) implementation of IStateful::restart() method
 
virtual bool isExecuted () const
 Has this algorithm been executed since the last reset?
 
virtual void setExecuted (bool state)
 Set the executed flag to the specified state.
 
virtual void resetExecuted ()
 Reset the executed state of the Algorithm for the duration of the current event.
 
virtual StatusCode beginRun ()
 Algorithm begin run.
 
virtual StatusCode endRun ()
 Algorithm end run. This method is called at the end of the event loop.
 
virtual Gaudi::StateMachine::State FSMState () const
 returns the current state of the algorithm
 
virtual Gaudi::StateMachine::State targetFSMState () const
 returns the state the algorithm will be in after the ongoing transition
 
virtual bool isEnabled () const
 Is this algorithm enabled or disabled?
 
virtual bool filterPassed () const
 Did this algorithm pass or fail its filter criterion for the last event?
 
virtual void setFilterPassed (bool state)
 Set the filter passed flag to the specified state.
 
template<class T >
StatusCode service (const std::string &name, T *&psvc, bool createIf=true) const
 Access a service by name, creating it if it doesn't already exist.
 
template<class T >
StatusCode service (const std::string &svcType, const std::string &svcName, T *&psvc) const
 Access a service by name and type, creating it if it doesn't already exist.
 
SmartIF< IServiceservice (const std::string &name, const bool createIf=true, const bool quiet=false) const
 Return a pointer to the service identified by name (or "type/name")
 
void setOutputLevel (int level)
 Set the output level for current algorithm.
 
SmartIF< IAuditorSvc > & auditorSvc () const
 The standard auditor service.May not be invoked before sysInitialize() has been invoked.
 
SmartIF< IChronoStatSvc > & chronoSvc () const
 The standard Chrono & Stat service, Return a pointer to the service if present.
 
SmartIF< IChronoStatSvc > & chronoStatService () const
 Obsoleted name, kept due to the backwards compatibility.
 
SmartIF< IDataProviderSvc > & detSvc () const
 The standard detector data service.
 
SmartIF< IDataProviderSvc > & detDataService () const
 Obsoleted name, kept due to the backwards compatibility.
 
SmartIF< IConversionSvc > & detCnvSvc () const
 The standard detector data persistency conversion service.
 
SmartIF< IConversionSvc > & detDataCnvService () const
 Obsoleted name, kept due to the backwards compatibility.
 
SmartIF< IDataProviderSvc > & eventSvc () const
 The standard event data service.
 
SmartIF< IDataProviderSvc > & evtSvc () const
 shortcut for method eventSvc
 
SmartIF< IDataProviderSvc > & eventDataService () const
 Obsoleted name, kept due to the backwards compatibility.
 
SmartIF< IConversionSvc > & eventCnvSvc () const
 The standard event data persistency conversion service.
 
SmartIF< IConversionSvc > & eventDataCnvService () const
 Obsoleted name, kept due to the backwards compatibility.
 
SmartIF< IHistogramSvc > & histoSvc () const
 The standard histogram service.
 
SmartIF< IHistogramSvc > & histogramDataService () const
 Obsoleted name, kept due to the backwards compatibility.
 
SmartIF< IMessageSvc > & msgSvc () const
 The standard message service.
 
SmartIF< IMessageSvc > & messageService () const
 Obsoleted name, kept due to the backwards compatibility.
 
SmartIF< INTupleSvc > & ntupleSvc () const
 The standard N tuple service.
 
SmartIF< INTupleSvc > & ntupleService () const
 Obsoleted name, kept due to the backwards compatibility.
 
SmartIF< IRndmGenSvc > & randSvc () const
 AIDA-based NTuple service Returns a pointer to the AIDATuple service if present.
 
SmartIF< IToolSvc > & toolSvc () const
 The standard ToolSvc service, Return a pointer to the service if present.
 
SmartIF< IExceptionSvc > & exceptionSvc () const
 Get the exception Service.
 
SmartIF< IAlgContextSvc > & contextSvc () const
 get Algorithm Context Service
 
SmartIF< ISvcLocator > & serviceLocator () const
 The standard service locator.
 
SmartIF< ISvcLocator > & svcLoc () const
 shortcut for method serviceLocator
 
bool registerContext () const
 register for Algorithm Context Service?
 
StatusCode createSubAlgorithm (const std::string &type, const std::string &name, Algorithm *&pSubAlg)
 Create a sub algorithm.
 
std::vector< Algorithm * > * subAlgorithms () const
 List of sub-algorithms. Returns a pointer to a vector of (sub) Algorithms.
 
virtual StatusCode setProperty (const Property &p)
 Implementation of IProperty::setProperty.
 
virtual StatusCode setProperty (const std::string &s)
 Implementation of IProperty::setProperty.
 
virtual StatusCode setProperty (const std::string &n, const std::string &v)
 Implementation of IProperty::setProperty.
 
virtual StatusCode getProperty (Property *p) const
 Implementation of IProperty::getProperty.
 
virtual const PropertygetProperty (const std::string &name) const
 Implementation of IProperty::getProperty.
 
virtual StatusCode getProperty (const std::string &n, std::string &v) const
 Implementation of IProperty::getProperty.
 
virtual const std::vector
< Property * > & 
getProperties () const
 Implementation of IProperty::getProperties.
 
StatusCode setProperties ()
 Set the algorithm's properties.
 
template<class T >
PropertydeclareProperty (const std::string &name, T &property, const std::string &doc="none") const
 Declare the named property.
 
PropertydeclareRemoteProperty (const std::string &name, IProperty *rsvc, const std::string &rname="") const
 Declare remote named properties.
 
SmartIF< IMonitorSvc > & monitorSvc () const
 Access the monitor service.
 
template<class T >
void declareInfo (const std::string &name, const T &var, const std::string &desc) const
 Declare monitoring information.
 
void declareInfo (const std::string &name, const std::string &format, const void *var, int size, const std::string &desc) const
 Declare monitoring information (special case)
 
template<class TYPE >
StatusCode setProperty (const std::string &name, const TYPE &value)
 set the property form the value
 

Private Attributes

long m_print
 Job option to limit printout to first nnn events.
 
double m_frequency
 Job option to set the printout frequency.
 
bool m_exploreRelations
 Flag to check if relations should be followed.
 
long m_printMissing
 Flag to indicate if missing entities should be printed.
 
long m_total
 Internal counter to trigger printouts.
 
long m_frqPrint
 Internal counter to adjust printout frequency.
 
bool m_load
 Flag to load non existing items.
 
bool m_testAccess
 Flag to test access to objects (DataObject and ContainedObject)
 
bool m_accessForeign
 Flag to indicate if foreign files should be opened.
 
IDataProviderSvcm_dataSvc
 Reference to data provider service.
 
std::string m_dataSvcName
 Name of the data provider service.
 
std::string m_rootName
 Name of the root leaf (obtained at initialize)
 

Additional Inherited Members

- Public Types inherited from implements3< IAlgorithm, IProperty, IStateful >
typedef implements3 base_class
 Typedef to this class.
 
typedef extend_interfaces3
< IAlgorithm, IProperty,
IStateful
extend_interfaces_base
 Typedef to the base of this class.
 
typedef
extend_interfaces_base::ext_iids 
interfaces
 MPL set of all the implemented interfaces.
 
- Protected Member Functions inherited from Algorithm
bool isInitialized () const
 Has the Algorithm already been initialized?
 
bool isFinalized () const
 Has the Algorithm already been finalized?
 
int outputLevel () const
 retrieve the Algorithm output level
 
IntegerPropertyoutputLevelProperty ()
 Accessor for the Message level property.
 
void initOutputLevel (Property &prop)
 callback for output level property
 

Detailed Description

Small algorith, which traverses the data store and prints generic information about all leaves, which can be loaded/accessed.

Author
: M.Frank
Version
: 1.0

Definition at line 32 of file StoreExplorerAlg.cpp.

Constructor & Destructor Documentation

StoreExplorerAlg::StoreExplorerAlg ( const std::string name,
ISvcLocator pSvcLocator 
)
inline

Standard algorithm constructor.

Definition at line 60 of file StoreExplorerAlg.cpp.

: Algorithm(name, pSvcLocator), m_dataSvc(0)
{
declareProperty("Load", m_load = false);
declareProperty("PrintEvt", m_print = 1);
declareProperty("PrintMissing", m_printMissing = 0);
declareProperty("PrintFreq", m_frequency = 0.0);
declareProperty("ExploreRelations", m_exploreRelations = false);
declareProperty("DataSvc", m_dataSvcName="EventDataSvc");
declareProperty("TestAccess", m_testAccess = false);
declareProperty("AccessForeign", m_accessForeign = false);
}
virtual StoreExplorerAlg::~StoreExplorerAlg ( )
inlinevirtual

Standard Destructor.

Definition at line 74 of file StoreExplorerAlg.cpp.

{
}

Member Function Documentation

template<class T >
std::string StoreExplorerAlg::access ( T *  p)
inline

Definition at line 78 of file StoreExplorerAlg.cpp.

{
if ( p ) {
for (typename T::const_iterator i = p->begin(); i != p->end(); ++i ) {
int idx = p->index(*i);
s << idx << ":" << (*i)->clID() << ",";
}
std::string result = s.str();
return result.substr(0, result.length()-2);
}
return "Access FAILED.";
}
virtual StatusCode StoreExplorerAlg::execute ( )
inlinevirtual

Execute procedure.

Definition at line 237 of file StoreExplorerAlg.cpp.

{
if ( ((m_print > m_total++) || (m_frequency*m_total > m_frqPrint)) && root ) {
}
std::string store_name = "Unknown";
IRegistry* pReg = root->registry();
if ( pReg ) {
SmartIF<IService> isvc(pReg->dataSvc());
if ( isvc ) {
store_name = isvc->name();
}
}
log << MSG::INFO << "========= " << m_rootName << "["
<< "0x" << std::hex << (unsigned long) root.ptr() << std::dec
<< "@" << store_name << "]:" << endmsg;
flg.push_back(true);
explore(root->registry(), flg);
}
else if ( root ) {
}
log << MSG::ERROR << "Cannot retrieve \"/Event\"!" << endmsg;
}
void StoreExplorerAlg::explore ( IRegistry pObj,
std::vector< bool > &  flg 
)
inline

Definition at line 160 of file StoreExplorerAlg.cpp.

{
printObj(pObj, flg);
if ( 0 != pObj ) {
if ( mgr ) {
typedef std::vector<IRegistry*> Leaves;
Leaves leaves;
StatusCode sc = mgr->objectLeaves(pObj, leaves);
const std::string* par0 = 0;
if ( pObj->address() ) {
par0 = pObj->address()->par();
}
if ( sc.isSuccess() ) {
for ( Leaves::const_iterator i=leaves.begin(); i != leaves.end(); i++ ) {
const std::string& id = (*i)->identifier();
DataObject* p = 0;
if ( !m_accessForeign && (*i)->address() ) {
if ( par0 ) {
const std::string* par1 = (*i)->address()->par();
if ( par1 ) {
if ( par0[0] != par1[0] ) {
continue;
}
}
}
}
if ( m_load ) {
sc = eventSvc()->retrieveObject(id, p);
}
else {
sc = eventSvc()->findObject(id, p);
}
if ( sc.isSuccess() ) {
if ( id != "/Event/Rec/Relations" || m_exploreRelations ) {
flg.push_back(i+1 == leaves.end());
explore(*i, flg);
flg.pop_back();
}
}
else {
flg.push_back(i+1 == leaves.end());
printObj(*i, flg);
flg.pop_back();
}
}
}
}
}
}
virtual StatusCode StoreExplorerAlg::finalize ( )
inlinevirtual

Finalize.

Reimplemented from Algorithm.

Definition at line 230 of file StoreExplorerAlg.cpp.

virtual StatusCode StoreExplorerAlg::initialize ( )
inlinevirtual

Initialize.

Reimplemented from Algorithm.

Definition at line 211 of file StoreExplorerAlg.cpp.

{
m_rootName = "";
if ( sc.isSuccess() ) {
if ( mgr ) {
m_rootName = mgr->rootName();
return sc;
}
log << MSG::ERROR << "Failed to retrieve IDataManagerSvc interface." << endmsg;
}
log << MSG::ERROR << "Failed to access service \""
<< m_dataSvcName << "\"." << endmsg;
}
void StoreExplorerAlg::printObj ( IRegistry pReg,
std::vector< bool > &  flg 
)
inline

Print datastore leaf.

Definition at line 93 of file StoreExplorerAlg.cpp.

{
for (size_t j = 1; j < flg.size(); j++ ) {
if ( !flg[j-1] && flg[j] ) log << "| ";
else if ( flg[j] ) log << " ";
else log << "| ";
}
log << "+--> " << pReg->name();
if ( pReg->address() ) {
log << " [Address: CLID="
<< std::showbase << std::hex << pReg->address()->clID();
log << " Type=" << (void*)pReg->address()->svcType() << "]";
}
else {
log << " [No Address]";
}
DataObject* p = pReg->object();
if ( p ) {
try {
std::string typ = System::typeinfoName(typeid(*p));
if ( m_testAccess ) {
p->clID();
}
log << " " << typ.substr(0,32);
}
catch (...) {
log << "Access test FAILED";
}
}
else {
log << " (Unloaded) ";
}
ObjectContainerBase* base = dynamic_cast<ObjectContainerBase*>(p);
if ( base ) {
try {
int numObj = base->numberOfObjects();
const CLID id = p->clID();
log << " [" << numObj << "]";
if ( m_testAccess ) {
CLID idd = id>>16;
switch(idd) {
case CLID_ObjectList>>16: /* ObjectList */
break;
case CLID_ObjectVector>>16: /* ObjectVector */
break;
case (CLID_ObjectVector+0x00030000)>>16: /* Keyed Map */
break;
case (CLID_ObjectVector+0x00040000)>>16: /* Keyed Hashmap */
break;
case (CLID_ObjectVector+0x00050000)>>16: /* Keyed array */
break;
}
}
}
catch (...) {
log << "Access test FAILED";
}
}
log << endmsg;
}

Member Data Documentation

bool StoreExplorerAlg::m_accessForeign
private

Flag to indicate if foreign files should be opened.

Definition at line 50 of file StoreExplorerAlg.cpp.

IDataProviderSvc* StoreExplorerAlg::m_dataSvc
private

Reference to data provider service.

Definition at line 52 of file StoreExplorerAlg.cpp.

std::string StoreExplorerAlg::m_dataSvcName
private

Name of the data provider service.

Definition at line 54 of file StoreExplorerAlg.cpp.

bool StoreExplorerAlg::m_exploreRelations
private

Flag to check if relations should be followed.

Definition at line 38 of file StoreExplorerAlg.cpp.

double StoreExplorerAlg::m_frequency
private

Job option to set the printout frequency.

Definition at line 36 of file StoreExplorerAlg.cpp.

long StoreExplorerAlg::m_frqPrint
private

Internal counter to adjust printout frequency.

Definition at line 44 of file StoreExplorerAlg.cpp.

bool StoreExplorerAlg::m_load
private

Flag to load non existing items.

Definition at line 46 of file StoreExplorerAlg.cpp.

long StoreExplorerAlg::m_print
private

Job option to limit printout to first nnn events.

Definition at line 34 of file StoreExplorerAlg.cpp.

long StoreExplorerAlg::m_printMissing
private

Flag to indicate if missing entities should be printed.

Definition at line 40 of file StoreExplorerAlg.cpp.

std::string StoreExplorerAlg::m_rootName
private

Name of the root leaf (obtained at initialize)

Definition at line 56 of file StoreExplorerAlg.cpp.

bool StoreExplorerAlg::m_testAccess
private

Flag to test access to objects (DataObject and ContainedObject)

Definition at line 48 of file StoreExplorerAlg.cpp.

long StoreExplorerAlg::m_total
private

Internal counter to trigger printouts.

Definition at line 42 of file StoreExplorerAlg.cpp.


The documentation for this class was generated from the following file:

Generated at Mon Sep 30 2013 14:52:05 for Gaudi Framework, version v23r10 by Doxygen version 1.8.2 written by Dimitri van Heesch, © 1997-2004