|
Gaudi Framework, version v23r2p1 |
| Home | Generated: Fri Jun 29 2012 |
#include <StatusCodeSvc.h>


Classes | |
| struct | StatCodeDat |
Public Member Functions | |
| virtual StatusCode | initialize () |
| virtual StatusCode | reinitialize () |
| virtual StatusCode | finalize () |
| virtual void | regFnc (const std::string &func, const std::string &lib) |
| virtual void | list () const |
| virtual bool | suppressCheck () const |
| StatusCodeSvc (const std::string &name, ISvcLocator *svc) | |
| virtual | ~StatusCodeSvc () |
Private Member Functions | |
| void | parseFilter (const std::string &str, std::string &fnc, std::string &lib) |
| void | filterFnc (const std::string &) |
| void | filterLib (const std::string &) |
Private Attributes | |
| StringArrayProperty | m_pFilter |
| BooleanProperty | m_abort |
| BooleanProperty | m_suppress |
| BooleanProperty | m_dict |
| std::map< std::string, StatCodeDat > | m_dat |
| std::set< std::string > | m_filterfnc |
| std::set< std::string > | m_filterlib |
Friends | |
| class | SvcFactory< StatusCodeSvc > |
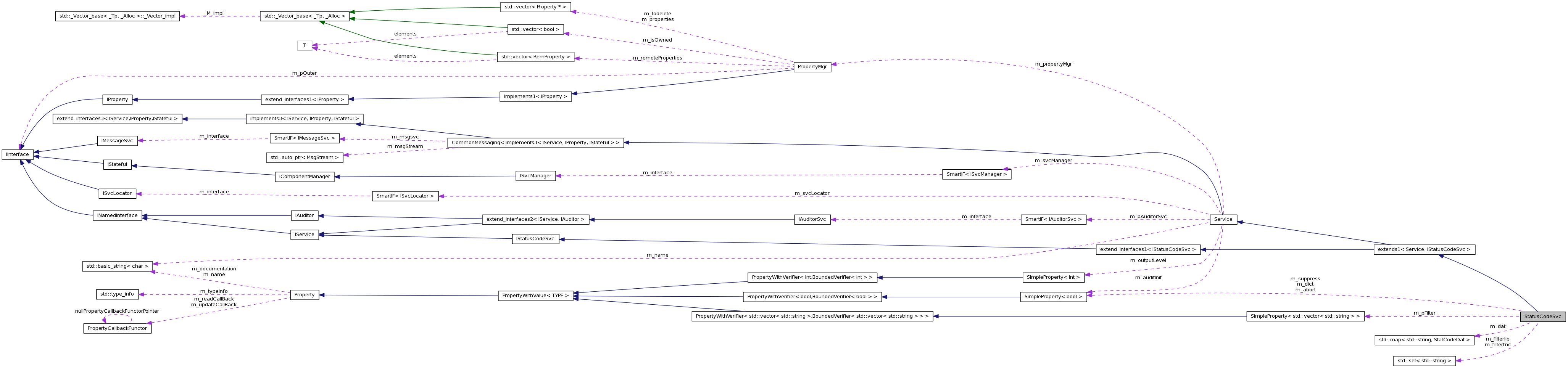
Definition at line 14 of file StatusCodeSvc.h.
| StatusCodeSvc::StatusCodeSvc | ( | const std::string & | name, |
| ISvcLocator * | svc | ||
| ) |
Definition at line 18 of file StatusCodeSvc.cpp.
: base_class( name, svc ) { declareProperty("Filter",m_pFilter); declareProperty("AbortOnError",m_abort=false); declareProperty("SuppressCheck", m_suppress=false); declareProperty("IgnoreDicts",m_dict=true); }
| StatusCodeSvc::~StatusCodeSvc | ( | ) | [virtual] |
Definition at line 31 of file StatusCodeSvc.cpp.
{
}
| void StatusCodeSvc::filterFnc | ( | const std::string & | str ) | [private] |
Definition at line 200 of file StatusCodeSvc.cpp.
| void StatusCodeSvc::filterLib | ( | const std::string & | str ) | [private] |
Definition at line 215 of file StatusCodeSvc.cpp.
| StatusCode StatusCodeSvc::finalize | ( | ) | [virtual] |
| StatusCode StatusCodeSvc::initialize | ( | ) | [virtual] |
Reimplemented from Service.
Definition at line 39 of file StatusCodeSvc.cpp.
{
StatusCode sc = Service::initialize();
if (!sc.isSuccess()) return sc;
MsgStream log( msgSvc(), name() );
log << MSG::INFO << "initialize" << endmsg;
std::vector<std::string>::const_iterator itr;
for (itr = m_pFilter.value().begin(); itr != m_pFilter.value().end(); ++itr) {
// we need to do this if someone has gotten to regFnc before initialize
string fnc,lib;
parseFilter(*itr,fnc,lib);
if (fnc != "") {
filterFnc(fnc);
m_filterfnc.insert(fnc);
}
if (lib != "") {
filterLib(lib);
m_filterlib.insert(lib);
}
}
return StatusCode::SUCCESS;
}
| void StatusCodeSvc::list | ( | ) | const [virtual] |
Implements IStatusCodeSvc.
Definition at line 154 of file StatusCodeSvc.cpp.
{
MsgStream log( msgSvc(), name() );
log << MSG::INFO << endl;
map<string,StatCodeDat>::const_iterator itr;
#if defined (__GNUC__) && ( __GNUC__ <= 2 )
std::ostrstream os;
#else
std::ostringstream os;
#endif
os << "Num | Function | Source Library" << endl;
os << "----+--------------------------------+-------------------"
<< "-----------------------" << endl;
for(itr = m_dat.begin(); itr != m_dat.end(); ++itr ) {
StatCodeDat dat = itr->second;
os.width(3);
os.setf(ios_base::right,ios_base::adjustfield);
os << dat.count;
os << " | ";
os.width(30);
os.setf(ios_base::left,ios_base::adjustfield);
os << dat.fnc;
os << " | ";
os.setf(ios_base::left,ios_base::adjustfield);
os << dat.lib;
os << endl;
}
log << os.str() << endmsg;
}
| void StatusCodeSvc::parseFilter | ( | const std::string & | str, |
| std::string & | fnc, | ||
| std::string & | lib | ||
| ) | [private] |
Definition at line 231 of file StatusCodeSvc.cpp.
{
string::size_type loc = str.find("=");
if (loc == std::string::npos) {
fnc = str;
lib = "";
} else {
string key,val;
key = str.substr(0,loc);
val = str.substr(loc+1,str.length()-loc-1);
toupper(key);
if (key == "FCN" || key == "FNC") {
fnc = val;
lib = "";
} else if (key == "LIB") {
fnc = "";
lib = val;
} else {
fnc = "";
lib = "";
MsgStream log( msgSvc(), name() );
log << MSG::WARNING << "ignoring unknown token in Filter: " << str
<< endmsg;
}
}
}
| void StatusCodeSvc::regFnc | ( | const std::string & | func, |
| const std::string & | lib | ||
| ) | [virtual] |
Implements IStatusCodeSvc.
Definition at line 104 of file StatusCodeSvc.cpp.
{
if (m_state == Gaudi::StateMachine::OFFLINE ||
m_state == Gaudi::StateMachine::CONFIGURED) {
return;
}
if (m_dict && lib.rfind("Dict.so") == (lib.length()-7) ) {
return;
}
{
const string rlib = lib.substr(lib.rfind("/") + 1);
if (m_filterfnc.find(fnc) != m_filterfnc.end() ||
m_filterlib.find(rlib) != m_filterlib.end() ) {
return;
}
}
if (m_abort) {
MsgStream log( msgSvc(), name() );
log << MSG::FATAL << "Unchecked StatusCode in " << fnc << " from lib "
<< lib << endmsg;
abort();
}
string key = fnc + lib;
map<string,StatCodeDat>::iterator itr = m_dat.find(key);
if (itr != m_dat.end()) {
itr->second.count += 1;
} else {
const string rlib = lib.substr(lib.rfind("/") + 1);
StatCodeDat dat;
dat.fnc = fnc;
dat.lib = rlib;
dat.count = 1;
m_dat[key] = dat;
}
}
| StatusCode StatusCodeSvc::reinitialize | ( | ) | [virtual] |
| virtual bool StatusCodeSvc::suppressCheck | ( | ) | const [inline, virtual] |
Implements IStatusCodeSvc.
Definition at line 24 of file StatusCodeSvc.h.
{ return m_suppress.value() ; }
friend class SvcFactory< StatusCodeSvc > [friend] |
Definition at line 45 of file StatusCodeSvc.h.
BooleanProperty StatusCodeSvc::m_abort [private] |
Definition at line 48 of file StatusCodeSvc.h.
std::map<std::string,StatCodeDat> StatusCodeSvc::m_dat [private] |
Definition at line 50 of file StatusCodeSvc.h.
BooleanProperty StatusCodeSvc::m_dict [private] |
Definition at line 48 of file StatusCodeSvc.h.
std::set<std::string> StatusCodeSvc::m_filterfnc [private] |
Definition at line 51 of file StatusCodeSvc.h.
std::set<std::string> StatusCodeSvc::m_filterlib [private] |
Definition at line 51 of file StatusCodeSvc.h.
StringArrayProperty StatusCodeSvc::m_pFilter [private] |
Definition at line 47 of file StatusCodeSvc.h.
BooleanProperty StatusCodeSvc::m_suppress [private] |
Definition at line 48 of file StatusCodeSvc.h.