|
Gaudi Framework, version v23r4 |
| Home | Generated: Mon Sep 17 2012 |
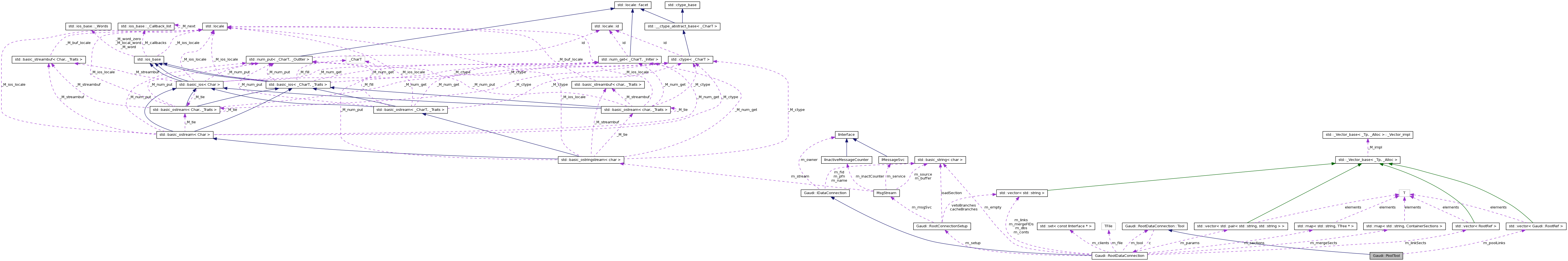
#include <PoolTool.h>


Public Member Functions | |
| PoolTool (RootDataConnection *con) | |
| Standard constructor. | |
| string | _treeName (string t) |
| Convert TES object identifier to ROOT tree name. | |
| virtual RootRef | poolRef (size_t i) const |
| Internal overload to facilitate the access to POOL files. | |
| virtual int | loadRefs (CSTR, CSTR cnt, unsigned long entry, RootObjectRefs &refs) |
| Load references object from file. | |
| virtual TBranch * | getBranch (CSTR, CSTR branch_name) |
| Access data branch by name: Get existing branch in read only mode. | |
| virtual StatusCode | saveRefs () |
| Save references section when closing data file (NOT SUPPORTED) | |
| StatusCode | readRefs () |
| Internal helper to read reference tables #Params and #Links. | |
Private Attributes | |
| std::vector< Gaudi::RootRef > | m_poolLinks |
| Image of the POOL #Links table. | |
Definition at line 14 of file PoolTool.h.
| Gaudi::PoolTool::PoolTool | ( | RootDataConnection * | con ) | [inline] |
Convert TES object identifier to ROOT tree name.
Definition at line 23 of file PoolTool.h.
{ c = con; }
string _treeName(string t) {
for(string::iterator j = t.begin(); j != t.end(); ++j )
Access data branch by name: Get existing branch in read only mode.
Definition at line 87 of file PoolTool.h.
: Get existing branch in read only mode
virtual TBranch* getBranch(CSTR /* section */, CSTR branch_name) {
TTree* t = sections()[branch_name];
if ( t ) {
return (TBranch*)t->GetListOfBranches()->At(0);
}
string tname = _treeName(branch_name);
t = (TTree*)c->file()->Get(tname.c_str()); // c->getSection(tname);
if ( t ) {
TBranch* b = (TBranch*)t->GetListOfBranches()->At(0);
if ( b ) {
sections()[branch_name] = t;
return b;
}
msgSvc() << MSG::ERROR << "Failed to access POOL branch:"
<< branch_name << " [" << tname << "]" << endmsg;
t->Print();
| virtual int Gaudi::PoolTool::loadRefs | ( | CSTR | , |
| CSTR | cnt, | ||
| unsigned long | entry, | ||
| RootObjectRefs & | refs | ||
| ) | [inline, virtual] |
Load references object from file.
Definition at line 32 of file PoolTool.h.
{ return m_poolLinks[i]; }
virtual int loadRefs(CSTR /* section */, CSTR cnt, unsigned long entry, RootObjectRefs& refs) {
TTree* t = sections()[cnt];
if ( !t ) {
t = (TTree*)c->file()->Get(_treeName(cnt).c_str());
}
if ( t ) {
TBranch* b1 = t->GetBranch("Links");
TBranch* b2 = t->GetBranch("Refs");
MsgStream& msg = msgSvc();
if ( b1 && b2 ) {
LinkManager lm, *plm = &lm;
PoolDbLinkManager mgr, *pmgr = &mgr;
b1->SetAutoDelete(kFALSE);
b2->SetAutoDelete(kFALSE);
b1->SetAddress(&plm);
b2->SetAddress(&pmgr);
int nb1 = b1->GetEvent(entry);
int nb2 = b2->GetEvent(entry);
if ( nb1>1 && nb2>1 ) {
size_t ref_size = mgr.references().size();
refs.refs.resize(ref_size);
msg << MSG::VERBOSE;
for(size_t j = 0; j < ref_size; ++j) {
const pair<int, int>& oid = mgr.references()[j]->m_oid;
string loc = mgr.links()[j].substr(1);
RootRef& r = refs.refs[j];
if ( oid.first>=0 ) {
r = m_poolLinks[oid.first];
r.entry = oid.second;
r.link = c->makeLink(loc);
msg << "Add leaf:" << oid.first << "->" << loc << " from " << c->getDb(r.dbase)
<< "#" << c->getCont(r.container)
<< " Link:" << c->getLink(r.link)
<< " CLID:" << hex << r.clid
<< " Typ:" << hex << int(r.svc)
<< " Ent:" << dec << r.entry << endl;
}
}
for(int i = 0, n=lm.size(); i < n; ++i) {
LinkManager::Link* lnk = lm.link(i);
int link_id = c->makeLink(lnk->path());
msg << "Add Link:" << lnk->path() << endl;
refs.links.push_back(link_id);
}
return nb1 + nb2;
}
}
msg << MSG::ERROR << "Failed to access POOL Ref/Link branches:" << cnt
<< " [" << _treeName(cnt) << "]" << endmsg;
t->Print();
| virtual RootRef Gaudi::PoolTool::poolRef | ( | size_t | ) | const [inline, virtual] |
Internal overload to facilitate the access to POOL files.
Reimplemented from Gaudi::RootDataConnection::Tool.
Definition at line 29 of file PoolTool.h.
{ return m_poolLinks[i]; }
| StatusCode Gaudi::PoolTool::readRefs | ( | ) | [inline, virtual] |
Internal helper to read reference tables #Params and #Links.
Implements Gaudi::RootDataConnection::Tool.
Definition at line 111 of file PoolTool.h.
{ return StatusCode::FAILURE; }
StatusCode readRefs() {
int i;
char text[2048];
msgSvc() << MSG::VERBOSE;
// First read ##Params
TTree* t = (TTree*)c->file()->Get("##Params");
if ( 0 == t ) {
return StatusCode::FAILURE;
}
TBranch* b = t->GetBranch("db_string");
if ( 0 == b ) {
return StatusCode::FAILURE;
}
for(i=0,b->SetAddress(text); i < b->GetEntries(); ++i) {
b->GetEvent(i);
char* id1 = strstr(text,"[NAME=");
char* id2 = strstr(text,"[VALUE=");
if ( id1 && id2 ) {
id1 += 6;
id2 += 7;
char* id11 = strstr(id1, "]");
char* id22 = strstr(id2, "]");
if ( id11 && id22 ) {
*id11 = 0;
*id22 = 0;
params().push_back(make_pair(id1,id2));
msgSvc() << "Param:" << id1 << "=" << id2 << "." << endmsg;
}
}
}
// Read ##Links
t = (TTree*)c->file()->Get("##Links");
if ( 0 == t ) {
return StatusCode::FAILURE;
}
b = t->GetBranch("db_string");
if ( 0 == b ) {
return StatusCode::FAILURE;
}
m_poolLinks.resize((size_t)b->GetEntries()+2); // Take into account the ##Links and ##Shapes entry of POOL!
for(i=0,b->SetAddress(text); i < b->GetEntries(); ++i) {
b->GetEvent(i);
std::string db, container;
int clid = 1, technology = 0, ipar[2] = {-1,-1};
for(char* p1 = (char*)text; p1; p1 = ::strchr(++p1,'[')) {
char* p2 = ::strchr(p1, '=');
char* p3 = ::strchr(p1, ']');
if ( p2 && p3 ) {
if ( ::strncmp("[DB=", p1, 4) == 0 ) {
*p3 = 0;
db = p1+4;
}
else if ( ::strncmp("[CNT=", p1, 5) == 0 ) {
*p3 = 0;
container = p1+5;
}
else if ( ::strncmp("[OID=", p1, 5) == 0 ) {
*p3 = 0;
::sscanf(p1+5,"%08X,%08X",&ipar[0],&ipar[1]);
}
else if ( ::strncmp("[CLID=", p1, 6) == 0 ) {
*p3 = 0;
::sscanf(p1+6,"%08X",&clid);
}
else if ( ::strncmp("[TECH=", p1, 6) == 0 ) {
*p3 = 0;
::sscanf(p1+6,"%08X",&technology);
}
else {
*p3 = *p2 = 0;
}
*p3 = ']';
*p2 = '=';
}
}
c->makeRef("",clid,technology,db,container,-1,m_poolLinks[i+2]);
RootRef& r = m_poolLinks[i];
msgSvc() << "Add link[" << i << "]:" << db << container << " [" << r.dbase << "," << r.container << "] "
<< " tech:" << hex << setw(8) << r.svc << " CLID:" << setw(8) << r.clid << dec << endmsg;
| virtual StatusCode Gaudi::PoolTool::saveRefs | ( | ) | [inline, virtual] |
Save references section when closing data file (NOT SUPPORTED)
Implements Gaudi::RootDataConnection::Tool.
Definition at line 108 of file PoolTool.h.
{ return StatusCode::FAILURE; }
std::vector<Gaudi::RootRef> Gaudi::PoolTool::m_poolLinks [private] |
Image of the POOL #Links table.
Definition at line 16 of file PoolTool.h.