Gaudi Framework, version v23r7

Home   Generated: Wed Mar 20 2013
 All Classes Namespaces Files Functions Variables Typedefs Enumerations Enumerator Properties Friends Macros Groups Pages
Public Member Functions | Private Types | Private Attributes | List of all members
DODBasicMapper Class Reference

Default implementation of a DataOnDemand mapper. More...

#include <IncidentSvc/DODBasicMapper.h>

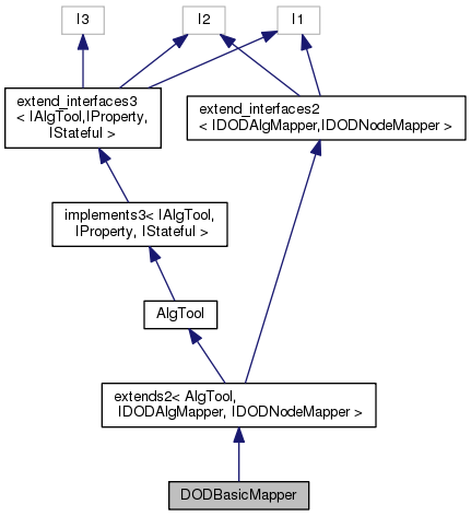
Inheritance diagram for DODBasicMapper:
Inheritance graph
[legend]
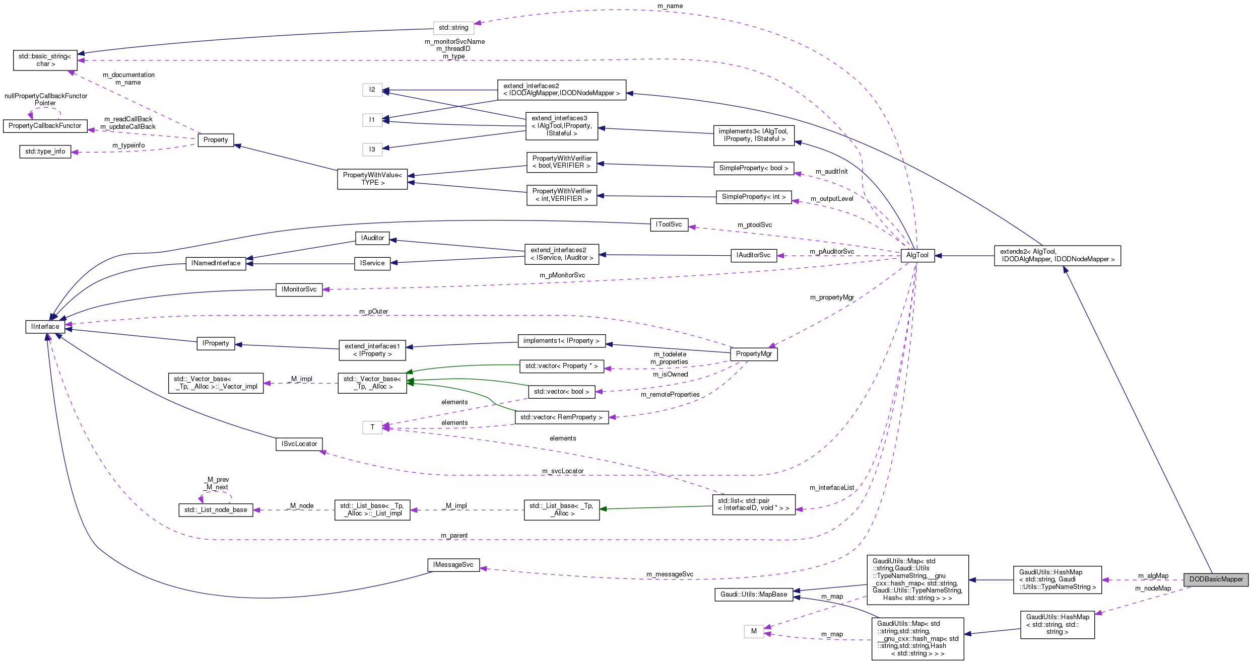
Collaboration diagram for DODBasicMapper:
Collaboration graph
[legend]

Public Member Functions

 DODBasicMapper (const std::string &type, const std::string &name, const IInterface *parent)
 Standard constructor.
 
virtual ~DODBasicMapper ()
 Destructor.
 
virtual
Gaudi::Utils::TypeNameString 
algorithmForPath (const std::string &path)
 
virtual std::string nodeTypeForPath (const std::string &path)
 
- Public Member Functions inherited from extends2< AlgTool, IDODAlgMapper, IDODNodeMapper >
 extends2 (A1 a1, A2 a2, A3 a3)
 Templated constructor with 3 arguments.
 
 extends2 (A1 a1, A2 a2)
 Templated constructor with 2 arguments.
 
 extends2 (A1 a1)
 Templated constructor with 1 argument.
 
 extends2 ()
 Default constructor.
 
virtual void * i_cast (const InterfaceID &tid) const
 Implementation of IInterface::i_cast.
 
virtual StatusCode queryInterface (const InterfaceID &ti, void **pp)
 Implementation of IInterface::queryInterface.
 
virtual std::vector< std::stringgetInterfaceNames () const
 Implementation of IInterface::getInterfaceNames.
 
virtual ~extends2 ()
 Virtual destructor.
 
- Public Member Functions inherited from AlgTool
virtual const std::stringname () const
 Retrieve full identifying name of the concrete tool object.
 
virtual const std::stringtype () const
 Retrieve type (concrete class) of the sub-algtool.
 
virtual const IInterfaceparent () const
 Retrieve parent of the sub-algtool.
 
virtual StatusCode configure ()
 
virtual StatusCode initialize ()
 
virtual StatusCode start ()
 
virtual StatusCode stop ()
 
virtual StatusCode finalize ()
 
virtual StatusCode terminate ()
 
virtual StatusCode reinitialize ()
 
virtual StatusCode restart ()
 
virtual Gaudi::StateMachine::State FSMState () const
 
virtual Gaudi::StateMachine::State targetFSMState () const
 
virtual StatusCode sysInitialize ()
 Initialize AlgTool.
 
virtual StatusCode sysStart ()
 Start AlgTool.
 
virtual StatusCode sysStop ()
 Stop AlgTool.
 
virtual StatusCode sysFinalize ()
 Finalize AlgTool.
 
virtual StatusCode sysReinitialize ()
 Initialize AlgTool.
 
virtual StatusCode sysRestart ()
 Start AlgTool.
 
virtual StatusCode setProperty (const Property &p)
 Default implementations for IProperty interface.
 
virtual StatusCode setProperty (const std::string &s)
 
virtual StatusCode setProperty (const std::string &n, const std::string &v)
 
virtual StatusCode getProperty (Property *p) const
 
virtual const PropertygetProperty (const std::string &name) const
 
virtual StatusCode getProperty (const std::string &n, std::string &v) const
 
virtual const std::vector
< Property * > & 
getProperties () const
 
PropertyMgrgetPropertyMgr ()
 
template<class TYPE >
StatusCode setProperty (const std::string &name, const TYPE &value)
 set the property form the value
 
 AlgTool (const std::string &type, const std::string &name, const IInterface *parent)
 Standard Constructor.
 
ISvcLocatorserviceLocator () const
 Retrieve pointer to service locator.
 
ISvcLocatorsvcLoc () const
 shortcut for the method service locator
 
IMessageSvcmsgSvc () const
 Retrieve pointer to message service.
 
IToolSvctoolSvc () const
 The standard ToolSvc service, Return a pointer to the service if present.
 
StatusCode setProperties ()
 Method for setting declared properties to the values specified in the jobOptions via the job option service.
 
template<class T >
StatusCode service (const std::string &name, T *&svc, bool createIf=true) const
 Access a service by name, creating it if it doesn't already exist.
 
template<class T >
StatusCode service (const std::string &type, const std::string &name, T *&svc) const
 Access a service by name, type creating it if it doesn't already exist.
 
SmartIF< IServiceservice (const std::string &name, const bool createIf=true, const bool quiet=false) const
 Return a pointer to the service identified by name (or "type/name")
 
void declInterface (const InterfaceID &, void *)
 declare interface
 
template<class T >
PropertydeclareProperty (const std::string &name, T &property, const std::string &doc="none") const
 Declare the named property.
 
PropertydeclareRemoteProperty (const std::string &name, IProperty *rsvc, const std::string &rname="") const
 Declare remote named properties.
 
IAuditorSvcauditorSvc () const
 Access the auditor service.
 
IMonitorSvcmonitorSvc () const
 Access the monitor service.
 
template<class T >
void declareInfo (const std::string &name, const T &var, const std::string &desc) const
 Declare monitoring information.
 
void declareInfo (const std::string &name, const std::string &format, const void *var, int size, const std::string &desc) const
 Declare monitoring information (special case)
 
- Public Member Functions inherited from extend_interfaces2< I1, I2 >
virtual ~extend_interfaces2 ()
 Virtual destructor.
 

Private Types

typedef GaudiUtils::HashMap
< std::string,
Gaudi::Utils::TypeNameString
AlgMap
 
typedef GaudiUtils::HashMap
< std::string, std::string
NodeMap
 

Private Attributes

AlgMap m_algMap
 
NodeMap m_nodeMap
 

Additional Inherited Members

- Public Types inherited from extends2< AlgTool, IDODAlgMapper, IDODNodeMapper >
typedef extends2 base_class
 Typedef to this class.
 
typedef extend_interfaces2
< IDODAlgMapper,
IDODNodeMapper
extend_interfaces_base
 Typedef to the base of this class.
 
typedef
extend_interfaces_base::ext_iids 
interfaces
 MPL set of all the implemented interfaces.
 
- Protected Member Functions inherited from AlgTool
int outputLevel () const
 get tool's output level
 
IntegerPropertyoutputLevelProperty ()
 Accessor for the Message level property.
 
void initOutputLevel (Property &prop)
 callback for output level property
 
virtual ~AlgTool ()
 

Detailed Description

Default implementation of a DataOnDemand mapper.

Author
Marco Clemencic
Date
16/01/2012

Definition at line 19 of file DODBasicMapper.h.

Member Typedef Documentation

Definition at line 33 of file DODBasicMapper.h.

Definition at line 34 of file DODBasicMapper.h.

Constructor & Destructor Documentation

DODBasicMapper::DODBasicMapper ( const std::string type,
const std::string name,
const IInterface parent 
)

Standard constructor.

Definition at line 38 of file DODBasicMapper.cpp.

: base_class(type, name, parent)
{
"Map of the type of nodes to be associated to paths (path -> data_type).");
declareProperty("Algorithms", m_algMap,
"Map of algorithms to be used to produce entries (path -> alg_name).");
}
DODBasicMapper::~DODBasicMapper ( )
virtual

Destructor.

Definition at line 50 of file DODBasicMapper.cpp.

{}

Member Function Documentation

Gaudi::Utils::TypeNameString DODBasicMapper::algorithmForPath ( const std::string path)
virtual
See Also
IDODAlgMapper

Definition at line 53 of file DODBasicMapper.cpp.

{
return (alg != m_algMap.end()) ? alg->second : "";
}
std::string DODBasicMapper::nodeTypeForPath ( const std::string path)
virtual
See Also
IDODNodeMapper

Definition at line 60 of file DODBasicMapper.cpp.

{
return (node != m_nodeMap.end()) ? node->second : "";
}

Member Data Documentation

AlgMap DODBasicMapper::m_algMap
private

Definition at line 36 of file DODBasicMapper.h.

NodeMap DODBasicMapper::m_nodeMap
private

Definition at line 37 of file DODBasicMapper.h.


The documentation for this class was generated from the following files:

Generated at Wed Mar 20 2013 17:59:44 for Gaudi Framework, version v23r7 by Doxygen version 1.8.2 written by Dimitri van Heesch, © 1997-2004