|
Gaudi Framework, version v23r8 |
| Home | Generated: Fri May 31 2013 |
Gaudi tag collection service definition. More...
#include <TagCollectionSvc.h>


Public Member Functions | |
| virtual StatusCode | initialize () |
| DataSvc overrides: Initialize the service. | |
| virtual StatusCode | finalize () |
| DataSvc overrides: stop the service. | |
| TagCollectionSvc (const std::string &name, ISvcLocator *svc) | |
| Standard Constructor. | |
| virtual | ~TagCollectionSvc () |
| Standard Destructor. | |
Public Member Functions inherited from NTupleSvc | |
| virtual StatusCode | reinitialize () |
| DataSvc overrides: reinitialize service. | |
| virtual IConversionSvc * | getDataLoader (IRegistry *pReg) |
| DataSvc overrides: Retrieve data loader. | |
| virtual NTuple::Directory * | createDirectory (DataObject *pParent, const std::string &title) |
| Create Ntuple directory and register it with the data store. | |
| virtual NTuple::Directory * | createDirectory (DataObject *pParent, long id) |
| Create Ntuple directory and register it with the data store. | |
| virtual NTuple::Directory * | createDirectory (const std::string &dirPath, long id) |
| Create Ntuple directory and register it with the data store. | |
| virtual NTuple::Directory * | createDirectory (const std::string &dirPath, const std::string &title) |
| Create Ntuple directory and register it with the data store. | |
| virtual NTuple::Directory * | createDirectory (const std::string &fullPath) |
| Create Ntuple directory and register it with the data store. | |
| virtual StatusCode | create (const CLID &typ, const std::string &title, NTuple::Tuple *&refpTuple) |
| Create requested N tuple (Hide constructor) | |
| virtual NTuple::Tuple * | book (const std::string &fullPath, const CLID &type, const std::string &title) |
| Book Ntuple and register it with the data store. | |
| virtual NTuple::Tuple * | book (const std::string &dirPath, const std::string &relPath, const CLID &type, const std::string &title) |
| Book Ntuple and register it with the data store. | |
| virtual NTuple::Tuple * | book (const std::string &dirPath, long id, const CLID &type, const std::string &title) |
| Book Ntuple and register it with the data store. | |
| virtual NTuple::Tuple * | book (DataObject *pParent, const std::string &relPath, const CLID &type, const std::string &title) |
| Book Ntuple and register it with the data store. | |
| virtual NTuple::Tuple * | book (DataObject *pParent, long id, const CLID &type, const std::string &title) |
| Book Ntuple and register it with the data store. | |
| virtual NTuple::Tuple * | access (const std::string &fullPath, const std::string &filename) |
| Access N tuple on disk. | |
| virtual StatusCode | save (const std::string &fullPath) |
| Save N tuple to disk. Must be called in order to close the ntuple file properly. | |
| virtual StatusCode | save (NTuple::Tuple *tuple) |
| Save N tuple to disk. Must be called in order to close the ntuple file properly. | |
| virtual StatusCode | save (DataObject *pParent, const std::string &relPath) |
| Save N tuple to disk. Must be called in order to close the ntuple file properly. | |
| virtual StatusCode | writeRecord (NTuple::Tuple *tuple) |
| Write single record to N tuple. | |
| virtual StatusCode | writeRecord (const std::string &fullPath) |
| Write single record to N tuple. | |
| virtual StatusCode | writeRecord (DataObject *pParent, const std::string &relPath) |
| Write single record to N tuple. | |
| virtual StatusCode | readRecord (NTuple::Tuple *tuple) |
| Read single record from N tuple. | |
| virtual StatusCode | readRecord (const std::string &fullPath) |
| Read single record from N tuple. | |
| virtual StatusCode | readRecord (DataObject *pParent, const std::string &relPath) |
| Read single record from N tuple. | |
| virtual bool | isConnected (const std::string &identifier) const |
| Check if a datasource is connected. | |
| virtual StatusCode | connect (const std::string &ident) |
| Add file to list I/O list. | |
| virtual StatusCode | disconnect (const std::string &nam) |
| Close open connection. | |
| virtual StatusCode | disconnectAll () |
| Close all open connections. | |
| NTupleSvc (const std::string &name, ISvcLocator *svc) | |
| Standard Constructor. | |
| virtual | ~NTupleSvc () |
| Standard Destructor. | |
Public Member Functions inherited from extends2< DataSvc, INTupleSvc, IDataSourceMgr > | |
| extends2 (A1 a1, A2 a2, A3 a3) | |
| Templated constructor with 3 arguments. | |
| extends2 (A1 a1, A2 a2) | |
| Templated constructor with 2 arguments. | |
| extends2 (A1 a1) | |
| Templated constructor with 1 argument. | |
| extends2 () | |
| Default constructor. | |
| virtual void * | i_cast (const InterfaceID &tid) const |
| Implementation of IInterface::i_cast. | |
| virtual StatusCode | queryInterface (const InterfaceID &ti, void **pp) |
| Implementation of IInterface::queryInterface. | |
| virtual std::vector< std::string > | getInterfaceNames () const |
| Implementation of IInterface::getInterfaceNames. | |
| virtual | ~extends2 () |
| Virtual destructor. | |
Public Member Functions inherited from DataSvc | |
| virtual CLID | rootCLID () const |
| IDataManagerSvc: Accessor for root event CLID. | |
| virtual std::string | rootName () const |
| IDataManagerSvc: Accessor for root event name. | |
| virtual StatusCode | registerAddress (const std::string &fullPath, IOpaqueAddress *pAddress) |
| IDataManagerSvc: Register object address with the data store. | |
| virtual StatusCode | registerAddress (DataObject *parentObj, const std::string &objectPath, IOpaqueAddress *pAddress) |
| IDataManagerSvc: Register object address with the data store. | |
| virtual StatusCode | registerAddress (IRegistry *parentObj, const std::string &objectPath, IOpaqueAddress *pAddress) |
| IDataManagerSvc: Register object address with the data store. | |
| virtual StatusCode | unregisterAddress (const std::string &fullPath) |
| IDataManagerSvc: Unregister object address from the data store. | |
| virtual StatusCode | unregisterAddress (DataObject *pParent, const std::string &objPath) |
| IDataManagerSvc: Unregister object address from the data store. | |
| virtual StatusCode | unregisterAddress (IRegistry *pParent, const std::string &objPath) |
| IDataManagerSvc: Unregister object address from the data store. | |
| virtual StatusCode | objectLeaves (const DataObject *pObject, std::vector< IRegistry * > &refLeaves) |
| IDataManagerSvc: Explore the object store: retrieve all leaves attached to the object. | |
| virtual StatusCode | objectLeaves (const IRegistry *pRegistry, std::vector< IRegistry * > &refLeaves) |
| IDataManagerSvc: Explore the object store: retrieve all leaves attached to the object. | |
| virtual StatusCode | objectParent (const DataObject *pObject, IRegistry *&refpParent) |
| IDataManagerSvc: Explore the object store: retrieve the object's parent. | |
| virtual StatusCode | objectParent (const IRegistry *pRegistry, IRegistry *&refpParent) |
| IDataManagerSvc: Explore the object store: retrieve the object's parent. | |
| virtual StatusCode | clearSubTree (const std::string &sub_tree_path) |
| IDataManagerSvc: Remove all data objects below the sub tree identified by its full path name. | |
| virtual StatusCode | clearSubTree (DataObject *pObject) |
| IDataManagerSvc: Remove all data objects below the sub tree identified by the object. | |
| virtual StatusCode | clearStore () |
| IDataManagerSvc: Remove all data objects in the data store. | |
| virtual StatusCode | traverseSubTree (const std::string &sub_tree_path, IDataStoreAgent *pAgent) |
| IDataManagerSvc: Analyze by traversing all data objects below the sub tree identified by its full path name. | |
| virtual StatusCode | traverseSubTree (DataObject *pObject, IDataStoreAgent *pAgent) |
| IDataManagerSvc: Analyze by traversing all data objects below the sub tree. | |
| virtual StatusCode | traverseTree (IDataStoreAgent *pAgent) |
| IDataManagerSvc: Analyze by traversing all data objects in the data store. | |
| virtual StatusCode | setRoot (const std::string &root_name, DataObject *pRootObj) |
| Initialize data store for new event by giving new event path and root object. | |
| virtual StatusCode | i_setRoot (const std::string &root_name, DataObject *pRootObj) |
| Initialize data store for new event by giving new event path and root object. | |
| virtual StatusCode | setRoot (const std::string &root_path, IOpaqueAddress *pRootAddr) |
| Initialize data store for new event by giving new event path and address of root object. | |
| virtual StatusCode | i_setRoot (const std::string &root_path, IOpaqueAddress *pRootAddr) |
| Initialize data store for new event by giving new event path and address of root object. | |
| virtual StatusCode | setDataLoader (IConversionSvc *svc) |
| IDataManagerSvc: IDataManagerSvc: Pass a default data loader to the service. | |
| virtual StatusCode | addPreLoadItem (const DataStoreItem &item) |
| Add an item to the preload list. | |
| virtual StatusCode | addPreLoadItem (const std::string &itemPath) |
| Add an item to the preload list. | |
| virtual StatusCode | removePreLoadItem (const DataStoreItem &item) |
| Remove an item from the preload list. | |
| virtual StatusCode | removePreLoadItem (const std::string &itemPath) |
| Add an item to the preload list. | |
| virtual StatusCode | resetPreLoad () |
| Clear the preload list. | |
| virtual StatusCode | preLoad (int depth, int load_depth, DataObject *pObject) |
| Execute one level of preloading and recursively load until the final level is reached. | |
| virtual StatusCode | preLoad () |
| load all preload items of the list | |
| virtual StatusCode | registerObject (const std::string &fullPath, DataObject *pObject) |
| Register object with the data store. | |
| virtual StatusCode | registerObject (const std::string &parentPath, const std::string &objPath, DataObject *pObject) |
| Register object with the data store. | |
| virtual StatusCode | registerObject (const std::string &parentPath, int item, DataObject *pObject) |
| Register object with the data store. | |
| virtual StatusCode | registerObject (DataObject *parentObj, const std::string &objPath, DataObject *pObject) |
| Register object with the data store. | |
| virtual StatusCode | registerObject (DataObject *parentObj, int item, DataObject *pObject) |
| Register object with the data store. | |
| virtual StatusCode | unregisterObject (const std::string &fullPath) |
| Unregister object from the data store. | |
| virtual StatusCode | unregisterObject (const std::string &parentPath, const std::string &objectPath) |
| Unregister object from the data store. | |
| virtual StatusCode | unregisterObject (const std::string &parentPath, int item) |
| Unregister object from the data store. | |
| virtual StatusCode | unregisterObject (DataObject *pObject) |
| Unregister object from the data store. | |
| virtual StatusCode | unregisterObject (DataObject *pObject, const std::string &objectPath) |
| Unregister object from the data store. | |
| virtual StatusCode | unregisterObject (DataObject *pObject, int item) |
| Unregister object from the data store. | |
| virtual StatusCode | retrieveObject (IRegistry *pDirectory, const std::string &path, DataObject *&pObject) |
| Retrieve object from data store. | |
| virtual StatusCode | retrieveObject (const std::string &fullPath, DataObject *&pObject) |
| Retrieve object identified by its full path from the data store. | |
| virtual StatusCode | retrieveObject (const std::string &parentPath, const std::string &objPath, DataObject *&pObject) |
| Retrieve object from data store. | |
| virtual StatusCode | retrieveObject (const std::string &parentPath, int item, DataObject *&pObject) |
| Retrieve object from data store. | |
| virtual StatusCode | retrieveObject (DataObject *parentObj, const std::string &objPath, DataObject *&pObject) |
| Retrieve object from data store. | |
| virtual StatusCode | retrieveObject (DataObject *parentObj, int item, DataObject *&pObject) |
| Retrieve object from data store. | |
| virtual StatusCode | findObject (const std::string &fullPath, DataObject *&pObject) |
| Find object identified by its full path in the data store. | |
| virtual StatusCode | findObject (IRegistry *pDirectory, const std::string &path, DataObject *&pObject) |
| Find object identified by its full path in the data store. | |
| virtual StatusCode | findObject (const std::string &parentPath, const std::string &objPath, DataObject *&pObject) |
| Find object in the data store. | |
| virtual StatusCode | findObject (const std::string &parentPath, int item, DataObject *&pObject) |
| Find object in the data store. | |
| virtual StatusCode | findObject (DataObject *parentObj, const std::string &objPath, DataObject *&pObject) |
| Find object in the data store. | |
| virtual StatusCode | findObject (DataObject *parentObj, int item, DataObject *&pObject) |
| Find object in the data store. | |
| virtual StatusCode | linkObject (IRegistry *from, const std::string &objPath, DataObject *to) |
| Add a link to another object. | |
| virtual StatusCode | linkObject (const std::string &fromPath, const std::string &objPath, DataObject *to) |
| Add a link to another object. | |
| virtual StatusCode | linkObject (DataObject *from, const std::string &objPath, DataObject *to) |
| Add a link to another object. | |
| virtual StatusCode | linkObject (const std::string &fullPath, DataObject *to) |
| Add a link to another object. | |
| virtual StatusCode | unlinkObject (IRegistry *from, const std::string &objPath) |
| Remove a link to another object. | |
| virtual StatusCode | unlinkObject (const std::string &fromPath, const std::string &objPath) |
| Remove a link to another object. | |
| virtual StatusCode | unlinkObject (DataObject *fromObj, const std::string &objPath) |
| Remove a link to another object. | |
| virtual StatusCode | unlinkObject (const std::string &fullPath) |
| Remove a link to another object. | |
| virtual StatusCode | updateObject (IRegistry *pDirectory) |
| Update object identified by its directory entry. | |
| virtual StatusCode | updateObject (const std::string &updatePath) |
| Update object. | |
| virtual StatusCode | updateObject (DataObject *toUpdate) |
| Update object. | |
| virtual StatusCode | updateObject (const std::string &parentPath, const std::string &updatePath) |
| Update object. | |
| virtual StatusCode | updateObject (DataObject *pParent, const std::string &updatePath) |
| Update object. | |
| DataSvc (const std::string &name, ISvcLocator *svc) | |
| Standard Constructor. | |
| virtual | ~DataSvc () |
| Standard Destructor. | |
Public Member Functions inherited from extends2< Service, IDataProviderSvc, IDataManagerSvc > | |
| extends2 (A1 a1, A2 a2, A3 a3) | |
| Templated constructor with 3 arguments. | |
| extends2 (A1 a1, A2 a2) | |
| Templated constructor with 2 arguments. | |
| extends2 (A1 a1) | |
| Templated constructor with 1 argument. | |
| extends2 () | |
| Default constructor. | |
Public Member Functions inherited from Service | |
| virtual unsigned long | release () |
| Release Interface instance. | |
| virtual const std::string & | name () const |
| Retrieve name of the service. | |
| virtual StatusCode | configure () |
| virtual StatusCode | start () |
| virtual StatusCode | stop () |
| virtual StatusCode | terminate () |
| virtual Gaudi::StateMachine::State | FSMState () const |
| virtual Gaudi::StateMachine::State | targetFSMState () const |
| virtual StatusCode | restart () |
| virtual StatusCode | sysInitialize () |
| Initialize Service. | |
| virtual StatusCode | sysStart () |
| Initialize Service. | |
| virtual StatusCode | sysStop () |
| Initialize Service. | |
| virtual StatusCode | sysFinalize () |
| Finalize Service. | |
| virtual StatusCode | sysReinitialize () |
| Re-initialize the Service. | |
| virtual StatusCode | sysRestart () |
| Re-initialize the Service. | |
| virtual StatusCode | setProperty (const Property &p) |
| virtual StatusCode | setProperty (const std::string &s) |
| virtual StatusCode | setProperty (const std::string &n, const std::string &v) |
| virtual StatusCode | getProperty (Property *p) const |
| virtual const Property & | getProperty (const std::string &name) const |
| virtual StatusCode | getProperty (const std::string &n, std::string &v) const |
| virtual const std::vector < Property * > & | getProperties () const |
| template<class TYPE > | |
| StatusCode | setProperty (const std::string &name, const TYPE &value) |
| set the property form the value | |
| Service (const std::string &name, ISvcLocator *svcloc) | |
| Standard Constructor. | |
| SmartIF< ISvcLocator > & | serviceLocator () const |
| Retrieve pointer to service locator. | |
| StatusCode | setProperties () |
| Method for setting declared properties to the values specified for the job. | |
| template<class T > | |
| StatusCode | service (const std::string &name, const T *&psvc, bool createIf=true) const |
| Access a service by name, creating it if it doesn't already exist. | |
| template<class T > | |
| StatusCode | service (const std::string &name, T *&psvc, bool createIf=true) const |
| template<class T > | |
| StatusCode | service (const std::string &svcType, const std::string &svcName, T *&psvc) const |
| Access a service by name and type, creating it if it doesn't already exist. | |
| template<class T > | |
| Property * | declareProperty (const std::string &name, T &property, const std::string &doc="none") const |
| Declare the named property. | |
| Property * | declareRemoteProperty (const std::string &name, IProperty *rsvc, const std::string &rname="") const |
| Declare remote named properties. | |
| SmartIF< IAuditorSvc > & | auditorSvc () const |
| The standard auditor service.May not be invoked before sysInitialize() has been invoked. | |
Public Member Functions inherited from CommonMessaging< implements3< IService, IProperty, IStateful > > | |
| CommonMessaging (const A1 &a1, const A2 &a2, const A3 &a3) | |
| Templated constructor with 3 arguments. | |
| CommonMessaging (const A1 &a1, const A2 &a2) | |
| Templated constructor with 2 arguments. | |
| CommonMessaging (const A1 &a1) | |
| Templated constructor with 1 argument. | |
| CommonMessaging () | |
| Default constructor. | |
| virtual | ~CommonMessaging () |
| Virtual destructor. | |
| SmartIF< IMessageSvc > & | msgSvc () const |
| The standard message service. | |
| MsgStream & | msgStream () const |
| Return an uninitialized MsgStream. | |
| MsgStream & | msgStream (const MSG::Level level) const |
| Predefined configurable message stream for the efficient printouts. | |
| MsgStream & | always () const |
| shortcut for the method msgStream(MSG::ALWAYS) | |
| MsgStream & | fatal () const |
| shortcut for the method msgStream(MSG::FATAL) | |
| MsgStream & | err () const |
| shortcut for the method msgStream(MSG::ERROR) | |
| MsgStream & | error () const |
| shortcut for the method msgStream(MSG::ERROR) | |
| MsgStream & | warning () const |
| shortcut for the method msgStream(MSG::WARNING) | |
| MsgStream & | info () const |
| shortcut for the method msgStream(MSG::INFO) | |
| MsgStream & | debug () const |
| shortcut for the method msgStream(MSG::DEBUG) | |
| MsgStream & | verbose () const |
| shortcut for the method msgStream(MSG::VERBOSE) | |
| MsgStream & | msg () const |
| shortcut for the method msgStream(MSG::INFO) | |
| MSG::Level | msgLevel () const |
| get the output level from the embedded MsgStream | |
| bool | msgLevel (MSG::Level lvl) const |
| get the output level from the embedded MsgStream | |
Public Member Functions inherited from extend_interfaces2< I1, I2 > | |
| virtual | ~extend_interfaces2 () |
| Virtual destructor. | |
Protected Member Functions | |
| virtual StatusCode | connect (const std::string &ident, std::string &logname) |
| Add file to list I/O list. | |
| virtual StatusCode | createService (const std::string &nam, const std::string &typ, const std::vector< Prop > &props, IConversionSvc *&pSvc) |
| Create conversion service. | |
Protected Member Functions inherited from NTupleSvc | |
| StatusCode | createService (const std::string &nam, const std::string &typ, const std::vector< Prop > &props, IConversionSvc *&pSvc) |
| Create conversion service. | |
| void | releaseConnection (Connection &c) |
| Finalize single service. | |
| StatusCode | attachTuple (const std::string &filename, const std::string &logname, const char typ, const long t) |
| Attach output/input file. | |
| StatusCode | updateDirectories () |
| Update directory data. | |
Friends | |
| class | SvcFactory< TagCollectionSvc > |
Additional Inherited Members | |
Public Types inherited from extends2< DataSvc, INTupleSvc, IDataSourceMgr > | |
| typedef extends2 | base_class |
| Typedef to this class. | |
| typedef extend_interfaces2 < INTupleSvc, IDataSourceMgr > | extend_interfaces_base |
| Typedef to the base of this class. | |
| typedef extend_interfaces_base::ext_iids | interfaces |
| MPL set of all the implemented interfaces. | |
Protected Types inherited from NTupleSvc | |
| typedef std::vector< std::string > | DBaseEntries |
| typedef std::map< std::string, Connection > | Connections |
| typedef std::pair< std::string, std::string > | Prop |
Protected Attributes inherited from NTupleSvc | |
| DBaseEntries | m_output |
| Output streams. | |
| DBaseEntries | m_input |
| Input streams. | |
| Connections | m_connections |
| Container of connection points. | |
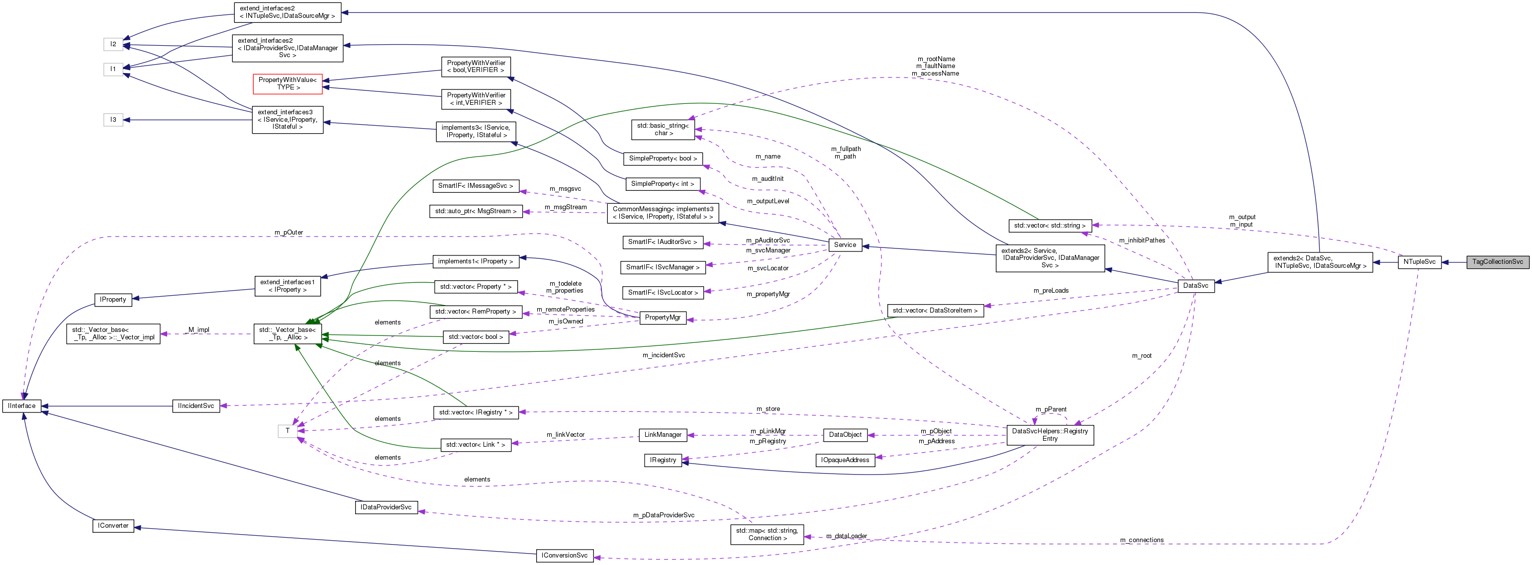
Gaudi tag collection service definition.
Description: See the base class definition files for more detailed documentation of the implementing class. The basic functionality of the implementation is enhanced to allow for more general N-tuples, which can be used also as event tag collections.
M.Frank 1.0
Definition at line 26 of file TagCollectionSvc.h.
| TagCollectionSvc::TagCollectionSvc | ( | const std::string & | name, |
| ISvcLocator * | svc | ||
| ) |
Standard Constructor.
Definition at line 47 of file TagCollectionSvc.cpp.
|
virtual |
|
protectedvirtual |
Add file to list I/O list.
Reimplemented from NTupleSvc.
Definition at line 69 of file TagCollectionSvc.cpp.
|
protectedvirtual |
Create conversion service.
| nam | Name of the service to be created |
| svc | Service type if sepecified in the options |
| props |
Definition at line 160 of file TagCollectionSvc.cpp.
|
virtual |
DataSvc overrides: stop the service.
Finalize the service.
Reimplemented from NTupleSvc.
Definition at line 63 of file TagCollectionSvc.cpp.
|
virtual |
DataSvc overrides: Initialize the service.
Initialize the service.
Reimplemented from NTupleSvc.
Definition at line 57 of file TagCollectionSvc.cpp.
|
friend |
Definition at line 28 of file TagCollectionSvc.h.