|
Gaudi Framework, version v23r9 |
| Home | Generated: Thu Jul 18 2013 |
Data service base class. More...
#include <GaudiKernel/DataSvc.h>


Public Types | |
| typedef std::vector < DataStoreItem > | LoadItems |
| Define set of load items. | |
Public Types inherited from extends2< Service, IDataProviderSvc, IDataManagerSvc > | |
| typedef extends2 | base_class |
| Typedef to this class. | |
| typedef extend_interfaces2 < IDataProviderSvc, IDataManagerSvc > | extend_interfaces_base |
| Typedef to the base of this class. | |
| typedef extend_interfaces_base::ext_iids | interfaces |
| MPL set of all the implemented interfaces. | |
Public Types inherited from extend_interfaces2< I1, I2 > | |
| typedef mpl::fold< typename I1::iid::iids::type, typename I2::iid::iids::type, mpl::insert< mpl::_1, mpl::_2 > >::type | ext_iids |
| MPL set of interfaces extended by this one. | |
Public Member Functions | |
| virtual CLID | rootCLID () const |
| IDataManagerSvc: Accessor for root event CLID. | |
| virtual std::string | rootName () const |
| IDataManagerSvc: Accessor for root event name. | |
| virtual StatusCode | registerAddress (const std::string &fullPath, IOpaqueAddress *pAddress) |
| IDataManagerSvc: Register object address with the data store. | |
| virtual StatusCode | registerAddress (DataObject *parentObj, const std::string &objectPath, IOpaqueAddress *pAddress) |
| IDataManagerSvc: Register object address with the data store. | |
| virtual StatusCode | registerAddress (IRegistry *parentObj, const std::string &objectPath, IOpaqueAddress *pAddress) |
| IDataManagerSvc: Register object address with the data store. | |
| virtual StatusCode | unregisterAddress (const std::string &fullPath) |
| IDataManagerSvc: Unregister object address from the data store. | |
| virtual StatusCode | unregisterAddress (DataObject *pParent, const std::string &objPath) |
| IDataManagerSvc: Unregister object address from the data store. | |
| virtual StatusCode | unregisterAddress (IRegistry *pParent, const std::string &objPath) |
| IDataManagerSvc: Unregister object address from the data store. | |
| virtual StatusCode | objectLeaves (const DataObject *pObject, std::vector< IRegistry * > &refLeaves) |
| IDataManagerSvc: Explore the object store: retrieve all leaves attached to the object. | |
| virtual StatusCode | objectLeaves (const IRegistry *pRegistry, std::vector< IRegistry * > &refLeaves) |
| IDataManagerSvc: Explore the object store: retrieve all leaves attached to the object. | |
| virtual StatusCode | objectParent (const DataObject *pObject, IRegistry *&refpParent) |
| IDataManagerSvc: Explore the object store: retrieve the object's parent. | |
| virtual StatusCode | objectParent (const IRegistry *pRegistry, IRegistry *&refpParent) |
| IDataManagerSvc: Explore the object store: retrieve the object's parent. | |
| virtual StatusCode | clearSubTree (const std::string &sub_tree_path) |
| IDataManagerSvc: Remove all data objects below the sub tree identified by its full path name. | |
| virtual StatusCode | clearSubTree (DataObject *pObject) |
| IDataManagerSvc: Remove all data objects below the sub tree identified by the object. | |
| virtual StatusCode | clearStore () |
| IDataManagerSvc: Remove all data objects in the data store. | |
| virtual StatusCode | traverseSubTree (const std::string &sub_tree_path, IDataStoreAgent *pAgent) |
| IDataManagerSvc: Analyze by traversing all data objects below the sub tree identified by its full path name. | |
| virtual StatusCode | traverseSubTree (DataObject *pObject, IDataStoreAgent *pAgent) |
| IDataManagerSvc: Analyze by traversing all data objects below the sub tree. | |
| virtual StatusCode | traverseTree (IDataStoreAgent *pAgent) |
| IDataManagerSvc: Analyze by traversing all data objects in the data store. | |
| virtual StatusCode | setRoot (const std::string &root_name, DataObject *pRootObj) |
| Initialize data store for new event by giving new event path and root object. | |
| virtual StatusCode | i_setRoot (const std::string &root_name, DataObject *pRootObj) |
| Initialize data store for new event by giving new event path and root object. | |
| virtual StatusCode | setRoot (const std::string &root_path, IOpaqueAddress *pRootAddr) |
| Initialize data store for new event by giving new event path and address of root object. | |
| virtual StatusCode | i_setRoot (const std::string &root_path, IOpaqueAddress *pRootAddr) |
| Initialize data store for new event by giving new event path and address of root object. | |
| virtual StatusCode | setDataLoader (IConversionSvc *svc) |
| IDataManagerSvc: IDataManagerSvc: Pass a default data loader to the service. | |
| virtual StatusCode | addPreLoadItem (const DataStoreItem &item) |
| Add an item to the preload list. | |
| virtual StatusCode | addPreLoadItem (const std::string &itemPath) |
| Add an item to the preload list. | |
| virtual StatusCode | removePreLoadItem (const DataStoreItem &item) |
| Remove an item from the preload list. | |
| virtual StatusCode | removePreLoadItem (const std::string &itemPath) |
| Add an item to the preload list. | |
| virtual StatusCode | resetPreLoad () |
| Clear the preload list. | |
| virtual StatusCode | preLoad (int depth, int load_depth, DataObject *pObject) |
| Execute one level of preloading and recursively load until the final level is reached. | |
| virtual StatusCode | preLoad () |
| load all preload items of the list | |
| virtual StatusCode | registerObject (const std::string &fullPath, DataObject *pObject) |
| Register object with the data store. | |
| virtual StatusCode | registerObject (const std::string &parentPath, const std::string &objPath, DataObject *pObject) |
| Register object with the data store. | |
| virtual StatusCode | registerObject (const std::string &parentPath, int item, DataObject *pObject) |
| Register object with the data store. | |
| virtual StatusCode | registerObject (DataObject *parentObj, const std::string &objPath, DataObject *pObject) |
| Register object with the data store. | |
| virtual StatusCode | registerObject (DataObject *parentObj, int item, DataObject *pObject) |
| Register object with the data store. | |
| virtual StatusCode | unregisterObject (const std::string &fullPath) |
| Unregister object from the data store. | |
| virtual StatusCode | unregisterObject (const std::string &parentPath, const std::string &objectPath) |
| Unregister object from the data store. | |
| virtual StatusCode | unregisterObject (const std::string &parentPath, int item) |
| Unregister object from the data store. | |
| virtual StatusCode | unregisterObject (DataObject *pObject) |
| Unregister object from the data store. | |
| virtual StatusCode | unregisterObject (DataObject *pObject, const std::string &objectPath) |
| Unregister object from the data store. | |
| virtual StatusCode | unregisterObject (DataObject *pObject, int item) |
| Unregister object from the data store. | |
| virtual StatusCode | retrieveObject (IRegistry *pDirectory, const std::string &path, DataObject *&pObject) |
| Retrieve object from data store. | |
| virtual StatusCode | retrieveObject (const std::string &fullPath, DataObject *&pObject) |
| Retrieve object identified by its full path from the data store. | |
| virtual StatusCode | retrieveObject (const std::string &parentPath, const std::string &objPath, DataObject *&pObject) |
| Retrieve object from data store. | |
| virtual StatusCode | retrieveObject (const std::string &parentPath, int item, DataObject *&pObject) |
| Retrieve object from data store. | |
| virtual StatusCode | retrieveObject (DataObject *parentObj, const std::string &objPath, DataObject *&pObject) |
| Retrieve object from data store. | |
| virtual StatusCode | retrieveObject (DataObject *parentObj, int item, DataObject *&pObject) |
| Retrieve object from data store. | |
| virtual StatusCode | findObject (const std::string &fullPath, DataObject *&pObject) |
| Find object identified by its full path in the data store. | |
| virtual StatusCode | findObject (IRegistry *pDirectory, const std::string &path, DataObject *&pObject) |
| Find object identified by its full path in the data store. | |
| virtual StatusCode | findObject (const std::string &parentPath, const std::string &objPath, DataObject *&pObject) |
| Find object in the data store. | |
| virtual StatusCode | findObject (const std::string &parentPath, int item, DataObject *&pObject) |
| Find object in the data store. | |
| virtual StatusCode | findObject (DataObject *parentObj, const std::string &objPath, DataObject *&pObject) |
| Find object in the data store. | |
| virtual StatusCode | findObject (DataObject *parentObj, int item, DataObject *&pObject) |
| Find object in the data store. | |
| virtual StatusCode | linkObject (IRegistry *from, const std::string &objPath, DataObject *to) |
| Add a link to another object. | |
| virtual StatusCode | linkObject (const std::string &fromPath, const std::string &objPath, DataObject *to) |
| Add a link to another object. | |
| virtual StatusCode | linkObject (DataObject *from, const std::string &objPath, DataObject *to) |
| Add a link to another object. | |
| virtual StatusCode | linkObject (const std::string &fullPath, DataObject *to) |
| Add a link to another object. | |
| virtual StatusCode | unlinkObject (IRegistry *from, const std::string &objPath) |
| Remove a link to another object. | |
| virtual StatusCode | unlinkObject (const std::string &fromPath, const std::string &objPath) |
| Remove a link to another object. | |
| virtual StatusCode | unlinkObject (DataObject *fromObj, const std::string &objPath) |
| Remove a link to another object. | |
| virtual StatusCode | unlinkObject (const std::string &fullPath) |
| Remove a link to another object. | |
| virtual StatusCode | updateObject (IRegistry *pDirectory) |
| Update object identified by its directory entry. | |
| virtual StatusCode | updateObject (const std::string &updatePath) |
| Update object. | |
| virtual StatusCode | updateObject (DataObject *toUpdate) |
| Update object. | |
| virtual StatusCode | updateObject (const std::string &parentPath, const std::string &updatePath) |
| Update object. | |
| virtual StatusCode | updateObject (DataObject *pParent, const std::string &updatePath) |
| Update object. | |
| virtual StatusCode | initialize () |
| Service initialization. | |
| virtual StatusCode | reinitialize () |
| Service initialization. | |
| virtual StatusCode | finalize () |
| Service initialization. | |
| DataSvc (const std::string &name, ISvcLocator *svc) | |
| Standard Constructor. | |
| virtual | ~DataSvc () |
| Standard Destructor. | |
Public Member Functions inherited from extends2< Service, IDataProviderSvc, IDataManagerSvc > | |
| extends2 (A1 a1, A2 a2, A3 a3) | |
| Templated constructor with 3 arguments. | |
| extends2 (A1 a1, A2 a2) | |
| Templated constructor with 2 arguments. | |
| extends2 (A1 a1) | |
| Templated constructor with 1 argument. | |
| extends2 () | |
| Default constructor. | |
| virtual void * | i_cast (const InterfaceID &tid) const |
| Implementation of IInterface::i_cast. | |
| virtual StatusCode | queryInterface (const InterfaceID &ti, void **pp) |
| Implementation of IInterface::queryInterface. | |
| virtual std::vector< std::string > | getInterfaceNames () const |
| Implementation of IInterface::getInterfaceNames. | |
| virtual | ~extends2 () |
| Virtual destructor. | |
Public Member Functions inherited from Service | |
| virtual unsigned long | release () |
| Release Interface instance. | |
| virtual const std::string & | name () const |
| Retrieve name of the service. | |
| virtual StatusCode | configure () |
| virtual StatusCode | start () |
| virtual StatusCode | stop () |
| virtual StatusCode | terminate () |
| virtual Gaudi::StateMachine::State | FSMState () const |
| virtual Gaudi::StateMachine::State | targetFSMState () const |
| virtual StatusCode | restart () |
| virtual StatusCode | sysInitialize () |
| Initialize Service. | |
| virtual StatusCode | sysStart () |
| Initialize Service. | |
| virtual StatusCode | sysStop () |
| Initialize Service. | |
| virtual StatusCode | sysFinalize () |
| Finalize Service. | |
| virtual StatusCode | sysReinitialize () |
| Re-initialize the Service. | |
| virtual StatusCode | sysRestart () |
| Re-initialize the Service. | |
| virtual StatusCode | setProperty (const Property &p) |
| virtual StatusCode | setProperty (const std::string &s) |
| virtual StatusCode | setProperty (const std::string &n, const std::string &v) |
| virtual StatusCode | getProperty (Property *p) const |
| virtual const Property & | getProperty (const std::string &name) const |
| virtual StatusCode | getProperty (const std::string &n, std::string &v) const |
| virtual const std::vector < Property * > & | getProperties () const |
| template<class TYPE > | |
| StatusCode | setProperty (const std::string &name, const TYPE &value) |
| set the property form the value | |
| Service (const std::string &name, ISvcLocator *svcloc) | |
| Standard Constructor. | |
| SmartIF< ISvcLocator > & | serviceLocator () const |
| Retrieve pointer to service locator. | |
| StatusCode | setProperties () |
| Method for setting declared properties to the values specified for the job. | |
| template<class T > | |
| StatusCode | service (const std::string &name, const T *&psvc, bool createIf=true) const |
| Access a service by name, creating it if it doesn't already exist. | |
| template<class T > | |
| StatusCode | service (const std::string &name, T *&psvc, bool createIf=true) const |
| template<class T > | |
| StatusCode | service (const std::string &svcType, const std::string &svcName, T *&psvc) const |
| Access a service by name and type, creating it if it doesn't already exist. | |
| template<class T > | |
| Property * | declareProperty (const std::string &name, T &property, const std::string &doc="none") const |
| Declare the named property. | |
| Property * | declareRemoteProperty (const std::string &name, IProperty *rsvc, const std::string &rname="") const |
| Declare remote named properties. | |
| SmartIF< IAuditorSvc > & | auditorSvc () const |
| The standard auditor service.May not be invoked before sysInitialize() has been invoked. | |
Public Member Functions inherited from CommonMessaging< implements3< IService, IProperty, IStateful > > | |
| CommonMessaging (const A1 &a1, const A2 &a2, const A3 &a3) | |
| Templated constructor with 3 arguments. | |
| CommonMessaging (const A1 &a1, const A2 &a2) | |
| Templated constructor with 2 arguments. | |
| CommonMessaging (const A1 &a1) | |
| Templated constructor with 1 argument. | |
| CommonMessaging () | |
| Default constructor. | |
| virtual | ~CommonMessaging () |
| Virtual destructor. | |
| SmartIF< IMessageSvc > & | msgSvc () const |
| The standard message service. | |
| MsgStream & | msgStream () const |
| Return an uninitialized MsgStream. | |
| MsgStream & | msgStream (const MSG::Level level) const |
| Predefined configurable message stream for the efficient printouts. | |
| MsgStream & | always () const |
| shortcut for the method msgStream(MSG::ALWAYS) | |
| MsgStream & | fatal () const |
| shortcut for the method msgStream(MSG::FATAL) | |
| MsgStream & | err () const |
| shortcut for the method msgStream(MSG::ERROR) | |
| MsgStream & | error () const |
| shortcut for the method msgStream(MSG::ERROR) | |
| MsgStream & | warning () const |
| shortcut for the method msgStream(MSG::WARNING) | |
| MsgStream & | info () const |
| shortcut for the method msgStream(MSG::INFO) | |
| MsgStream & | debug () const |
| shortcut for the method msgStream(MSG::DEBUG) | |
| MsgStream & | verbose () const |
| shortcut for the method msgStream(MSG::VERBOSE) | |
| MsgStream & | msg () const |
| shortcut for the method msgStream(MSG::INFO) | |
| MSG::Level | msgLevel () const |
| get the output level from the embedded MsgStream | |
| bool | msgLevel (MSG::Level lvl) const |
| get the output level from the embedded MsgStream | |
Public Member Functions inherited from extend_interfaces2< I1, I2 > | |
| virtual | ~extend_interfaces2 () |
| Virtual destructor. | |
Protected Member Functions | |
| bool | checkRoot () |
| Check if root path is valid. | |
| virtual IConversionSvc * | getDataLoader (IRegistry *pReg) |
| Retrieve customizable data loader according to registry entry to be retrieved. | |
| virtual DataObject * | createDefaultObject () const |
| Create default objects in case forced creation of leaves is requested. | |
| virtual StatusCode | loadObject (IRegistry *pNode) |
| Invoke Persistency service to create transient object from its persistent representation. | |
| virtual StatusCode | loadObject (IConversionSvc *pLoader, IRegistry *pNode) |
| Invoke Persistency service to create transient object from its persistent representation. | |
| StatusCode | retrieveEntry (DataSvcHelpers::RegistryEntry *pNode, const std::string &path, DataSvcHelpers::RegistryEntry *&pEntry) |
| Retrieve registry entry from store. | |
| DataObject * | handleDataFault (IRegistry *pReg, const std::string &path="") |
| Invoke data fault handling if enabled. | |
Protected Attributes | |
| CLID | m_rootCLID |
| Integer Property corresponding to CLID of root entry. | |
| std::string | m_rootName |
| Name of root event. | |
| IConversionSvc * | m_dataLoader |
| Pointer to data loader service. | |
| IIncidentSvc * | m_incidentSvc |
| Pointer to incident service. | |
| LoadItems | m_preLoads |
| Items to be pre-loaded. | |
| bool | m_forceLeaves |
| Allow forced creation of default leaves on registerObject. | |
| bool | m_enableAccessHdlr |
| Flag to enable interrupts on data access requests. | |
| bool | m_enableFaultHdlr |
| Flag to enable interrupts on data creation requests. | |
| DataSvcHelpers::RegistryEntry * | m_root |
| Pointer to root entry. | |
| DataSvcHelpers::InhibitMap * | m_inhibitMap |
| Map with object paths to be inhibited from loading. | |
| std::vector< std::string > | m_inhibitPathes |
| Property for the inhibited leaves. | |
| std::string | m_accessName |
| Name of the data access incident. | |
| std::string | m_faultName |
| Name of the data fault incident. | |
Private Member Functions | |
| DataSvc (const DataSvc &) | |
| Fake copy constructor (never implemented). | |
| DataSvc & | operator= (const DataSvc &) |
| Fake assignment operator (never implemented). | |
Friends | |
| class | SvcFactory< DataSvc > |
| The class creator is of course a friend! | |
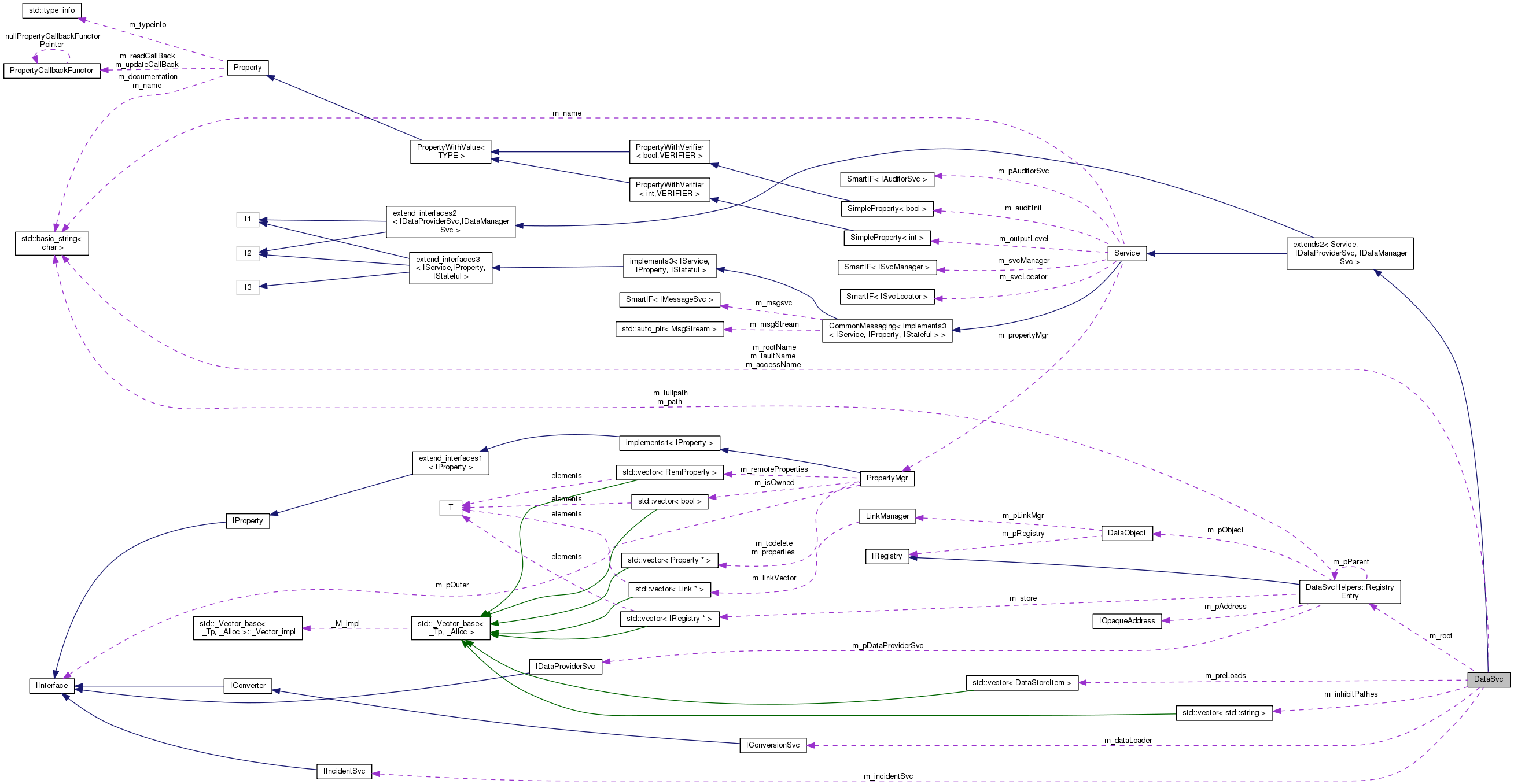
Data service base class.
A data service manages the transient data stores and implements the IDataProviderSvc and IDataManagerSvc interfaces.
| typedef std::vector<DataStoreItem> DataSvc::LoadItems |
| DataSvc::DataSvc | ( | const std::string & | name, |
| ISvcLocator * | svc | ||
| ) |
Standard Constructor.
Definition at line 1372 of file DataSvc.cpp.
|
virtual |
Standard Destructor.
Definition at line 1395 of file DataSvc.cpp.
|
private |
Fake copy constructor (never implemented).
|
virtual |
Add an item to the preload list.
Definition at line 1230 of file DataSvc.cpp.
|
virtual |
Add an item to the preload list.
Definition at line 1239 of file DataSvc.cpp.
|
inlineprotected |
|
virtual |
IDataManagerSvc: Remove all data objects in the data store.
Reimplemented in DetDataSvc.
Definition at line 109 of file DataSvc.cpp.
|
virtual |
IDataManagerSvc: Remove all data objects below the sub tree identified by its full path name.
Definition at line 71 of file DataSvc.cpp.
|
virtual |
IDataManagerSvc: Remove all data objects below the sub tree identified by the object.
Definition at line 92 of file DataSvc.cpp.
|
protectedvirtual |
Create default objects in case forced creation of leaves is requested.
Definition at line 1360 of file DataSvc.cpp.
|
virtual |
Service initialization.
Service initialisation.
Reimplemented from Service.
Reimplemented in HistogramSvc, NTupleSvc, DetDataSvc, TagCollectionSvc, RecordDataSvc, and EvtDataSvc.
Definition at line 1337 of file DataSvc.cpp.
|
virtual |
Find object identified by its full path in the data store.
Definition at line 938 of file DataSvc.cpp.
|
virtual |
Find object identified by its full path in the data store.
Retrieve object identified by its directory from the data store.
Definition at line 919 of file DataSvc.cpp.
|
virtual |
Find object in the data store.
Retrieve object identified by its full path from the data store.
Definition at line 955 of file DataSvc.cpp.
|
virtual |
Find object in the data store.
Retrieve object identified by its full path from the data store.
Definition at line 967 of file DataSvc.cpp.
|
virtual |
Find object in the data store.
Find object identified by its full path in the data store.
Definition at line 980 of file DataSvc.cpp.
|
virtual |
Find object in the data store.
Find object identified by its full path in the data store.
Definition at line 973 of file DataSvc.cpp.
|
protectedvirtual |
Retrieve customizable data loader according to registry entry to be retrieved.
Reimplemented in NTupleSvc.
Definition at line 1367 of file DataSvc.cpp.
|
protected |
Invoke data fault handling if enabled.
| pReg | [IN] Pointer to missing registry entry |
| path | [IN] Sub-path of requested object from pReg |
Definition at line 642 of file DataSvc.cpp.
|
virtual |
Initialize data store for new event by giving new event path and root object.
Does not clear the store before reinitializing it. This could lead to errors and should be handle with care. Use setRoot if unsure
Definition at line 167 of file DataSvc.cpp.
|
virtual |
Initialize data store for new event by giving new event path and address of root object.
Does not clear the store before reinitializing it. This could lead to errors and should be handle with care. Use setRoot if unsure
Definition at line 193 of file DataSvc.cpp.
|
virtual |
Service initialization.
Reimplemented from Service.
Reimplemented in HistogramSvc, NTupleSvc, DetDataSvc, TagCollectionSvc, RecordDataSvc, and EvtDataSvc.
Definition at line 1296 of file DataSvc.cpp.
|
virtual |
Add a link to another object.
Definition at line 1085 of file DataSvc.cpp.
|
virtual |
Add a link to another object.
Definition at line 1138 of file DataSvc.cpp.
|
virtual |
Add a link to another object.
Definition at line 1150 of file DataSvc.cpp.
|
virtual |
Add a link to another object.
Definition at line 1123 of file DataSvc.cpp.
|
protectedvirtual |
Invoke Persistency service to create transient object from its persistent representation.
Definition at line 677 of file DataSvc.cpp.
|
protectedvirtual |
Invoke Persistency service to create transient object from its persistent representation.
Definition at line 685 of file DataSvc.cpp.
|
virtual |
IDataManagerSvc: Explore the object store: retrieve all leaves attached to the object.
IDataManagerSvc: Explore an object identified by its pointer.
Definition at line 238 of file DataSvc.cpp.
|
virtual |
IDataManagerSvc: Explore the object store: retrieve all leaves attached to the object.
IDataManagerSvc: Explore an object identified by the pointer to the registry entry.
Definition at line 249 of file DataSvc.cpp.
|
virtual |
IDataManagerSvc: Explore the object store: retrieve the object's parent.
Definition at line 216 of file DataSvc.cpp.
|
virtual |
IDataManagerSvc: Explore the object store: retrieve the object's parent.
Definition at line 224 of file DataSvc.cpp.
Fake assignment operator (never implemented).
|
virtual |
Execute one level of preloading and recursively load until the final level is reached.
Preload one level deep, then recursively call the next level.
| depth | current level of loading from requested parent |
| load_depth | maximum level of object loading |
| pObject | pointer to next level root object |
Definition at line 1265 of file DataSvc.cpp.
|
virtual |
load all preload items of the list
Definition at line 1283 of file DataSvc.cpp.
|
virtual |
IDataManagerSvc: Register object address with the data store.
Definition at line 263 of file DataSvc.cpp.
|
virtual |
IDataManagerSvc: Register object address with the data store.
Definition at line 276 of file DataSvc.cpp.
|
virtual |
IDataManagerSvc: Register object address with the data store.
Definition at line 284 of file DataSvc.cpp.
|
virtual |
Register object with the data store.
Definition at line 413 of file DataSvc.cpp.
|
virtual |
Register object with the data store.
Definition at line 420 of file DataSvc.cpp.
|
virtual |
Register object with the data store.
Definition at line 439 of file DataSvc.cpp.
|
virtual |
Register object with the data store.
Definition at line 453 of file DataSvc.cpp.
|
virtual |
Register object with the data store.
Definition at line 446 of file DataSvc.cpp.
|
virtual |
Service initialization.
Service reinitialization.
Reimplemented from Service.
Reimplemented in HistogramSvc, NTupleSvc, DetDataSvc, RecordDataSvc, and EvtDataSvc.
Definition at line 1310 of file DataSvc.cpp.
|
virtual |
Remove an item from the preload list.
Definition at line 1244 of file DataSvc.cpp.
|
virtual |
Add an item to the preload list.
Definition at line 1254 of file DataSvc.cpp.
|
virtual |
Clear the preload list.
Definition at line 1259 of file DataSvc.cpp.
|
protected |
Retrieve registry entry from store.
Definition at line 763 of file DataSvc.cpp.
|
virtual |
Retrieve object from data store.
Retrieve object identified by its directory from the data store.
Definition at line 865 of file DataSvc.cpp.
|
virtual |
Retrieve object identified by its full path from the data store.
Definition at line 878 of file DataSvc.cpp.
|
virtual |
Retrieve object from data store.
Retrieve object identified by its full path from the data store.
Definition at line 885 of file DataSvc.cpp.
|
virtual |
Retrieve object from data store.
Retrieve object identified by its full path from the data store.
Definition at line 897 of file DataSvc.cpp.
|
virtual |
|
virtual |
Retrieve object from data store.
Retrieve registry entry from store.
Definition at line 912 of file DataSvc.cpp.
|
virtual |
IDataManagerSvc: Accessor for root event CLID.
CLID for root Event.
Definition at line 1350 of file DataSvc.cpp.
|
virtual |
IDataManagerSvc: Accessor for root event name.
Name for root Event.
Definition at line 1355 of file DataSvc.cpp.
|
virtual |
IDataManagerSvc: IDataManagerSvc: Pass a default data loader to the service.
IDataManagerSvc: Pass a default data loader to the service.
Definition at line 205 of file DataSvc.cpp.
|
virtual |
Initialize data store for new event by giving new event path and root object.
Takes care to clear the store before reinitializing it
Definition at line 156 of file DataSvc.cpp.
|
virtual |
Initialize data store for new event by giving new event path and address of root object.
Takes care to clear the store before reinitializing it
Definition at line 182 of file DataSvc.cpp.
|
virtual |
IDataManagerSvc: Analyze by traversing all data objects below the sub tree identified by its full path name.
IDataManagerSvc: Analyse by traversing all data objects below the sub tree identified by its full path name.
Definition at line 121 of file DataSvc.cpp.
|
virtual |
IDataManagerSvc: Analyze by traversing all data objects below the sub tree.
IDataManagerSvc: Analyse by traversing all data objects below the sub tree.
Definition at line 132 of file DataSvc.cpp.
|
virtual |
IDataManagerSvc: Analyze by traversing all data objects in the data store.
IDataManagerSvc: Analyse by traversing all data objects in the data store.
Definition at line 145 of file DataSvc.cpp.
|
virtual |
Remove a link to another object.
Definition at line 1163 of file DataSvc.cpp.
|
virtual |
Remove a link to another object.
Definition at line 1209 of file DataSvc.cpp.
|
virtual |
Remove a link to another object.
Definition at line 1220 of file DataSvc.cpp.
|
virtual |
Remove a link to another object.
Definition at line 1195 of file DataSvc.cpp.
|
virtual |
IDataManagerSvc: Unregister object address from the data store.
Definition at line 347 of file DataSvc.cpp.
|
virtual |
IDataManagerSvc: Unregister object address from the data store.
Definition at line 359 of file DataSvc.cpp.
|
virtual |
IDataManagerSvc: Unregister object address from the data store.
Definition at line 366 of file DataSvc.cpp.
|
virtual |
Unregister object from the data store.
Definition at line 542 of file DataSvc.cpp.
|
virtual |
Unregister object from the data store.
Definition at line 567 of file DataSvc.cpp.
|
virtual |
Unregister object from the data store.
Definition at line 578 of file DataSvc.cpp.
|
virtual |
Unregister object from the data store.
Definition at line 583 of file DataSvc.cpp.
|
virtual |
Unregister object from the data store.
Definition at line 608 of file DataSvc.cpp.
|
virtual |
Unregister object from the data store.
Definition at line 636 of file DataSvc.cpp.
|
virtual |
Update object identified by its directory entry.
Update object.
Definition at line 998 of file DataSvc.cpp.
|
virtual |
Update object.
Definition at line 988 of file DataSvc.cpp.
|
virtual |
Update object.
Reimplemented in DetDataSvc.
Definition at line 1010 of file DataSvc.cpp.
|
virtual |
Update object.
Definition at line 1063 of file DataSvc.cpp.
|
virtual |
Update object.
Definition at line 1074 of file DataSvc.cpp.
|
friend |
|
protected |
|
protected |
|
protected |
|
protected |
|
protected |
|
protected |
|
protected |
|
protected |
|
protected |
|
protected |
|
protected |
|
protected |
|
protected |