|
Gaudi Framework, version v25r1 |
| Home | Generated: Mon Mar 24 2014 |
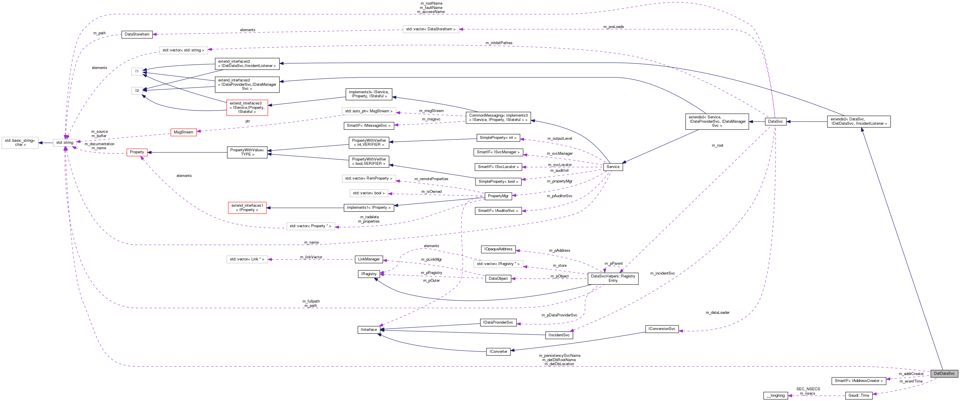
#include <DetectorDataSvc/DetDataSvc.h>


Public Member Functions | |
| virtual StatusCode | initialize () |
| Initialize the service. | |
| virtual StatusCode | reinitialize () |
| Initialize the service. | |
| virtual StatusCode | finalize () |
| Finalize the service. | |
| virtual StatusCode | clearStore () |
| Remove all data objects in the data store. | |
| virtual StatusCode | updateObject (DataObject *toUpdate) |
| Update object. | |
| DetDataSvc (const std::string &name, ISvcLocator *svc) | |
| Standard Constructor. | |
| virtual | ~DetDataSvc () |
| Standard Destructor. | |
| virtual bool | validEventTime () const |
| Check if the event time has been set. | |
| virtual const Gaudi::Time & | eventTime () const |
| Get the event time. | |
| virtual void | setEventTime (const Gaudi::Time &time) |
| Set the new event time. | |
| virtual void | handle (const Incident &) |
| Inform that a new incident has occured. | |
Public Member Functions inherited from extends2< DataSvc, IDetDataSvc, IIncidentListener > | |
| extends2 (A1 a1, A2 a2, A3 a3) | |
| Templated constructor with 3 arguments. | |
| extends2 (A1 a1, A2 a2) | |
| Templated constructor with 2 arguments. | |
| extends2 (A1 a1) | |
| Templated constructor with 1 argument. | |
| extends2 () | |
| Default constructor. | |
| virtual void * | i_cast (const InterfaceID &tid) const |
| Implementation of IInterface::i_cast. | |
| virtual StatusCode | queryInterface (const InterfaceID &ti, void **pp) |
| Implementation of IInterface::queryInterface. | |
| virtual std::vector< std::string > | getInterfaceNames () const |
| Implementation of IInterface::getInterfaceNames. | |
| virtual | ~extends2 () |
| Virtual destructor. | |
Public Member Functions inherited from DataSvc | |
| virtual CLID | rootCLID () const |
| IDataManagerSvc: Accessor for root event CLID. | |
| virtual std::string | rootName () const |
| IDataManagerSvc: Accessor for root event name. | |
| virtual StatusCode | registerAddress (const std::string &fullPath, IOpaqueAddress *pAddress) |
| IDataManagerSvc: Register object address with the data store. | |
| virtual StatusCode | registerAddress (DataObject *parentObj, const std::string &objectPath, IOpaqueAddress *pAddress) |
| IDataManagerSvc: Register object address with the data store. | |
| virtual StatusCode | registerAddress (IRegistry *parentObj, const std::string &objectPath, IOpaqueAddress *pAddress) |
| IDataManagerSvc: Register object address with the data store. | |
| virtual StatusCode | unregisterAddress (const std::string &fullPath) |
| IDataManagerSvc: Unregister object address from the data store. | |
| virtual StatusCode | unregisterAddress (DataObject *pParent, const std::string &objPath) |
| IDataManagerSvc: Unregister object address from the data store. | |
| virtual StatusCode | unregisterAddress (IRegistry *pParent, const std::string &objPath) |
| IDataManagerSvc: Unregister object address from the data store. | |
| virtual StatusCode | objectLeaves (const DataObject *pObject, std::vector< IRegistry * > &refLeaves) |
| IDataManagerSvc: Explore the object store: retrieve all leaves attached to the object. | |
| virtual StatusCode | objectLeaves (const IRegistry *pRegistry, std::vector< IRegistry * > &refLeaves) |
| IDataManagerSvc: Explore the object store: retrieve all leaves attached to the object. | |
| virtual StatusCode | objectParent (const DataObject *pObject, IRegistry *&refpParent) |
| IDataManagerSvc: Explore the object store: retrieve the object's parent. | |
| virtual StatusCode | objectParent (const IRegistry *pRegistry, IRegistry *&refpParent) |
| IDataManagerSvc: Explore the object store: retrieve the object's parent. | |
| virtual StatusCode | clearSubTree (const std::string &sub_tree_path) |
| IDataManagerSvc: Remove all data objects below the sub tree identified by its full path name. | |
| virtual StatusCode | clearSubTree (DataObject *pObject) |
| IDataManagerSvc: Remove all data objects below the sub tree identified by the object. | |
| virtual StatusCode | traverseSubTree (const std::string &sub_tree_path, IDataStoreAgent *pAgent) |
| IDataManagerSvc: Analyze by traversing all data objects below the sub tree identified by its full path name. | |
| virtual StatusCode | traverseSubTree (DataObject *pObject, IDataStoreAgent *pAgent) |
| IDataManagerSvc: Analyze by traversing all data objects below the sub tree. | |
| virtual StatusCode | traverseTree (IDataStoreAgent *pAgent) |
| IDataManagerSvc: Analyze by traversing all data objects in the data store. | |
| virtual StatusCode | setRoot (const std::string &root_name, DataObject *pRootObj) |
| Initialize data store for new event by giving new event path and root object. | |
| virtual StatusCode | i_setRoot (const std::string &root_name, DataObject *pRootObj) |
| Initialize data store for new event by giving new event path and root object. | |
| virtual StatusCode | setRoot (const std::string &root_path, IOpaqueAddress *pRootAddr) |
| Initialize data store for new event by giving new event path and address of root object. | |
| virtual StatusCode | i_setRoot (const std::string &root_path, IOpaqueAddress *pRootAddr) |
| Initialize data store for new event by giving new event path and address of root object. | |
| virtual StatusCode | setDataLoader (IConversionSvc *svc) |
| IDataManagerSvc: IDataManagerSvc: Pass a default data loader to the service. | |
| virtual StatusCode | addPreLoadItem (const DataStoreItem &item) |
| Add an item to the preload list. | |
| virtual StatusCode | addPreLoadItem (const std::string &itemPath) |
| Add an item to the preload list. | |
| virtual StatusCode | removePreLoadItem (const DataStoreItem &item) |
| Remove an item from the preload list. | |
| virtual StatusCode | removePreLoadItem (const std::string &itemPath) |
| Add an item to the preload list. | |
| virtual StatusCode | resetPreLoad () |
| Clear the preload list. | |
| virtual StatusCode | preLoad (int depth, int load_depth, DataObject *pObject) |
| Execute one level of preloading and recursively load until the final level is reached. | |
| virtual StatusCode | preLoad () |
| load all preload items of the list | |
| virtual StatusCode | registerObject (const std::string &fullPath, DataObject *pObject) |
| Register object with the data store. | |
| virtual StatusCode | registerObject (const std::string &parentPath, const std::string &objPath, DataObject *pObject) |
| Register object with the data store. | |
| virtual StatusCode | registerObject (const std::string &parentPath, int item, DataObject *pObject) |
| Register object with the data store. | |
| virtual StatusCode | registerObject (DataObject *parentObj, const std::string &objPath, DataObject *pObject) |
| Register object with the data store. | |
| virtual StatusCode | registerObject (DataObject *parentObj, int item, DataObject *pObject) |
| Register object with the data store. | |
| virtual StatusCode | unregisterObject (const std::string &fullPath) |
| Unregister object from the data store. | |
| virtual StatusCode | unregisterObject (const std::string &parentPath, const std::string &objectPath) |
| Unregister object from the data store. | |
| virtual StatusCode | unregisterObject (const std::string &parentPath, int item) |
| Unregister object from the data store. | |
| virtual StatusCode | unregisterObject (DataObject *pObject) |
| Unregister object from the data store. | |
| virtual StatusCode | unregisterObject (DataObject *pObject, const std::string &objectPath) |
| Unregister object from the data store. | |
| virtual StatusCode | unregisterObject (DataObject *pObject, int item) |
| Unregister object from the data store. | |
| virtual StatusCode | retrieveObject (IRegistry *pDirectory, const std::string &path, DataObject *&pObject) |
| Retrieve object from data store. | |
| virtual StatusCode | retrieveObject (const std::string &fullPath, DataObject *&pObject) |
| Retrieve object identified by its full path from the data store. | |
| virtual StatusCode | retrieveObject (const std::string &parentPath, const std::string &objPath, DataObject *&pObject) |
| Retrieve object from data store. | |
| virtual StatusCode | retrieveObject (const std::string &parentPath, int item, DataObject *&pObject) |
| Retrieve object from data store. | |
| virtual StatusCode | retrieveObject (DataObject *parentObj, const std::string &objPath, DataObject *&pObject) |
| Retrieve object from data store. | |
| virtual StatusCode | retrieveObject (DataObject *parentObj, int item, DataObject *&pObject) |
| Retrieve object from data store. | |
| virtual StatusCode | findObject (const std::string &fullPath, DataObject *&pObject) |
| Find object identified by its full path in the data store. | |
| virtual StatusCode | findObject (IRegistry *pDirectory, const std::string &path, DataObject *&pObject) |
| Find object identified by its full path in the data store. | |
| virtual StatusCode | findObject (const std::string &parentPath, const std::string &objPath, DataObject *&pObject) |
| Find object in the data store. | |
| virtual StatusCode | findObject (const std::string &parentPath, int item, DataObject *&pObject) |
| Find object in the data store. | |
| virtual StatusCode | findObject (DataObject *parentObj, const std::string &objPath, DataObject *&pObject) |
| Find object in the data store. | |
| virtual StatusCode | findObject (DataObject *parentObj, int item, DataObject *&pObject) |
| Find object in the data store. | |
| virtual StatusCode | linkObject (IRegistry *from, const std::string &objPath, DataObject *to) |
| Add a link to another object. | |
| virtual StatusCode | linkObject (const std::string &fromPath, const std::string &objPath, DataObject *to) |
| Add a link to another object. | |
| virtual StatusCode | linkObject (DataObject *from, const std::string &objPath, DataObject *to) |
| Add a link to another object. | |
| virtual StatusCode | linkObject (const std::string &fullPath, DataObject *to) |
| Add a link to another object. | |
| virtual StatusCode | unlinkObject (IRegistry *from, const std::string &objPath) |
| Remove a link to another object. | |
| virtual StatusCode | unlinkObject (const std::string &fromPath, const std::string &objPath) |
| Remove a link to another object. | |
| virtual StatusCode | unlinkObject (DataObject *fromObj, const std::string &objPath) |
| Remove a link to another object. | |
| virtual StatusCode | unlinkObject (const std::string &fullPath) |
| Remove a link to another object. | |
| virtual StatusCode | updateObject (IRegistry *pDirectory) |
| Update object identified by its directory entry. | |
| virtual StatusCode | updateObject (const std::string &updatePath) |
| Update object. | |
| virtual StatusCode | updateObject (const std::string &parentPath, const std::string &updatePath) |
| Update object. | |
| virtual StatusCode | updateObject (DataObject *pParent, const std::string &updatePath) |
| Update object. | |
| DataSvc (const std::string &name, ISvcLocator *svc) | |
| Standard Constructor. | |
| virtual | ~DataSvc () |
| Standard Destructor. | |
Public Member Functions inherited from extends2< Service, IDataProviderSvc, IDataManagerSvc > | |
| extends2 (A1 a1, A2 a2, A3 a3) | |
| Templated constructor with 3 arguments. | |
| extends2 (A1 a1, A2 a2) | |
| Templated constructor with 2 arguments. | |
| extends2 (A1 a1) | |
| Templated constructor with 1 argument. | |
| extends2 () | |
| Default constructor. | |
Public Member Functions inherited from Service | |
| virtual unsigned long | release () |
| Release Interface instance. | |
| virtual const std::string & | name () const |
| Retrieve name of the service. | |
| virtual StatusCode | configure () |
| virtual StatusCode | start () |
| virtual StatusCode | stop () |
| virtual StatusCode | terminate () |
| virtual Gaudi::StateMachine::State | FSMState () const |
| virtual Gaudi::StateMachine::State | targetFSMState () const |
| virtual StatusCode | restart () |
| virtual StatusCode | sysInitialize () |
| Initialize Service. | |
| virtual StatusCode | sysStart () |
| Initialize Service. | |
| virtual StatusCode | sysStop () |
| Initialize Service. | |
| virtual StatusCode | sysFinalize () |
| Finalize Service. | |
| virtual StatusCode | sysReinitialize () |
| Re-initialize the Service. | |
| virtual StatusCode | sysRestart () |
| Re-initialize the Service. | |
| virtual StatusCode | setProperty (const Property &p) |
| virtual StatusCode | setProperty (const std::string &s) |
| virtual StatusCode | setProperty (const std::string &n, const std::string &v) |
| virtual StatusCode | getProperty (Property *p) const |
| virtual const Property & | getProperty (const std::string &name) const |
| virtual StatusCode | getProperty (const std::string &n, std::string &v) const |
| virtual const std::vector < Property * > & | getProperties () const |
| template<class TYPE > | |
| StatusCode | setProperty (const std::string &name, const TYPE &value) |
| set the property form the value | |
| Service (const std::string &name, ISvcLocator *svcloc) | |
| Standard Constructor. | |
| SmartIF< ISvcLocator > & | serviceLocator () const |
| Retrieve pointer to service locator. | |
| StatusCode | setProperties () |
| Method for setting declared properties to the values specified for the job. | |
| template<class T > | |
| StatusCode | service (const std::string &name, const T *&psvc, bool createIf=true) const |
| Access a service by name, creating it if it doesn't already exist. | |
| template<class T > | |
| StatusCode | service (const std::string &name, T *&psvc, bool createIf=true) const |
| template<class T > | |
| StatusCode | service (const std::string &svcType, const std::string &svcName, T *&psvc) const |
| Access a service by name and type, creating it if it doesn't already exist. | |
| template<class T > | |
| Property * | declareProperty (const std::string &name, T &property, const std::string &doc="none") const |
| Declare the named property. | |
| Property * | declareRemoteProperty (const std::string &name, IProperty *rsvc, const std::string &rname="") const |
| Declare remote named properties. | |
| SmartIF< IAuditorSvc > & | auditorSvc () const |
| The standard auditor service.May not be invoked before sysInitialize() has been invoked. | |
Public Member Functions inherited from CommonMessaging< implements3< IService, IProperty, IStateful > > | |
| CommonMessaging (const A1 &a1, const A2 &a2, const A3 &a3) | |
| Templated constructor with 3 arguments. | |
| CommonMessaging (const A1 &a1, const A2 &a2) | |
| Templated constructor with 2 arguments. | |
| CommonMessaging (const A1 &a1) | |
| Templated constructor with 1 argument. | |
| CommonMessaging () | |
| Default constructor. | |
| virtual | ~CommonMessaging () |
| Virtual destructor. | |
| SmartIF< IMessageSvc > & | msgSvc () const |
| The standard message service. | |
| MsgStream & | msgStream () const |
| Return an uninitialized MsgStream. | |
| MsgStream & | msgStream (const MSG::Level level) const |
| Predefined configurable message stream for the efficient printouts. | |
| MsgStream & | always () const |
| shortcut for the method msgStream(MSG::ALWAYS) | |
| MsgStream & | fatal () const |
| shortcut for the method msgStream(MSG::FATAL) | |
| MsgStream & | err () const |
| shortcut for the method msgStream(MSG::ERROR) | |
| MsgStream & | error () const |
| shortcut for the method msgStream(MSG::ERROR) | |
| MsgStream & | warning () const |
| shortcut for the method msgStream(MSG::WARNING) | |
| MsgStream & | info () const |
| shortcut for the method msgStream(MSG::INFO) | |
| MsgStream & | debug () const |
| shortcut for the method msgStream(MSG::DEBUG) | |
| MsgStream & | verbose () const |
| shortcut for the method msgStream(MSG::VERBOSE) | |
| MsgStream & | msg () const |
| shortcut for the method msgStream(MSG::INFO) | |
| MSG::Level | msgLevel () const |
| get the output level from the embedded MsgStream | |
| bool | msgLevel (MSG::Level lvl) const |
| get the output level from the embedded MsgStream | |
Public Member Functions inherited from extend_interfaces2< I1, I2 > | |
| virtual | ~extend_interfaces2 () |
| Virtual destructor. | |
Private Member Functions | |
| StatusCode | setupDetectorDescription () |
| Deal with Detector Description initialization. | |
Private Attributes | |
| int | m_detStorageType |
| Detector Data Persistency Storage type. | |
| std::string | m_detDbLocation |
| Location of detector Db (filename,URL) | |
| std::string | m_detDbRootName |
| Name of the root node of the detector. | |
| std::string | m_persistencySvcName |
| Name of the persistency service. | |
| bool | m_usePersistency |
| Flag to control if the persistency is required. | |
| Gaudi::Time | m_eventTime |
| Current event time. | |
| SmartIF< IAddressCreator > | m_addrCreator |
| Address Creator to be used. | |
Additional Inherited Members | |
Public Types inherited from extends2< DataSvc, IDetDataSvc, IIncidentListener > | |
| typedef extends2 | base_class |
| Typedef to this class. | |
| typedef extend_interfaces2 < IDetDataSvc, IIncidentListener > | extend_interfaces_base |
| Typedef to the base of this class. | |
| typedef extend_interfaces_base::ext_iids | interfaces |
| MPL set of all the implemented interfaces. | |
Protected Member Functions inherited from DataSvc | |
| bool | checkRoot () |
| Check if root path is valid. | |
| virtual IConversionSvc * | getDataLoader (IRegistry *pReg) |
| Retrieve customizable data loader according to registry entry to be retrieved. | |
| virtual DataObject * | createDefaultObject () const |
| Create default objects in case forced creation of leaves is requested. | |
| virtual StatusCode | loadObject (IRegistry *pNode) |
| Invoke Persistency service to create transient object from its persistent representation. | |
| virtual StatusCode | loadObject (IConversionSvc *pLoader, IRegistry *pNode) |
| Invoke Persistency service to create transient object from its persistent representation. | |
| StatusCode | retrieveEntry (DataSvcHelpers::RegistryEntry *pNode, const std::string &path, DataSvcHelpers::RegistryEntry *&pEntry) |
| Retrieve registry entry from store. | |
| DataObject * | handleDataFault (IRegistry *pReg, const std::string &path="") |
| Invoke data fault handling if enabled. | |
Protected Attributes inherited from DataSvc | |
| CLID | m_rootCLID |
| Integer Property corresponding to CLID of root entry. | |
| std::string | m_rootName |
| Name of root event. | |
| IConversionSvc * | m_dataLoader |
| Pointer to data loader service. | |
| IIncidentSvc * | m_incidentSvc |
| Pointer to incident service. | |
| LoadItems | m_preLoads |
| Items to be pre-loaded. | |
| bool | m_forceLeaves |
| Allow forced creation of default leaves on registerObject. | |
| bool | m_enableAccessHdlr |
| Flag to enable interrupts on data access requests. | |
| bool | m_enableFaultHdlr |
| Flag to enable interrupts on data creation requests. | |
| DataSvcHelpers::RegistryEntry * | m_root |
| Pointer to root entry. | |
| DataSvcHelpers::InhibitMap * | m_inhibitMap |
| Map with object paths to be inhibited from loading. | |
| std::vector< std::string > | m_inhibitPathes |
| Property for the inhibited leaves. | |
| std::string | m_accessName |
| Name of the data access incident. | |
| std::string | m_faultName |
| Name of the data fault incident. | |
| DetDataSvc::DetDataSvc | ( | const std::string & | name, |
| ISvcLocator * | svc | ||
| ) |
Standard Constructor.
Definition at line 185 of file DetDataSvc.cpp.
|
virtual |
|
virtual |
Remove all data objects in the data store.
Reimplemented from DataSvc.
Definition at line 151 of file DetDataSvc.cpp.
|
virtual |
|
virtual |
Finalize the service.
Reimplemented from DataSvc.
Definition at line 132 of file DetDataSvc.cpp.
|
virtual |
Inform that a new incident has occured.
Inform that a new incident has occurred.
Definition at line 218 of file DetDataSvc.cpp.
|
virtual |
Initialize the service.
Reimplemented from DataSvc.
Definition at line 27 of file DetDataSvc.cpp.
|
virtual |
Initialize the service.
Reimplemented from DataSvc.
Definition at line 114 of file DetDataSvc.cpp.
|
virtual |
Set the new event time.
Definition at line 202 of file DetDataSvc.cpp.
|
private |
Deal with Detector Description initialization.
Definition at line 55 of file DetDataSvc.cpp.
|
virtual |
Update object.
Reimplemented from DataSvc.
Definition at line 229 of file DetDataSvc.cpp.
|
virtual |
Check if the event time has been set.
Kept for backward compatibility, returns always true.
Definition at line 208 of file DetDataSvc.cpp.
|
private |
Address Creator to be used.
Definition at line 101 of file DetDataSvc.h.
|
private |
Location of detector Db (filename,URL)
Definition at line 86 of file DetDataSvc.h.
|
private |
Name of the root node of the detector.
Definition at line 89 of file DetDataSvc.h.
|
private |
Detector Data Persistency Storage type.
Definition at line 83 of file DetDataSvc.h.
|
private |
Current event time.
Definition at line 98 of file DetDataSvc.h.
|
private |
Name of the persistency service.
Definition at line 92 of file DetDataSvc.h.
|
private |
Flag to control if the persistency is required.
Definition at line 95 of file DetDataSvc.h.