Gaudi Framework, version v25r1

Home   Generated: Mon Mar 24 2014
 All Classes Namespaces Files Functions Variables Typedefs Enumerations Enumerator Properties Friends Macros Groups Pages
Public Member Functions | Private Member Functions | Private Attributes | List of all members
PartPropSvc Class Reference

#include <PartPropSvc.h>

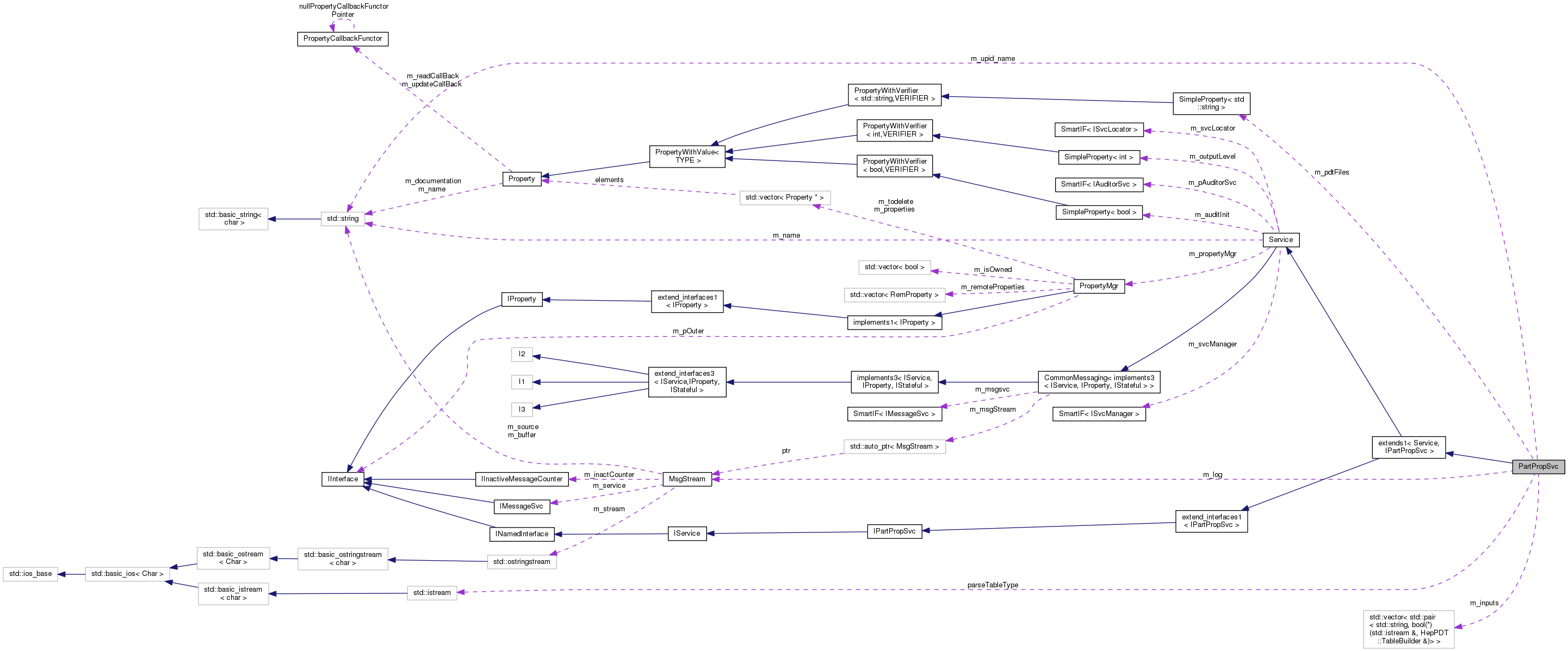
Inheritance diagram for PartPropSvc:
Inheritance graph
[legend]
Collaboration diagram for PartPropSvc:
Collaboration graph
[legend]

Public Member Functions

virtual StatusCode initialize ()
 
virtual StatusCode reinitialize ()
 
virtual StatusCode finalize ()
 
HepPDT::ParticleDataTable * PDT ()
 
void setUnknownParticleHandler (HepPDT::ProcessUnknownID *, const std::string &)
 
 PartPropSvc (const std::string &name, ISvcLocator *svc)
 
virtual ~PartPropSvc ()
 
- Public Member Functions inherited from extends1< Service, IPartPropSvc >
 extends1 (A1 a1, A2 a2, A3 a3)
 Templated constructor with 3 arguments.
 
 extends1 (A1 a1, A2 a2)
 Templated constructor with 2 arguments.
 
 extends1 (A1 a1)
 Templated constructor with 1 argument.
 
 extends1 ()
 Default constructor.
 
virtual void * i_cast (const InterfaceID &tid) const
 Implementation of IInterface::i_cast.
 
virtual StatusCode queryInterface (const InterfaceID &ti, void **pp)
 Implementation of IInterface::queryInterface.
 
virtual std::vector< std::string > getInterfaceNames () const
 Implementation of IInterface::getInterfaceNames.
 
virtual ~extends1 ()
 Virtual destructor.
 
- Public Member Functions inherited from Service
virtual unsigned long release ()
 Release Interface instance.
 
virtual const std::string & name () const
 Retrieve name of the service.
 
virtual StatusCode configure ()
 
virtual StatusCode start ()
 
virtual StatusCode stop ()
 
virtual StatusCode terminate ()
 
virtual Gaudi::StateMachine::State FSMState () const
 
virtual Gaudi::StateMachine::State targetFSMState () const
 
virtual StatusCode restart ()
 
virtual StatusCode sysInitialize ()
 Initialize Service.
 
virtual StatusCode sysStart ()
 Initialize Service.
 
virtual StatusCode sysStop ()
 Initialize Service.
 
virtual StatusCode sysFinalize ()
 Finalize Service.
 
virtual StatusCode sysReinitialize ()
 Re-initialize the Service.
 
virtual StatusCode sysRestart ()
 Re-initialize the Service.
 
virtual StatusCode setProperty (const Property &p)
 
virtual StatusCode setProperty (const std::string &s)
 
virtual StatusCode setProperty (const std::string &n, const std::string &v)
 
virtual StatusCode getProperty (Property *p) const
 
virtual const PropertygetProperty (const std::string &name) const
 
virtual StatusCode getProperty (const std::string &n, std::string &v) const
 
virtual const std::vector
< Property * > & 
getProperties () const
 
template<class TYPE >
StatusCode setProperty (const std::string &name, const TYPE &value)
 set the property form the value
 
 Service (const std::string &name, ISvcLocator *svcloc)
 Standard Constructor.
 
SmartIF< ISvcLocator > & serviceLocator () const
 Retrieve pointer to service locator.
 
StatusCode setProperties ()
 Method for setting declared properties to the values specified for the job.
 
template<class T >
StatusCode service (const std::string &name, const T *&psvc, bool createIf=true) const
 Access a service by name, creating it if it doesn't already exist.
 
template<class T >
StatusCode service (const std::string &name, T *&psvc, bool createIf=true) const
 
template<class T >
StatusCode service (const std::string &svcType, const std::string &svcName, T *&psvc) const
 Access a service by name and type, creating it if it doesn't already exist.
 
template<class T >
PropertydeclareProperty (const std::string &name, T &property, const std::string &doc="none") const
 Declare the named property.
 
PropertydeclareRemoteProperty (const std::string &name, IProperty *rsvc, const std::string &rname="") const
 Declare remote named properties.
 
SmartIF< IAuditorSvc > & auditorSvc () const
 The standard auditor service.May not be invoked before sysInitialize() has been invoked.
 
- Public Member Functions inherited from CommonMessaging< implements3< IService, IProperty, IStateful > >
 CommonMessaging (const A1 &a1, const A2 &a2, const A3 &a3)
 Templated constructor with 3 arguments.
 
 CommonMessaging (const A1 &a1, const A2 &a2)
 Templated constructor with 2 arguments.
 
 CommonMessaging (const A1 &a1)
 Templated constructor with 1 argument.
 
 CommonMessaging ()
 Default constructor.
 
virtual ~CommonMessaging ()
 Virtual destructor.
 
SmartIF< IMessageSvc > & msgSvc () const
 The standard message service.
 
MsgStreammsgStream () const
 Return an uninitialized MsgStream.
 
MsgStreammsgStream (const MSG::Level level) const
 Predefined configurable message stream for the efficient printouts.
 
MsgStreamalways () const
 shortcut for the method msgStream(MSG::ALWAYS)
 
MsgStreamfatal () const
 shortcut for the method msgStream(MSG::FATAL)
 
MsgStreamerr () const
 shortcut for the method msgStream(MSG::ERROR)
 
MsgStreamerror () const
 shortcut for the method msgStream(MSG::ERROR)
 
MsgStreamwarning () const
 shortcut for the method msgStream(MSG::WARNING)
 
MsgStreaminfo () const
 shortcut for the method msgStream(MSG::INFO)
 
MsgStreamdebug () const
 shortcut for the method msgStream(MSG::DEBUG)
 
MsgStreamverbose () const
 shortcut for the method msgStream(MSG::VERBOSE)
 
MsgStreammsg () const
 shortcut for the method msgStream(MSG::INFO)
 
MSG::Level msgLevel () const
 get the output level from the embedded MsgStream
 
bool msgLevel (MSG::Level lvl) const
 get the output level from the embedded MsgStream
 
- Public Member Functions inherited from extend_interfaces1< IPartPropSvc >
virtual ~extend_interfaces1 ()
 Virtual destructor.
 
- Public Member Functions inherited from IPartPropSvc
 DeclareInterfaceID (IPartPropSvc, 2, 0)
 InterfaceID.
 
virtual ~IPartPropSvc ()
 virtual destructor
 
- Public Member Functions inherited from IService
 DeclareInterfaceID (IService, 3, 0)
 InterfaceID.
 
virtual StatusCode sysInitialize ()=0
 Initialize Service.
 
virtual StatusCode sysStart ()=0
 Start Service.
 
virtual StatusCode sysStop ()=0
 Stop Service.
 
virtual StatusCode sysFinalize ()=0
 Finalize Service.
 
virtual StatusCode sysReinitialize ()=0
 Re-initialize the Service.
 
virtual StatusCode sysRestart ()=0
 Re-start the Service.
 
virtual StatusCode configure ()=0
 Configuration (from OFFLINE to CONFIGURED).
 
virtual StatusCode start ()=0
 Start (from INITIALIZED to RUNNING).
 
virtual StatusCode stop ()=0
 Stop (from RUNNING to INITIALIZED).
 
virtual StatusCode terminate ()=0
 Initialization (from CONFIGURED to OFFLINE).
 
virtual StatusCode restart ()=0
 Initialization (from RUNNING to RUNNING, via INITIALIZED).
 
virtual Gaudi::StateMachine::State FSMState () const =0
 Get the current state.
 
virtual Gaudi::StateMachine::State targetFSMState () const =0
 When we are in the middle of a transition, get the state where the transition is leading us.
 
virtual ~IService ()
 virtual destructor
 
- Public Member Functions inherited from INamedInterface
 DeclareInterfaceID (INamedInterface, 1, 0)
 InterfaceID.
 
virtual const std::string & name () const =0
 Retrieve the name of the instance.
 
virtual ~INamedInterface ()
 Virtual destructor (always needed for abstract classes).
 
- Public Member Functions inherited from IInterface
virtual unsigned long addRef ()=0
 Increment the reference count of Interface instance.
 
virtual unsigned long release ()=0
 Release Interface instance.
 
virtual unsigned long refCount () const =0
 Current reference count.
 
virtual ~IInterface ()
 Virtual destructor.
 

Private Member Functions

StatusCode createTable ()
 

Private Attributes

std::vector< std::pair
< std::string, bool(*)(std::istream
&, HepPDT::TableBuilder &)> > 
m_inputs
 
StringProperty m_pdtFiles
 
HepPDT::ProcessUnknownID * m_upid
 
std::string m_upid_name
 
HepPDT::ParticleDataTable * m_pdt
 
bool(*)(std::istream
&, HepPDT::TableBuilder &) 
parseTableType (std::string &)
 
MsgStream m_log
 
bool m_upid_local
 

Additional Inherited Members

- Public Types inherited from extends1< Service, IPartPropSvc >
typedef extends1 base_class
 Typedef to this class.
 
typedef extend_interfaces1
< IPartPropSvc
extend_interfaces_base
 Typedef to the base of this class.
 
typedef
extend_interfaces_base::ext_iids 
interfaces
 MPL set of all the implemented interfaces.
 
- Static Public Member Functions inherited from IInterface
static const InterfaceIDinterfaceID ()
 Return an instance of InterfaceID identifying the interface.
 
- Protected Member Functions inherited from Service
virtual ~Service ()
 Standard Destructor.
 
int outputLevel () const
 get the Service's output level
 
- Protected Member Functions inherited from IService
virtual void setServiceManager (ISvcManager *)=0
 
- Protected Attributes inherited from Service
IntegerProperty m_outputLevel
 Service output level.
 
Gaudi::StateMachine::State m_state
 Service state.
 
Gaudi::StateMachine::State m_targetState
 Service state.
 

Detailed Description

Definition at line 27 of file PartPropSvc.h.

Constructor & Destructor Documentation

PartPropSvc::PartPropSvc ( const std::string &  name,
ISvcLocator svc 
)

Definition at line 32 of file PartPropSvc.cpp.

: base_class( name, svc ), m_upid(0), m_pdt(0), m_log(msgSvc(), name),
m_upid_local(false) {
declareProperty( "InputFile", m_pdtFiles="PDGTABLE.MeV");
}
PartPropSvc::~PartPropSvc ( )
virtual

Definition at line 42 of file PartPropSvc.cpp.

{
}

Member Function Documentation

StatusCode PartPropSvc::createTable ( )
private

Definition at line 189 of file PartPropSvc.cpp.

{
// use a handler for unknown heavy ions
if ( m_upid == 0 ) {
setUnknownParticleHandler(new HepPDT::HeavyIonUnknownID,
"Default Heavy Ion Handler");
m_upid_local = true;
}
m_pdt = new HepPDT::ParticleDataTable(m_upid_name, m_upid);
HepPDT::TableBuilder tb( *m_pdt );
std::vector< std::pair<std::string,
bool(*) (std::istream&,HepPDT::TableBuilder&)> >::const_iterator itr;
for (itr = m_inputs.begin(); itr != m_inputs.end(); ++itr) {
string f = itr->first;
bool (*pF) (std::istream&,HepPDT::TableBuilder&) = itr->second;
m_log << MSG::DEBUG << "Reading PDT file \"" << f << "\""
<< endmsg;
std::ifstream pdfile( f.c_str() );
// build a table from the file
if ( ! pF(pdfile,tb) ) {
m_log << MSG::ERROR << "Error reading PDT file: \"" << f
<< "\"" << endmsg;
}
}
}
StatusCode PartPropSvc::finalize ( )
virtual

Reimplemented from Service.

Definition at line 131 of file PartPropSvc.cpp.

{
if (m_pdt != 0) {
delete m_pdt;
m_pdt = 0;
}
if (m_upid_local && m_upid != 0) {
m_upid_local = false;
// This will cause a memory leak, but we can't delete it as the
// destructor of HepPDT::processUnknownID is protected.
// We need this though to call reinitialize successfully.
m_upid = 0;
}
if ( status.isSuccess() )
m_log << MSG::DEBUG << "Service finalised successfully" << endmsg;
return status;
}
StatusCode PartPropSvc::initialize ( )
virtual

Reimplemented from Service.

Definition at line 48 of file PartPropSvc.cpp.

{
if ( status.isFailure() ) {
m_log << MSG::ERROR << "Could not initialize main svc" << endmsg;
}
std::string key = m_pdtFiles.value();
Tokenizer tok(true);
tok.analyse( key, " ", "", "", "=", "", "");
for ( Tokenizer::Items::iterator i = tok.items().begin();
i != tok.items().end(); i++) {
const std::string& fname = (*i).tag();
// see if input file exists in $DATAPATH
std::string rfile = System::PathResolver::find_file(fname,"DATAPATH");
if (rfile == "") {
m_log << MSG::ERROR << "Could not find PDT file: \"" << fname
<< "\" in $DATAPATH" << endmsg;
}
// is the file readable?
std::ifstream pdfile( rfile.c_str() );
if (!pdfile) {
m_log << MSG::ERROR << "Could not open PDT file: \"" << rfile
<< "\"" << endmsg;
}
std::string val,VAL;
val = (*i).value();
VAL = val;
toupper(VAL);
// default: no type specified, assume PDG
if (val == fname) {
m_log << MSG::INFO << "No table format type specified for \"" << fname
<< "\". Assuming PDG" << endmsg;
VAL = "PDG";
}
bool (*pF) (std::istream &,
HepPDT::TableBuilder &);
try {
pF = parseTableType(VAL);
} catch (...) {
<< "Could not determine Particle Property table type: \""
<< val << "\" for file \"" << fname << "\"" << endmsg;
}
m_log << MSG::DEBUG << "Adding PDT file \"" << rfile << "\" type "
<< VAL << endmsg;
m_inputs.push_back( make_pair( rfile, pF ) );
}
return status;
}
HepPDT::ParticleDataTable * PartPropSvc::PDT ( )
virtual

Implements IPartPropSvc.

Definition at line 228 of file PartPropSvc.cpp.

{
if (m_pdt == 0) {
m_log << MSG::DEBUG << "creating ParticleDataTable" << endmsg;
if (createTable().isFailure()) {
m_log << MSG::FATAL << "Could not create ParticleDataTable" << endmsg;
m_pdt = 0;
}
}
return m_pdt;
}
StatusCode PartPropSvc::reinitialize ( )
virtual

Reimplemented from Service.

Definition at line 122 of file PartPropSvc.cpp.

{
}
void PartPropSvc::setUnknownParticleHandler ( HepPDT::ProcessUnknownID *  puid,
const std::string &  n 
)
virtual

Implements IPartPropSvc.

Definition at line 244 of file PartPropSvc.cpp.

{
if (m_pdt != 0) {
m_log << MSG::ERROR << "not setting Unknown Particle Handler \"" << n
<< "\" as ParticleDataTable already instantiated" << endmsg;
return;
}
m_log << MSG::DEBUG << "setting Unknown Particle Handler \"" << n
<< "\" at " << puid << endmsg;
if (m_upid != 0) {
<< "overriding previously selected Unknown Particle Handler \""
<< m_upid_name << "\" with \"" << n << "\"" << endmsg;
}
m_upid = puid;
}

Member Data Documentation

std::vector< std::pair<std::string, bool(*) (std::istream&,HepPDT::TableBuilder&)> > PartPropSvc::m_inputs
private

Definition at line 50 of file PartPropSvc.h.

MsgStream PartPropSvc::m_log
mutableprivate

Definition at line 60 of file PartPropSvc.h.

HepPDT::ParticleDataTable* PartPropSvc::m_pdt
private

Definition at line 56 of file PartPropSvc.h.

StringProperty PartPropSvc::m_pdtFiles
private

Definition at line 52 of file PartPropSvc.h.

HepPDT::ProcessUnknownID* PartPropSvc::m_upid
private

Definition at line 53 of file PartPropSvc.h.

bool PartPropSvc::m_upid_local
private

Definition at line 62 of file PartPropSvc.h.

std::string PartPropSvc::m_upid_name
private

Definition at line 54 of file PartPropSvc.h.

bool(*)(std::istream&, HepPDT::TableBuilder&) PartPropSvc::parseTableType(std::string &)
private

Definition at line 58 of file PartPropSvc.h.


The documentation for this class was generated from the following files:

Generated at Mon Mar 24 2014 18:27:50 for Gaudi Framework, version v25r1 by Doxygen version 1.8.2 written by Dimitri van Heesch, © 1997-2004