|
Gaudi Framework, version v25r2 |
| Home | Generated: Wed Jun 4 2014 |
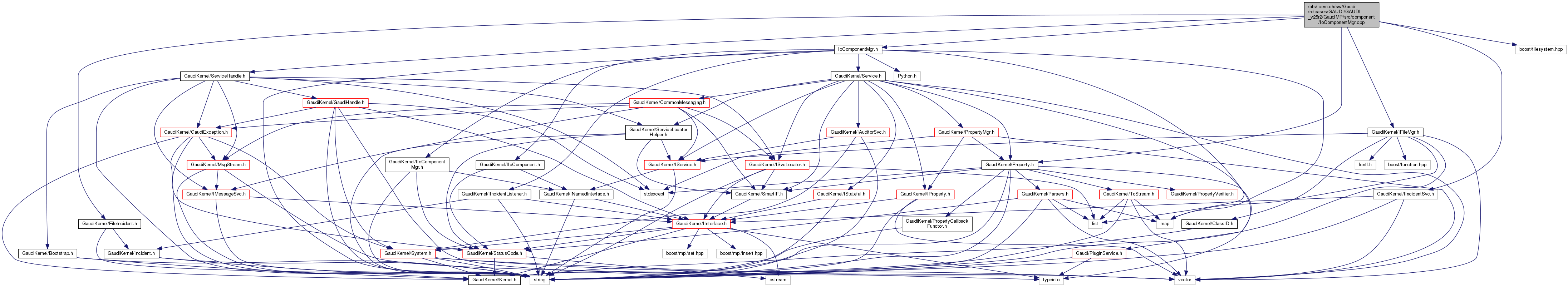
#include "IoComponentMgr.h"#include "GaudiKernel/IIncidentSvc.h"#include "GaudiKernel/FileIncident.h"#include "GaudiKernel/IFileMgr.h"#include "GaudiKernel/ServiceHandle.h"#include <boost/filesystem.hpp>#include "GaudiKernel/Property.h"
Go to the source code of this file.
Macros | |
| #define | ON_DEBUG if (UNLIKELY(outputLevel() <= MSG::DEBUG)) |
| #define | ON_VERBOSE if (UNLIKELY(outputLevel() <= MSG::VERBOSE)) |
| #define | DEBMSG ON_DEBUG debug() |
| #define | VERMSG ON_VERBOSE verbose() |
Functions | |
| std::ostream & | operator<< (std::ostream &os, const IIoComponentMgr::IoMode::Type &m) |
| #define DEBMSG ON_DEBUG debug() |
Definition at line 24 of file IoComponentMgr.cpp.
| #define ON_DEBUG if (UNLIKELY(outputLevel() <= MSG::DEBUG)) |
Definition at line 21 of file IoComponentMgr.cpp.
| #define ON_VERBOSE if (UNLIKELY(outputLevel() <= MSG::VERBOSE)) |
Definition at line 22 of file IoComponentMgr.cpp.
| #define VERMSG ON_VERBOSE verbose() |
Definition at line 25 of file IoComponentMgr.cpp.
| std::ostream& operator<< | ( | std::ostream & | os, |
| const IIoComponentMgr::IoMode::Type & | m | ||
| ) |
Definition at line 33 of file IoComponentMgr.cpp.