Gaudi Framework, version v25r2

Home   Generated: Wed Jun 4 2014
 All Classes Namespaces Files Functions Variables Typedefs Enumerations Enumerator Properties Friends Macros Groups Pages
Public Member Functions | List of all members
INamedInterface Class Referenceabstract

IInterface compliant class extending IInterface with the name() method. More...

#include <GaudiKernel/INamedInterface.h>

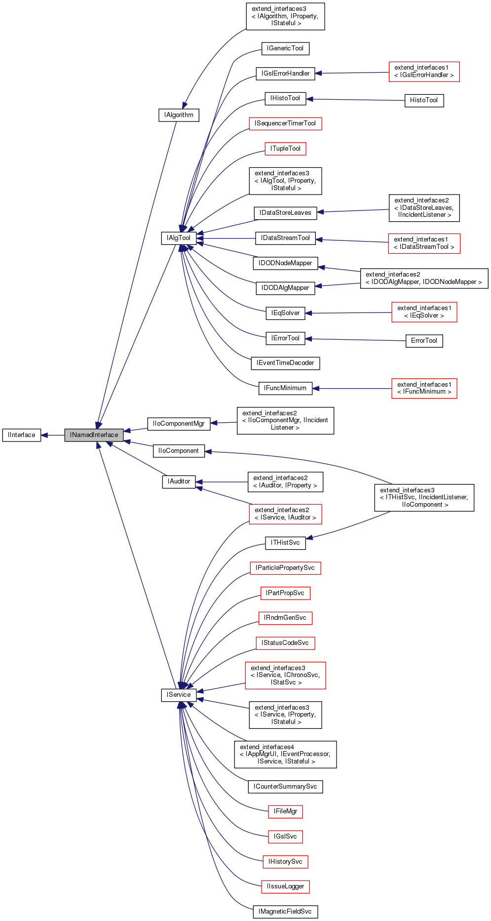
Inheritance diagram for INamedInterface:
Inheritance graph
[legend]
Collaboration diagram for INamedInterface:
Collaboration graph
[legend]

Public Member Functions

 DeclareInterfaceID (INamedInterface, 1, 0)
 InterfaceID.
 
virtual const std::string & name () const =0
 Retrieve the name of the instance.
 
virtual ~INamedInterface ()
 Virtual destructor (always needed for abstract classes).
 
- Public Member Functions inherited from IInterface
virtual void * i_cast (const InterfaceID &) const =0
 main cast function
 
virtual std::vector< std::string > getInterfaceNames () const =0
 Returns a vector of strings containing the names of all the implemented interfaces.
 
virtual unsigned long addRef ()=0
 Increment the reference count of Interface instance.
 
virtual unsigned long release ()=0
 Release Interface instance.
 
virtual unsigned long refCount () const =0
 Current reference count.
 
virtual StatusCode queryInterface (const InterfaceID &ti, void **pp)=0
 Set the void** to the pointer to the requested interface of the instance.
 
virtual ~IInterface ()
 Virtual destructor.
 

Additional Inherited Members

- Public Types inherited from IInterface
enum  Status { SUCCESS = 1, NO_INTERFACE, VERSMISMATCH, LAST_ERROR }
 Return status. More...
 
typedef Gaudi::InterfaceId
< IInterface, 0, 0 > 
iid
 Interface ID.
 
typedef mpl::set1< iidext_iids
 Extra interfaces.
 
- Static Public Member Functions inherited from IInterface
static const InterfaceIDinterfaceID ()
 Return an instance of InterfaceID identifying the interface.
 

Detailed Description

IInterface compliant class extending IInterface with the name() method.

Author
Charles Leggett

Definition at line 15 of file INamedInterface.h.

Constructor & Destructor Documentation

virtual INamedInterface::~INamedInterface ( )
inlinevirtual

Virtual destructor (always needed for abstract classes).

Definition at line 24 of file INamedInterface.h.

{}

Member Function Documentation

INamedInterface::DeclareInterfaceID ( INamedInterface  ,
,
 
)
virtual const std::string& INamedInterface::name ( ) const
pure virtual

Retrieve the name of the instance.


The documentation for this class was generated from the following file:

Generated at Wed Jun 4 2014 14:49:02 for Gaudi Framework, version v25r2 by Doxygen version 1.8.2 written by Dimitri van Heesch, © 1997-2004