The Gaudi Framework
v25r4
Main Page
Related Pages
Modules
Namespaces
Classes
Files
File List
File Members
All
Classes
Namespaces
Files
Functions
Variables
Typedefs
Enumerations
Enumerator
Properties
Friends
Macros
Groups
Pages
Macros
swab.h File Reference
#include <unistd.h>
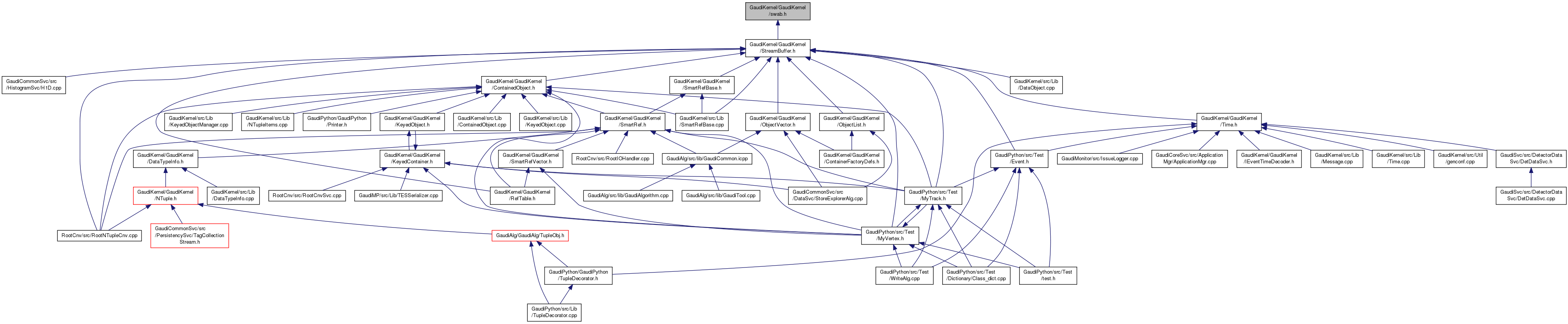
Include dependency graph for swab.h:
This graph shows which files directly or indirectly include this file:
Go to the source code of this file.
Macros
#define
_swab
(source, target, radix) swab(source, target, radix)
Macro Definition Documentation
#define _swab
(
source,
target,
radix
)
swab(source, target, radix)
Definition at line
7
of file
swab.h
.
GaudiKernel
GaudiKernel
swab.h
Generated on Tue Oct 21 2014 11:14:08 for The Gaudi Framework by
1.8.7