|
The Gaudi Framework
v25r5
|
Simple auditor which uses SequencerTimerTool for ALL algorithms, including the algorithm from main Gaudi "TopAlg" list and algorithms managed by Data-On-Demand Service. More...


Public Member Functions | |
| virtual void | before (StandardEventType evt, INamedInterface *alg) |
| The following methods are meant to be implemented by the child class... More... | |
| virtual void | after (StandardEventType evt, INamedInterface *alg, const StatusCode &sc) |
| Audit the end of a standard "event". More... | |
| virtual void | before (CustomEventTypeRef evt, const std::string &name) |
| Audit the start of a custom "event" for callers that do not implement INamedInterface. More... | |
| virtual void | after (CustomEventTypeRef evt, const std::string &name, const StatusCode &sc) |
| Audit the end of a custom "event" for callers that do not implement INamedInterface. More... | |
| virtual void | handle (const Incident &) |
| Inform that a new incident has occurred. More... | |
| virtual StatusCode | initialize () |
| factory: More... | |
| virtual StatusCode | finalize () |
| TimingAuditor (const std::string &name, ISvcLocator *pSvc) | |
| standard constructor More... | |
| virtual | ~TimingAuditor () |
| virtual destructor More... | |
Public Member Functions inherited from extends1< Auditor, IIncidentListener > | |
| extends1 (A1 a1, A2 a2, A3 a3) | |
| Templated constructor with 3 arguments. More... | |
| extends1 (A1 a1, A2 a2) | |
| Templated constructor with 2 arguments. More... | |
| extends1 (A1 a1) | |
| Templated constructor with 1 argument. More... | |
| extends1 () | |
| Default constructor. More... | |
| virtual void * | i_cast (const InterfaceID &tid) const |
| Implementation of IInterface::i_cast. More... | |
| virtual StatusCode | queryInterface (const InterfaceID &ti, void **pp) |
| Implementation of IInterface::queryInterface. More... | |
| virtual std::vector< std::string > | getInterfaceNames () const |
| Implementation of IInterface::getInterfaceNames. More... | |
| virtual | ~extends1 () |
| Virtual destructor. More... | |
Public Member Functions inherited from Auditor | |
| Auditor (const std::string &name, ISvcLocator *svcloc) | |
| Constructor. More... | |
| virtual | ~Auditor () |
| Destructor. More... | |
| StatusCode | sysInitialize () |
| Initialization method invoked by the framework. More... | |
| StatusCode | sysFinalize () |
| Finalization method invoked by the framework. More... | |
| virtual void | before (StandardEventType, const std::string &) |
| Audit the start of a standard "event" for callers that do not implement INamedInterface. More... | |
| virtual void | before (CustomEventTypeRef, INamedInterface *) |
| Audit the start of a custom "event". More... | |
| virtual void | after (StandardEventType, const std::string &, const StatusCode &) |
| Audit the end of a standard "event" for callers that do not implement INamedInterface. More... | |
| virtual void | after (CustomEventTypeRef, INamedInterface *, const StatusCode &) |
| Audit the end of a custom "event". More... | |
| virtual void | beforeInitialize (INamedInterface *) |
| virtual void | afterInitialize (INamedInterface *) |
| virtual void | beforeReinitialize (INamedInterface *) |
| virtual void | afterReinitialize (INamedInterface *) |
| virtual void | beforeExecute (INamedInterface *) |
| virtual void | afterExecute (INamedInterface *, const StatusCode &) |
| virtual void | beforeFinalize (INamedInterface *) |
| virtual void | afterFinalize (INamedInterface *) |
| virtual void | beforeBeginRun (INamedInterface *) |
| virtual void | afterBeginRun (INamedInterface *) |
| virtual void | beforeEndRun (INamedInterface *) |
| virtual void | afterEndRun (INamedInterface *) |
| virtual const std::string & | name () const |
| Retrieve the name of the instance. More... | |
| virtual bool | isEnabled () const |
| Tell if the auditor is enabled or not. More... | |
| SmartIF< IMessageSvc > & | msgSvc () const |
| The standard message service. More... | |
| int | outputLevel () const |
| Retrieve the output level of current auditor. More... | |
| void | setOutputLevel (int level) |
| Set the output level for current auditor. More... | |
| SmartIF< ISvcLocator > & | serviceLocator () const |
| The standard service locator. More... | |
| template<class T > | |
| StatusCode | service (const std::string &name, T *&svc, bool createIf=false) const |
| Access a service by name, creating it if it doesn't already exist. More... | |
| virtual StatusCode | setProperty (const Property &p) |
| Set a value of a property of an auditor. More... | |
| virtual StatusCode | setProperty (const std::string &s) |
| Implementation of IProperty::setProperty. More... | |
| virtual StatusCode | setProperty (const std::string &n, const std::string &v) |
| Implementation of IProperty::setProperty. More... | |
| virtual StatusCode | getProperty (Property *p) const |
| Get the value of a property. More... | |
| virtual const Property & | getProperty (const std::string &name) const |
| Get the property by name. More... | |
| virtual StatusCode | getProperty (const std::string &n, std::string &v) const |
| Implementation of IProperty::getProperty. More... | |
| const std::vector< Property * > & | getProperties () const |
| Get all properties. More... | |
| template<class TYPE > | |
| StatusCode | setProperty (const std::string &name, const TYPE &value) |
| set the property form the value More... | |
| StatusCode | setProperties () |
| Set the auditor's properties. More... | |
| template<class T > | |
| Property * | declareProperty (const std::string &name, T &property, const std::string &doc="none") const |
| Declare the named property. More... | |
Public Member Functions inherited from extend_interfaces2< IAuditor, IProperty > | |
| virtual | ~extend_interfaces2 () |
| Virtual destructor. More... | |
Public Member Functions inherited from IAuditor | |
| DeclareInterfaceID (IAuditor, 3, 0) | |
| InterfaceID. More... | |
Public Member Functions inherited from INamedInterface | |
| DeclareInterfaceID (INamedInterface, 1, 0) | |
| InterfaceID. More... | |
| virtual | ~INamedInterface () |
| Virtual destructor (always needed for abstract classes). More... | |
Public Member Functions inherited from IInterface | |
| virtual unsigned long | addRef ()=0 |
| Increment the reference count of Interface instance. More... | |
| virtual unsigned long | release ()=0 |
| Release Interface instance. More... | |
| virtual unsigned long | refCount () const =0 |
| Current reference count. More... | |
| virtual | ~IInterface () |
| Virtual destructor. More... | |
Public Member Functions inherited from IProperty | |
| DeclareInterfaceID (IProperty, 2, 0) | |
| InterfaceID. More... | |
Public Member Functions inherited from extend_interfaces1< IIncidentListener > | |
| virtual | ~extend_interfaces1 () |
| Virtual destructor. More... | |
Public Member Functions inherited from IIncidentListener | |
| DeclareInterfaceID (IIncidentListener, 2, 0) | |
| InterfaceID. More... | |
Private Types | |
| typedef GaudiUtils::VectorMap < const INamedInterface *, int > | Map |
| typedef GaudiUtils::HashMap < std::string, int > | MapUser |
Private Member Functions | |
| void | i_beforeInitialize (INamedInterface *alg) |
| void | i_afterInitialize (INamedInterface *alg) |
| void | i_beforeFinalize (INamedInterface *alg) |
| void | i_beforeExecute (INamedInterface *alg) |
| void | i_afterExecute (INamedInterface *alg) |
| TimingAuditor () | |
| TimingAuditor (const TimingAuditor &) | |
| TimingAuditor & | operator= (const TimingAuditor &) |
Private Attributes | |
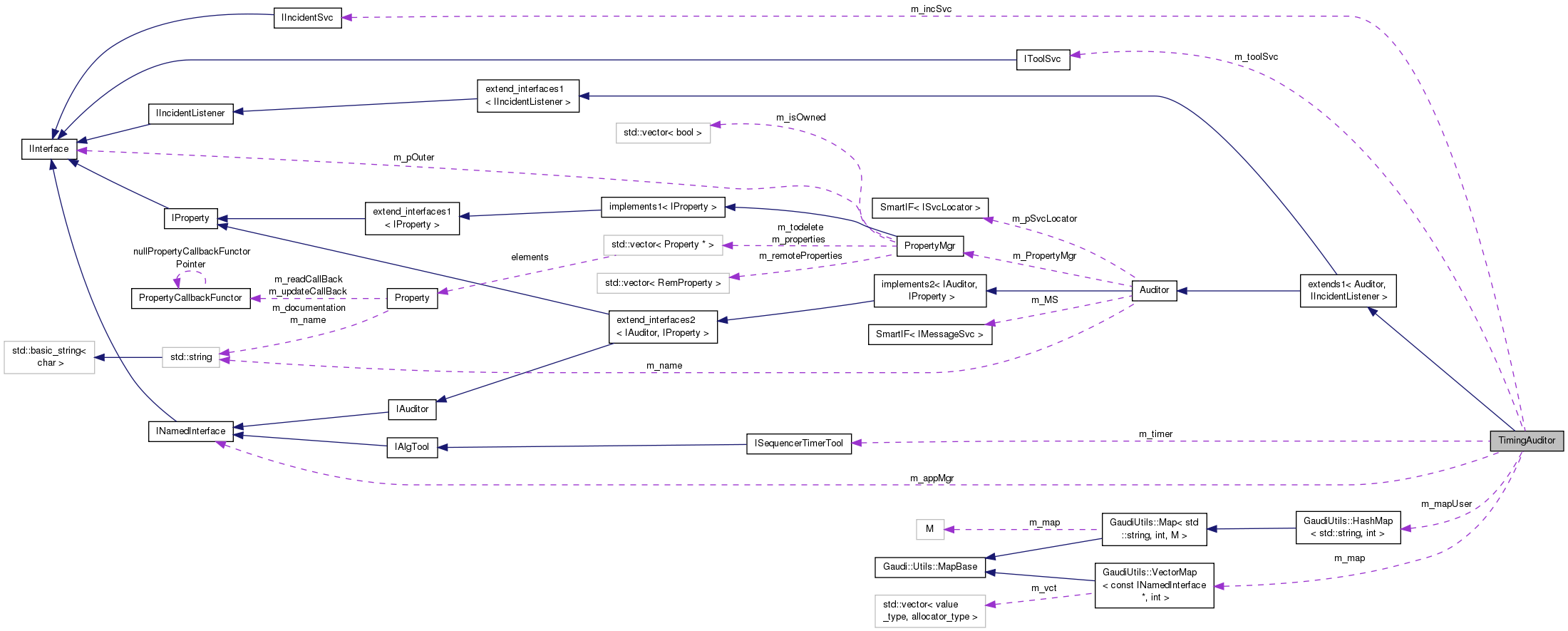
| IToolSvc * | m_toolSvc |
| tool service More... | |
| IIncidentSvc * | m_incSvc |
| incident service More... | |
| ISequencerTimerTool * | m_timer |
| the timer tool More... | |
| INamedInterface * | m_appMgr |
| ApplicationManager. More... | |
| Map | m_map |
| int | m_indent |
| indentation level More... | |
| bool | m_inEvent |
| "In event" flag More... | |
| bool | m_goodForDOD |
| "optimized for DOD" More... | |
| MapUser | m_mapUser |
| map used to record user timing events More... | |
| bool | m_histoSaved |
Additional Inherited Members | |
Public Types inherited from extends1< Auditor, IIncidentListener > | |
| typedef extends1 | base_class |
| Typedef to this class. More... | |
| typedef extend_interfaces1 < IIncidentListener > | extend_interfaces_base |
| Typedef to the base of this class. More... | |
| typedef extend_interfaces_base::ext_iids | interfaces |
| MPL set of all the implemented interfaces. More... | |
Public Types inherited from Auditor | |
| typedef Gaudi::PluginService::Factory < IAuditor *, const std::string &, ISvcLocator * > | Factory |
Public Types inherited from implements2< IAuditor, IProperty > | |
| typedef implements2 | base_class |
| Typedef to this class. More... | |
| typedef extend_interfaces2 < IAuditor, IProperty > | extend_interfaces_base |
| Typedef to the base of this class. More... | |
| typedef extend_interfaces_base::ext_iids | interfaces |
| MPL set of all the implemented interfaces. More... | |
Public Types inherited from extend_interfaces2< IAuditor, IProperty > | |
| typedef mpl::fold< typename IAuditor::iid::iids::type, typename IProperty::iid::iids::type, mpl::insert< mpl::_1, mpl::_2 > >::type | ext_iids |
| MPL set of interfaces extended by this one. More... | |
Public Types inherited from IAuditor | |
| enum | StandardEventType { Initialize, ReInitialize, Execute, BeginRun, EndRun, Finalize, Start, Stop, ReStart } |
| Defines the standard (= used by the framework) auditable event types. More... | |
| typedef std::string | CustomEventType |
| Type used to allow users to specify a custom event to be audit. More... | |
| typedef const CustomEventType & | CustomEventTypeRef |
| Used in function calls for optimization purposes. More... | |
Public Types inherited from IInterface | |
| enum | Status { SUCCESS = 1, NO_INTERFACE, VERSMISMATCH, LAST_ERROR } |
| Return status. More... | |
| typedef Gaudi::InterfaceId < IInterface, 0, 0 > | iid |
| Interface ID. More... | |
| typedef mpl::set1< iid > | ext_iids |
| Extra interfaces. More... | |
Public Types inherited from extend_interfaces1< IIncidentListener > | |
| typedef IIncidentListener::iid::iids::type | ext_iids |
| MPL set of interfaces extended by this one. More... | |
Static Public Member Functions inherited from IInterface | |
| static const InterfaceID & | interfaceID () |
| Return an instance of InterfaceID identifying the interface. More... | |
Simple auditor which uses SequencerTimerTool for ALL algorithms, including the algorithm from main Gaudi "TopAlg" list and algorithms managed by Data-On-Demand Service.
Definition at line 28 of file TimingAuditor.cpp.
|
private |
Definition at line 96 of file TimingAuditor.cpp.
|
private |
Definition at line 105 of file TimingAuditor.cpp.
|
inline |
standard constructor
Definition at line 57 of file TimingAuditor.cpp.
|
inlinevirtual |
|
private |
|
private |
|
virtual |
Audit the end of a standard "event".
Reimplemented from Auditor.
Definition at line 215 of file TimingAuditor.cpp.
|
virtual |
Audit the end of a custom "event" for callers that do not implement INamedInterface.
Reimplemented from Auditor.
Definition at line 321 of file TimingAuditor.cpp.
|
virtual |
The following methods are meant to be implemented by the child class...
Reimplemented from Auditor.
Definition at line 205 of file TimingAuditor.cpp.
|
virtual |
Audit the start of a custom "event" for callers that do not implement INamedInterface.
Reimplemented from Auditor.
Definition at line 299 of file TimingAuditor.cpp.
|
virtual |
Reimplemented from Auditor.
Definition at line 179 of file TimingAuditor.cpp.
|
virtual |
Inform that a new incident has occurred.
Implements IIncidentListener.
Definition at line 341 of file TimingAuditor.cpp.
|
private |
Definition at line 290 of file TimingAuditor.cpp.
|
private |
Definition at line 259 of file TimingAuditor.cpp.
|
private |
Definition at line 266 of file TimingAuditor.cpp.
|
private |
Definition at line 224 of file TimingAuditor.cpp.
|
private |
Definition at line 234 of file TimingAuditor.cpp.
|
virtual |
factory:
Reimplemented from Auditor.
Definition at line 118 of file TimingAuditor.cpp.
|
private |
|
private |
ApplicationManager.
Definition at line 94 of file TimingAuditor.cpp.
|
private |
"optimized for DOD"
Definition at line 103 of file TimingAuditor.cpp.
|
private |
Definition at line 109 of file TimingAuditor.cpp.
|
private |
incident service
Definition at line 90 of file TimingAuditor.cpp.
|
private |
indentation level
Definition at line 99 of file TimingAuditor.cpp.
|
private |
"In event" flag
Definition at line 101 of file TimingAuditor.cpp.
|
private |
Definition at line 97 of file TimingAuditor.cpp.
|
private |
map used to record user timing events
Definition at line 106 of file TimingAuditor.cpp.
|
private |
the timer tool
Definition at line 92 of file TimingAuditor.cpp.
|
private |
tool service
Definition at line 88 of file TimingAuditor.cpp.