![]() |
The Gaudi Framework
v25r6
|
This service handles scripting implemented using Python. More...
#include <GaudiPython/PythonScriptingSvc.h>


Public Member Functions | |
| PythonScriptingSvc (const std::string &name, ISvcLocator *svc) | |
| Standard Constructor. More... | |
| virtual StatusCode | initialize () |
| Initialize the service. [IService::initialize()]. More... | |
| virtual StatusCode | finalize () |
| Finalize the service. [IService::finalize()]. More... | |
| virtual StatusCode | run () |
| Run the service by taking full control. [IRunable::run()]. More... | |
Public Member Functions inherited from extends1< Service, IRunable > | |
| extends1 (A1 a1, A2 a2, A3 a3) | |
| Templated constructor with 3 arguments. More... | |
| extends1 (A1 a1, A2 a2) | |
| Templated constructor with 2 arguments. More... | |
| extends1 (A1 a1) | |
| Templated constructor with 1 argument. More... | |
| extends1 () | |
| Default constructor. More... | |
| virtual void * | i_cast (const InterfaceID &tid) const |
| Implementation of IInterface::i_cast. More... | |
| virtual StatusCode | queryInterface (const InterfaceID &ti, void **pp) |
| Implementation of IInterface::queryInterface. More... | |
| virtual std::vector< std::string > | getInterfaceNames () const |
| Implementation of IInterface::getInterfaceNames. More... | |
| virtual | ~extends1 () |
| Virtual destructor. More... | |
Public Member Functions inherited from Service | |
| virtual unsigned long | release () |
| Release Interface instance. More... | |
| virtual const std::string & | name () const |
| Retrieve name of the service. More... | |
| virtual StatusCode | configure () |
| Configuration (from OFFLINE to CONFIGURED). More... | |
| virtual StatusCode | start () |
| Start (from INITIALIZED to RUNNING). More... | |
| virtual StatusCode | stop () |
| Stop (from RUNNING to INITIALIZED). More... | |
| virtual StatusCode | terminate () |
| Initialization (from CONFIGURED to OFFLINE). More... | |
| virtual Gaudi::StateMachine::State | FSMState () const |
| Get the current state. More... | |
| virtual Gaudi::StateMachine::State | targetFSMState () const |
| When we are in the middle of a transition, get the state where the transition is leading us. More... | |
| virtual StatusCode | reinitialize () |
| Initialization (from INITIALIZED or RUNNING to INITIALIZED, via CONFIGURED). More... | |
| virtual StatusCode | restart () |
| Initialization (from RUNNING to RUNNING, via INITIALIZED). More... | |
| virtual StatusCode | sysInitialize () |
| Initialize Service. More... | |
| virtual StatusCode | sysStart () |
| Initialize Service. More... | |
| virtual StatusCode | sysStop () |
| Initialize Service. More... | |
| virtual StatusCode | sysFinalize () |
| Finalize Service. More... | |
| virtual StatusCode | sysReinitialize () |
| Re-initialize the Service. More... | |
| virtual StatusCode | sysRestart () |
| Re-initialize the Service. More... | |
| virtual StatusCode | setProperty (const Property &p) |
| Set the property by property. More... | |
| virtual StatusCode | setProperty (const std::string &s) |
| Set the property by string. More... | |
| virtual StatusCode | setProperty (const std::string &n, const std::string &v) |
| Set the property by std::string. More... | |
| virtual StatusCode | getProperty (Property *p) const |
| Get the property by property. More... | |
| virtual const Property & | getProperty (const std::string &name) const |
| Get the property by name. More... | |
| virtual StatusCode | getProperty (const std::string &n, std::string &v) const |
| Get the property by std::string. More... | |
| virtual const std::vector < Property * > & | getProperties () const |
| Get list of properties. More... | |
| template<class TYPE > | |
| StatusCode | setProperty (const std::string &name, const TYPE &value) |
| set the property form the value More... | |
| Service (const std::string &name, ISvcLocator *svcloc) | |
| Standard Constructor. More... | |
| SmartIF< ISvcLocator > & | serviceLocator () const |
| Retrieve pointer to service locator. More... | |
| StatusCode | setProperties () |
| Method for setting declared properties to the values specified for the job. More... | |
| template<class T > | |
| StatusCode | service (const std::string &name, const T *&psvc, bool createIf=true) const |
| Access a service by name, creating it if it doesn't already exist. More... | |
| template<class T > | |
| StatusCode | service (const std::string &name, T *&psvc, bool createIf=true) const |
| template<class T > | |
| StatusCode | service (const std::string &svcType, const std::string &svcName, T *&psvc) const |
| Access a service by name and type, creating it if it doesn't already exist. More... | |
| template<class T > | |
| Property * | declareProperty (const std::string &name, T &property, const std::string &doc="none") const |
| Declare the named property. More... | |
| Property * | declareRemoteProperty (const std::string &name, IProperty *rsvc, const std::string &rname="") const |
| Declare remote named properties. More... | |
| SmartIF< IAuditorSvc > & | auditorSvc () const |
| The standard auditor service.May not be invoked before sysInitialize() has been invoked. More... | |
Public Member Functions inherited from CommonMessaging< implements3< IService, IProperty, IStateful > > | |
| CommonMessaging (const A1 &a1, const A2 &a2, const A3 &a3) | |
| Templated constructor with 3 arguments. More... | |
| CommonMessaging (const A1 &a1, const A2 &a2) | |
| Templated constructor with 2 arguments. More... | |
| CommonMessaging (const A1 &a1) | |
| Templated constructor with 1 argument. More... | |
| CommonMessaging () | |
| Default constructor. More... | |
| virtual | ~CommonMessaging () |
| Virtual destructor. More... | |
| SmartIF< IMessageSvc > & | msgSvc () const |
| The standard message service. More... | |
| MsgStream & | msgStream () const |
| Return an uninitialized MsgStream. More... | |
| MsgStream & | msgStream (const MSG::Level level) const |
| Predefined configurable message stream for the efficient printouts. More... | |
| MsgStream & | always () const |
| shortcut for the method msgStream(MSG::ALWAYS) More... | |
| MsgStream & | fatal () const |
| shortcut for the method msgStream(MSG::FATAL) More... | |
| MsgStream & | err () const |
| shortcut for the method msgStream(MSG::ERROR) More... | |
| MsgStream & | error () const |
| shortcut for the method msgStream(MSG::ERROR) More... | |
| MsgStream & | warning () const |
| shortcut for the method msgStream(MSG::WARNING) More... | |
| MsgStream & | info () const |
| shortcut for the method msgStream(MSG::INFO) More... | |
| MsgStream & | debug () const |
| shortcut for the method msgStream(MSG::DEBUG) More... | |
| MsgStream & | verbose () const |
| shortcut for the method msgStream(MSG::VERBOSE) More... | |
| MsgStream & | msg () const |
| shortcut for the method msgStream(MSG::INFO) More... | |
| MSG::Level | msgLevel () const |
| get the output level from the embedded MsgStream More... | |
| bool | msgLevel (MSG::Level lvl) const |
| get the output level from the embedded MsgStream More... | |
Public Member Functions inherited from extend_interfaces3< IService, IProperty, IStateful > | |
| virtual | ~extend_interfaces3 () |
| Virtual destructor. More... | |
Public Member Functions inherited from IService | |
| DeclareInterfaceID (IService, 3, 0) | |
| InterfaceID. More... | |
| virtual | ~IService () |
| virtual destructor More... | |
Public Member Functions inherited from INamedInterface | |
| DeclareInterfaceID (INamedInterface, 1, 0) | |
| InterfaceID. More... | |
| virtual | ~INamedInterface () |
| Virtual destructor (always needed for abstract classes). More... | |
Public Member Functions inherited from IInterface | |
| virtual unsigned long | addRef ()=0 |
| Increment the reference count of Interface instance. More... | |
| virtual unsigned long | refCount () const =0 |
| Current reference count. More... | |
| virtual | ~IInterface () |
| Virtual destructor. More... | |
Public Member Functions inherited from IProperty | |
| DeclareInterfaceID (IProperty, 2, 0) | |
| InterfaceID. More... | |
Public Member Functions inherited from IStateful | |
| DeclareInterfaceID (IStateful, 1, 0) | |
| InterfaceID. More... | |
| virtual | ~IStateful () |
Public Member Functions inherited from extend_interfaces1< IRunable > | |
| virtual | ~extend_interfaces1 () |
| Virtual destructor. More... | |
Public Member Functions inherited from IRunable | |
| DeclareInterfaceID (IRunable, 2, 0) | |
| InterfaceID. More... | |
Protected Member Functions | |
| virtual | ~PythonScriptingSvc () |
| Destructor. More... | |
Protected Member Functions inherited from Service | |
| virtual | ~Service () |
| Standard Destructor. More... | |
| int | outputLevel () const |
get the Service's output level More... | |
Protected Member Functions inherited from CommonMessaging< implements3< IService, IProperty, IStateful > > | |
| void | updateMsgStreamOutputLevel (int level) |
| Update the output level of the cached MsgStream. More... | |
Private Attributes | |
| std::string | m_startupScript |
| Startup script. More... | |
Additional Inherited Members | |
Public Types inherited from extends1< Service, IRunable > | |
| typedef extends1 | base_class |
| Typedef to this class. More... | |
| typedef extend_interfaces1 < IRunable > | extend_interfaces_base |
| Typedef to the base of this class. More... | |
| typedef extend_interfaces_base::ext_iids | interfaces |
| MPL set of all the implemented interfaces. More... | |
Public Types inherited from Service | |
| typedef Gaudi::PluginService::Factory < IService *, const std::string &, ISvcLocator * > | Factory |
Public Types inherited from CommonMessaging< implements3< IService, IProperty, IStateful > > | |
| typedef CommonMessaging | base_class |
Public Types inherited from implements3< IService, IProperty, IStateful > | |
| typedef implements3 | base_class |
| Typedef to this class. More... | |
| typedef extend_interfaces3 < IService, IProperty, IStateful > | extend_interfaces_base |
| Typedef to the base of this class. More... | |
| typedef extend_interfaces_base::ext_iids | interfaces |
| MPL set of all the implemented interfaces. More... | |
Public Types inherited from extend_interfaces3< IService, IProperty, IStateful > | |
| typedef mpl::fold< typename IService::iid::iids::type, typename mpl::fold< typename IProperty::iid::iids::type, typename IStateful::iid::iids::type, mpl::insert< mpl::_1, mpl::_2 > >::type, mpl::insert< mpl::_1, mpl::_2 > >::type | ext_iids |
| MPL set of interfaces extended by this one. More... | |
Public Types inherited from IInterface | |
| enum | Status { SUCCESS = 1, NO_INTERFACE, VERSMISMATCH, LAST_ERROR } |
| Return status. More... | |
| typedef Gaudi::InterfaceId < IInterface, 0, 0 > | iid |
| Interface ID. More... | |
| typedef mpl::set1< iid > | ext_iids |
| Extra interfaces. More... | |
Public Types inherited from extend_interfaces1< IRunable > | |
| typedef IRunable::iid::iids::type | ext_iids |
| MPL set of interfaces extended by this one. More... | |
Static Public Member Functions inherited from IInterface | |
| static const InterfaceID & | interfaceID () |
| Return an instance of InterfaceID identifying the interface. More... | |
Protected Attributes inherited from Service | |
| IntegerProperty | m_outputLevel |
| Service output level. More... | |
| Gaudi::StateMachine::State | m_state |
| Service state. More... | |
| Gaudi::StateMachine::State | m_targetState |
| Service state. More... | |
Protected Attributes inherited from CommonMessaging< implements3< IService, IProperty, IStateful > > | |
| SmartIF< IMessageSvc > | m_msgsvc |
| Pointer to the message service;. More... | |
| std::auto_ptr< MsgStream > | m_msgStream |
| The predefined message stream. More... | |
| bool | m_streamWithService |
| Flag to create a new MsgStream if it was created without the message service. More... | |
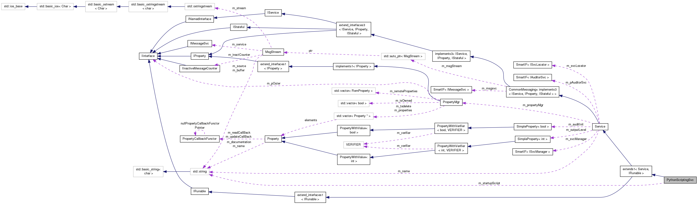
This service handles scripting implemented using Python.
Definition at line 16 of file PythonScriptingSvc.h.
| PythonScriptingSvc::PythonScriptingSvc | ( | const std::string & | name, |
| ISvcLocator * | svc | ||
| ) |
Standard Constructor.
Definition at line 23 of file PythonScriptingSvc.cpp.
|
protectedvirtual |
|
virtual |
Finalize the service. [IService::finalize()].
Reimplemented from Service.
Definition at line 97 of file PythonScriptingSvc.cpp.
|
virtual |
Initialize the service. [IService::initialize()].
Reimplemented from Service.
Definition at line 35 of file PythonScriptingSvc.cpp.
|
virtual |
Run the service by taking full control. [IRunable::run()].
Implements IRunable.
Definition at line 112 of file PythonScriptingSvc.cpp.
|
private |
Startup script.
Definition at line 36 of file PythonScriptingSvc.h.