![]() |
The Gaudi Framework
v26r0
|
Concrete GSL eror handler It is just thrown the exception. More...
#include <src/Components/GslErrorException.h>


Public Member Functions | |
| virtual StatusCode | handle (const GslError &error) const |
| handle the GSL error More... | |
| GslErrorException (const std::string &type, const std::string &name, const IInterface *parent) | |
| Standard constructor. More... | |
| virtual | ~GslErrorException () |
| destructor (protected and virtual) More... | |
Public Member Functions inherited from extends1< AlgTool, IGslErrorHandler > | |
| extends1 (A1 a1, A2 a2, A3 a3) | |
| Templated constructor with 3 arguments. More... | |
| extends1 (A1 a1, A2 a2) | |
| Templated constructor with 2 arguments. More... | |
| extends1 (A1 a1) | |
| Templated constructor with 1 argument. More... | |
| extends1 () | |
| Default constructor. More... | |
| virtual void * | i_cast (const InterfaceID &tid) const |
| Implementation of IInterface::i_cast. More... | |
| virtual StatusCode | queryInterface (const InterfaceID &ti, void **pp) |
| Implementation of IInterface::queryInterface. More... | |
| virtual std::vector< std::string > | getInterfaceNames () const |
| Implementation of IInterface::getInterfaceNames. More... | |
| virtual | ~extends1 () |
| Virtual destructor. More... | |
Public Member Functions inherited from AlgTool | |
| virtual const std::string & | name () const |
| Retrieve full identifying name of the concrete tool object. More... | |
| virtual const std::string & | type () const |
| Retrieve type (concrete class) of the sub-algtool. More... | |
| virtual const IInterface * | parent () const |
| Retrieve parent of the sub-algtool. More... | |
| virtual StatusCode | configure () |
| Configuration (from OFFLINE to CONFIGURED). More... | |
| virtual StatusCode | initialize () |
| Initialization (from CONFIGURED to INITIALIZED). More... | |
| virtual StatusCode | start () |
| Start (from INITIALIZED to RUNNING). More... | |
| virtual StatusCode | stop () |
| Stop (from RUNNING to INITIALIZED). More... | |
| virtual StatusCode | finalize () |
| Finalize (from INITIALIZED to CONFIGURED). More... | |
| virtual StatusCode | terminate () |
| Initialization (from CONFIGURED to OFFLINE). More... | |
| virtual StatusCode | reinitialize () |
| Initialization (from INITIALIZED or RUNNING to INITIALIZED, via CONFIGURED). More... | |
| virtual StatusCode | restart () |
| Initialization (from RUNNING to RUNNING, via INITIALIZED). More... | |
| virtual Gaudi::StateMachine::State | FSMState () const |
| Get the current state. More... | |
| virtual Gaudi::StateMachine::State | targetFSMState () const |
| When we are in the middle of a transition, get the state where the transition is leading us. More... | |
| virtual StatusCode | sysInitialize () |
| Initialize AlgTool. More... | |
| virtual StatusCode | sysStart () |
| Start AlgTool. More... | |
| virtual StatusCode | sysStop () |
| Stop AlgTool. More... | |
| virtual StatusCode | sysFinalize () |
| Finalize AlgTool. More... | |
| virtual StatusCode | sysReinitialize () |
| Initialize AlgTool. More... | |
| virtual StatusCode | sysRestart () |
| Start AlgTool. More... | |
| virtual StatusCode | setProperty (const Property &p) |
| Default implementations for IProperty interface. More... | |
| virtual StatusCode | setProperty (const std::string &s) |
| Set the property by string. More... | |
| virtual StatusCode | setProperty (const std::string &n, const std::string &v) |
| Set the property by std::string. More... | |
| virtual StatusCode | getProperty (Property *p) const |
| Get the property by property. More... | |
| virtual const Property & | getProperty (const std::string &name) const |
| Get the property by name. More... | |
| virtual StatusCode | getProperty (const std::string &n, std::string &v) const |
| Get the property by std::string. More... | |
| virtual const std::vector < Property * > & | getProperties () const |
| Get list of properties. More... | |
| PropertyMgr * | getPropertyMgr () |
| template<class TYPE > | |
| StatusCode | setProperty (const std::string &name, const TYPE &value) |
| set the property form the value More... | |
| AlgTool (const std::string &type, const std::string &name, const IInterface *parent) | |
| Standard Constructor. More... | |
| ISvcLocator * | serviceLocator () const |
| Retrieve pointer to service locator. More... | |
| ISvcLocator * | svcLoc () const |
| shortcut for the method service locator More... | |
| IMessageSvc * | msgSvc () const |
| Retrieve pointer to message service. More... | |
| IToolSvc * | toolSvc () const |
| The standard ToolSvc service, Return a pointer to the service if present. More... | |
| StatusCode | setProperties () |
| Method for setting declared properties to the values specified in the jobOptions via the job option service. More... | |
| template<class T > | |
| StatusCode | service (const std::string &name, T *&svc, bool createIf=true) const |
| Access a service by name, creating it if it doesn't already exist. More... | |
| template<class T > | |
| StatusCode | service (const std::string &type, const std::string &name, T *&svc) const |
| Access a service by name, type creating it if it doesn't already exist. More... | |
| SmartIF< IService > | service (const std::string &name, const bool createIf=true, const bool quiet=false) const |
| Return a pointer to the service identified by name (or "type/name") More... | |
| void | declInterface (const InterfaceID &, void *) |
| declare interface More... | |
| template<class T > | |
| Property * | declareProperty (const std::string &name, T &property, const std::string &doc="none") const |
| Declare the named property. More... | |
| Property * | declareRemoteProperty (const std::string &name, IProperty *rsvc, const std::string &rname="") const |
| Declare remote named properties. More... | |
| IAuditorSvc * | auditorSvc () const |
| Access the auditor service. More... | |
| IMonitorSvc * | monitorSvc () const |
| Access the monitor service. More... | |
| template<class T > | |
| void | declareInfo (const std::string &name, const T &var, const std::string &desc) const |
| Declare monitoring information. More... | |
| void | declareInfo (const std::string &name, const std::string &format, const void *var, int size, const std::string &desc) const |
| Declare monitoring information (special case) More... | |
Public Member Functions inherited from extend_interfaces3< IAlgTool, IProperty, IStateful > | |
| virtual | ~extend_interfaces3 () |
| Virtual destructor. More... | |
Public Member Functions inherited from IAlgTool | |
| DeclareInterfaceID (IAlgTool, 3, 0) | |
| InterfaceID. More... | |
| virtual | ~IAlgTool () |
| Virtual destructor. More... | |
| virtual unsigned long | refCount () const =0 |
| Current number of reference counts. More... | |
Public Member Functions inherited from INamedInterface | |
| DeclareInterfaceID (INamedInterface, 1, 0) | |
| InterfaceID. More... | |
| virtual | ~INamedInterface () |
| Virtual destructor (always needed for abstract classes). More... | |
Public Member Functions inherited from IInterface | |
| virtual unsigned long | addRef ()=0 |
| Increment the reference count of Interface instance. More... | |
| virtual unsigned long | release ()=0 |
| Release Interface instance. More... | |
| virtual | ~IInterface () |
| Virtual destructor. More... | |
Public Member Functions inherited from IProperty | |
| DeclareInterfaceID (IProperty, 2, 0) | |
| InterfaceID. More... | |
Public Member Functions inherited from IStateful | |
| DeclareInterfaceID (IStateful, 1, 0) | |
| InterfaceID. More... | |
| virtual | ~IStateful () |
Public Member Functions inherited from extend_interfaces1< IGslErrorHandler > | |
| virtual | ~extend_interfaces1 () |
| Virtual destructor. More... | |
Public Member Functions inherited from IGslErrorHandler | |
| DeclareInterfaceID (IGslErrorHandler, 2, 0) | |
| InterfaceID. More... | |
Private Attributes | |
| std::vector< int > | m_ignore |
| codes to be ignored: More... | |
Additional Inherited Members | |
Public Types inherited from extends1< AlgTool, IGslErrorHandler > | |
| typedef extends1 | base_class |
| Typedef to this class. More... | |
| typedef extend_interfaces1 < IGslErrorHandler > | extend_interfaces_base |
| Typedef to the base of this class. More... | |
| typedef extend_interfaces_base::ext_iids | interfaces |
| MPL set of all the implemented interfaces. More... | |
Public Types inherited from AlgTool | |
| typedef Gaudi::PluginService::Factory < IAlgTool *, const std::string &, const std::string &, const IInterface * > | Factory |
Public Types inherited from implements3< IAlgTool, IProperty, IStateful > | |
| typedef implements3 | base_class |
| Typedef to this class. More... | |
| typedef extend_interfaces3 < IAlgTool, IProperty, IStateful > | extend_interfaces_base |
| Typedef to the base of this class. More... | |
| typedef extend_interfaces_base::ext_iids | interfaces |
| MPL set of all the implemented interfaces. More... | |
Public Types inherited from extend_interfaces3< IAlgTool, IProperty, IStateful > | |
| typedef mpl::fold< typename IAlgTool::iid::iids::type, typename mpl::fold< typename IProperty::iid::iids::type, typename IStateful::iid::iids::type, mpl::insert< mpl::_1, mpl::_2 > >::type, mpl::insert< mpl::_1, mpl::_2 > >::type | ext_iids |
| MPL set of interfaces extended by this one. More... | |
Public Types inherited from IInterface | |
| enum | Status { SUCCESS = 1, NO_INTERFACE, VERSMISMATCH, LAST_ERROR } |
| Return status. More... | |
| typedef Gaudi::InterfaceId < IInterface, 0, 0 > | iid |
| Interface ID. More... | |
| typedef mpl::set1< iid > | ext_iids |
| Extra interfaces. More... | |
Public Types inherited from extend_interfaces1< IGslErrorHandler > | |
| typedef IGslErrorHandler::iid::iids::type | ext_iids |
| MPL set of interfaces extended by this one. More... | |
Static Public Member Functions inherited from IInterface | |
| static const InterfaceID & | interfaceID () |
| Return an instance of InterfaceID identifying the interface. More... | |
Protected Member Functions inherited from AlgTool | |
| int | outputLevel () const |
| get tool's output level More... | |
| IntegerProperty & | outputLevelProperty () |
| Accessor for the Message level property. More... | |
| void | initOutputLevel (Property &prop) |
| callback for output level property More... | |
| virtual | ~AlgTool () |
Protected Member Functions inherited from IGslErrorHandler | |
| virtual | ~IGslErrorHandler () |
| destructor (virtual and protected) More... | |
Concrete GSL eror handler It is just thrown the exception.
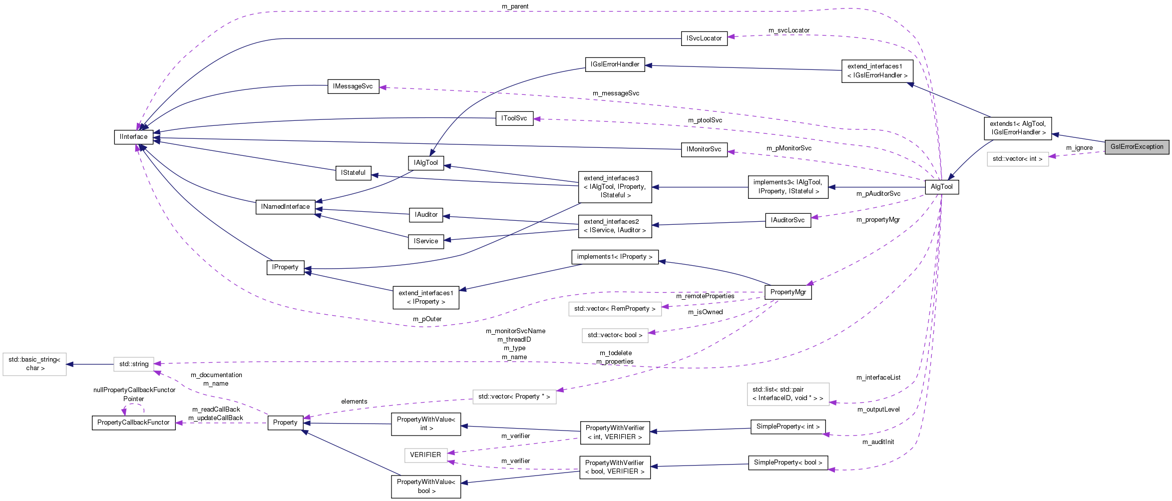
Definition at line 28 of file GslErrorException.h.
| GslErrorException::GslErrorException | ( | const std::string & | type, |
| const std::string & | name, | ||
| const IInterface * | parent | ||
| ) |
Standard constructor.
| type | tool type (?) |
| name | tool name |
| parent | pointer to parent |
Definition at line 33 of file GslErrorException.cpp.
|
virtual |
destructor (protected and virtual)
destructor (protetced and virtual)
Definition at line 46 of file GslErrorException.cpp.
|
virtual |
handle the GSL error
| error | error to be handled |
Implements IGslErrorHandler.
Definition at line 58 of file GslErrorException.cpp.
|
private |
codes to be ignored:
Definition at line 56 of file GslErrorException.h.