![]() |
The Gaudi Framework
v26r1
|
#include <src/RndmGenSvc/HepRndmEngine.h>


Public Member Functions | |
| Engine (const std::string &name, ISvcLocator *loc) | |
| Standard Constructor. | |
| virtual | ~Engine () |
| Standard Destructor. | |
| virtual StatusCode | initialize () |
| Initialize the Engine. | |
| virtual StatusCode | finalize () |
| Finalize the Engine. | |
| virtual StatusCode | initializeEngine () |
| Create/Initialize new HepEngine.... | |
| virtual double | rndm () const |
| Single shot / This was declared "virtual double rndm()" which causes / compiler warnings since the signature if different than / that for RndmEngine::rndm(). I've assumed that the difference / is an error. If it is in fact a deliberate addition of a / new function, remove the "const" below and uncomment the / subsequent lines. | |
| StatusCode | setSeeds (const std::vector< long > &seed) |
| virtual double rndm() const { return BaseEngine::rndm( ); } | |
| StatusCode | seeds (std::vector< long > &seed) const |
| Retrieve seeds. | |
| template<> | |
| StatusCode | initializeEngine () |
| template<> | |
| StatusCode | initializeEngine () |
| template<> | |
| StatusCode | initializeEngine () |
| template<> | |
| StatusCode | initializeEngine () |
| template<> | |
| StatusCode | initializeEngine () |
| template<> | |
| StatusCode | initializeEngine () |
| template<> | |
| StatusCode | initializeEngine () |
| template<> | |
| StatusCode | initializeEngine () |
| template<> | |
| StatusCode | initializeEngine () |
| template<> | |
| StatusCode | initializeEngine () |
| template<> | |
| StatusCode | initializeEngine () |
Public Member Functions inherited from HepRndm::BaseEngine | |
| BaseEngine (const std::string &name, ISvcLocator *loc) | |
| virtual | ~BaseEngine () |
| CLHEP::HepRandomEngine * | hepEngine () |
Public Member Functions inherited from RndmEngine | |
| virtual StatusCode | rndmArray (std::vector< double > &array, long howmany, long start=0) const |
| Multiple shots returning vector with flat random numbers. | |
| virtual StreamBuffer & | serialize (StreamBuffer &str) |
| Input serialization from stream buffer. | |
| virtual StreamBuffer & | serialize (StreamBuffer &str) const |
| Output serialization to stream buffer. | |
| virtual void | handle (const Incident &inc) |
| Inform that a new incident has occurred. | |
Public Member Functions inherited from extends3< Service, IRndmEngine, ISerialize, IIncidentListener > | |
| extends3 (A1 a1, A2 a2, A3 a3) | |
| Templated constructor with 3 arguments. | |
| extends3 (A1 a1, A2 a2) | |
| Templated constructor with 2 arguments. | |
| extends3 (A1 a1) | |
| Templated constructor with 1 argument. | |
| extends3 () | |
| Default constructor. | |
| extends3 (A1 a1, A2 a2, A3 a3) | |
| Templated constructor with 3 arguments. | |
| extends3 (A1 a1, A2 a2) | |
| Templated constructor with 2 arguments. | |
| extends3 (A1 a1) | |
| Templated constructor with 1 argument. | |
| extends3 () | |
| Default constructor. | |
| virtual void * | i_cast (const InterfaceID &tid) const |
| Implementation of IInterface::i_cast. | |
| virtual void * | i_cast (const InterfaceID &tid) const |
| Implementation of IInterface::i_cast. | |
| virtual StatusCode | queryInterface (const InterfaceID &ti, void **pp) |
| Implementation of IInterface::queryInterface. | |
| virtual StatusCode | queryInterface (const InterfaceID &ti, void **pp) |
| Implementation of IInterface::queryInterface. | |
| virtual std::vector< std::string > | getInterfaceNames () const |
| Implementation of IInterface::getInterfaceNames. | |
| virtual std::vector< std::string > | getInterfaceNames () const |
| Implementation of IInterface::getInterfaceNames. | |
| virtual | ~extends3 () |
| Virtual destructor. | |
| virtual | ~extends3 () |
| Virtual destructor. | |
Public Member Functions inherited from Service | |
| virtual unsigned long | release () |
| Release Interface instance. | |
| virtual const std::string & | name () const |
| Retrieve name of the service. | |
| virtual StatusCode | configure () |
| virtual StatusCode | start () |
| virtual StatusCode | stop () |
| virtual StatusCode | terminate () |
| virtual Gaudi::StateMachine::State | FSMState () const |
| virtual Gaudi::StateMachine::State | targetFSMState () const |
| virtual StatusCode | reinitialize () |
| virtual StatusCode | restart () |
| virtual StatusCode | sysInitialize () |
| Initialize Service. | |
| virtual StatusCode | sysStart () |
| Initialize Service. | |
| virtual StatusCode | sysStop () |
| Initialize Service. | |
| virtual StatusCode | sysFinalize () |
| Finalize Service. | |
| virtual StatusCode | sysReinitialize () |
| Re-initialize the Service. | |
| virtual StatusCode | sysRestart () |
| Re-initialize the Service. | |
| virtual StatusCode | setProperty (const Property &p) |
| virtual StatusCode | setProperty (const std::string &s) |
| virtual StatusCode | setProperty (const std::string &n, const std::string &v) |
| virtual StatusCode | getProperty (Property *p) const |
| virtual const Property & | getProperty (const std::string &name) const |
| virtual StatusCode | getProperty (const std::string &n, std::string &v) const |
| virtual const std::vector < Property * > & | getProperties () const |
| template<class TYPE > | |
| StatusCode | setProperty (const std::string &name, const TYPE &value) |
| set the property form the value | |
| Service (const std::string &name, ISvcLocator *svcloc) | |
| Standard Constructor. | |
| SmartIF< ISvcLocator > & | serviceLocator () const |
| Retrieve pointer to service locator. | |
| StatusCode | setProperties () |
| Method for setting declared properties to the values specified for the job. | |
| template<class T > | |
| StatusCode | service (const std::string &name, const T *&psvc, bool createIf=true) const |
| Access a service by name, creating it if it doesn't already exist. | |
| template<class T > | |
| StatusCode | service (const std::string &name, T *&psvc, bool createIf=true) const |
| template<class T > | |
| StatusCode | service (const std::string &svcType, const std::string &svcName, T *&psvc) const |
| Access a service by name and type, creating it if it doesn't already exist. | |
| template<class T > | |
| Property * | declareProperty (const std::string &name, T &property, const std::string &doc="none") const |
| Declare the named property. | |
| Property * | declareRemoteProperty (const std::string &name, IProperty *rsvc, const std::string &rname="") const |
| Declare remote named properties. | |
| SmartIF< IAuditorSvc > & | auditorSvc () const |
| The standard auditor service.May not be invoked before sysInitialize() has been invoked. | |
| virtual unsigned long | release () |
| Release Interface instance. | |
| virtual const std::string & | name () const |
| Retrieve name of the service. | |
| virtual StatusCode | configure () |
| virtual StatusCode | start () |
| virtual StatusCode | stop () |
| virtual StatusCode | terminate () |
| virtual Gaudi::StateMachine::State | FSMState () const |
| virtual Gaudi::StateMachine::State | targetFSMState () const |
| virtual StatusCode | reinitialize () |
| virtual StatusCode | restart () |
| virtual StatusCode | sysInitialize () |
| Initialize Service. | |
| virtual StatusCode | sysStart () |
| Initialize Service. | |
| virtual StatusCode | sysStop () |
| Initialize Service. | |
| virtual StatusCode | sysFinalize () |
| Finalize Service. | |
| virtual StatusCode | sysReinitialize () |
| Re-initialize the Service. | |
| virtual StatusCode | sysRestart () |
| Re-initialize the Service. | |
| virtual StatusCode | setProperty (const Property &p) |
| virtual StatusCode | setProperty (const std::string &s) |
| virtual StatusCode | setProperty (const std::string &n, const std::string &v) |
| virtual StatusCode | getProperty (Property *p) const |
| virtual const Property & | getProperty (const std::string &name) const |
| virtual StatusCode | getProperty (const std::string &n, std::string &v) const |
| virtual const std::vector < Property * > & | getProperties () const |
| template<class TYPE > | |
| StatusCode | setProperty (const std::string &name, const TYPE &value) |
| set the property form the value | |
| Service (const std::string &name, ISvcLocator *svcloc) | |
| Standard Constructor. | |
| SmartIF< ISvcLocator > & | serviceLocator () const |
| Retrieve pointer to service locator. | |
| StatusCode | setProperties () |
| Method for setting declared properties to the values specified for the job. | |
| template<class T > | |
| StatusCode | service (const std::string &name, const T *&psvc, bool createIf=true) const |
| Access a service by name, creating it if it doesn't already exist. | |
| template<class T > | |
| StatusCode | service (const std::string &name, T *&psvc, bool createIf=true) const |
| template<class T > | |
| StatusCode | service (const std::string &svcType, const std::string &svcName, T *&psvc) const |
| Access a service by name and type, creating it if it doesn't already exist. | |
| template<class T > | |
| Property * | declareProperty (const std::string &name, T &property, const std::string &doc="none") const |
| Declare the named property. | |
| Property * | declareRemoteProperty (const std::string &name, IProperty *rsvc, const std::string &rname="") const |
| Declare remote named properties. | |
| SmartIF< IAuditorSvc > & | auditorSvc () const |
| The standard auditor service.May not be invoked before sysInitialize() has been invoked. | |
Public Member Functions inherited from CommonMessaging< implements3< IService, IProperty, IStateful > > | |
| CommonMessaging (const A1 &a1, const A2 &a2, const A3 &a3) | |
| Templated constructor with 3 arguments. | |
| CommonMessaging (const A1 &a1, const A2 &a2) | |
| Templated constructor with 2 arguments. | |
| CommonMessaging (const A1 &a1) | |
| Templated constructor with 1 argument. | |
| CommonMessaging () | |
| Default constructor. | |
| CommonMessaging (const A1 &a1, const A2 &a2, const A3 &a3) | |
| Templated constructor with 3 arguments. | |
| CommonMessaging (const A1 &a1, const A2 &a2) | |
| Templated constructor with 2 arguments. | |
| CommonMessaging (const A1 &a1) | |
| Templated constructor with 1 argument. | |
| CommonMessaging () | |
| Default constructor. | |
| virtual | ~CommonMessaging () |
| Virtual destructor. | |
| virtual | ~CommonMessaging () |
| Virtual destructor. | |
| SmartIF< IMessageSvc > & | msgSvc () const |
| The standard message service. | |
| SmartIF< IMessageSvc > & | msgSvc () const |
| The standard message service. | |
| MsgStream & | msgStream () const |
| Return an uninitialized MsgStream. | |
| MsgStream & | msgStream (const MSG::Level level) const |
| Predefined configurable message stream for the efficient printouts. | |
| MsgStream & | msgStream () const |
| Return an uninitialized MsgStream. | |
| MsgStream & | msgStream (const MSG::Level level) const |
| Predefined configurable message stream for the efficient printouts. | |
| MsgStream & | always () const |
| shortcut for the method msgStream(MSG::ALWAYS) | |
| MsgStream & | always () const |
| shortcut for the method msgStream(MSG::ALWAYS) | |
| MsgStream & | fatal () const |
| shortcut for the method msgStream(MSG::FATAL) | |
| MsgStream & | fatal () const |
| shortcut for the method msgStream(MSG::FATAL) | |
| MsgStream & | err () const |
| shortcut for the method msgStream(MSG::ERROR) | |
| MsgStream & | err () const |
| shortcut for the method msgStream(MSG::ERROR) | |
| MsgStream & | error () const |
| shortcut for the method msgStream(MSG::ERROR) | |
| MsgStream & | error () const |
| shortcut for the method msgStream(MSG::ERROR) | |
| MsgStream & | warning () const |
| shortcut for the method msgStream(MSG::WARNING) | |
| MsgStream & | warning () const |
| shortcut for the method msgStream(MSG::WARNING) | |
| MsgStream & | info () const |
| shortcut for the method msgStream(MSG::INFO) | |
| MsgStream & | info () const |
| shortcut for the method msgStream(MSG::INFO) | |
| MsgStream & | debug () const |
| shortcut for the method msgStream(MSG::DEBUG) | |
| MsgStream & | debug () const |
| shortcut for the method msgStream(MSG::DEBUG) | |
| MsgStream & | verbose () const |
| shortcut for the method msgStream(MSG::VERBOSE) | |
| MsgStream & | verbose () const |
| shortcut for the method msgStream(MSG::VERBOSE) | |
| MsgStream & | msg () const |
| shortcut for the method msgStream(MSG::INFO) | |
| MsgStream & | msg () const |
| shortcut for the method msgStream(MSG::INFO) | |
| MSG::Level | msgLevel () const |
| get the output level from the embedded MsgStream | |
| bool | msgLevel (MSG::Level lvl) const |
| get the output level from the embedded MsgStream | |
| MSG::Level | msgLevel () const |
| get the output level from the embedded MsgStream | |
| bool | msgLevel (MSG::Level lvl) const |
| get the output level from the embedded MsgStream | |
Public Member Functions inherited from extend_interfaces3< I1, I2, I3 > | |
| virtual | ~extend_interfaces3 () |
| Virtual destructor. | |
| virtual | ~extend_interfaces3 () |
| Virtual destructor. | |
Protected Attributes | |
| std::vector< long > | m_seeds |
| int | m_row |
| int | m_col |
| int | m_lux |
| bool | m_useTable |
| bool | m_setSingleton |
Protected Attributes inherited from HepRndm::BaseEngine | |
| CLHEP::HepRandomEngine * | m_hepEngine |
Protected Attributes inherited from RndmEngine | |
| SmartIF< IIncidentSvc > | m_pIncidentSvc |
| Reference to the incident service. | |
Additional Inherited Members | |
Public Types inherited from extends3< Service, IRndmEngine, ISerialize, IIncidentListener > | |
| typedef extends3 | base_class |
| Typedef to this class. | |
| typedef extends3 | base_class |
| Typedef to this class. | |
| typedef extend_interfaces3 < IRndmEngine, ISerialize, IIncidentListener > | extend_interfaces_base |
| Typedef to the base of this class. | |
| typedef extend_interfaces3 < IRndmEngine, ISerialize, IIncidentListener > | extend_interfaces_base |
| Typedef to the base of this class. | |
| typedef extend_interfaces_base::ext_iids | interfaces |
| MPL set of all the implemented interfaces. | |
| typedef extend_interfaces_base::ext_iids | interfaces |
| MPL set of all the implemented interfaces. | |
Protected Member Functions inherited from RndmEngine | |
| RndmEngine (const std::string &name, ISvcLocator *loc) | |
| Standard Constructor. | |
| virtual | ~RndmEngine () |
| Standard Destructor. | |
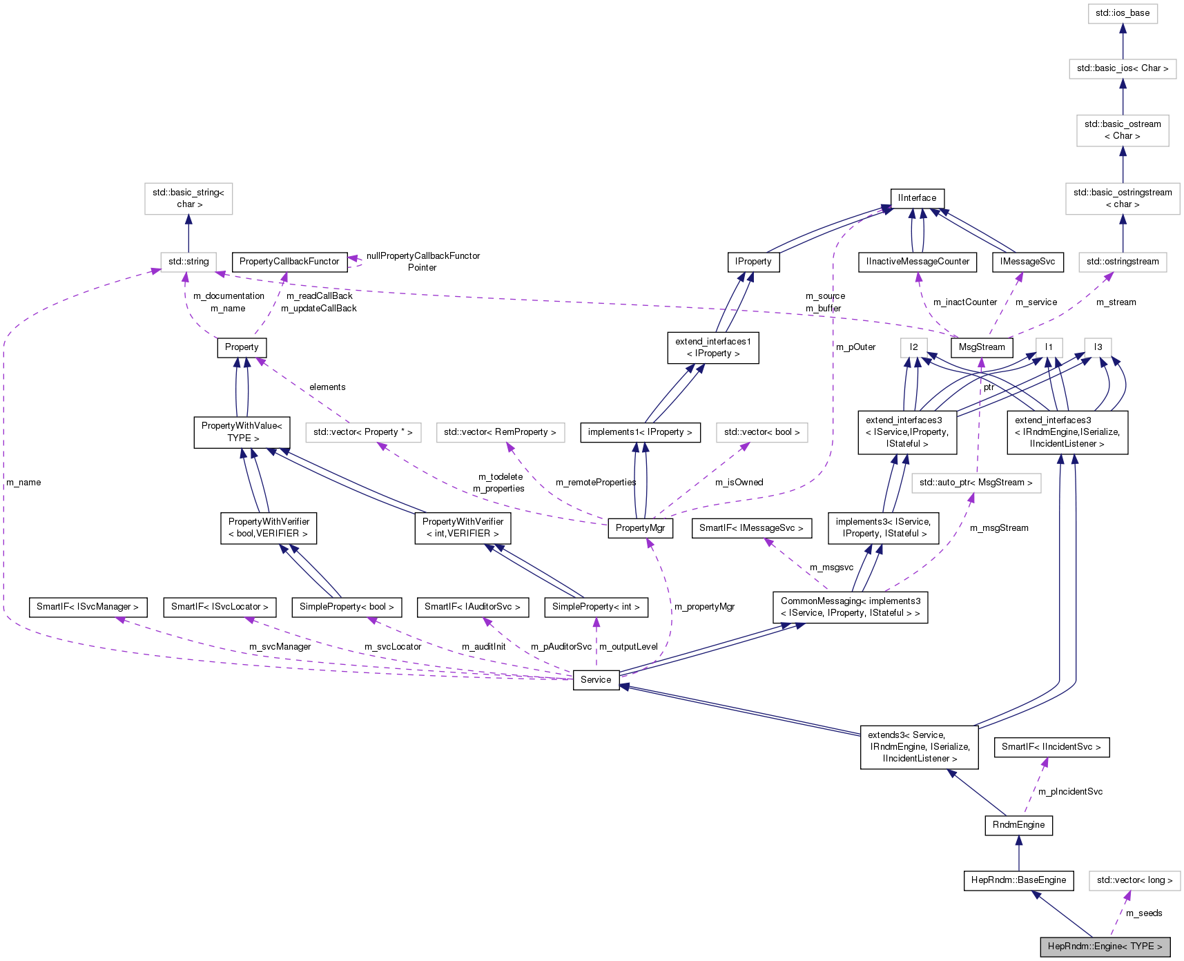
Definition at line 25 of file HepRndmEngine.h.
| HepRndm::Engine< TYPE >::Engine | ( | const std::string & | name, |
| ISvcLocator * | loc | ||
| ) |
|
virtual |
|
virtual |
Finalize the Engine.
Reimplemented from RndmEngine.
Definition at line 117 of file HepRndmEngines.cpp.
|
virtual |
Initialize the Engine.
Reimplemented from RndmEngine.
Definition at line 72 of file HepRndmEngines.cpp.
|
virtual |
Create/Initialize new HepEngine....
| StatusCode HepRndm::Engine< DualRand >::initializeEngine | ( | ) |
Definition at line 166 of file HepRndmEngines.cpp.
| StatusCode HepRndm::Engine< TripleRand >::initializeEngine | ( | ) |
Definition at line 171 of file HepRndmEngines.cpp.
| StatusCode HepRndm::Engine< DRand48Engine >::initializeEngine | ( | ) |
Definition at line 176 of file HepRndmEngines.cpp.
| StatusCode HepRndm::Engine< Hurd160Engine >::initializeEngine | ( | ) |
Definition at line 181 of file HepRndmEngines.cpp.
| StatusCode HepRndm::Engine< Hurd288Engine >::initializeEngine | ( | ) |
Definition at line 186 of file HepRndmEngines.cpp.
| StatusCode HepRndm::Engine< RanecuEngine >::initializeEngine | ( | ) |
Definition at line 191 of file HepRndmEngines.cpp.
| StatusCode HepRndm::Engine< RanshiEngine >::initializeEngine | ( | ) |
Definition at line 196 of file HepRndmEngines.cpp.
| StatusCode HepRndm::Engine< RanluxEngine >::initializeEngine | ( | ) |
Definition at line 201 of file HepRndmEngines.cpp.
| StatusCode HepRndm::Engine< Ranlux64Engine >::initializeEngine | ( | ) |
Definition at line 206 of file HepRndmEngines.cpp.
| StatusCode HepRndm::Engine< MTwistEngine >::initializeEngine | ( | ) |
Definition at line 211 of file HepRndmEngines.cpp.
| StatusCode HepRndm::Engine< HepJamesRandom >::initializeEngine | ( | ) |
Definition at line 216 of file HepRndmEngines.cpp.
|
virtual |
Single shot / This was declared "virtual double rndm()" which causes / compiler warnings since the signature if different than / that for RndmEngine::rndm(). I've assumed that the difference / is an error. If it is in fact a deliberate addition of a / new function, remove the "const" below and uncomment the / subsequent lines.
Reimplemented from RndmEngine.
Definition at line 128 of file HepRndmEngines.cpp.
| StatusCode HepRndm::Engine< TYPE >::seeds | ( | std::vector< long > & | seed | ) | const |
Retrieve seeds.
Definition at line 150 of file HepRndmEngines.cpp.
| StatusCode HepRndm::Engine< TYPE >::setSeeds | ( | const std::vector< long > & | seed | ) |
virtual double rndm() const { return BaseEngine::rndm( ); }
Set seeds
Definition at line 133 of file HepRndmEngines.cpp.
|
protected |
Definition at line 30 of file HepRndmEngine.h.
|
protected |
Definition at line 30 of file HepRndmEngine.h.
|
protected |
Definition at line 30 of file HepRndmEngine.h.
|
mutableprotected |
Definition at line 28 of file HepRndmEngine.h.
|
protected |
Definition at line 31 of file HepRndmEngine.h.
|
protected |
Definition at line 31 of file HepRndmEngine.h.