![]() |
The Gaudi Framework
v26r4
|
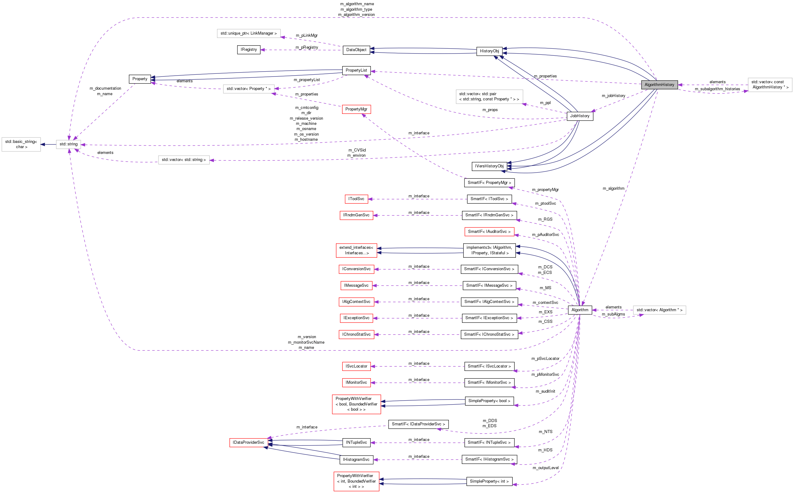
AlgorithmHistory class definition. More...


Public Types | |
| typedef std::vector< const AlgorithmHistory * > | HistoryList |
| typedef std::vector< const AlgorithmHistory * > | HistoryList |
Public Types inherited from IVersHistoryObj | |
| typedef std::vector< Property * > | PropertyList |
| typedef std::vector< Property * > | PropertyList |
Public Member Functions | |
| AlgorithmHistory (const Algorithm &alg, const JobHistory *job) | |
| AlgorithmHistory (const std::string &algVersion, const std::string &algName, const std::string &algType, const PropertyList &props, const HistoryList &subHists) | |
| virtual | ~AlgorithmHistory () |
| virtual const CLID & | clID () const |
| Retrieve reference to class definition structure. More... | |
| const std::string & | algorithm_type () const |
| const std::string & | algorithm_version () const |
| const std::string & | algorithm_name () const |
| const Algorithm * | algorithm () const |
| const PropertyList & | properties () const |
| const HistoryList & | subalgorithm_histories () const |
| const JobHistory * | jobHistory () const |
| void | dump (std::ostream &, const bool isXML=false, int indent=0) const |
| const std::string & | name () const |
| const std::string & | type () const |
| const std::string & | version () const |
| AlgorithmHistory (const Algorithm &alg, const JobHistory *job) | |
| AlgorithmHistory (const std::string &algVersion, const std::string &algName, const std::string &algType, const PropertyList &props, const HistoryList &subHists) | |
| virtual | ~AlgorithmHistory () |
| virtual const CLID & | clID () const |
| Retrieve reference to class definition structure. More... | |
| const std::string & | algorithm_type () const |
| const std::string & | algorithm_version () const |
| const std::string & | algorithm_name () const |
| const Algorithm * | algorithm () const |
| const PropertyList & | properties () const |
| const HistoryList & | subalgorithm_histories () const |
| const JobHistory * | jobHistory () const |
| void | dump (std::ostream &, const bool isXML=false, int indent=0) const |
| const std::string & | name () const |
| const std::string & | type () const |
| const std::string & | version () const |
Public Member Functions inherited from HistoryObj | |
| HistoryObj ()=default | |
| virtual | ~HistoryObj ()=default |
| HistoryObj ()=default | |
| virtual | ~HistoryObj ()=default |
Public Member Functions inherited from DataObject | |
| DataObject () | |
| Standard Constructor. More... | |
| DataObject (const DataObject &rhs) | |
| Copy Constructor. More... | |
| DataObject & | operator= (const DataObject &rhs) |
| Assignment Operator. More... | |
| DataObject (DataObject &&rhs) | |
| Move Constructor. More... | |
| DataObject & | operator= (DataObject &&rhs) |
| Move Assignment Operator. More... | |
| virtual | ~DataObject () |
| Standard Destructor. More... | |
| virtual unsigned long | addRef () |
| Add reference to object. More... | |
| virtual unsigned long | release () |
| release reference to object More... | |
| const std::string & | name () const |
| Retreive DataObject name. It is the name when registered in the store. More... | |
| virtual StatusCode | update () |
| Provide empty placeholder for internal object reconfiguration callback. More... | |
| DataObject () | |
| Standard Constructor. More... | |
| DataObject (const DataObject &rhs) | |
| Copy Constructor. More... | |
| DataObject & | operator= (const DataObject &rhs) |
| Assignment Operator. More... | |
| DataObject (DataObject &&rhs) | |
| Move Constructor. More... | |
| DataObject & | operator= (DataObject &&rhs) |
| Move Assignment Operator. More... | |
| virtual | ~DataObject () |
| Standard Destructor. More... | |
| virtual unsigned long | addRef () |
| Add reference to object. More... | |
| virtual unsigned long | release () |
| release reference to object More... | |
| const std::string & | name () const |
| Retreive DataObject name. It is the name when registered in the store. More... | |
| virtual StatusCode | update () |
| Provide empty placeholder for internal object reconfiguration callback. More... | |
| void | setRegistry (IRegistry *pRegistry) |
| Set pointer to Registry. More... | |
| IRegistry * | registry () const |
| Get pointer to Registry. More... | |
| LinkManager * | linkMgr () const |
| Retrieve Link manager. More... | |
| unsigned char | version () const |
| Retrieve version number of this object representation. More... | |
| void | setVersion (unsigned char vsn) |
| Set version number of this object representation. More... | |
| unsigned long | refCount () const |
| Return the refcount. More... | |
| virtual std::ostream & | fillStream (std::ostream &s) const |
| Fill the output stream (ASCII) More... | |
| void | setRegistry (IRegistry *pRegistry) |
| Set pointer to Registry. More... | |
| IRegistry * | registry () const |
| Get pointer to Registry. More... | |
| LinkManager * | linkMgr () const |
| Retrieve Link manager. More... | |
| unsigned char | version () const |
| Retrieve version number of this object representation. More... | |
| void | setVersion (unsigned char vsn) |
| Set version number of this object representation. More... | |
| unsigned long | refCount () const |
| Return the refcount. More... | |
| virtual std::ostream & | fillStream (std::ostream &s) const |
| Fill the output stream (ASCII) More... | |
Public Member Functions inherited from IVersHistoryObj | |
| virtual | ~IVersHistoryObj ()=default |
| virtual | ~IVersHistoryObj ()=default |
Static Public Member Functions | |
| static const CLID & | classID () |
| static const CLID & | classID () |
Static Public Member Functions inherited from HistoryObj | |
| static const CLID & | classID () |
| static std::string | convert_string (const std::string &) |
| static const CLID & | classID () |
| static std::string | convert_string (const std::string &) |
Static Public Member Functions inherited from DataObject | |
| static const CLID & | classID () |
| Retrieve reference to class definition structure (static access) More... | |
| static const CLID & | classID () |
| Retrieve reference to class definition structure (static access) More... | |
Private Attributes | |
| std::string | m_algorithm_type |
| std::string | m_algorithm_version |
| std::string | m_algorithm_name |
| const Algorithm * | m_algorithm |
| PropertyList | m_properties |
| HistoryList | m_subalgorithm_histories |
| const JobHistory * | m_jobHistory |
Additional Inherited Members | |
Protected Member Functions inherited from HistoryObj | |
| virtual void | indent (std::ostream &, int) const |
| virtual void | indent (std::ostream &, int) const |
AlgorithmHistory class definition.
Definition at line 27 of file AlgorithmHistory.h.
| typedef std::vector<const AlgorithmHistory*> AlgorithmHistory::HistoryList |
Definition at line 32 of file AlgorithmHistory.h.
| typedef std::vector<const AlgorithmHistory*> AlgorithmHistory::HistoryList |
Definition at line 32 of file AlgorithmHistory.h.
|
explicit |
Definition at line 30 of file AlgorithmHistory.cpp.
|
explicit |
Definition at line 48 of file AlgorithmHistory.cpp.
|
virtual |
Definition at line 65 of file AlgorithmHistory.cpp.
|
explicit |
|
explicit |
|
virtual |
|
inline |
Definition at line 85 of file AlgorithmHistory.h.
|
inline |
Definition at line 85 of file AlgorithmHistory.h.
|
inline |
Definition at line 82 of file AlgorithmHistory.h.
|
inline |
Definition at line 82 of file AlgorithmHistory.h.
|
inline |
Definition at line 76 of file AlgorithmHistory.h.
|
inline |
Definition at line 76 of file AlgorithmHistory.h.
|
inline |
Definition at line 79 of file AlgorithmHistory.h.
|
inline |
Definition at line 79 of file AlgorithmHistory.h.
|
static |
Definition at line 72 of file AlgorithmHistory.cpp.
|
static |
|
inlinevirtual |
Retrieve reference to class definition structure.
Retrieve Pointer to class definition structure.
Reimplemented from HistoryObj.
Definition at line 72 of file AlgorithmHistory.h.
|
inlinevirtual |
Retrieve reference to class definition structure.
Retrieve Pointer to class definition structure.
Reimplemented from HistoryObj.
Definition at line 72 of file AlgorithmHistory.h.
|
virtual |
Implements HistoryObj.
Definition at line 82 of file AlgorithmHistory.cpp.
|
virtual |
Implements HistoryObj.
|
inline |
Definition at line 95 of file AlgorithmHistory.h.
|
inline |
Definition at line 95 of file AlgorithmHistory.h.
|
inlinevirtual |
Implements IVersHistoryObj.
Definition at line 100 of file AlgorithmHistory.h.
|
inlinevirtual |
Implements IVersHistoryObj.
Definition at line 100 of file AlgorithmHistory.h.
|
inlinevirtual |
|
inlinevirtual |
|
inline |
Definition at line 91 of file AlgorithmHistory.h.
|
inline |
Definition at line 91 of file AlgorithmHistory.h.
|
inlinevirtual |
Implements IVersHistoryObj.
Definition at line 101 of file AlgorithmHistory.h.
|
inlinevirtual |
Implements IVersHistoryObj.
Definition at line 101 of file AlgorithmHistory.h.
|
inlinevirtual |
Implements IVersHistoryObj.
Definition at line 102 of file AlgorithmHistory.h.
|
inlinevirtual |
Implements IVersHistoryObj.
Definition at line 102 of file AlgorithmHistory.h.
|
private |
Definition at line 46 of file AlgorithmHistory.h.
|
private |
Definition at line 43 of file AlgorithmHistory.h.
|
private |
Definition at line 37 of file AlgorithmHistory.h.
|
private |
Definition at line 40 of file AlgorithmHistory.h.
|
private |
Definition at line 55 of file AlgorithmHistory.h.
|
private |
Definition at line 49 of file AlgorithmHistory.h.
|
private |
Definition at line 52 of file AlgorithmHistory.h.