![]() |
The Gaudi Framework
v27r0
|
Base class from which all concrete algorithm classes should be derived. More...
#include <GaudiKernel/Algorithm.h>


Public Types | |
| typedef Gaudi::PluginService::Factory< IAlgorithm *, const std::string &, ISvcLocator * > | Factory |
| typedef Gaudi::PluginService::Factory< IAlgorithm *, const std::string &, ISvcLocator * > | Factory |
Public Types inherited from implements< Interfaces > | |
| using | base_class = implements< Interfaces...> |
| Typedef to this class. More... | |
| using | extend_interfaces_base = extend_interfaces< Interfaces...> |
| Typedef to the base of this class. More... | |
| using | iids = typename extend_interfaces_base::ext_iids |
| using | base_class = implements< Interfaces...> |
| Typedef to this class. More... | |
| using | extend_interfaces_base = extend_interfaces< Interfaces...> |
| Typedef to the base of this class. More... | |
| using | iids = typename extend_interfaces_base::ext_iids |
Public Types inherited from extend_interfaces< Interfaces...> | |
| using | ext_iids = typename Gaudi::interface_list_cat< typename Interfaces::ext_iids...>::type |
| take union of the ext_iids of all Interfaces... More... | |
| using | ext_iids = typename Gaudi::interface_list_cat< typename Interfaces::ext_iids...>::type |
| take union of the ext_iids of all Interfaces... More... | |
Public Member Functions | |
| Algorithm (const std::string &name, ISvcLocator *svcloc, const std::string &version=PACKAGE_VERSION) | |
| Constructor. More... | |
| ~Algorithm () override=default | |
| Destructor. More... | |
| StatusCode | sysStart () override |
| Reinitialization method invoked by the framework. More... | |
| StatusCode | sysInitialize () override |
| Initialization method invoked by the framework. More... | |
| StatusCode | sysReinitialize () override |
| Reinitialization method invoked by the framework. More... | |
| StatusCode | sysRestart () override |
| Restart method invoked by the framework. More... | |
| StatusCode | sysExecute () override |
| The actions to be performed by the algorithm on an event. More... | |
| StatusCode | sysStop () override |
| System stop. More... | |
| StatusCode | sysFinalize () override |
| System finalization. More... | |
| StatusCode | sysBeginRun () override |
| beginRun method invoked by the framework. More... | |
| StatusCode | sysEndRun () override |
| endRun method invoked by the framework. More... | |
| const std::string & | name () const override |
| The identifying name of the algorithm object. More... | |
| const std::string & | type () const override |
| The type of the algorithm object. More... | |
| void | setType (const std::string &type) override |
| const std::string & | version () const override |
| unsigned int | index () override |
| StatusCode | configure () override |
| Dummy implementation of IStateful::configure() method. More... | |
| StatusCode | terminate () override |
| Dummy implementation of IStateful::terminate() method. More... | |
| StatusCode | initialize () override |
| the default (empty) implementation of IStateful::initialize() method More... | |
| StatusCode | start () override |
| the default (empty) implementation of IStateful::start() method More... | |
| StatusCode | stop () override |
| the default (empty) implementation of IStateful::stop() method More... | |
| StatusCode | finalize () override |
| the default (empty) implementation of IStateful::finalize() method More... | |
| StatusCode | reinitialize () override |
| the default (empty) implementation of IStateful::reinitialize() method More... | |
| StatusCode | restart () override |
| the default (empty) implementation of IStateful::restart() method More... | |
| Gaudi::StateMachine::State | FSMState () const override |
| returns the current state of the algorithm More... | |
| Gaudi::StateMachine::State | targetFSMState () const override |
| returns the state the algorithm will be in after the ongoing transition More... | |
| bool | isExecuted () const override |
| Has this algorithm been executed since the last reset? More... | |
| void | setExecuted (bool state) override |
| Set the executed flag to the specified state. More... | |
| void | resetExecuted () override |
| Reset the executed state of the Algorithm for the duration of the current event. More... | |
| StatusCode | beginRun () override |
| Algorithm begin run. More... | |
| StatusCode | endRun () override |
| Algorithm end run. This method is called at the end of the event loop. More... | |
| bool | isEnabled () const override |
| Is this algorithm enabled or disabled? More... | |
| bool | filterPassed () const override |
| Did this algorithm pass or fail its filter criterion for the last event? More... | |
| void | setFilterPassed (bool state) override |
| Set the filter passed flag to the specified state. More... | |
| int | errorCount () const |
| Get the number of failures of the algorithm. More... | |
| template<class T > | |
| StatusCode | service (const std::string &name, T *&psvc, bool createIf=true) const |
| Access a service by name, creating it if it doesn't already exist. More... | |
| template<class T > | |
| StatusCode | service (const std::string &svcType, const std::string &svcName, T *&psvc) const |
| Access a service by name and type, creating it if it doesn't already exist. More... | |
| SmartIF< IService > | service (const std::string &name, const bool createIf=true, const bool quiet=false) const |
| Return a pointer to the service identified by name (or "type/name") More... | |
| template<class T > | |
| SmartIF< T > | service (const std::string &name, bool createIf=true, bool quiet=false) const |
| void | setOutputLevel (int level) |
| Set the output level for current algorithm. More... | |
| SmartIF< IAuditorSvc > & | auditorSvc () const |
| The standard auditor service.May not be invoked before sysInitialize() has been invoked. More... | |
| SmartIF< IChronoStatSvc > & | chronoSvc () const |
| The standard Chrono & Stat service, Return a pointer to the service if present. More... | |
| SmartIF< IChronoStatSvc > & | chronoStatService () const |
| Obsoleted name, kept due to the backwards compatibility. More... | |
| SmartIF< IDataProviderSvc > & | detSvc () const |
| The standard detector data service. More... | |
| SmartIF< IDataProviderSvc > & | detDataService () const |
| Obsoleted name, kept due to the backwards compatibility. More... | |
| SmartIF< IConversionSvc > & | detCnvSvc () const |
| The standard detector data persistency conversion service. More... | |
| SmartIF< IConversionSvc > & | detDataCnvService () const |
| Obsoleted name, kept due to the backwards compatibility. More... | |
| SmartIF< IDataProviderSvc > & | eventSvc () const |
| The standard event data service. More... | |
| SmartIF< IDataProviderSvc > & | evtSvc () const |
| shortcut for method eventSvc More... | |
| SmartIF< IDataProviderSvc > & | eventDataService () const |
| Obsoleted name, kept due to the backwards compatibility. More... | |
| SmartIF< IConversionSvc > & | eventCnvSvc () const |
| The standard event data persistency conversion service. More... | |
| SmartIF< IConversionSvc > & | eventDataCnvService () const |
| Obsoleted name, kept due to the backwards compatibility. More... | |
| SmartIF< IHistogramSvc > & | histoSvc () const |
| The standard histogram service. More... | |
| SmartIF< IHistogramSvc > & | histogramDataService () const |
| Obsoleted name, kept due to the backwards compatibility. More... | |
| SmartIF< IMessageSvc > & | msgSvc () const |
| The standard message service. More... | |
| SmartIF< IMessageSvc > & | messageService () const |
| Obsoleted name, kept due to the backwards compatibility. More... | |
| SmartIF< INTupleSvc > & | ntupleSvc () const |
| The standard N tuple service. More... | |
| SmartIF< INTupleSvc > & | ntupleService () const |
| Obsoleted name, kept due to the backwards compatibility. More... | |
| SmartIF< IRndmGenSvc > & | randSvc () const |
| AIDA-based NTuple service Returns a pointer to the AIDATuple service if present. More... | |
| SmartIF< IToolSvc > & | toolSvc () const |
| The standard ToolSvc service, Return a pointer to the service if present. More... | |
| SmartIF< IExceptionSvc > & | exceptionSvc () const |
| Get the exception Service. More... | |
| SmartIF< IAlgContextSvc > & | contextSvc () const |
| get Algorithm Context Service More... | |
| SmartIF< ITimelineSvc > & | timelineSvc () const |
| SmartIF< ISvcLocator > & | serviceLocator () const |
| The standard service locator. More... | |
| SmartIF< ISvcLocator > & | svcLoc () const |
| shortcut for method serviceLocator More... | |
| SmartIF< IHiveWhiteBoard > & | whiteboard () const |
| bool | registerContext () const |
| register for Algorithm Context Service? More... | |
| StatusCode | createSubAlgorithm (const std::string &type, const std::string &name, Algorithm *&pSubAlg) |
| Create a sub algorithm. More... | |
| const std::vector< Algorithm * > * | subAlgorithms () const |
| List of sub-algorithms. Returns a pointer to a vector of (sub) Algorithms. More... | |
| std::vector< Algorithm * > * | subAlgorithms () |
| List of sub-algorithms. Returns a pointer to a vector of (sub) Algorithms. More... | |
| StatusCode | setProperty (const Property &p) override |
| Implementation of IProperty::setProperty. More... | |
| StatusCode | setProperty (const std::string &s) override |
| Implementation of IProperty::setProperty. More... | |
| StatusCode | setProperty (const std::string &n, const std::string &v) override |
| Implementation of IProperty::setProperty. More... | |
| StatusCode | getProperty (Property *p) const override |
| Implementation of IProperty::getProperty. More... | |
| const Property & | getProperty (const std::string &name) const override |
| Implementation of IProperty::getProperty. More... | |
| StatusCode | getProperty (const std::string &n, std::string &v) const override |
| Implementation of IProperty::getProperty. More... | |
| const std::vector< Property * > & | getProperties () const override |
| Implementation of IProperty::getProperties. More... | |
| bool | hasProperty (const std::string &name) const override |
| Implementation of IProperty::hasProperty. More... | |
| StatusCode | setProperties () |
| Set the algorithm's properties. More... | |
| template<class T > | |
| Property * | declareProperty (const std::string &name, T &property, const std::string &doc="none") const |
| Declare the named property. More... | |
| Property * | declareRemoteProperty (const std::string &name, IProperty *rsvc, const std::string &rname="") const |
| Declare remote named properties. More... | |
| SmartIF< IMonitorSvc > & | monitorSvc () const |
| Access the monitor service. More... | |
| template<class T > | |
| void | declareInfo (const std::string &name, const T &var, const std::string &desc) const |
| Declare monitoring information. More... | |
| void | declareInfo (const std::string &name, const std::string &format, const void *var, int size, const std::string &desc) const |
| Declare monitoring information (special case) More... | |
| template<class TYPE > | |
| StatusCode | setProperty (const std::string &name, const TYPE &value) |
| set the property form the value More... | |
| EventContext * | getContext () |
| get the context More... | |
| void | setContext (EventContext *context) |
| set the context More... | |
| template<typename T > | |
| __attribute__ ((deprecated)) StatusCode declareDataObj(const std | |
| Declare data object. More... | |
| template<class T > | |
| StatusCode | declareInput (const std::string &propertyName, DataObjectHandle< T > &handle, const std::string &address=DataObjectDescriptor::NULL_, bool optional=false, MinimalDataObjectHandle::AccessType accessType=MinimalDataObjectHandle::READ) |
| Declare input data object. More... | |
| template<class T > | |
| StatusCode | declareInput (const std::string &propertyName, DataObjectHandle< T > &handle, const std::vector< std::string > &addresses, bool optional=false, MinimalDataObjectHandle::AccessType accessType=MinimalDataObjectHandle::READ) |
| Declare input data object. More... | |
| template<class T > | |
| StatusCode | declareOutput (const std::string &propertyName, DataObjectHandle< T > &handle, const std::string &address=DataObjectDescriptor::NULL_, bool optional=false, MinimalDataObjectHandle::AccessType accessType=MinimalDataObjectHandle::WRITE) |
| Declare output data object. More... | |
| __attribute__((deprecated)) const std const DataObjectDescriptorCollection & | inputDataObjects () const override |
| Return the handles declared in the algorithm. More... | |
| const DataObjectDescriptorCollection & | outputDataObjects () const override |
| void | registerTool (IAlgTool *tool) const |
| void | deregisterTool (IAlgTool *tool) const |
| template<class T > | |
| StatusCode | declarePrivateTool (ToolHandle< T > &handle, std::string toolTypeAndName="", bool createIf=true) |
| Declare used Private tool. More... | |
| template<class T > | |
| StatusCode | declarePublicTool (ToolHandle< T > &handle, std::string toolTypeAndName="", bool createIf=true) |
| Declare used Public tool. More... | |
| const std::vector< IAlgTool * > & | tools () const |
| bool | isClonable () const override |
| Specifies the clonability of the algorithm. More... | |
| unsigned int | cardinality () const override |
| Return the cardinality. More... | |
| const std::vector< std::string > & | neededResources () const override |
| Algorithm (const std::string &name, ISvcLocator *svcloc, const std::string &version=PACKAGE_VERSION) | |
| Constructor. More... | |
| ~Algorithm () override=default | |
| Destructor. More... | |
| StatusCode | sysStart () override |
| Reinitialization method invoked by the framework. More... | |
| StatusCode | sysInitialize () override |
| Initialization method invoked by the framework. More... | |
| StatusCode | sysReinitialize () override |
| Reinitialization method invoked by the framework. More... | |
| StatusCode | sysRestart () override |
| Restart method invoked by the framework. More... | |
| StatusCode | sysExecute () override |
| The actions to be performed by the algorithm on an event. More... | |
| StatusCode | sysStop () override |
| System stop. More... | |
| StatusCode | sysFinalize () override |
| System finalization. More... | |
| StatusCode | sysBeginRun () override |
| beginRun method invoked by the framework. More... | |
| StatusCode | sysEndRun () override |
| endRun method invoked by the framework. More... | |
| const std::string & | name () const override |
| The identifying name of the algorithm object. More... | |
| const std::string & | type () const override |
| The type of the algorithm object. More... | |
| void | setType (const std::string &type) override |
| const std::string & | version () const override |
| unsigned int | index () override |
| StatusCode | configure () override |
| Dummy implementation of IStateful::configure() method. More... | |
| StatusCode | terminate () override |
| Dummy implementation of IStateful::terminate() method. More... | |
| StatusCode | initialize () override |
| the default (empty) implementation of IStateful::initialize() method More... | |
| StatusCode | start () override |
| the default (empty) implementation of IStateful::start() method More... | |
| StatusCode | stop () override |
| the default (empty) implementation of IStateful::stop() method More... | |
| StatusCode | finalize () override |
| the default (empty) implementation of IStateful::finalize() method More... | |
| StatusCode | reinitialize () override |
| the default (empty) implementation of IStateful::reinitialize() method More... | |
| StatusCode | restart () override |
| the default (empty) implementation of IStateful::restart() method More... | |
| Gaudi::StateMachine::State | FSMState () const override |
| returns the current state of the algorithm More... | |
| Gaudi::StateMachine::State | targetFSMState () const override |
| returns the state the algorithm will be in after the ongoing transition More... | |
| bool | isExecuted () const override |
| Has this algorithm been executed since the last reset? More... | |
| void | setExecuted (bool state) override |
| Set the executed flag to the specified state. More... | |
| void | resetExecuted () override |
| Reset the executed state of the Algorithm for the duration of the current event. More... | |
| StatusCode | beginRun () override |
| Algorithm begin run. More... | |
| StatusCode | endRun () override |
| Algorithm end run. This method is called at the end of the event loop. More... | |
| bool | isEnabled () const override |
| Is this algorithm enabled or disabled? More... | |
| bool | filterPassed () const override |
| Did this algorithm pass or fail its filter criterion for the last event? More... | |
| void | setFilterPassed (bool state) override |
| Set the filter passed flag to the specified state. More... | |
| int | errorCount () const |
| Get the number of failures of the algorithm. More... | |
| template<class T > | |
| StatusCode | service (const std::string &name, T *&psvc, bool createIf=true) const |
| Access a service by name, creating it if it doesn't already exist. More... | |
| template<class T > | |
| StatusCode | service (const std::string &svcType, const std::string &svcName, T *&psvc) const |
| Access a service by name and type, creating it if it doesn't already exist. More... | |
| SmartIF< IService > | service (const std::string &name, const bool createIf=true, const bool quiet=false) const |
| Return a pointer to the service identified by name (or "type/name") More... | |
| template<class T > | |
| SmartIF< T > | service (const std::string &name, bool createIf=true, bool quiet=false) const |
| void | setOutputLevel (int level) |
| Set the output level for current algorithm. More... | |
| SmartIF< IAuditorSvc > & | auditorSvc () const |
| The standard auditor service.May not be invoked before sysInitialize() has been invoked. More... | |
| SmartIF< IChronoStatSvc > & | chronoSvc () const |
| The standard Chrono & Stat service, Return a pointer to the service if present. More... | |
| SmartIF< IChronoStatSvc > & | chronoStatService () const |
| Obsoleted name, kept due to the backwards compatibility. More... | |
| SmartIF< IDataProviderSvc > & | detSvc () const |
| The standard detector data service. More... | |
| SmartIF< IDataProviderSvc > & | detDataService () const |
| Obsoleted name, kept due to the backwards compatibility. More... | |
| SmartIF< IConversionSvc > & | detCnvSvc () const |
| The standard detector data persistency conversion service. More... | |
| SmartIF< IConversionSvc > & | detDataCnvService () const |
| Obsoleted name, kept due to the backwards compatibility. More... | |
| SmartIF< IDataProviderSvc > & | eventSvc () const |
| The standard event data service. More... | |
| SmartIF< IDataProviderSvc > & | evtSvc () const |
| shortcut for method eventSvc More... | |
| SmartIF< IDataProviderSvc > & | eventDataService () const |
| Obsoleted name, kept due to the backwards compatibility. More... | |
| SmartIF< IConversionSvc > & | eventCnvSvc () const |
| The standard event data persistency conversion service. More... | |
| SmartIF< IConversionSvc > & | eventDataCnvService () const |
| Obsoleted name, kept due to the backwards compatibility. More... | |
| SmartIF< IHistogramSvc > & | histoSvc () const |
| The standard histogram service. More... | |
| SmartIF< IHistogramSvc > & | histogramDataService () const |
| Obsoleted name, kept due to the backwards compatibility. More... | |
| SmartIF< IMessageSvc > & | msgSvc () const |
| The standard message service. More... | |
| SmartIF< IMessageSvc > & | messageService () const |
| Obsoleted name, kept due to the backwards compatibility. More... | |
| SmartIF< INTupleSvc > & | ntupleSvc () const |
| The standard N tuple service. More... | |
| SmartIF< INTupleSvc > & | ntupleService () const |
| Obsoleted name, kept due to the backwards compatibility. More... | |
| SmartIF< IRndmGenSvc > & | randSvc () const |
| AIDA-based NTuple service Returns a pointer to the AIDATuple service if present. More... | |
| SmartIF< IToolSvc > & | toolSvc () const |
| The standard ToolSvc service, Return a pointer to the service if present. More... | |
| SmartIF< IExceptionSvc > & | exceptionSvc () const |
| Get the exception Service. More... | |
| SmartIF< IAlgContextSvc > & | contextSvc () const |
| get Algorithm Context Service More... | |
| SmartIF< ITimelineSvc > & | timelineSvc () const |
| SmartIF< ISvcLocator > & | serviceLocator () const |
| The standard service locator. More... | |
| SmartIF< ISvcLocator > & | svcLoc () const |
| shortcut for method serviceLocator More... | |
| SmartIF< IHiveWhiteBoard > & | whiteboard () const |
| bool | registerContext () const |
| register for Algorithm Context Service? More... | |
| StatusCode | createSubAlgorithm (const std::string &type, const std::string &name, Algorithm *&pSubAlg) |
| Create a sub algorithm. More... | |
| const std::vector< Algorithm * > * | subAlgorithms () const |
| List of sub-algorithms. Returns a pointer to a vector of (sub) Algorithms. More... | |
| std::vector< Algorithm * > * | subAlgorithms () |
| List of sub-algorithms. Returns a pointer to a vector of (sub) Algorithms. More... | |
| StatusCode | setProperty (const Property &p) override |
| Implementation of IProperty::setProperty. More... | |
| StatusCode | setProperty (const std::string &s) override |
| Implementation of IProperty::setProperty. More... | |
| StatusCode | setProperty (const std::string &n, const std::string &v) override |
| Implementation of IProperty::setProperty. More... | |
| StatusCode | getProperty (Property *p) const override |
| Implementation of IProperty::getProperty. More... | |
| const Property & | getProperty (const std::string &name) const override |
| Implementation of IProperty::getProperty. More... | |
| StatusCode | getProperty (const std::string &n, std::string &v) const override |
| Implementation of IProperty::getProperty. More... | |
| const std::vector< Property * > & | getProperties () const override |
| Implementation of IProperty::getProperties. More... | |
| bool | hasProperty (const std::string &name) const override |
| Implementation of IProperty::hasProperty. More... | |
| StatusCode | setProperties () |
| Set the algorithm's properties. More... | |
| template<class T > | |
| Property * | declareProperty (const std::string &name, T &property, const std::string &doc="none") const |
| Declare the named property. More... | |
| Property * | declareRemoteProperty (const std::string &name, IProperty *rsvc, const std::string &rname="") const |
| Declare remote named properties. More... | |
| SmartIF< IMonitorSvc > & | monitorSvc () const |
| Access the monitor service. More... | |
| template<class T > | |
| void | declareInfo (const std::string &name, const T &var, const std::string &desc) const |
| Declare monitoring information. More... | |
| void | declareInfo (const std::string &name, const std::string &format, const void *var, int size, const std::string &desc) const |
| Declare monitoring information (special case) More... | |
| template<class TYPE > | |
| StatusCode | setProperty (const std::string &name, const TYPE &value) |
| set the property form the value More... | |
| EventContext * | getContext () |
| get the context More... | |
| void | setContext (EventContext *context) |
| set the context More... | |
| template<typename T > | |
| __attribute__ ((deprecated)) StatusCode declareDataObj(const std | |
| Declare data object. More... | |
| template<class T > | |
| StatusCode | declareInput (const std::string &propertyName, DataObjectHandle< T > &handle, const std::string &address=DataObjectDescriptor::NULL_, bool optional=false, MinimalDataObjectHandle::AccessType accessType=MinimalDataObjectHandle::READ) |
| Declare input data object. More... | |
| template<class T > | |
| StatusCode | declareInput (const std::string &propertyName, DataObjectHandle< T > &handle, const std::vector< std::string > &addresses, bool optional=false, MinimalDataObjectHandle::AccessType accessType=MinimalDataObjectHandle::READ) |
| Declare input data object. More... | |
| template<class T > | |
| StatusCode | declareOutput (const std::string &propertyName, DataObjectHandle< T > &handle, const std::string &address=DataObjectDescriptor::NULL_, bool optional=false, MinimalDataObjectHandle::AccessType accessType=MinimalDataObjectHandle::WRITE) |
| Declare output data object. More... | |
| __attribute__((deprecated)) const std const DataObjectDescriptorCollection & | inputDataObjects () const override |
| Return the handles declared in the algorithm. More... | |
| const DataObjectDescriptorCollection & | outputDataObjects () const override |
| void | registerTool (IAlgTool *tool) const |
| void | deregisterTool (IAlgTool *tool) const |
| template<class T > | |
| StatusCode | declarePrivateTool (ToolHandle< T > &handle, std::string toolTypeAndName="", bool createIf=true) |
| Declare used Private tool. More... | |
| template<class T > | |
| StatusCode | declarePublicTool (ToolHandle< T > &handle, std::string toolTypeAndName="", bool createIf=true) |
| Declare used Public tool. More... | |
| const std::vector< IAlgTool * > & | tools () const |
| bool | isClonable () const override |
| Specifies the clonability of the algorithm. More... | |
| unsigned int | cardinality () const override |
| Return the cardinality. More... | |
| const std::vector< std::string > & | neededResources () const override |
Public Member Functions inherited from implements< Interfaces > | |
| void * | i_cast (const InterfaceID &tid) const override |
| Implementation of IInterface::i_cast. More... | |
| StatusCode | queryInterface (const InterfaceID &ti, void **pp) override |
| Implementation of IInterface::queryInterface. More... | |
| std::vector< std::string > | getInterfaceNames () const override |
| Implementation of IInterface::getInterfaceNames. More... | |
| implements ()=default | |
| Default constructor. More... | |
| implements (const implements &) | |
| Copy constructor (zero the reference count) More... | |
| implements & | operator= (const implements &) |
| Assignment operator (do not touch the reference count). More... | |
| ~implements () override=default | |
| Virtual destructor. More... | |
| unsigned long | addRef () override |
| Reference Interface instance. More... | |
| unsigned long | release () override |
| Release Interface instance. More... | |
| unsigned long | refCount () const override |
| Current reference count. More... | |
| void * | i_cast (const InterfaceID &tid) const override |
| Implementation of IInterface::i_cast. More... | |
| StatusCode | queryInterface (const InterfaceID &ti, void **pp) override |
| Implementation of IInterface::queryInterface. More... | |
| std::vector< std::string > | getInterfaceNames () const override |
| Implementation of IInterface::getInterfaceNames. More... | |
| implements ()=default | |
| Default constructor. More... | |
| implements (const implements &) | |
| Copy constructor (zero the reference count) More... | |
| implements & | operator= (const implements &) |
| Assignment operator (do not touch the reference count). More... | |
| ~implements () override=default | |
| Virtual destructor. More... | |
| unsigned long | addRef () override |
| Reference Interface instance. More... | |
| unsigned long | release () override |
| Release Interface instance. More... | |
| unsigned long | refCount () const override |
| Current reference count. More... | |
Public Member Functions inherited from extend_interfaces< Interfaces...> | |
| ~extend_interfaces () override=default | |
| Virtual destructor. More... | |
| ~extend_interfaces () override=default | |
| Virtual destructor. More... | |
Protected Member Functions | |
| DataObjectDescriptorCollection & | inputDataObjects () |
| DataObjectDescriptorCollection & | outputDataObjects () |
| std::vector< IAlgTool * > & | tools () |
| void | addSubAlgorithmDataObjectHandles () |
| bool | isInitialized () const override |
| Has the Algorithm already been initialized? More... | |
| bool | isFinalized () const override |
| Has the Algorithm already been finalized? More... | |
| int | outputLevel () const |
| retrieve the Algorithm output level More... | |
| IntegerProperty & | outputLevelProperty () |
| Accessor for the Message level property. More... | |
| void | initOutputLevel (Property &prop) |
| Callback for output level property. More... | |
| DataObjectDescriptorCollection & | inputDataObjects () |
| DataObjectDescriptorCollection & | outputDataObjects () |
| std::vector< IAlgTool * > & | tools () |
| void | addSubAlgorithmDataObjectHandles () |
| bool | isInitialized () const override |
| Has the Algorithm already been initialized? More... | |
| bool | isFinalized () const override |
| Has the Algorithm already been finalized? More... | |
| int | outputLevel () const |
| retrieve the Algorithm output level More... | |
| IntegerProperty & | outputLevelProperty () |
| Accessor for the Message level property. More... | |
| void | initOutputLevel (Property &prop) |
| Callback for output level property. More... | |
Protected Attributes | |
| EventContext * | m_event_context |
| Event specific data for multiple event processing. More... | |
Protected Attributes inherited from implements< Interfaces > | |
| std::atomic_ulong | m_refCount = {0} |
| Reference counter. More... | |
Private Member Functions | |
| void | initToolHandles () const |
| StatusCode | service_i (const std::string &svcName, bool createIf, const InterfaceID &iid, void **ppSvc) const |
| implementation of service method More... | |
| StatusCode | service_i (const std::string &svcType, const std::string &svcName, const InterfaceID &iid, void **ppSvc) const |
| Algorithm (const Algorithm &a) | |
| Private Copy constructor: NO COPY ALLOWED. More... | |
| Algorithm & | operator= (const Algorithm &rhs) |
| Private assignment operator: NO ASSIGNMENT ALLOWED. More... | |
| void | initToolHandles () const |
| StatusCode | service_i (const std::string &svcName, bool createIf, const InterfaceID &iid, void **ppSvc) const |
| implementation of service method More... | |
| StatusCode | service_i (const std::string &svcType, const std::string &svcName, const InterfaceID &iid, void **ppSvc) const |
| Algorithm (const Algorithm &a) | |
| Private Copy constructor: NO COPY ALLOWED. More... | |
| Algorithm & | operator= (const Algorithm &rhs) |
| Private assignment operator: NO ASSIGNMENT ALLOWED. More... | |
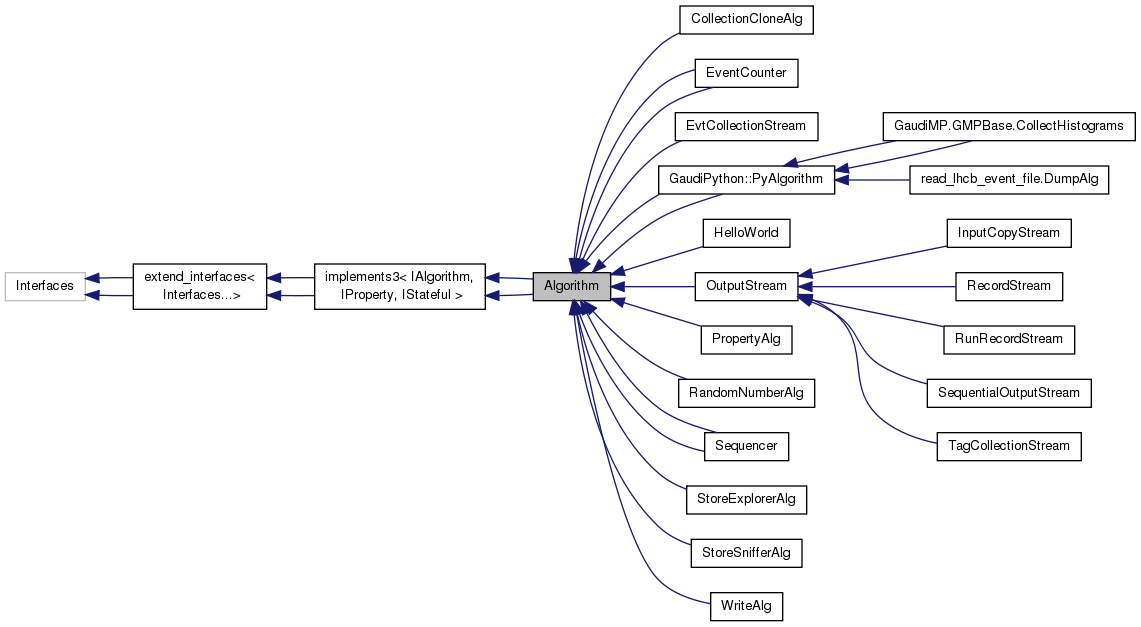
Base class from which all concrete algorithm classes should be derived.
In order for a concrete algorithm class to do anything useful the methods initialize(), execute() and finalize() should be overridden.
The base class provides utility methods for accessing standard services (event data service etc.); for declaring properties which may be configured by the job options service; and for creating sub algorithms. The only base class functionality which may be used in the constructor of a concrete algorithm is the declaration of member variables as properties. All other functionality, i.e. the use of services and the creation of sub-algorithms, may be used only in initialize() and afterwards (see the Gaudi user guide).
Definition at line 77 of file Algorithm.h.
| typedef Gaudi::PluginService::Factory<IAlgorithm*, const std::string&, ISvcLocator*> Algorithm::Factory |
Definition at line 82 of file Algorithm.h.
| typedef Gaudi::PluginService::Factory<IAlgorithm*, const std::string&, ISvcLocator*> Algorithm::Factory |
Definition at line 82 of file Algorithm.h.
| Algorithm::Algorithm | ( | const std::string & | name, |
| ISvcLocator * | svcloc, | ||
| const std::string & | version = PACKAGE_VERSION |
||
| ) |
Constructor.
| name | The algorithm object's name |
| svcloc | A pointer to a service location service |
Definition at line 39 of file Algorithm.cpp.
|
overridedefault |
Destructor.
|
private |
Private Copy constructor: NO COPY ALLOWED.
| Algorithm::Algorithm | ( | const std::string & | name, |
| ISvcLocator * | svcloc, | ||
| const std::string & | version = PACKAGE_VERSION |
||
| ) |
Constructor.
| name | The algorithm object's name |
| svcloc | A pointer to a service location service |
|
overridedefault |
Destructor.
|
private |
Private Copy constructor: NO COPY ALLOWED.
|
inline |
Declare data object.
Definition at line 560 of file Algorithm.h.
|
inline |
Declare data object.
Definition at line 560 of file Algorithm.h.
|
protected |
Definition at line 1170 of file Algorithm.cpp.
|
protected |
| SmartIF<IAuditorSvc>& Algorithm::auditorSvc | ( | ) | const |
The standard auditor service.May not be invoked before sysInitialize() has been invoked.
| SmartIF<IAuditorSvc>& Algorithm::auditorSvc | ( | ) | const |
The standard auditor service.May not be invoked before sysInitialize() has been invoked.
|
override |
Algorithm begin run.
This method is called at the beginning of the event loop.
|
override |
Algorithm begin run.
This method is called at the beginning of the event loop.
Definition at line 576 of file Algorithm.cpp.
|
inlineoverride |
Return the cardinality.
Definition at line 822 of file Algorithm.h.
|
inlineoverride |
Return the cardinality.
Definition at line 822 of file Algorithm.h.
| SmartIF<IChronoStatSvc>& Algorithm::chronoStatService | ( | ) | const |
Obsoleted name, kept due to the backwards compatibility.
| SmartIF< IChronoStatSvc > & Algorithm::chronoStatService | ( | ) | const |
Obsoleted name, kept due to the backwards compatibility.
Definition at line 1013 of file Algorithm.cpp.
| SmartIF<IChronoStatSvc>& Algorithm::chronoSvc | ( | ) | const |
| SmartIF<IChronoStatSvc>& Algorithm::chronoSvc | ( | ) | const |
|
inlineoverride |
Dummy implementation of IStateful::configure() method.
Definition at line 175 of file Algorithm.h.
|
inlineoverride |
Dummy implementation of IStateful::configure() method.
Definition at line 175 of file Algorithm.h.
| SmartIF<IAlgContextSvc>& Algorithm::contextSvc | ( | ) | const |
| SmartIF<IAlgContextSvc>& Algorithm::contextSvc | ( | ) | const |
| StatusCode Algorithm::createSubAlgorithm | ( | const std::string & | type, |
| const std::string & | name, | ||
| Algorithm *& | pSubAlg | ||
| ) |
Create a sub algorithm.
A call to this method creates a child algorithm object. Note that the returned pointer is to Algorithm (as opposed to IAlgorithm), and thus the methods of IProperty are also available for the direct setting of the sub-algorithm's properties. Using this mechanism instead of creating daughter algorithms directly via the new operator is prefered since then the framework may take care of all of the necessary book-keeping.
| type | The concrete algorithm class of the sub algorithm |
| name | The name to be given to the sub algorithm |
| pSubAlg | Set to point to the newly created algorithm object |
Definition at line 1070 of file Algorithm.cpp.
| StatusCode Algorithm::createSubAlgorithm | ( | const std::string & | type, |
| const std::string & | name, | ||
| Algorithm *& | pSubAlg | ||
| ) |
Create a sub algorithm.
A call to this method creates a child algorithm object. Note that the returned pointer is to Algorithm (as opposed to IAlgorithm), and thus the methods of IProperty are also available for the direct setting of the sub-algorithm's properties. Using this mechanism instead of creating daughter algorithms directly via the new operator is prefered since then the framework may take care of all of the necessary book-keeping.
| type | The concrete algorithm class of the sub algorithm |
| name | The name to be given to the sub algorithm |
| pSubAlg | Set to point to the newly created algorithm object |
|
inline |
Declare monitoring information.
| name | Monitoring information name known to the external system |
| var | Monitoring Listener address (the item to monitor...) |
| desc | Textual description of the information being monitored |
Definition at line 475 of file Algorithm.h.
|
inline |
Declare monitoring information.
| name | Monitoring information name known to the external system |
| var | Monitoring Listener address (the item to monitor...) |
| desc | Textual description of the information being monitored |
Definition at line 475 of file Algorithm.h.
|
inline |
Declare monitoring information (special case)
| name | Monitoring information name known to the external system |
| format | Format information |
| var | Monitoring Listener address |
| size | Monitoring Listener address size |
| desc | Textual description of the information being monitored |
Definition at line 490 of file Algorithm.h.
|
inline |
Declare monitoring information (special case)
| name | Monitoring information name known to the external system |
| format | Format information |
| var | Monitoring Listener address |
| size | Monitoring Listener address size |
| desc | Textual description of the information being monitored |
Definition at line 490 of file Algorithm.h.
|
inline |
Declare input data object.
| propertyName | to identify input object in python config |
| handle | data handle |
| address | relative or absolute address in TES |
| optional | optional input |
| accessType | read, write or update |
Definition at line 586 of file Algorithm.h.
|
inline |
Declare input data object.
| propertyName | to identify input object in python config |
| handle | data handle |
| address | relative or absolute address in TES |
| optional | optional input |
| accessType | read, write or update |
Definition at line 586 of file Algorithm.h.
|
inline |
Declare input data object.
| propertyName | to identify input object in python config |
| handle | data handle |
| addresses | relative or absolute addresses in TES, first is main address |
| optional | optional input |
| accessType | read, write or update |
Definition at line 625 of file Algorithm.h.
|
inline |
Declare input data object.
| propertyName | to identify input object in python config |
| handle | data handle |
| addresses | relative or absolute addresses in TES, first is main address |
| optional | optional input |
| accessType | read, write or update |
Definition at line 625 of file Algorithm.h.
|
inline |
Declare output data object.
| propertyName | to identify input object in python config |
| handle | data handle |
| address | relative or absolute address in TES |
| optional | optional input |
| accessType | write or update |
Definition at line 663 of file Algorithm.h.
|
inline |
Declare output data object.
| propertyName | to identify input object in python config |
| handle | data handle |
| address | relative or absolute address in TES |
| optional | optional input |
| accessType | write or update |
Definition at line 663 of file Algorithm.h.
|
inline |
Declare used Private tool.
| handle | ToolHandle<T> |
| toolTypeAndName | |
| parent,default | public tool |
| create | if necessary, default true |
Definition at line 736 of file Algorithm.h.
|
inline |
Declare used Private tool.
| handle | ToolHandle<T> |
| toolTypeAndName | |
| parent,default | public tool |
| create | if necessary, default true |
Definition at line 736 of file Algorithm.h.
|
inline |
Declare the named property.
| name | the property name |
| property | the property itself, |
| doc | the documentation string |
Definition at line 435 of file Algorithm.h.
|
inline |
Declare the named property.
| name | the property name |
| property | the property itself, |
| doc | the documentation string |
Definition at line 435 of file Algorithm.h.
|
inline |
Declare used Public tool.
| handle | ToolHandle<T> |
| toolTypeAndName | |
| parent,default | public tool |
| create | if necessary, default true |
Definition at line 770 of file Algorithm.h.
|
inline |
Declare used Public tool.
| handle | ToolHandle<T> |
| toolTypeAndName | |
| parent,default | public tool |
| create | if necessary, default true |
Definition at line 770 of file Algorithm.h.
|
inline |
Declare remote named properties.
Definition at line 444 of file Algorithm.h.
|
inline |
Declare remote named properties.
Definition at line 444 of file Algorithm.h.
|
inline |
Definition at line 713 of file Algorithm.h.
|
inline |
Definition at line 713 of file Algorithm.h.
| SmartIF<IConversionSvc>& Algorithm::detCnvSvc | ( | ) | const |
The standard detector data persistency conversion service.
May not be invoked before sysInitialize() has been invoked.
| SmartIF<IConversionSvc>& Algorithm::detCnvSvc | ( | ) | const |
The standard detector data persistency conversion service.
May not be invoked before sysInitialize() has been invoked.
| SmartIF<IConversionSvc>& Algorithm::detDataCnvService | ( | ) | const |
Obsoleted name, kept due to the backwards compatibility.
| SmartIF< IConversionSvc > & Algorithm::detDataCnvService | ( | ) | const |
Obsoleted name, kept due to the backwards compatibility.
Definition at line 1021 of file Algorithm.cpp.
| SmartIF<IDataProviderSvc>& Algorithm::detDataService | ( | ) | const |
Obsoleted name, kept due to the backwards compatibility.
| SmartIF< IDataProviderSvc > & Algorithm::detDataService | ( | ) | const |
Obsoleted name, kept due to the backwards compatibility.
Definition at line 1017 of file Algorithm.cpp.
| SmartIF<IDataProviderSvc>& Algorithm::detSvc | ( | ) | const |
The standard detector data service.
May not be invoked before sysInitialize() has been invoked.
| SmartIF<IDataProviderSvc>& Algorithm::detSvc | ( | ) | const |
The standard detector data service.
May not be invoked before sysInitialize() has been invoked.
|
override |
Algorithm end run. This method is called at the end of the event loop.
|
override |
Algorithm end run. This method is called at the end of the event loop.
Definition at line 647 of file Algorithm.cpp.
|
inline |
|
inline |
| SmartIF<IConversionSvc>& Algorithm::eventCnvSvc | ( | ) | const |
The standard event data persistency conversion service.
May not be invoked before sysInitialize() has been invoked.
| SmartIF<IConversionSvc>& Algorithm::eventCnvSvc | ( | ) | const |
The standard event data persistency conversion service.
May not be invoked before sysInitialize() has been invoked.
| SmartIF<IConversionSvc>& Algorithm::eventDataCnvService | ( | ) | const |
Obsoleted name, kept due to the backwards compatibility.
| SmartIF< IConversionSvc > & Algorithm::eventDataCnvService | ( | ) | const |
Obsoleted name, kept due to the backwards compatibility.
Definition at line 1029 of file Algorithm.cpp.
| SmartIF<IDataProviderSvc>& Algorithm::eventDataService | ( | ) | const |
Obsoleted name, kept due to the backwards compatibility.
| SmartIF< IDataProviderSvc > & Algorithm::eventDataService | ( | ) | const |
Obsoleted name, kept due to the backwards compatibility.
Definition at line 1025 of file Algorithm.cpp.
| SmartIF<IDataProviderSvc>& Algorithm::eventSvc | ( | ) | const |
The standard event data service.
May not be invoked before sysInitialize() has been invoked.
| SmartIF<IDataProviderSvc>& Algorithm::eventSvc | ( | ) | const |
The standard event data service.
May not be invoked before sysInitialize() has been invoked.
|
inline |
|
inline |
| SmartIF<IExceptionSvc>& Algorithm::exceptionSvc | ( | ) | const |
Get the exception Service.
| SmartIF<IExceptionSvc>& Algorithm::exceptionSvc | ( | ) | const |
Get the exception Service.
|
override |
Did this algorithm pass or fail its filter criterion for the last event?
|
override |
Did this algorithm pass or fail its filter criterion for the last event?
Definition at line 948 of file Algorithm.cpp.
|
inlineoverride |
the default (empty) implementation of IStateful::finalize() method
Definition at line 186 of file Algorithm.h.
|
inlineoverride |
the default (empty) implementation of IStateful::finalize() method
Definition at line 186 of file Algorithm.h.
|
inlineoverride |
returns the current state of the algorithm
Definition at line 192 of file Algorithm.h.
|
inlineoverride |
returns the current state of the algorithm
Definition at line 192 of file Algorithm.h.
|
inline |
get the context
Definition at line 553 of file Algorithm.h.
|
inline |
get the context
Definition at line 553 of file Algorithm.h.
|
override |
Implementation of IProperty::getProperties.
Definition at line 1113 of file Algorithm.cpp.
|
override |
Implementation of IProperty::getProperties.
|
override |
Implementation of IProperty::getProperty.
Definition at line 1104 of file Algorithm.cpp.
|
override |
Implementation of IProperty::getProperty.
|
override |
Implementation of IProperty::getProperty.
Definition at line 1107 of file Algorithm.cpp.
|
override |
Implementation of IProperty::getProperty.
|
override |
Implementation of IProperty::getProperty.
Definition at line 1110 of file Algorithm.cpp.
|
override |
Implementation of IProperty::getProperty.
|
override |
Implementation of IProperty::hasProperty.
Definition at line 1116 of file Algorithm.cpp.
|
override |
Implementation of IProperty::hasProperty.
| SmartIF<IHistogramSvc>& Algorithm::histogramDataService | ( | ) | const |
Obsoleted name, kept due to the backwards compatibility.
| SmartIF< IHistogramSvc > & Algorithm::histogramDataService | ( | ) | const |
Obsoleted name, kept due to the backwards compatibility.
Definition at line 1033 of file Algorithm.cpp.
| SmartIF<IHistogramSvc>& Algorithm::histoSvc | ( | ) | const |
The standard histogram service.
May not be invoked before sysInitialize() has been invoked.
| SmartIF<IHistogramSvc>& Algorithm::histoSvc | ( | ) | const |
The standard histogram service.
May not be invoked before sysInitialize() has been invoked.
|
override |
Definition at line 927 of file Algorithm.cpp.
|
override |
|
inlineoverride |
the default (empty) implementation of IStateful::initialize() method
Definition at line 180 of file Algorithm.h.
|
inlineoverride |
the default (empty) implementation of IStateful::initialize() method
Definition at line 180 of file Algorithm.h.
|
protected |
Callback for output level property.
Protected Member Functions.
Definition at line 1217 of file Algorithm.cpp.
|
protected |
Callback for output level property.
|
private |
Definition at line 1134 of file Algorithm.cpp.
|
private |
|
inlineoverride |
Return the handles declared in the algorithm.
Definition at line 697 of file Algorithm.h.
|
inlineoverride |
Return the handles declared in the algorithm.
Definition at line 697 of file Algorithm.h.
|
inlineprotected |
Definition at line 799 of file Algorithm.h.
|
inlineprotected |
Definition at line 799 of file Algorithm.h.
|
inlineoverride |
Specifies the clonability of the algorithm.
Definition at line 819 of file Algorithm.h.
|
inlineoverride |
Specifies the clonability of the algorithm.
Definition at line 819 of file Algorithm.h.
|
override |
Is this algorithm enabled or disabled?
|
override |
Is this algorithm enabled or disabled?
Definition at line 944 of file Algorithm.cpp.
|
override |
Has this algorithm been executed since the last reset?
|
override |
Has this algorithm been executed since the last reset?
Definition at line 931 of file Algorithm.cpp.
|
inlineoverrideprotected |
Has the Algorithm already been finalized?
Definition at line 832 of file Algorithm.h.
|
inlineoverrideprotected |
Has the Algorithm already been finalized?
Definition at line 832 of file Algorithm.h.
|
inlineoverrideprotected |
Has the Algorithm already been initialized?
Definition at line 829 of file Algorithm.h.
|
inlineoverrideprotected |
Has the Algorithm already been initialized?
Definition at line 829 of file Algorithm.h.
| SmartIF<IMessageSvc>& Algorithm::messageService | ( | ) | const |
Obsoleted name, kept due to the backwards compatibility.
| SmartIF< IMessageSvc > & Algorithm::messageService | ( | ) | const |
Obsoleted name, kept due to the backwards compatibility.
Definition at line 1037 of file Algorithm.cpp.
|
inline |
Access the monitor service.
| NULL | No monitor service is present |
| non-NULL | A monitor service is present and available to be used |
Definition at line 460 of file Algorithm.h.
|
inline |
Access the monitor service.
| NULL | No monitor service is present |
| non-NULL | A monitor service is present and available to be used |
Definition at line 460 of file Algorithm.h.
| SmartIF<IMessageSvc>& Algorithm::msgSvc | ( | ) | const |
The standard message service.
Returns a pointer to the standard message service. May not be invoked before sysInitialize() has been invoked.
| m_CSS m_DCS m_WB m_HDS m_NTS m_ptoolSvc m_timelineSvc SmartIF< IMessageSvc > & Algorithm::msgSvc | ( | ) | const |
The standard message service.
Returns a pointer to the standard message service. May not be invoked before sysInitialize() has been invoked.
Definition at line 1001 of file Algorithm.cpp.
|
override |
The identifying name of the algorithm object.
This is the name of a particular instantiation of an algorithm object as opposed to the name of the algorithm itself, e.g. "LinearTrackFit" may be the name of a concrete algorithm class, whereas "ApproxTrackFit" and "BestTrackFit" may be two instantiations of the class configured to find tracks with different fit criteria.
Definition at line 919 of file Algorithm.cpp.
|
override |
The identifying name of the algorithm object.
This is the name of a particular instantiation of an algorithm object as opposed to the name of the algorithm itself, e.g. "LinearTrackFit" may be the name of a concrete algorithm class, whereas "ApproxTrackFit" and "BestTrackFit" may be two instantiations of the class configured to find tracks with different fit criteria.
|
inlineoverride |
Definition at line 824 of file Algorithm.h.
|
inlineoverride |
Definition at line 824 of file Algorithm.h.
| SmartIF<INTupleSvc>& Algorithm::ntupleService | ( | ) | const |
Obsoleted name, kept due to the backwards compatibility.
| SmartIF< INTupleSvc > & Algorithm::ntupleService | ( | ) | const |
Obsoleted name, kept due to the backwards compatibility.
Definition at line 1041 of file Algorithm.cpp.
| SmartIF<INTupleSvc>& Algorithm::ntupleSvc | ( | ) | const |
The standard N tuple service.
Returns a pointer to the N tuple service if present.
| SmartIF<INTupleSvc>& Algorithm::ntupleSvc | ( | ) | const |
The standard N tuple service.
Returns a pointer to the N tuple service if present.
Private assignment operator: NO ASSIGNMENT ALLOWED.
Private assignment operator: NO ASSIGNMENT ALLOWED.
|
inlineoverride |
Definition at line 700 of file Algorithm.h.
|
inlineoverride |
Definition at line 700 of file Algorithm.h.
|
inlineprotected |
Definition at line 802 of file Algorithm.h.
|
inlineprotected |
Definition at line 802 of file Algorithm.h.
|
inlineprotected |
retrieve the Algorithm output level
Definition at line 835 of file Algorithm.h.
|
inlineprotected |
retrieve the Algorithm output level
Definition at line 835 of file Algorithm.h.
|
inlineprotected |
Accessor for the Message level property.
Definition at line 838 of file Algorithm.h.
|
inlineprotected |
Accessor for the Message level property.
Definition at line 838 of file Algorithm.h.
| SmartIF<IRndmGenSvc>& Algorithm::randSvc | ( | ) | const |
AIDA-based NTuple service Returns a pointer to the AIDATuple service if present.
The standard RandomGen service, Return a pointer to the service if present
| SmartIF<IRndmGenSvc>& Algorithm::randSvc | ( | ) | const |
AIDA-based NTuple service Returns a pointer to the AIDATuple service if present.
The standard RandomGen service, Return a pointer to the service if present
|
inline |
register for Algorithm Context Service?
Definition at line 355 of file Algorithm.h.
|
inline |
register for Algorithm Context Service?
Definition at line 355 of file Algorithm.h.
|
inline |
Definition at line 704 of file Algorithm.h.
|
inline |
Definition at line 704 of file Algorithm.h.
|
override |
the default (empty) implementation of IStateful::reinitialize() method
|
override |
the default (empty) implementation of IStateful::reinitialize() method
Definition at line 880 of file Algorithm.cpp.
|
override |
Reset the executed state of the Algorithm for the duration of the current event.
|
override |
Reset the executed state of the Algorithm for the duration of the current event.
Definition at line 939 of file Algorithm.cpp.
|
override |
the default (empty) implementation of IStateful::restart() method
|
override |
the default (empty) implementation of IStateful::restart() method
Definition at line 902 of file Algorithm.cpp.
|
inline |
Access a service by name, creating it if it doesn't already exist.
Definition at line 231 of file Algorithm.h.
|
inline |
Access a service by name, creating it if it doesn't already exist.
Definition at line 231 of file Algorithm.h.
|
inline |
Access a service by name and type, creating it if it doesn't already exist.
Definition at line 237 of file Algorithm.h.
|
inline |
Access a service by name and type, creating it if it doesn't already exist.
Definition at line 237 of file Algorithm.h.
| SmartIF<IService> Algorithm::service | ( | const std::string & | name, |
| const bool | createIf = true, |
||
| const bool | quiet = false |
||
| ) | const |
Return a pointer to the service identified by name (or "type/name")
| SmartIF< IService > Algorithm::service | ( | const std::string & | name, |
| const bool | createIf = true, |
||
| const bool | quiet = false |
||
| ) | const |
Return a pointer to the service identified by name (or "type/name")
Definition at line 1240 of file Algorithm.cpp.
|
inline |
Definition at line 246 of file Algorithm.h.
|
inline |
Definition at line 246 of file Algorithm.h.
|
private |
implementation of service method
Definition at line 1223 of file Algorithm.cpp.
|
private |
implementation of service method
|
private |
Definition at line 1232 of file Algorithm.cpp.
|
private |
| SmartIF<ISvcLocator>& Algorithm::serviceLocator | ( | ) | const |
The standard service locator.
Returns a pointer to the service locator service. This service may be used by an algorithm to request any services it requires in addition to those provided by default.
| SmartIF< ISvcLocator > & Algorithm::serviceLocator | ( | ) | const |
The standard service locator.
Returns a pointer to the service locator service. This service may be used by an algorithm to request any services it requires in addition to those provided by default.
Definition at line 1045 of file Algorithm.cpp.
|
inline |
set the context
Definition at line 556 of file Algorithm.h.
|
inline |
set the context
Definition at line 556 of file Algorithm.h.
|
override |
Set the executed flag to the specified state.
Definition at line 935 of file Algorithm.cpp.
|
override |
Set the executed flag to the specified state.
|
override |
Set the filter passed flag to the specified state.
|
override |
Set the filter passed flag to the specified state.
Definition at line 952 of file Algorithm.cpp.
| void Algorithm::setOutputLevel | ( | int | level | ) |
Set the output level for current algorithm.
| void Algorithm::setOutputLevel | ( | int | level | ) |
Set the output level for current algorithm.
Definition at line 964 of file Algorithm.cpp.
| StatusCode Algorithm::setProperties | ( | ) |
Set the algorithm's properties.
This method requests the job options service to set the values of any declared properties. The method is invoked from within sysInitialize() by the framework and does not need to be explicitly called by a concrete algorithm.
| StatusCode Algorithm::setProperties | ( | ) |
Set the algorithm's properties.
This method requests the job options service to set the values of any declared properties. The method is invoked from within sysInitialize() by the framework and does not need to be explicitly called by a concrete algorithm.
Definition at line 1050 of file Algorithm.cpp.
|
override |
Implementation of IProperty::setProperty.
Definition at line 1095 of file Algorithm.cpp.
|
override |
Implementation of IProperty::setProperty.
|
override |
Implementation of IProperty::setProperty.
Definition at line 1098 of file Algorithm.cpp.
|
override |
Implementation of IProperty::setProperty.
|
override |
Implementation of IProperty::setProperty.
Definition at line 1101 of file Algorithm.cpp.
|
override |
Implementation of IProperty::setProperty.
|
inline |
set the property form the value
Note: the interface IProperty allows setting of the properties either directly from other properties or from strings only
This is very convenient in resetting of the default properties in the derived classes. E.g. without this method one needs to convert everything into strings to use IProperty::setProperty
For simple cases it is more or less ok, but for complicated properties it is just ugly..
| name | name of the property |
| value | value of the property |
Definition at line 546 of file Algorithm.h.
|
inline |
set the property form the value
Note: the interface IProperty allows setting of the properties either directly from other properties or from strings only
This is very convenient in resetting of the default properties in the derived classes. E.g. without this method one needs to convert everything into strings to use IProperty::setProperty
For simple cases it is more or less ok, but for complicated properties it is just ugly..
| name | name of the property |
| value | value of the property |
Definition at line 546 of file Algorithm.h.
|
inlineoverride |
Definition at line 168 of file Algorithm.h.
|
inlineoverride |
Definition at line 168 of file Algorithm.h.
|
inlineoverride |
the default (empty) implementation of IStateful::start() method
Definition at line 182 of file Algorithm.h.
|
inlineoverride |
the default (empty) implementation of IStateful::start() method
Definition at line 182 of file Algorithm.h.
|
inlineoverride |
the default (empty) implementation of IStateful::stop() method
Definition at line 184 of file Algorithm.h.
|
inlineoverride |
the default (empty) implementation of IStateful::stop() method
Definition at line 184 of file Algorithm.h.
| const std::vector<Algorithm*>* Algorithm::subAlgorithms | ( | ) | const |
List of sub-algorithms. Returns a pointer to a vector of (sub) Algorithms.
| const std::vector< Algorithm * > * Algorithm::subAlgorithms | ( | ) | const |
List of sub-algorithms. Returns a pointer to a vector of (sub) Algorithms.
Definition at line 956 of file Algorithm.cpp.
| std::vector<Algorithm*>* Algorithm::subAlgorithms | ( | ) |
List of sub-algorithms. Returns a pointer to a vector of (sub) Algorithms.
| std::vector< Algorithm * > * Algorithm::subAlgorithms | ( | ) |
List of sub-algorithms. Returns a pointer to a vector of (sub) Algorithms.
Definition at line 960 of file Algorithm.cpp.
|
inline |
shortcut for method serviceLocator
Definition at line 350 of file Algorithm.h.
|
inline |
shortcut for method serviceLocator
Definition at line 350 of file Algorithm.h.
|
override |
beginRun method invoked by the framework.
This method is responsible for any beginRun actions required by the framework itself. It will in turn invoke the beginRun() method of the derived algorithm, and of any sub-algorithms which it creates.
Definition at line 510 of file Algorithm.cpp.
|
override |
beginRun method invoked by the framework.
This method is responsible for any beginRun actions required by the framework itself. It will in turn invoke the beginRun() method of the derived algorithm, and of any sub-algorithms which it creates.
|
override |
endRun method invoked by the framework.
This method is responsible for any endRun actions required by the framework itself. It will in turn invoke the endRun() method of the derived algorithm, and of any sub-algorithms which it creates.
|
override |
endRun method invoked by the framework.
This method is responsible for any endRun actions required by the framework itself. It will in turn invoke the endRun() method of the derived algorithm, and of any sub-algorithms which it creates.
Definition at line 581 of file Algorithm.cpp.
|
override |
The actions to be performed by the algorithm on an event.
This method is invoked once per event for top level algorithms by the application manager. This method invokes execute() method. For sub-algorithms either the sysExecute() method or execute() method must be EXPLICITLY invoked by the parent algorithm.
Definition at line 652 of file Algorithm.cpp.
|
override |
The actions to be performed by the algorithm on an event.
This method is invoked once per event for top level algorithms by the application manager. This method invokes execute() method. For sub-algorithms either the sysExecute() method or execute() method must be EXPLICITLY invoked by the parent algorithm.
|
override |
System finalization.
This method invokes the finalize() method of a concrete algorithm and the finalize() methods of all of that algorithm's sub algorithms.
|
override |
System finalization.
This method invokes the finalize() method of a concrete algorithm and the finalize() methods of all of that algorithm's sub algorithms.
Definition at line 817 of file Algorithm.cpp.
|
override |
Initialization method invoked by the framework.
This method is responsible for any bookkeeping of initialization required by the framework itself. It will in turn invoke the initialize() method of the derived algorithm, and of any sub-algorithms which it creates.
Definition at line 101 of file Algorithm.cpp.
|
override |
Initialization method invoked by the framework.
This method is responsible for any bookkeeping of initialization required by the framework itself. It will in turn invoke the initialize() method of the derived algorithm, and of any sub-algorithms which it creates.
|
override |
Reinitialization method invoked by the framework.
This method is responsible for any reinitialization required by the framework itself. It will in turn invoke the reinitialize() method of the derived algorithm, and of any sub-algorithms which it creates.
Definition at line 354 of file Algorithm.cpp.
|
override |
Reinitialization method invoked by the framework.
This method is responsible for any reinitialization required by the framework itself. It will in turn invoke the reinitialize() method of the derived algorithm, and of any sub-algorithms which it creates.
|
override |
Restart method invoked by the framework.
It will in turn invoke the restart() method of the derived algorithm, and of any sub-algorithms which it creates.
|
override |
Restart method invoked by the framework.
It will in turn invoke the restart() method of the derived algorithm, and of any sub-algorithms which it creates.
Definition at line 432 of file Algorithm.cpp.
|
override |
Reinitialization method invoked by the framework.
This method is responsible for any reinitialization required by the framework itself. It will in turn invoke the reinitialize() method of the derived algorithm, and of any sub-algorithms which it creates.
|
override |
Reinitialization method invoked by the framework.
This method is responsible for any reinitialization required by the framework itself. It will in turn invoke the reinitialize() method of the derived algorithm, and of any sub-algorithms which it creates.
Definition at line 282 of file Algorithm.cpp.
|
override |
System stop.
This method invokes the stop() method of a concrete algorithm and the stop() methods of all of that algorithm's sub algorithms.
Definition at line 761 of file Algorithm.cpp.
|
override |
|
inlineoverride |
returns the state the algorithm will be in after the ongoing transition
Definition at line 194 of file Algorithm.h.
|
inlineoverride |
returns the state the algorithm will be in after the ongoing transition
Definition at line 194 of file Algorithm.h.
|
inlineoverride |
Dummy implementation of IStateful::terminate() method.
Definition at line 177 of file Algorithm.h.
|
inlineoverride |
Dummy implementation of IStateful::terminate() method.
Definition at line 177 of file Algorithm.h.
| SmartIF<ITimelineSvc>& Algorithm::timelineSvc | ( | ) | const |
| SmartIF<ITimelineSvc>& Algorithm::timelineSvc | ( | ) | const |
| const std::vector< IAlgTool * > & Algorithm::tools | ( | ) | const |
Definition at line 1156 of file Algorithm.cpp.
| const std::vector<IAlgTool *>& Algorithm::tools | ( | ) | const |
|
protected |
Definition at line 1163 of file Algorithm.cpp.
|
protected |
The standard ToolSvc service, Return a pointer to the service if present.
The standard ToolSvc service, Return a pointer to the service if present.
|
inlineoverride |
|
inlineoverride |
|
override |
|
override |
Definition at line 923 of file Algorithm.cpp.
| SmartIF<IHiveWhiteBoard>& Algorithm::whiteboard | ( | ) | const |
| SmartIF<IHiveWhiteBoard>& Algorithm::whiteboard | ( | ) | const |
|
private |
global flag for auditors
Definition at line 890 of file Algorithm.h.
|
private |
flag for auditors in "beginRun()"
Definition at line 896 of file Algorithm.h.
|
private |
flag for auditors in "endRun()"
Definition at line 897 of file Algorithm.h.
|
private |
flag for auditors in "execute()"
Definition at line 894 of file Algorithm.h.
|
private |
flag for auditors in "finalize()"
Definition at line 895 of file Algorithm.h.
|
private |
flag for auditors in "initialize()"
Definition at line 891 of file Algorithm.h.
|
private |
flag for auditors in "Reinitialize()"
Definition at line 892 of file Algorithm.h.
|
private |
flag for auditors in "Restart()"
Definition at line 893 of file Algorithm.h.
|
private |
flag for auditors in "initialize()"
Definition at line 898 of file Algorithm.h.
|
private |
flag for auditors in "Reinitialize()"
Definition at line 899 of file Algorithm.h.
|
private |
The maximum number of clones that can exist.
Definition at line 911 of file Algorithm.h.
|
mutableprivate |
Definition at line 879 of file Algorithm.h.
|
mutableprivate |
Definition at line 873 of file Algorithm.h.
|
mutableprivate |
Detector conversion service.
Definition at line 869 of file Algorithm.h.
|
mutableprivate |
Detector data service.
Definition at line 868 of file Algorithm.h.
|
private |
Definition at line 908 of file Algorithm.h.
|
mutableprivate |
Event conversion service.
Definition at line 867 of file Algorithm.h.
|
mutableprivate |
Event data service.
Definition at line 865 of file Algorithm.h.
|
private |
Algorithm error counter.
Definition at line 889 of file Algorithm.h.
|
private |
Algorithm Max number of errors.
Definition at line 888 of file Algorithm.h.
|
protected |
Event specific data for multiple event processing.
Definition at line 844 of file Algorithm.h.
|
mutableprivate |
Exception Handler Service.
Definition at line 875 of file Algorithm.h.
|
private |
Filter passed flag.
Definition at line 900 of file Algorithm.h.
|
mutableprivate |
Histogram data service.
Definition at line 870 of file Algorithm.h.
|
private |
Algorithm's index.
Definition at line 851 of file Algorithm.h.
|
private |
Definition at line 855 of file Algorithm.h.
|
private |
The algorithm clonability of the algorithm.
Definition at line 910 of file Algorithm.h.
|
private |
Algorithm is enabled flag.
Definition at line 901 of file Algorithm.h.
|
private |
Algorithm is executed flag.
Definition at line 902 of file Algorithm.h.
|
private |
Algorithm has been finalized flag.
Definition at line 906 of file Algorithm.h.
|
private |
Name to use for Monitor Service.
Definition at line 884 of file Algorithm.h.
|
mutableprivate |
Message service.
Definition at line 864 of file Algorithm.h.
|
private |
Algorithm's name for identification.
Definition at line 848 of file Algorithm.h.
|
private |
The named resources needed during event looping.
Definition at line 912 of file Algorithm.h.
|
mutableprivate |
N tuple service.
Definition at line 871 of file Algorithm.h.
|
private |
Definition at line 856 of file Algorithm.h.
|
private |
Algorithm output level.
Definition at line 887 of file Algorithm.h.
|
mutableprivate |
Definition at line 876 of file Algorithm.h.
|
mutableprivate |
Online Monitoring Service.
Definition at line 878 of file Algorithm.h.
|
private |
For management of properties.
Definition at line 886 of file Algorithm.h.
|
private |
Pointer to service locator service.
Definition at line 885 of file Algorithm.h.
Definition at line 877 of file Algorithm.h.
|
private |
flag to register for Algorithm Context Service
Definition at line 883 of file Algorithm.h.
|
mutableprivate |
Random Number Generator Service.
Definition at line 874 of file Algorithm.h.
|
private |
flag indicating whether ToolHandle tools have been added to m_tools
Algorithm has been initialized flag
Definition at line 904 of file Algorithm.h.
|
private |
Sub algorithms.
Definition at line 852 of file Algorithm.h.
|
private |
Algorithm has been initialized flag.
Definition at line 905 of file Algorithm.h.
|
mutableprivate |
Timeline Service.
Definition at line 881 of file Algorithm.h.
|
mutableprivate |
Definition at line 860 of file Algorithm.h.
|
mutableprivate |
Definition at line 903 of file Algorithm.h.
|
mutableprivate |
Definition at line 859 of file Algorithm.h.
|
private |
Algorithm's type.
Definition at line 849 of file Algorithm.h.
|
private |
Algorithm's version.
Definition at line 850 of file Algorithm.h.
|
mutableprivate |
Event data service (whiteboard)
Definition at line 866 of file Algorithm.h.