![]() |
The Gaudi Framework
v28r2
|


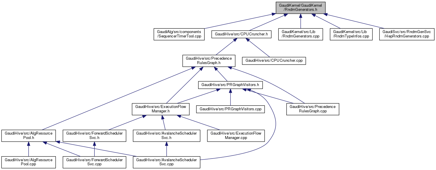
Go to the source code of this file.
Classes | |
| class | Rndm::Generator< TYPE > |
| class | Rndm::Gauss |
| Parameters for the Gauss random number generation. More... | |
| class | Rndm::Exponential |
| Parameters for the Gauss random number generation. More... | |
| class | Rndm::Chi2 |
| Parameters for the Chi2 distributed random number generation. More... | |
| class | Rndm::BreitWigner |
| Parameters for the BreitWigner distributed random number generation. More... | |
| class | Rndm::Landau |
| Parameters for the Landau distributed random number generation. More... | |
| class | Rndm::BreitWignerCutOff |
| Parameters for the BreitWigner distributed random number generation with cut off;. More... | |
| class | Rndm::StudentT |
| Parameters for the StudentT distributed random number generation. More... | |
| class | Rndm::Gamma |
| Parameters for the Gamma distributed random number generation. More... | |
| class | Rndm::Poisson |
| Parameters for the Poisson distributed random number generation with a given mean. More... | |
| class | Rndm::Binomial |
| Parameters for the Binomial distributed random number generation. More... | |
| class | Rndm::Flat |
| Parameters for the flat random number generation within boundaries [minimum, maximum]. More... | |
| class | Rndm::Bit |
| Parameters for the bit value generation: returns values 0 and 1. More... | |
| class | Rndm::DefinedPdf |
| Generate a random number Generator following generally distributed random values, given a user-defined probability distribution function. More... | |
| class | Rndm::GaussianTail |
| Parameters for the Gaussian tail number generation. More... | |
| class | Rndm::Numbers |
| Random number accessor This small class encapsulates the use of the random number generator. More... | |
Namespaces | |
| Rndm | |