![]() |
The Gaudi Framework
v28r3 (cc1cf868)
|
Instantiation of a static factory class used by clients to create instances of this service. More...
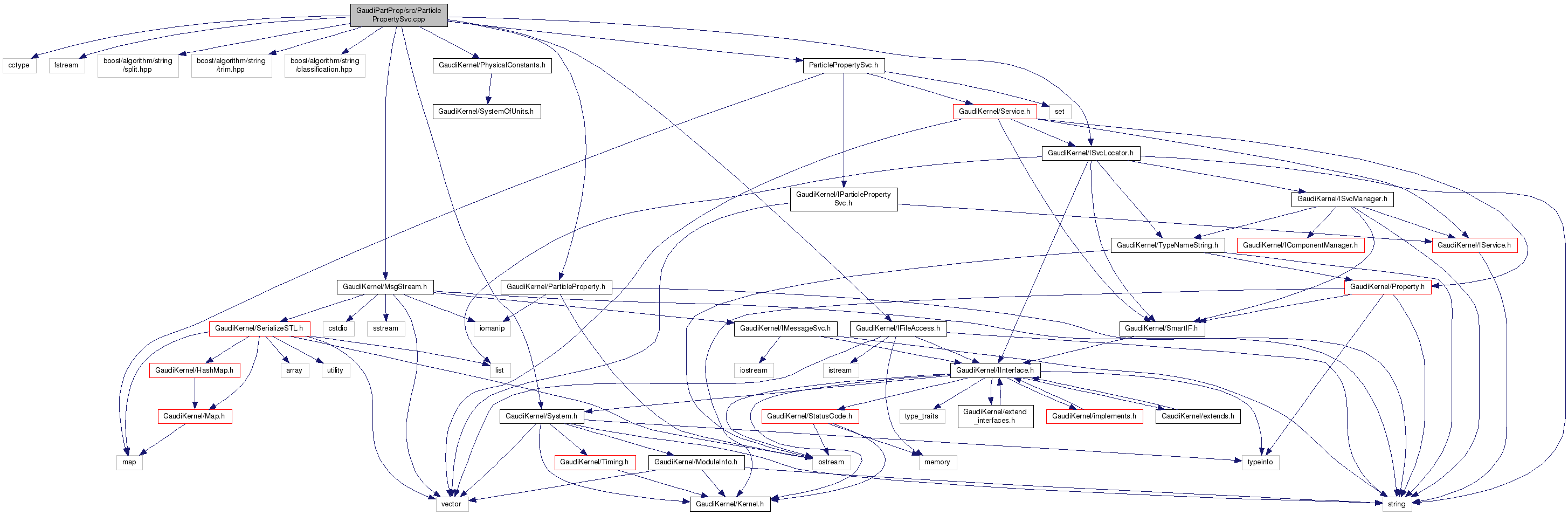
#include <cctype>#include <fstream>#include "boost/algorithm/string/split.hpp"#include "boost/algorithm/string/trim.hpp"#include "boost/algorithm/string/classification.hpp"#include "GaudiKernel/ISvcLocator.h"#include "GaudiKernel/MsgStream.h"#include "GaudiKernel/ParticleProperty.h"#include "GaudiKernel/PhysicalConstants.h"#include "GaudiKernel/IFileAccess.h"#include "GaudiKernel/System.h"#include "ParticlePropertySvc.h"
Go to the source code of this file.
Namespaces | |
| Gaudi | |
| Helper functions to set/get the application return code. | |
Instantiation of a static factory class used by clients to create instances of this service.
class ParticlePropertySvc Class
Implement a ParticlePropertySvc
Definition in file ParticlePropertySvc.cpp.