![]() |
The Gaudi Framework
v28r3 (cc1cf868)
|
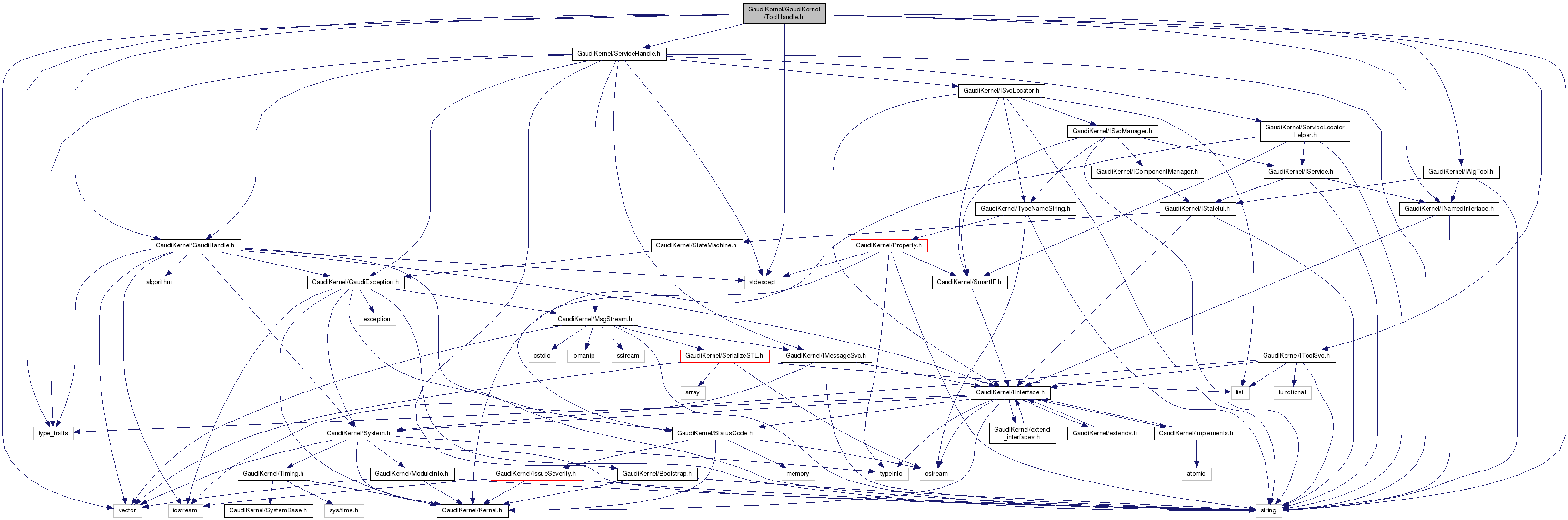
#include "GaudiKernel/GaudiHandle.h"#include "GaudiKernel/ServiceHandle.h"#include "GaudiKernel/IToolSvc.h"#include "GaudiKernel/INamedInterface.h"#include "GaudiKernel/IAlgTool.h"#include <string>#include <vector>#include <stdexcept>#include <type_traits>

Go to the source code of this file.
Classes | |
| class | ToolHandleInfo |
| General info and helper functions for toolhandles and arrays. More... | |
| class | BaseToolHandle |
| Non-templated base class for actual ToolHandle<T>. More... | |
| class | ToolHandle< T > |
| Handle to be used in lieu of naked pointers to tools. More... | |
| class | PublicToolHandle< T > |
| Helper class to construct ToolHandle instances for public tools via the auto registering constructor. More... | |
| class | ToolHandleArray< T > |
| Array of Handles to be used in lieu of vector of naked pointers to tools. More... | |
| class | PublicToolHandleArray< T > |
| Helper class to construct ToolHandle instances for public tools via the auto registering constructor. More... | |
Functions | |
| template<class T > | |
| std::ostream & | operator<< (std::ostream &os, const ToolHandle< T > &handle) |
| template<class T > | |
| std::ostream & | operator<< (std::ostream &os, const ToolHandleArray< T > &handle) |
|
inline |
Definition at line 452 of file ToolHandle.h.
|
inline |
Definition at line 458 of file ToolHandle.h.