![]() |
The Gaudi Framework
v29r2 (7a580596)
|


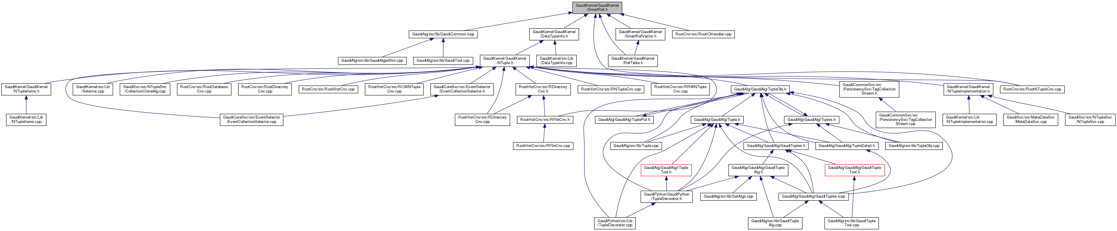
Go to the source code of this file.
Classes | |
| class | SmartRefArray< TYPE > |
| class | SmartRefList< TYPE > |
| class | SmartRefMap< TYPE > |
| class | SmartRef< TYPE > |
| Kernel objects: SmartRef. More... | |
Functions | |
| template<class TYPE > | |
| bool | operator== (const SmartRef< TYPE > &ref, int) |
| Friend helper to check for object existence (will load object) More... | |
| template<class TYPE > | |
| bool | operator== (int, const SmartRef< TYPE > &ref) |
| Friend helper to check for object existence (will load object) More... | |
| template<class TYPE > | |
| bool | operator!= (const SmartRef< TYPE > &ref, int) |
| Friend helper to check for object existence (will load object) More... | |
| template<class TYPE > | |
| bool | operator!= (int, const SmartRef< TYPE > &ref) |
| Friend helper to check for object existence (will load object) More... | |
Friend helper to check for object existence (will load object)
Definition at line 319 of file SmartRef.h.
Friend helper to check for object existence (will load object)
Definition at line 326 of file SmartRef.h.
|
inline |
Friend helper to check for object existence (will load object)
Definition at line 305 of file SmartRef.h.
|
inline |
Friend helper to check for object existence (will load object)
Definition at line 312 of file SmartRef.h.