![]() |
The Gaudi Framework
v29r3 (fa547fc2)
|
Data service base class. More...
#include <GaudiKernel/TsDataSvc.h>


Public Member Functions | |
| CLID | rootCLID () const override |
| IDataManagerSvc: Accessor for root event CLID. More... | |
| const std::string & | rootName () const override |
| IDataManagerSvc: Accessor for root event name. More... | |
| StatusCode | registerAddress (const std::string &fullPath, IOpaqueAddress *pAddress) override |
| IDataManagerSvc: Register object address with the data store. More... | |
| StatusCode | registerAddress (DataObject *parentObj, const std::string &objectPath, IOpaqueAddress *pAddress) override |
| IDataManagerSvc: Register object address with the data store. More... | |
| StatusCode | registerAddress (IRegistry *parentObj, const std::string &objectPath, IOpaqueAddress *pAddress) override |
| IDataManagerSvc: Register object address with the data store. More... | |
| StatusCode | unregisterAddress (const std::string &fullPath) override |
| IDataManagerSvc: Unregister object address from the data store. More... | |
| StatusCode | unregisterAddress (DataObject *pParent, const std::string &objPath) override |
| IDataManagerSvc: Unregister object address from the data store. More... | |
| StatusCode | unregisterAddress (IRegistry *pParent, const std::string &objPath) override |
| IDataManagerSvc: Unregister object address from the data store. More... | |
| StatusCode | objectLeaves (const DataObject *pObject, std::vector< IRegistry * > &refLeaves) override |
| IDataManagerSvc: Explore the object store: retrieve all leaves attached to the object. More... | |
| StatusCode | objectLeaves (const IRegistry *pRegistry, std::vector< IRegistry * > &refLeaves) override |
| IDataManagerSvc: Explore the object store: retrieve all leaves attached to the object. More... | |
| StatusCode | objectParent (const DataObject *pObject, IRegistry *&refpParent) override |
| IDataManagerSvc: Explore the object store: retrieve the object's parent. More... | |
| StatusCode | objectParent (const IRegistry *pRegistry, IRegistry *&refpParent) override |
| IDataManagerSvc: Explore the object store: retrieve the object's parent. More... | |
| StatusCode | clearSubTree (const std::string &sub_tree_path) override |
| IDataManagerSvc: Remove all data objects below the sub tree identified by its full path name. More... | |
| StatusCode | clearSubTree (DataObject *pObject) override |
| IDataManagerSvc: Remove all data objects below the sub tree identified by the object. More... | |
| StatusCode | clearStore () override |
| IDataManagerSvc: Remove all data objects in the data store. More... | |
| StatusCode | traverseSubTree (const std::string &sub_tree_path, IDataStoreAgent *pAgent) override |
| IDataManagerSvc: Analyze by traversing all data objects below the sub tree identified by its full path name. More... | |
| StatusCode | traverseSubTree (DataObject *pObject, IDataStoreAgent *pAgent) override |
| IDataManagerSvc: Analyze by traversing all data objects below the sub tree. More... | |
| StatusCode | traverseTree (IDataStoreAgent *pAgent) override |
| IDataManagerSvc: Analyze by traversing all data objects in the data store. More... | |
| StatusCode | setRoot (std::string root_name, DataObject *pRootObj) override |
| Initialize data store for new event by giving new event path and root object. More... | |
| virtual StatusCode | i_setRoot (std::string root_name, DataObject *pRootObj) |
| Initialize data store for new event by giving new event path and root object. More... | |
| StatusCode | setRoot (std::string root_path, IOpaqueAddress *pRootAddr) override |
| Initialize data store for new event by giving new event path and address of root object. More... | |
| virtual StatusCode | i_setRoot (std::string root_path, IOpaqueAddress *pRootAddr) |
| Initialize data store for new event by giving new event path and address of root object. More... | |
| StatusCode | setDataLoader (IConversionSvc *svc, IDataProviderSvc *dpsvc=nullptr) override |
| IDataManagerSvc: IDataManagerSvc: Pass a default data loader to the service and optionally a data provider. More... | |
| StatusCode | addPreLoadItem (const DataStoreItem &item) override |
| Add an item to the preload list. More... | |
| StatusCode | addPreLoadItem (const std::string &itemPath) override |
| Add an item to the preload list. More... | |
| StatusCode | removePreLoadItem (const DataStoreItem &item) override |
| Remove an item from the preload list. More... | |
| StatusCode | removePreLoadItem (const std::string &itemPath) override |
| Add an item to the preload list. More... | |
| StatusCode | resetPreLoad () override |
| Clear the preload list. More... | |
| virtual StatusCode | preLoad (int depth, int load_depth, DataObject *pObject) |
| Execute one level of preloading and recursively load until the final level is reached. More... | |
| StatusCode | preLoad () override |
| load all preload items of the list More... | |
| StatusCode | registerObject (const std::string &fullPath, DataObject *pObject) override |
| Register object with the data store. More... | |
| StatusCode | registerObject (const std::string &parentPath, const std::string &objPath, DataObject *pObject) override |
| Register object with the data store. More... | |
| StatusCode | registerObject (const std::string &parentPath, int item, DataObject *pObject) override |
| Register object with the data store. More... | |
| StatusCode | registerObject (DataObject *parentObj, const std::string &objPath, DataObject *pObject) override |
| Register object with the data store. More... | |
| StatusCode | registerObject (DataObject *parentObj, int item, DataObject *pObject) override |
| Register object with the data store. More... | |
| StatusCode | unregisterObject (const std::string &fullPath) override |
| Unregister object from the data store. More... | |
| StatusCode | unregisterObject (const std::string &parentPath, const std::string &objectPath) override |
| Unregister object from the data store. More... | |
| StatusCode | unregisterObject (const std::string &parentPath, int item) override |
| Unregister object from the data store. More... | |
| StatusCode | unregisterObject (DataObject *pObject) override |
| Unregister object from the data store. More... | |
| StatusCode | unregisterObject (DataObject *pObject, const std::string &objectPath) override |
| Unregister object from the data store. More... | |
| StatusCode | unregisterObject (DataObject *pObject, int item) override |
| Unregister object from the data store. More... | |
| StatusCode | retrieveObject (IRegistry *pDirectory, const std::string &path, DataObject *&pObject) override |
| Retrieve object from data store. More... | |
| StatusCode | retrieveObject (const std::string &fullPath, DataObject *&pObject) override |
| Retrieve object identified by its full path from the data store. More... | |
| StatusCode | retrieveObject (const std::string &parentPath, const std::string &objPath, DataObject *&pObject) override |
| Retrieve object from data store. More... | |
| StatusCode | retrieveObject (const std::string &parentPath, int item, DataObject *&pObject) override |
| Retrieve object from data store. More... | |
| StatusCode | retrieveObject (DataObject *parentObj, const std::string &objPath, DataObject *&pObject) override |
| Retrieve object from data store. More... | |
| StatusCode | retrieveObject (DataObject *parentObj, int item, DataObject *&pObject) override |
| Retrieve object from data store. More... | |
| StatusCode | findObject (const std::string &fullPath, DataObject *&pObject) override |
| Find object identified by its full path in the data store. More... | |
| StatusCode | findObject (IRegistry *pDirectory, const std::string &path, DataObject *&pObject) override |
| Find object identified by its full path in the data store. More... | |
| StatusCode | findObject (const std::string &parentPath, const std::string &objPath, DataObject *&pObject) override |
| Find object in the data store. More... | |
| StatusCode | findObject (const std::string &parentPath, int item, DataObject *&pObject) override |
| Find object in the data store. More... | |
| StatusCode | findObject (DataObject *parentObj, const std::string &objPath, DataObject *&pObject) override |
| Find object in the data store. More... | |
| StatusCode | findObject (DataObject *parentObj, int item, DataObject *&pObject) override |
| Find object in the data store. More... | |
| StatusCode | linkObject (IRegistry *from, const std::string &objPath, DataObject *to) override |
| Add a link to another object. More... | |
| StatusCode | linkObject (const std::string &fromPath, const std::string &objPath, DataObject *to) override |
| Add a link to another object. More... | |
| StatusCode | linkObject (DataObject *from, const std::string &objPath, DataObject *to) override |
| Add a link to another object. More... | |
| StatusCode | linkObject (const std::string &fullPath, DataObject *to) override |
| Add a link to another object. More... | |
| StatusCode | unlinkObject (IRegistry *from, const std::string &objPath) override |
| Remove a link to another object. More... | |
| StatusCode | unlinkObject (const std::string &fromPath, const std::string &objPath) override |
| Remove a link to another object. More... | |
| StatusCode | unlinkObject (DataObject *fromObj, const std::string &objPath) override |
| Remove a link to another object. More... | |
| StatusCode | unlinkObject (const std::string &fullPath) override |
| Remove a link to another object. More... | |
| StatusCode | updateObject (IRegistry *pDirectory) override |
| Update object identified by its directory entry. More... | |
| StatusCode | updateObject (const std::string &updatePath) override |
| Update object. More... | |
| StatusCode | updateObject (DataObject *toUpdate) override |
| Update object. More... | |
| StatusCode | updateObject (const std::string &parentPath, const std::string &updatePath) override |
| Update object. More... | |
| StatusCode | updateObject (DataObject *pParent, const std::string &updatePath) override |
| Update object. More... | |
| StatusCode | initialize () override |
| Service initialization. More... | |
| StatusCode | reinitialize () override |
| Service initialization. More... | |
| StatusCode | finalize () override |
| Service initialization. More... | |
| ~TsDataSvc () override | |
| Standard Destructor. More... | |
Public Member Functions inherited from extends< Service, IDataProviderSvc, IDataManagerSvc > | |
| void * | i_cast (const InterfaceID &tid) const override |
| Implementation of IInterface::i_cast. More... | |
| StatusCode | queryInterface (const InterfaceID &ti, void **pp) override |
| Implementation of IInterface::queryInterface. More... | |
| std::vector< std::string > | getInterfaceNames () const override |
| Implementation of IInterface::getInterfaceNames. More... | |
| ~extends () override=default | |
| Virtual destructor. More... | |
Public Member Functions inherited from Service | |
| const std::string & | name () const override |
| Retrieve name of the service. More... | |
| StatusCode | configure () override |
| StatusCode | initialize () override |
| StatusCode | start () override |
| StatusCode | stop () override |
| StatusCode | finalize () override |
| StatusCode | terminate () override |
| Gaudi::StateMachine::State | FSMState () const override |
| Gaudi::StateMachine::State | targetFSMState () const override |
| StatusCode | reinitialize () override |
| StatusCode | restart () override |
| StatusCode | sysInitialize () override |
| Initialize Service. More... | |
| StatusCode | sysStart () override |
| Initialize Service. More... | |
| StatusCode | sysStop () override |
| Initialize Service. More... | |
| StatusCode | sysFinalize () override |
| Finalize Service. More... | |
| StatusCode | sysReinitialize () override |
| Re-initialize the Service. More... | |
| StatusCode | sysRestart () override |
| Re-initialize the Service. More... | |
| Service (std::string name, ISvcLocator *svcloc) | |
| Standard Constructor. More... | |
| SmartIF< ISvcLocator > & | serviceLocator () const override |
| Retrieve pointer to service locator. More... | |
| StatusCode | setProperties () |
| Method for setting declared properties to the values specified for the job. More... | |
| template<class T > | |
| StatusCode | service (const std::string &name, const T *&psvc, bool createIf=true) const |
| Access a service by name, creating it if it doesn't already exist. More... | |
| template<class T > | |
| StatusCode | service (const std::string &name, T *&psvc, bool createIf=true) const |
| template<typename IFace = IService> | |
| SmartIF< IFace > | service (const std::string &name, bool createIf=true) const |
| template<class T > | |
| StatusCode | service (const std::string &svcType, const std::string &svcName, T *&psvc) const |
| Access a service by name and type, creating it if it doesn't already exist. More... | |
| template<class T > | |
| StatusCode | declareTool (ToolHandle< T > &handle, std::string toolTypeAndName, bool createIf=true) |
| Declare used tool. More... | |
| SmartIF< IAuditorSvc > & | auditorSvc () const |
| The standard auditor service.May not be invoked before sysInitialize() has been invoked. More... | |
Public Member Functions inherited from PropertyHolder< CommonMessaging< implements< IService, IProperty, IStateful > > > | |
| PropertyHolder ()=default | |
| ~PropertyHolder () override=default | |
| Gaudi::Details::PropertyBase & | declareProperty (Gaudi::Details::PropertyBase &prop) |
| Declare a property. More... | |
| Gaudi::Details::PropertyBase * | declareProperty (const std::string &name, TYPE &value, const std::string &doc="none") |
| Helper to wrap a regular data member and use it as a regular property. More... | |
| Gaudi::Details::PropertyBase * | declareProperty (const std::string &name, TYPE &value, const std::string &doc="none") const |
| Gaudi::Details::PropertyBase * | declareProperty (const std::string &name, Gaudi::Property< TYPE, VERIFIER, HANDLERS > &prop, const std::string &doc="none") |
| Declare a PropertyBase instance setting name and documentation. More... | |
| Gaudi::Details::PropertyBase * | declareRemoteProperty (const std::string &name, IProperty *rsvc, const std::string &rname="") |
| Declare a remote property. More... | |
| StatusCode | setProperty (const Gaudi::Details::PropertyBase &p) override |
| set the property form another property More... | |
| StatusCode | setProperty (const std::string &s) override |
| set the property from the formatted string More... | |
| StatusCode | setProperty (const std::string &n, const std::string &v) override |
| set the property from name and the value More... | |
| StatusCode | setProperty (const std::string &name, const TYPE &value) |
| set the property form the value More... | |
| StatusCode | getProperty (Gaudi::Details::PropertyBase *p) const override |
| get the property More... | |
| const Gaudi::Details::PropertyBase & | getProperty (const std::string &name) const override |
| get the property by name More... | |
| StatusCode | getProperty (const std::string &n, std::string &v) const override |
| convert the property to the string More... | |
| const std::vector< Gaudi::Details::PropertyBase * > & | getProperties () const override |
| get all properties More... | |
| bool | hasProperty (const std::string &name) const override |
| Return true if we have a property with the given name. More... | |
| PropertyHolder (const PropertyHolder &)=delete | |
| PropertyHolder & | operator= (const PropertyHolder &)=delete |
| Gaudi::Details::PropertyBase * | declareProperty (const std::string &name, GaudiHandleBase &ref, const std::string &doc="none") |
| Specializations for various GaudiHandles. More... | |
| Gaudi::Details::PropertyBase * | declareProperty (const std::string &name, GaudiHandleArrayBase &ref, const std::string &doc="none") |
| Gaudi::Details::PropertyBase * | declareProperty (const std::string &name, DataObjectHandleBase &ref, const std::string &doc="none") |
Public Member Functions inherited from CommonMessagingBase | |
| virtual | ~CommonMessagingBase ()=default |
| Virtual destructor. More... | |
| const SmartIF< IMessageSvc > & | msgSvc () const |
| The standard message service. More... | |
| MsgStream & | msgStream () const |
| Return an uninitialized MsgStream. More... | |
| MsgStream & | msgStream (const MSG::Level level) const |
| Predefined configurable message stream for the efficient printouts. More... | |
| MsgStream & | always () const |
| shortcut for the method msgStream(MSG::ALWAYS) More... | |
| MsgStream & | fatal () const |
| shortcut for the method msgStream(MSG::FATAL) More... | |
| MsgStream & | err () const |
| shortcut for the method msgStream(MSG::ERROR) More... | |
| MsgStream & | error () const |
| shortcut for the method msgStream(MSG::ERROR) More... | |
| MsgStream & | warning () const |
| shortcut for the method msgStream(MSG::WARNING) More... | |
| MsgStream & | info () const |
| shortcut for the method msgStream(MSG::INFO) More... | |
| MsgStream & | debug () const |
| shortcut for the method msgStream(MSG::DEBUG) More... | |
| MsgStream & | verbose () const |
| shortcut for the method msgStream(MSG::VERBOSE) More... | |
| MsgStream & | msg () const |
| shortcut for the method msgStream(MSG::INFO) More... | |
| MSG::Level | msgLevel () const |
| get the cached level (originally extracted from the embedded MsgStream) More... | |
| MSG::Level | outputLevel () const __attribute__((deprecated)) |
| Backward compatibility function for getting the output level. More... | |
| bool | msgLevel (MSG::Level lvl) const |
| get the output level from the embedded MsgStream More... | |
Public Member Functions inherited from extend_interfaces< Interfaces... > | |
| ~extend_interfaces () override=default | |
| Virtual destructor. More... | |
Protected Member Functions | |
| bool | checkRoot () |
| Check if root path is valid. More... | |
| virtual IConversionSvc * | getDataLoader (IRegistry *pReg) |
| Retrieve customizable data loader according to registry entry to be retrieved. More... | |
| virtual DataObject * | createDefaultObject () const |
| Create default objects in case forced creation of leaves is requested. More... | |
| virtual StatusCode | loadObject (IRegistry *pNode) |
| Invoke Persistency service to create transient object from its persistent representation. More... | |
| virtual StatusCode | loadObject (IConversionSvc *pLoader, IRegistry *pNode) |
| Invoke Persistency service to create transient object from its persistent representation. More... | |
| StatusCode | retrieveEntry (DataSvcHelpers::RegistryEntry *pNode, const std::string &path, DataSvcHelpers::RegistryEntry *&pEntry) |
| Retrieve registry entry from store. More... | |
| DataObject * | handleDataFault (IRegistry *pReg, const std::string &path="") |
| Invoke data fault handling if enabled. More... | |
Protected Member Functions inherited from Service | |
| ~Service () override | |
| Standard Destructor. More... | |
| int | outputLevel () const |
get the Service's output level More... | |
Protected Member Functions inherited from PropertyHolder< CommonMessaging< implements< IService, IProperty, IStateful > > > | |
| Gaudi::Details::PropertyBase * | property (const std::string &name) const |
Protected Member Functions inherited from CommonMessaging< implements< IService, IProperty, IStateful > > | |
| MSG::Level | setUpMessaging () |
| Set up local caches. More... | |
| MSG::Level | resetMessaging () |
| Reinitialize internal states. More... | |
| void | updateMsgStreamOutputLevel (int level) |
| Update the output level of the cached MsgStream. More... | |
Protected Attributes | |
| IConversionSvc * | m_dataLoader = nullptr |
| Pointer to data loader service. More... | |
| IIncidentSvc * | m_incidentSvc = nullptr |
| Pointer to incident service. More... | |
| Gaudi::Property< CLID > | m_rootCLID {this, "RootCLID", 110 , "CLID of root entry"} |
| Gaudi::Property< std::string > | m_rootName {this, "RootName", "/Event", "name of root entry"} |
| Gaudi::Property< bool > | m_forceLeaves {this, "ForceLeaves", false, "force creation of default leaves on registerObject"} |
| Gaudi::Property< std::vector< std::string > > | m_inhibitPathes {this, "InhibitPathes", {}, "inhibited leaves"} |
| Gaudi::Property< bool > | m_enableFaultHdlr |
| Gaudi::Property< std::string > | m_faultName {this, "DataFaultName", "DataFault", "Name of the data fault incident"} |
| Gaudi::Property< bool > | m_enableAccessHdlr |
| Gaudi::Property< std::string > | m_accessName {this, "DataAccessName", "DataAccess", "Name of the data access incident"} |
| LoadItems | m_preLoads |
| Items to be pre-loaded. More... | |
| DataSvcHelpers::RegistryEntry * | m_root = nullptr |
| Pointer to root entry. More... | |
| DataSvcHelpers::InhibitMap * | m_inhibitMap = nullptr |
| Map with object paths to be inhibited from loading. More... | |
| tsDataSvcMutex | m_accessMutex |
| Mutex to protect access to the store. More... | |
Protected Attributes inherited from Service | |
| Gaudi::StateMachine::State | m_state = Gaudi::StateMachine::OFFLINE |
| Service state. More... | |
| Gaudi::StateMachine::State | m_targetState = Gaudi::StateMachine::OFFLINE |
| Service state. More... | |
| Gaudi::Property< int > | m_outputLevel {this, "OutputLevel", MSG::NIL, "output level"} |
| Gaudi::Property< bool > | m_auditInit {this, "AuditServices", false, "[[deprecated]] unused"} |
| Gaudi::Property< bool > | m_auditorInitialize {this, "AuditInitialize", false, "trigger auditor on initialize()"} |
| Gaudi::Property< bool > | m_auditorStart {this, "AuditStart", false, "trigger auditor on start()"} |
| Gaudi::Property< bool > | m_auditorStop {this, "AuditStop", false, "trigger auditor on stop()"} |
| Gaudi::Property< bool > | m_auditorFinalize {this, "AuditFinalize", false, "trigger auditor on finalize()"} |
| Gaudi::Property< bool > | m_auditorReinitialize {this, "AuditReinitialize", false, "trigger auditor on reinitialize()"} |
| Gaudi::Property< bool > | m_auditorRestart {this, "AuditRestart", false, "trigger auditor on restart()"} |
| SmartIF< IAuditorSvc > | m_pAuditorSvc |
| Auditor Service. More... | |
Private Member Functions | |
| TsDataSvc (const TsDataSvc &)=delete | |
| Fake copy constructor (never implemented). More... | |
| TsDataSvc & | operator= (const TsDataSvc &)=delete |
| Fake assignment operator (never implemented). More... | |
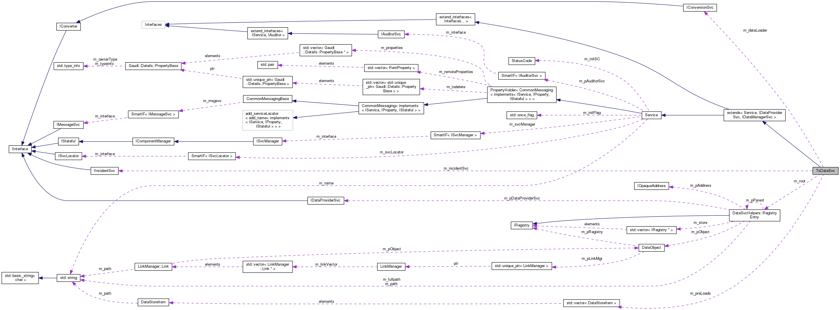
Data service base class.
A data service manages the transient data stores and implements the IDataProviderSvc and IDataManagerSvc interfaces.
The accessor methods are protected with a lock. This is done having in mind the DetDataSvc and the retrieval of subdetectors in a multithreaded FW. This solution cannot solve the problem of having different conditions set available simultaneously but it is the simplest solution to allow multiple algorithms running concurrently to access detector components. In first approximation, since for the data we have the whiteboard, we protect only the retrieval of objects.
Definition at line 58 of file TsDataSvc.h.
| typedef std::vector<DataStoreItem> TsDataSvc::LoadItems |
Define set of load items.
Definition at line 62 of file TsDataSvc.h.
|
override |
Standard Destructor.
Definition at line 1363 of file TsDataSvc.cpp.
|
privatedelete |
Fake copy constructor (never implemented).
|
override |
Add an item to the preload list.
Definition at line 1220 of file TsDataSvc.cpp.
|
override |
Add an item to the preload list.
Definition at line 1230 of file TsDataSvc.cpp.
|
inlineprotected |
Check if root path is valid.
Definition at line 335 of file TsDataSvc.h.
|
override |
IDataManagerSvc: Remove all data objects in the data store.
Definition at line 118 of file TsDataSvc.cpp.
|
override |
IDataManagerSvc: Remove all data objects below the sub tree identified by its full path name.
Definition at line 78 of file TsDataSvc.cpp.
|
override |
IDataManagerSvc: Remove all data objects below the sub tree identified by the object.
Definition at line 100 of file TsDataSvc.cpp.
|
protectedvirtual |
Create default objects in case forced creation of leaves is requested.
Definition at line 1355 of file TsDataSvc.cpp.
|
override |
Service initialization.
Service initialisation.
Definition at line 1335 of file TsDataSvc.cpp.
|
override |
Find object identified by its full path in the data store.
Definition at line 938 of file TsDataSvc.cpp.
|
override |
Find object identified by its full path in the data store.
Retrieve object identified by its directory from the data store.
Definition at line 919 of file TsDataSvc.cpp.
|
override |
Find object in the data store.
Retrieve object identified by its full path from the data store.
Definition at line 955 of file TsDataSvc.cpp.
|
override |
Find object in the data store.
Retrieve object identified by its full path from the data store.
Definition at line 966 of file TsDataSvc.cpp.
|
override |
Find object in the data store.
Find object identified by its full path in the data store.
Definition at line 978 of file TsDataSvc.cpp.
|
override |
Find object in the data store.
Find object identified by its full path in the data store.
Definition at line 972 of file TsDataSvc.cpp.
|
protectedvirtual |
Retrieve customizable data loader according to registry entry to be retrieved.
Definition at line 1360 of file TsDataSvc.cpp.
|
protected |
Invoke data fault handling if enabled.
| pReg | [IN] Pointer to missing registry entry |
| path | [IN] Sub-path of requested object from pReg |
Definition at line 651 of file TsDataSvc.cpp.
|
virtual |
Initialize data store for new event by giving new event path and root object.
Does not clear the store before reinitializing it. This could lead to errors and should be handle with care. Use setRoot if unsure
Definition at line 181 of file TsDataSvc.cpp.
|
virtual |
Initialize data store for new event by giving new event path and address of root object.
Does not clear the store before reinitializing it. This could lead to errors and should be handle with care. Use setRoot if unsure
Definition at line 207 of file TsDataSvc.cpp.
|
override |
Service initialization.
Definition at line 1292 of file TsDataSvc.cpp.
|
override |
Add a link to another object.
Definition at line 1075 of file TsDataSvc.cpp.
|
override |
Add a link to another object.
Definition at line 1127 of file TsDataSvc.cpp.
|
override |
Add a link to another object.
Definition at line 1139 of file TsDataSvc.cpp.
|
override |
Add a link to another object.
Definition at line 1111 of file TsDataSvc.cpp.
|
protectedvirtual |
Invoke Persistency service to create transient object from its persistent representation.
Definition at line 684 of file TsDataSvc.cpp.
|
protectedvirtual |
Invoke Persistency service to create transient object from its persistent representation.
Reimplemented in DetDataSvc.
Definition at line 693 of file TsDataSvc.cpp.
|
override |
IDataManagerSvc: Explore the object store: retrieve all leaves attached to the object.
IDataManagerSvc: Explore an object identified by its pointer.
Definition at line 255 of file TsDataSvc.cpp.
|
override |
IDataManagerSvc: Explore the object store: retrieve all leaves attached to the object.
IDataManagerSvc: Explore an object identified by the pointer to the registry entry.
Definition at line 267 of file TsDataSvc.cpp.
|
override |
IDataManagerSvc: Explore the object store: retrieve the object's parent.
Definition at line 231 of file TsDataSvc.cpp.
|
override |
IDataManagerSvc: Explore the object store: retrieve the object's parent.
Definition at line 240 of file TsDataSvc.cpp.
Fake assignment operator (never implemented).
|
virtual |
Execute one level of preloading and recursively load until the final level is reached.
Preload one level deep, then recursively call the next level.
| depth | current level of loading from requested parent |
| load_depth | maximum level of object loading |
| pObject | pointer to next level root object |
Definition at line 1259 of file TsDataSvc.cpp.
|
override |
load all preload items of the list
Definition at line 1278 of file TsDataSvc.cpp.
|
override |
IDataManagerSvc: Register object address with the data store.
Definition at line 283 of file TsDataSvc.cpp.
|
override |
IDataManagerSvc: Register object address with the data store.
Definition at line 296 of file TsDataSvc.cpp.
|
override |
IDataManagerSvc: Register object address with the data store.
Definition at line 303 of file TsDataSvc.cpp.
|
override |
Register object with the data store.
Definition at line 430 of file TsDataSvc.cpp.
|
override |
Register object with the data store.
Definition at line 436 of file TsDataSvc.cpp.
|
override |
Register object with the data store.
Definition at line 454 of file TsDataSvc.cpp.
|
override |
Register object with the data store.
Definition at line 466 of file TsDataSvc.cpp.
|
override |
Register object with the data store.
Definition at line 460 of file TsDataSvc.cpp.
|
override |
Service initialization.
Service reinitialization.
Definition at line 1307 of file TsDataSvc.cpp.
|
override |
Remove an item from the preload list.
Definition at line 1236 of file TsDataSvc.cpp.
|
override |
Add an item to the preload list.
Definition at line 1246 of file TsDataSvc.cpp.
|
override |
Clear the preload list.
Definition at line 1252 of file TsDataSvc.cpp.
|
protected |
Retrieve registry entry from store.
Definition at line 773 of file TsDataSvc.cpp.
|
override |
Retrieve object from data store.
Retrieve object identified by its directory from the data store.
Definition at line 868 of file TsDataSvc.cpp.
|
override |
Retrieve object identified by its full path from the data store.
Definition at line 881 of file TsDataSvc.cpp.
|
override |
Retrieve object from data store.
Retrieve object identified by its full path from the data store.
Definition at line 888 of file TsDataSvc.cpp.
|
override |
Retrieve object from data store.
Retrieve object identified by its full path from the data store.
Definition at line 900 of file TsDataSvc.cpp.
|
override |
Retrieve object from data store.
Definition at line 906 of file TsDataSvc.cpp.
|
override |
Retrieve object from data store.
Retrieve registry entry from store.
Definition at line 913 of file TsDataSvc.cpp.
|
override |
IDataManagerSvc: Accessor for root event CLID.
CLID for root Event.
Definition at line 1349 of file TsDataSvc.cpp.
|
override |
IDataManagerSvc: Accessor for root event name.
Name for root Event.
Definition at line 1352 of file TsDataSvc.cpp.
|
override |
IDataManagerSvc: IDataManagerSvc: Pass a default data loader to the service and optionally a data provider.
IDataManagerSvc: Pass a default data loader to the service.
Definition at line 219 of file TsDataSvc.cpp.
|
override |
Initialize data store for new event by giving new event path and root object.
Takes care to clear the store before reinitializing it
Definition at line 170 of file TsDataSvc.cpp.
|
override |
Initialize data store for new event by giving new event path and address of root object.
Takes care to clear the store before reinitializing it
Definition at line 196 of file TsDataSvc.cpp.
|
override |
IDataManagerSvc: Analyze by traversing all data objects below the sub tree identified by its full path name.
IDataManagerSvc: Analyse by traversing all data objects below the sub tree identified by its full path name.
Definition at line 131 of file TsDataSvc.cpp.
|
override |
IDataManagerSvc: Analyze by traversing all data objects below the sub tree.
IDataManagerSvc: Analyse by traversing all data objects below the sub tree.
Definition at line 143 of file TsDataSvc.cpp.
|
override |
IDataManagerSvc: Analyze by traversing all data objects in the data store.
IDataManagerSvc: Analyse by traversing all data objects in the data store.
Definition at line 157 of file TsDataSvc.cpp.
|
override |
Remove a link to another object.
Definition at line 1152 of file TsDataSvc.cpp.
|
override |
Remove a link to another object.
Definition at line 1199 of file TsDataSvc.cpp.
|
override |
Remove a link to another object.
Definition at line 1210 of file TsDataSvc.cpp.
|
override |
Remove a link to another object.
Definition at line 1184 of file TsDataSvc.cpp.
|
override |
IDataManagerSvc: Unregister object address from the data store.
Definition at line 363 of file TsDataSvc.cpp.
|
override |
IDataManagerSvc: Unregister object address from the data store.
Definition at line 376 of file TsDataSvc.cpp.
|
override |
IDataManagerSvc: Unregister object address from the data store.
Definition at line 383 of file TsDataSvc.cpp.
|
override |
Unregister object from the data store.
Definition at line 548 of file TsDataSvc.cpp.
|
override |
Unregister object from the data store.
Definition at line 574 of file TsDataSvc.cpp.
|
override |
Unregister object from the data store.
Definition at line 585 of file TsDataSvc.cpp.
|
override |
Unregister object from the data store.
Definition at line 591 of file TsDataSvc.cpp.
|
override |
Unregister object from the data store.
Definition at line 617 of file TsDataSvc.cpp.
|
override |
Unregister object from the data store.
Definition at line 644 of file TsDataSvc.cpp.
|
override |
Update object identified by its directory entry.
Update object.
Definition at line 996 of file TsDataSvc.cpp.
|
override |
Update object.
Definition at line 985 of file TsDataSvc.cpp.
|
override |
Update object.
Definition at line 1009 of file TsDataSvc.cpp.
|
override |
Update object.
Definition at line 1053 of file TsDataSvc.cpp.
|
override |
Update object.
Definition at line 1064 of file TsDataSvc.cpp.
|
protected |
Mutex to protect access to the store.
Definition at line 367 of file TsDataSvc.h.
|
protected |
Definition at line 81 of file TsDataSvc.h.
|
protected |
Pointer to data loader service.
Definition at line 66 of file TsDataSvc.h.
|
protected |
Definition at line 79 of file TsDataSvc.h.
|
protected |
Definition at line 75 of file TsDataSvc.h.
|
protected |
Definition at line 77 of file TsDataSvc.h.
|
protected |
Definition at line 72 of file TsDataSvc.h.
|
protected |
Pointer to incident service.
Definition at line 68 of file TsDataSvc.h.
|
protected |
Map with object paths to be inhibited from loading.
Definition at line 88 of file TsDataSvc.h.
|
protected |
Definition at line 73 of file TsDataSvc.h.
|
protected |
Items to be pre-loaded.
Definition at line 84 of file TsDataSvc.h.
|
protected |
Pointer to root entry.
Definition at line 86 of file TsDataSvc.h.
|
protected |
Definition at line 70 of file TsDataSvc.h.
|
protected |
Definition at line 71 of file TsDataSvc.h.