![]() |
The Gaudi Framework
v29r5 (37229091)
|
HistogramPersistencySvc class implementation definition. More...
#include <src/HistogramPersistencySvc/HistogramPersistencySvc.h>


Public Member Functions | |
PersistencySvc overrides | |
| StatusCode | initialize () override |
| Initialize the service. More... | |
| StatusCode | reinitialize () override |
| Reinitialize the service. More... | |
| StatusCode | finalize () override |
| Finalize the service. More... | |
| StatusCode | createRep (DataObject *pObject, IOpaqueAddress *&refpAddress) override |
| Implementation of IConverter: Convert the transient object to the requested representation. More... | |
: Object implementation | |
| HistogramPersistencySvc (const std::string &name, ISvcLocator *svc) | |
| Standard Constructor. More... | |
| ~HistogramPersistencySvc () override=default | |
| Standard Destructor. More... | |
Public Member Functions inherited from PersistencySvc | |
| long | repSvcType () const override |
| Return default service type. More... | |
| const CLID & | objType () const override |
| Retrieve the class type of objects the converter produces. (DUMMY) More... | |
| StatusCode | createObj (IOpaqueAddress *pAddress, DataObject *&refpObject) override |
| Implementation of IConverter: Create the transient representation of an object. More... | |
| StatusCode | fillObjRefs (IOpaqueAddress *pAddress, DataObject *pObject) override |
| Implementation of IConverter: Resolve the references of the created transient object. More... | |
| StatusCode | updateObj (IOpaqueAddress *pAddress, DataObject *refpObject) override |
| Implementation of IConverter: Update the transient object from the other representation. More... | |
| StatusCode | updateObjRefs (IOpaqueAddress *pAddress, DataObject *pObject) override |
| Implementation of IConverter: Update the references of an updated transient object. More... | |
| StatusCode | createRep (DataObject *pObject, IOpaqueAddress *&refpAddress) override |
| Implementation of IConverter: Convert the transient object to the requested representation. More... | |
| StatusCode | fillRepRefs (IOpaqueAddress *pAddress, DataObject *pObject) override |
| Implementation of IConverter: Resolve the references of the converted object. More... | |
| StatusCode | updateRep (IOpaqueAddress *pAddress, DataObject *pObject) override |
| Implementation of IConverter: Update the converted representation of a transient object. More... | |
| StatusCode | updateRepRefs (IOpaqueAddress *pAddress, DataObject *pObject) override |
| Implementation of IConverter: Update the references of an already converted object. More... | |
| StatusCode | setDataProvider (IDataProviderSvc *pStore) override |
| Define transient datastore. More... | |
| SmartIF< IDataProviderSvc > & | dataProvider () const override |
| Access reference to transient datastore. More... | |
| StatusCode | setConversionSvc (IConversionSvc *svc) override |
| Set conversion service the converter is connected to. More... | |
| SmartIF< IConversionSvc > & | conversionSvc () const override |
| Get conversion service the converter is connected to. More... | |
| StatusCode | setAddressCreator (IAddressCreator *creator) override |
| Set address creator facility. More... | |
| SmartIF< IAddressCreator > & | addressCreator () const override |
| Retrieve address creator facility. More... | |
| StatusCode | addConverter (IConverter *pConverter) override |
| Add converter object to conversion service. More... | |
| StatusCode | addConverter (const CLID &clid) override |
| Add converter object to conversion service. More... | |
| IConverter * | converter (const CLID &clid) override |
| Retrieve converter from list. More... | |
| StatusCode | removeConverter (const CLID &clid) override |
| Remove converter object from conversion service (if present). More... | |
| StatusCode | connectOutput (const std::string &outputFile, const std::string &openMode) override |
| Connect the output file to the service with open mode. More... | |
| StatusCode | connectOutput (const std::string &outputFile) override |
| Connect the output file to the service. More... | |
| StatusCode | commitOutput (const std::string &output, bool do_commit) override |
| Commit pending output. More... | |
| StatusCode | createAddress (long svc_type, const CLID &clid, const std::string *pars, const unsigned long *ipars, IOpaqueAddress *&refpAddress) override |
| Create a Generic address using explicit arguments to identify a single object. More... | |
| StatusCode | convertAddress (const IOpaqueAddress *pAddress, std::string &refAddress) override |
| Convert an address to string form. More... | |
| StatusCode | createAddress (long svc_type, const CLID &clid, const std::string &refAddress, IOpaqueAddress *&refpAddress) override |
| Convert an address in string form to object form. More... | |
| StatusCode | addCnvService (IConversionSvc *service) override |
| Add a new Service. More... | |
| StatusCode | removeCnvService (long type) override |
| Remove a Service. More... | |
| StatusCode | setDefaultCnvService (long type) override |
| Set default service type. More... | |
| StatusCode | getService (long service_type, IConversionSvc *&refpSvc) override |
| Retrieve conversion service identified by technology. More... | |
| StatusCode | getService (const std::string &service_type, IConversionSvc *&refpSvc) override |
| Retrieve conversion service identified by technology. More... | |
| StatusCode | initialize () override |
| Initialize the service. More... | |
| StatusCode | finalize () override |
| stop the service. More... | |
| PersistencySvc (const std::string &name, ISvcLocator *svc) | |
| Standard Constructor. More... | |
| ~PersistencySvc () override=default | |
| Standard Destructor. More... | |
Public Member Functions inherited from extends< Service, IConversionSvc, IPersistencySvc, IAddressCreator > | |
| void * | i_cast (const InterfaceID &tid) const override |
| Implementation of IInterface::i_cast. More... | |
| StatusCode | queryInterface (const InterfaceID &ti, void **pp) override |
| Implementation of IInterface::queryInterface. More... | |
| std::vector< std::string > | getInterfaceNames () const override |
| Implementation of IInterface::getInterfaceNames. More... | |
| ~extends () override=default | |
| Virtual destructor. More... | |
Public Member Functions inherited from Service | |
| const std::string & | name () const override |
| Retrieve name of the service. More... | |
| StatusCode | configure () override |
| StatusCode | initialize () override |
| StatusCode | start () override |
| StatusCode | stop () override |
| StatusCode | finalize () override |
| StatusCode | terminate () override |
| Gaudi::StateMachine::State | FSMState () const override |
| Gaudi::StateMachine::State | targetFSMState () const override |
| StatusCode | reinitialize () override |
| StatusCode | restart () override |
| StatusCode | sysInitialize () override |
| Initialize Service. More... | |
| StatusCode | sysStart () override |
| Initialize Service. More... | |
| StatusCode | sysStop () override |
| Initialize Service. More... | |
| StatusCode | sysFinalize () override |
| Finalize Service. More... | |
| StatusCode | sysReinitialize () override |
| Re-initialize the Service. More... | |
| StatusCode | sysRestart () override |
| Re-initialize the Service. More... | |
| Service (std::string name, ISvcLocator *svcloc) | |
| Standard Constructor. More... | |
| SmartIF< ISvcLocator > & | serviceLocator () const override |
| Retrieve pointer to service locator. More... | |
| StatusCode | setProperties () |
| Method for setting declared properties to the values specified for the job. More... | |
| template<class T > | |
| StatusCode | service (const std::string &name, const T *&psvc, bool createIf=true) const |
| Access a service by name, creating it if it doesn't already exist. More... | |
| template<class T > | |
| StatusCode | service (const std::string &name, T *&psvc, bool createIf=true) const |
| template<typename IFace = IService> | |
| SmartIF< IFace > | service (const std::string &name, bool createIf=true) const |
| template<class T > | |
| StatusCode | service (const std::string &svcType, const std::string &svcName, T *&psvc) const |
| Access a service by name and type, creating it if it doesn't already exist. More... | |
| template<class T > | |
| StatusCode | declareTool (ToolHandle< T > &handle, std::string toolTypeAndName, bool createIf=true) |
| Declare used tool. More... | |
| SmartIF< IAuditorSvc > & | auditorSvc () const |
| The standard auditor service.May not be invoked before sysInitialize() has been invoked. More... | |
Public Member Functions inherited from PropertyHolder< CommonMessaging< implements< IService, IProperty, IStateful > > > | |
| PropertyHolder ()=default | |
| ~PropertyHolder () override=default | |
| Gaudi::Details::PropertyBase & | declareProperty (Gaudi::Details::PropertyBase &prop) |
| Declare a property. More... | |
| Gaudi::Details::PropertyBase * | declareProperty (const std::string &name, TYPE &value, const std::string &doc="none") |
| Helper to wrap a regular data member and use it as a regular property. More... | |
| Gaudi::Details::PropertyBase * | declareProperty (const std::string &name, TYPE &value, const std::string &doc="none") const |
| Gaudi::Details::PropertyBase * | declareProperty (const std::string &name, Gaudi::Property< TYPE, VERIFIER, HANDLERS > &prop, const std::string &doc="none") |
| Declare a PropertyBase instance setting name and documentation. More... | |
| Gaudi::Details::PropertyBase * | declareRemoteProperty (const std::string &name, IProperty *rsvc, const std::string &rname="") |
| Declare a remote property. More... | |
| StatusCode | setProperty (const Gaudi::Details::PropertyBase &p) override |
| set the property form another property More... | |
| StatusCode | setProperty (const std::string &s) override |
| set the property from the formatted string More... | |
| StatusCode | setProperty (const std::string &n, const std::string &v) override |
| set the property from name and the value More... | |
| StatusCode | setProperty (const std::string &name, const TYPE &value) |
| set the property form the value More... | |
| StatusCode | getProperty (Gaudi::Details::PropertyBase *p) const override |
| get the property More... | |
| const Gaudi::Details::PropertyBase & | getProperty (const std::string &name) const override |
| get the property by name More... | |
| StatusCode | getProperty (const std::string &n, std::string &v) const override |
| convert the property to the string More... | |
| const std::vector< Gaudi::Details::PropertyBase * > & | getProperties () const override |
| get all properties More... | |
| bool | hasProperty (const std::string &name) const override |
| Return true if we have a property with the given name. More... | |
| PropertyHolder (const PropertyHolder &)=delete | |
| PropertyHolder & | operator= (const PropertyHolder &)=delete |
| Gaudi::Details::PropertyBase * | declareProperty (const std::string &name, GaudiHandleBase &ref, const std::string &doc="none") |
| Specializations for various GaudiHandles. More... | |
| Gaudi::Details::PropertyBase * | declareProperty (const std::string &name, GaudiHandleArrayBase &ref, const std::string &doc="none") |
| Gaudi::Details::PropertyBase * | declareProperty (const std::string &name, DataObjectHandleBase &ref, const std::string &doc="none") |
Public Member Functions inherited from CommonMessagingBase | |
| virtual | ~CommonMessagingBase ()=default |
| Virtual destructor. More... | |
| const SmartIF< IMessageSvc > & | msgSvc () const |
| The standard message service. More... | |
| MsgStream & | msgStream () const |
| Return an uninitialized MsgStream. More... | |
| MsgStream & | msgStream (const MSG::Level level) const |
| Predefined configurable message stream for the efficient printouts. More... | |
| MsgStream & | always () const |
| shortcut for the method msgStream(MSG::ALWAYS) More... | |
| MsgStream & | fatal () const |
| shortcut for the method msgStream(MSG::FATAL) More... | |
| MsgStream & | err () const |
| shortcut for the method msgStream(MSG::ERROR) More... | |
| MsgStream & | error () const |
| shortcut for the method msgStream(MSG::ERROR) More... | |
| MsgStream & | warning () const |
| shortcut for the method msgStream(MSG::WARNING) More... | |
| MsgStream & | info () const |
| shortcut for the method msgStream(MSG::INFO) More... | |
| MsgStream & | debug () const |
| shortcut for the method msgStream(MSG::DEBUG) More... | |
| MsgStream & | verbose () const |
| shortcut for the method msgStream(MSG::VERBOSE) More... | |
| MsgStream & | msg () const |
| shortcut for the method msgStream(MSG::INFO) More... | |
| MSG::Level | msgLevel () const |
| get the cached level (originally extracted from the embedded MsgStream) More... | |
| MSG::Level | outputLevel () const __attribute__((deprecated)) |
| Backward compatibility function for getting the output level. More... | |
| bool | msgLevel (MSG::Level lvl) const |
| get the output level from the embedded MsgStream More... | |
Public Member Functions inherited from extend_interfaces< Interfaces... > | |
| ~extend_interfaces () override=default | |
| Virtual destructor. More... | |
Protected Attributes | |
| Gaudi::Property< std::string > | m_histPersName {this, "HistogramPersistency", "", "name of the Hist Pers type"} |
| Gaudi::Property< std::string > | m_outputFile {this, "OutputFile", "", "name of the output file"} |
| Gaudi::Property< std::vector< std::string > > | m_convert |
| Gaudi::Property< std::vector< std::string > > | m_exclude |
| Gaudi::Property< bool > | m_warnings {this, "Warnings", true, "Set this property to false to suppress warning messages"} |
| Set | m_converted |
| for the final report: the list of converted histograms More... | |
| Set | m_excluded |
| for the final report: the list of excluded histograms More... | |
Protected Attributes inherited from PersistencySvc | |
| long | m_cnvDefType = TEST_StorageType |
| Default service type. More... | |
| SmartIF< IDataProviderSvc > | m_dataSvc |
| Pointer to datma provider service. More... | |
| Services | m_cnvServices |
| List of convermsion workers. More... | |
| SmartIF< IConversionSvc > | m_cnvDefault |
| Default output service. More... | |
| Gaudi::Property< std::vector< std::string > > | m_svcNames |
| bool | m_enable = true |
| Flag to indicate that the service is enabled. More... | |
| SmartIF< IAddressCreator > | m_addrCreator |
| Pointer to the IAddressCreator interface of this, for addressCreator(). More... | |
Protected Attributes inherited from Service | |
| Gaudi::StateMachine::State | m_state = Gaudi::StateMachine::OFFLINE |
| Service state. More... | |
| Gaudi::StateMachine::State | m_targetState = Gaudi::StateMachine::OFFLINE |
| Service state. More... | |
| Gaudi::Property< int > | m_outputLevel {this, "OutputLevel", MSG::NIL, "output level"} |
| Gaudi::Property< bool > | m_auditInit {this, "AuditServices", false, "[[deprecated]] unused"} |
| Gaudi::Property< bool > | m_auditorInitialize {this, "AuditInitialize", false, "trigger auditor on initialize()"} |
| Gaudi::Property< bool > | m_auditorStart {this, "AuditStart", false, "trigger auditor on start()"} |
| Gaudi::Property< bool > | m_auditorStop {this, "AuditStop", false, "trigger auditor on stop()"} |
| Gaudi::Property< bool > | m_auditorFinalize {this, "AuditFinalize", false, "trigger auditor on finalize()"} |
| Gaudi::Property< bool > | m_auditorReinitialize {this, "AuditReinitialize", false, "trigger auditor on reinitialize()"} |
| Gaudi::Property< bool > | m_auditorRestart {this, "AuditRestart", false, "trigger auditor on restart()"} |
| SmartIF< IAuditorSvc > | m_pAuditorSvc |
| Auditor Service. More... | |
Additional Inherited Members | |
Protected Types inherited from PersistencySvc | |
| typedef std::map< long, ServiceEntry > | Services |
Protected Member Functions inherited from PersistencySvc | |
| void | svcNamesHandler (Gaudi::Details::PropertyBase &theProp) |
| Handlers for Service Names Property. More... | |
| SmartIF< IConversionSvc > & | service (const std::string &nam) |
| Retrieve conversion service by name. More... | |
| SmartIF< IConversionSvc > & | service (long service_type) |
| Retrieve conversion service from list. More... | |
| SmartIF< IAddressCreator > & | addressCreator (long service_type) |
| Retrieve address creator from list. More... | |
| void | encodeAddrHdr (long service_type, const CLID &clid, std::string &address) const |
| Retrieve string from storage type and clid. More... | |
| void | decodeAddrHdr (const std::string &address, long &service_type, CLID &clid, std::string &address_trailer) const |
| Retrieve storage type and clid from address header of string. More... | |
| StatusCode | makeCall (int typ, IOpaqueAddress *&pAddress, DataObject *&pObject) |
| Implementation helper. More... | |
| bool | enable (bool value) |
| Set enabled flag. More... | |
Protected Member Functions inherited from Service | |
| ~Service () override | |
| Standard Destructor. More... | |
| int | outputLevel () const |
get the Service's output level More... | |
Protected Member Functions inherited from PropertyHolder< CommonMessaging< implements< IService, IProperty, IStateful > > > | |
| Gaudi::Details::PropertyBase * | property (const std::string &name) const |
Protected Member Functions inherited from CommonMessaging< implements< IService, IProperty, IStateful > > | |
| MSG::Level | setUpMessaging () |
| Set up local caches. More... | |
| MSG::Level | resetMessaging () |
| Reinitialize internal states. More... | |
| void | updateMsgStreamOutputLevel (int level) |
| Update the output level of the cached MsgStream. More... | |
HistogramPersistencySvc class implementation definition.
System: The LHCb Offline System
Package: HistogramPersistencySvc
Dependencies:
History:
+---------+----------------------------------------------+---------+ | Date | Comment | Who | +---------+----------------------------------------------+---------+ | 3/11/98 | Initial version | M.Frank | +---------+----------------------------------------------+---------+
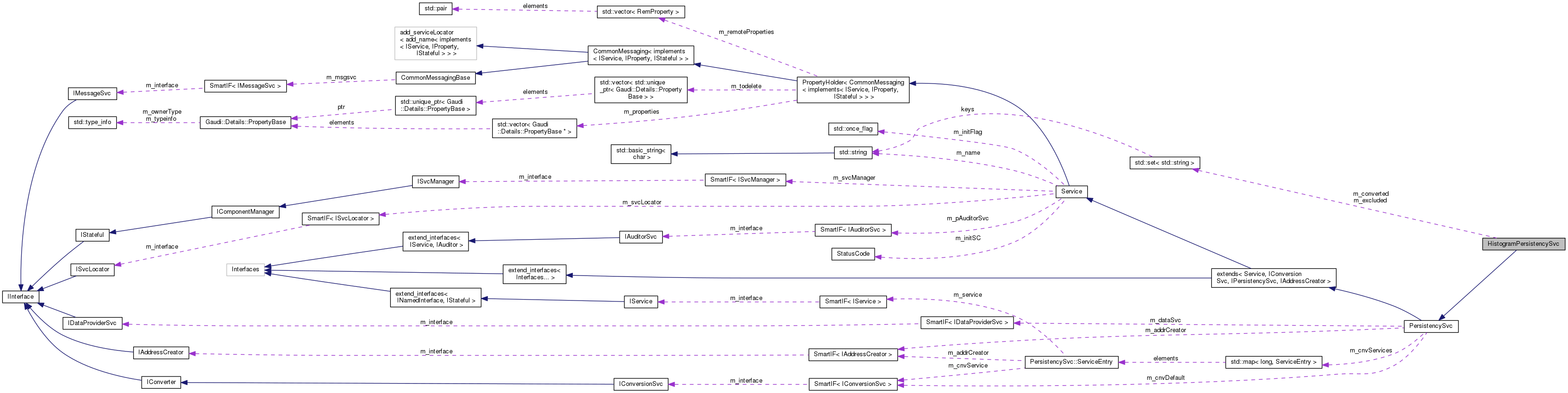
Definition at line 47 of file HistogramPersistencySvc.h.
for report: unconverted histograms
Definition at line 73 of file HistogramPersistencySvc.h.
| HistogramPersistencySvc::HistogramPersistencySvc | ( | const std::string & | name, |
| ISvcLocator * | svc | ||
| ) |
Standard Constructor.
Definition at line 228 of file HistogramPersistencySvc.cpp.
|
overridedefault |
Standard Destructor.
|
override |
Implementation of IConverter: Convert the transient object to the requested representation.
Definition at line 195 of file HistogramPersistencySvc.cpp.
|
override |
Finalize the service.
Definition at line 58 of file HistogramPersistencySvc.cpp.
|
override |
Initialize the service.
Definition at line 88 of file HistogramPersistencySvc.cpp.
|
override |
Reinitialize the service.
Definition at line 96 of file HistogramPersistencySvc.cpp.
|
protected |
Definition at line 78 of file HistogramPersistencySvc.h.
|
protected |
for the final report: the list of converted histograms
Definition at line 85 of file HistogramPersistencySvc.h.
|
protected |
Definition at line 80 of file HistogramPersistencySvc.h.
|
protected |
for the final report: the list of excluded histograms
Definition at line 87 of file HistogramPersistencySvc.h.
|
protected |
Definition at line 76 of file HistogramPersistencySvc.h.
|
protected |
Definition at line 77 of file HistogramPersistencySvc.h.
|
protected |
Definition at line 82 of file HistogramPersistencySvc.h.