![]() |
The Gaudi Framework
v30r0 (c919700c)
|


Public Types | |
| typedef std::list< std::string > | ListName |
Public Member Functions | |
| EventCollectionContext (const EventCollectionSelector *pSelector) | |
| Standard constructor. More... | |
| ~EventCollectionContext () override | |
| Standard destructor. More... | |
| const std::string & | currentInput () const |
| void | setCurrentInput (const std::string &v) |
| ListName & | files () |
| void * | identifier () const override |
| void | setCriteria (const std::string &crit) |
| ListName::const_iterator | fileIterator () |
| void | setFileIterator (ListName::const_iterator new_iter) |
Public Member Functions inherited from IEvtSelector::Context | |
| virtual | ~Context ()=default |
Private Attributes | |
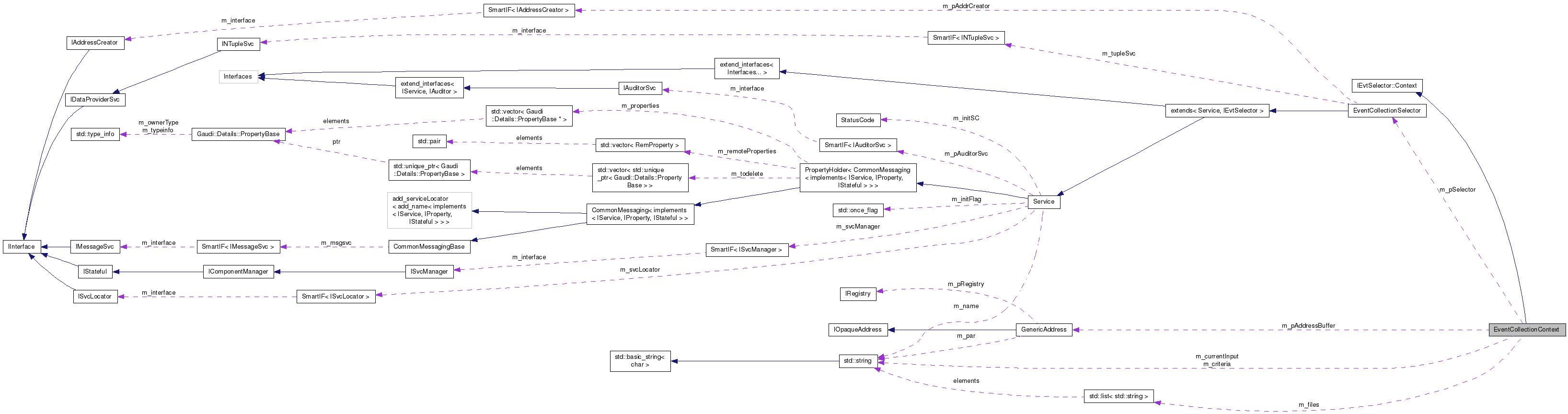
| GenericAddress * | m_pAddressBuffer = nullptr |
| const EventCollectionSelector * | m_pSelector = nullptr |
| ListName | m_files |
| std::string | m_criteria |
| ListName::const_iterator | m_fileIterator |
| std::string | m_currentInput |
Definition at line 25 of file EventCollectionSelector.cpp.
Definition at line 28 of file EventCollectionSelector.cpp.
| EventCollectionContext::EventCollectionContext | ( | const EventCollectionSelector * | pSelector | ) |
Standard constructor.
Definition at line 54 of file EventCollectionSelector.cpp.
|
override |
Standard destructor.
Definition at line 52 of file EventCollectionSelector.cpp.
|
inline |
Definition at line 43 of file EventCollectionSelector.cpp.
|
inline |
Definition at line 48 of file EventCollectionSelector.cpp.
|
inline |
Definition at line 45 of file EventCollectionSelector.cpp.
|
inlineoverridevirtual |
Implements IEvtSelector::Context.
Definition at line 46 of file EventCollectionSelector.cpp.
|
inline |
Definition at line 47 of file EventCollectionSelector.cpp.
|
inline |
Definition at line 44 of file EventCollectionSelector.cpp.
|
inline |
Definition at line 49 of file EventCollectionSelector.cpp.
|
private |
Definition at line 34 of file EventCollectionSelector.cpp.
|
private |
Definition at line 36 of file EventCollectionSelector.cpp.
|
private |
Definition at line 35 of file EventCollectionSelector.cpp.
|
private |
Definition at line 33 of file EventCollectionSelector.cpp.
|
private |
Definition at line 31 of file EventCollectionSelector.cpp.
|
private |
Definition at line 32 of file EventCollectionSelector.cpp.