![]() |
The Gaudi Framework
v30r2 (9eca68f7)
|
Data service base class. More...
#include <GaudiKernel/TsDataSvc.h>


Public Member Functions | |
| CLID | rootCLID () const override |
| IDataManagerSvc: Accessor for root event CLID. More... | |
| const std::string & | rootName () const override |
| IDataManagerSvc: Accessor for root event name. More... | |
| StatusCode | registerAddress (boost::string_ref fullPath, IOpaqueAddress *pAddress) override |
| IDataManagerSvc: Register object address with the data store. More... | |
| StatusCode | registerAddress (DataObject *parentObj, boost::string_ref objectPath, IOpaqueAddress *pAddress) override |
| IDataManagerSvc: Register object address with the data store. More... | |
| StatusCode | registerAddress (IRegistry *parentObj, boost::string_ref objectPath, IOpaqueAddress *pAddress) override |
| IDataManagerSvc: Register object address with the data store. More... | |
| StatusCode | unregisterAddress (boost::string_ref fullPath) override |
| IDataManagerSvc: Unregister object address from the data store. More... | |
| StatusCode | unregisterAddress (DataObject *pParent, boost::string_ref objPath) override |
| IDataManagerSvc: Unregister object address from the data store. More... | |
| StatusCode | unregisterAddress (IRegistry *pParent, boost::string_ref objPath) override |
| IDataManagerSvc: Unregister object address from the data store. More... | |
| StatusCode | objectLeaves (const DataObject *pObject, std::vector< IRegistry * > &refLeaves) override |
| IDataManagerSvc: Explore the object store: retrieve all leaves attached to the object. More... | |
| StatusCode | objectLeaves (const IRegistry *pRegistry, std::vector< IRegistry * > &refLeaves) override |
| IDataManagerSvc: Explore the object store: retrieve all leaves attached to the object. More... | |
| StatusCode | objectParent (const DataObject *pObject, IRegistry *&refpParent) override |
| IDataManagerSvc: Explore the object store: retrieve the object's parent. More... | |
| StatusCode | objectParent (const IRegistry *pRegistry, IRegistry *&refpParent) override |
| IDataManagerSvc: Explore the object store: retrieve the object's parent. More... | |
| StatusCode | clearSubTree (boost::string_ref sub_tree_path) override |
| IDataManagerSvc: Remove all data objects below the sub tree identified by its full path name. More... | |
| StatusCode | clearSubTree (DataObject *pObject) override |
| IDataManagerSvc: Remove all data objects below the sub tree identified by the object. More... | |
| StatusCode | clearStore () override |
| IDataManagerSvc: Remove all data objects in the data store. More... | |
| StatusCode | traverseSubTree (boost::string_ref sub_tree_path, IDataStoreAgent *pAgent) override |
| IDataManagerSvc: Analyze by traversing all data objects below the sub tree identified by its full path name. More... | |
| StatusCode | traverseSubTree (DataObject *pObject, IDataStoreAgent *pAgent) override |
| IDataManagerSvc: Analyze by traversing all data objects below the sub tree. More... | |
| StatusCode | traverseTree (IDataStoreAgent *pAgent) override |
| IDataManagerSvc: Analyze by traversing all data objects in the data store. More... | |
| StatusCode | setRoot (std::string root_name, DataObject *pRootObj) override |
| Initialize data store for new event by giving new event path and root object. More... | |
| virtual StatusCode | i_setRoot (std::string root_name, DataObject *pRootObj) |
| Initialize data store for new event by giving new event path and root object. More... | |
| StatusCode | setRoot (std::string root_path, IOpaqueAddress *pRootAddr) override |
| Initialize data store for new event by giving new event path and address of root object. More... | |
| virtual StatusCode | i_setRoot (std::string root_path, IOpaqueAddress *pRootAddr) |
| Initialize data store for new event by giving new event path and address of root object. More... | |
| StatusCode | setDataLoader (IConversionSvc *svc, IDataProviderSvc *dpsvc=nullptr) override |
| IDataManagerSvc: IDataManagerSvc: Pass a default data loader to the service and optionally a data provider. More... | |
| StatusCode | addPreLoadItem (const DataStoreItem &item) override |
| Add an item to the preload list. More... | |
| StatusCode | addPreLoadItem (std::string itemPath) override |
| Add an item to the preload list. More... | |
| StatusCode | removePreLoadItem (const DataStoreItem &item) override |
| Remove an item from the preload list. More... | |
| StatusCode | removePreLoadItem (std::string itemPath) override |
| Add an item to the preload list. More... | |
| StatusCode | resetPreLoad () override |
| Clear the preload list. More... | |
| virtual StatusCode | preLoad (int depth, int load_depth, DataObject *pObject) |
| Execute one level of preloading and recursively load until the final level is reached. More... | |
| StatusCode | preLoad () override |
| load all preload items of the list More... | |
| StatusCode | registerObject (boost::string_ref fullPath, DataObject *pObject) override |
| Register object with the data store. More... | |
| StatusCode | registerObject (boost::string_ref parentPath, boost::string_ref objPath, DataObject *pObject) override |
| Register object with the data store. More... | |
| StatusCode | registerObject (boost::string_ref parentPath, int item, DataObject *pObject) override |
| Register object with the data store. More... | |
| StatusCode | registerObject (DataObject *parentObj, boost::string_ref objPath, DataObject *pObject) override |
| Register object with the data store. More... | |
| StatusCode | registerObject (DataObject *parentObj, int item, DataObject *pObject) override |
| Register object with the data store. More... | |
| StatusCode | unregisterObject (boost::string_ref fullPath) override |
| Unregister object from the data store. More... | |
| StatusCode | unregisterObject (boost::string_ref parentPath, boost::string_ref objectPath) override |
| Unregister object from the data store. More... | |
| StatusCode | unregisterObject (boost::string_ref parentPath, int item) override |
| Unregister object from the data store. More... | |
| StatusCode | unregisterObject (DataObject *pObject) override |
| Unregister object from the data store. More... | |
| StatusCode | unregisterObject (DataObject *pObject, boost::string_ref objectPath) override |
| Unregister object from the data store. More... | |
| StatusCode | unregisterObject (DataObject *pObject, int item) override |
| Unregister object from the data store. More... | |
| StatusCode | retrieveObject (IRegistry *pDirectory, boost::string_ref path, DataObject *&pObject) override |
| Retrieve object from data store. More... | |
| StatusCode | retrieveObject (boost::string_ref fullPath, DataObject *&pObject) override |
| Retrieve object identified by its full path from the data store. More... | |
| StatusCode | retrieveObject (boost::string_ref parentPath, boost::string_ref objPath, DataObject *&pObject) override |
| Retrieve object from data store. More... | |
| StatusCode | retrieveObject (boost::string_ref parentPath, int item, DataObject *&pObject) override |
| Retrieve object from data store. More... | |
| StatusCode | retrieveObject (DataObject *parentObj, boost::string_ref objPath, DataObject *&pObject) override |
| Retrieve object from data store. More... | |
| StatusCode | retrieveObject (DataObject *parentObj, int item, DataObject *&pObject) override |
| Retrieve object from data store. More... | |
| StatusCode | findObject (boost::string_ref fullPath, DataObject *&pObject) override |
| Find object identified by its full path in the data store. More... | |
| StatusCode | findObject (IRegistry *pDirectory, boost::string_ref path, DataObject *&pObject) override |
| Find object identified by its full path in the data store. More... | |
| StatusCode | findObject (boost::string_ref parentPath, boost::string_ref objPath, DataObject *&pObject) override |
| Find object in the data store. More... | |
| StatusCode | findObject (boost::string_ref parentPath, int item, DataObject *&pObject) override |
| Find object in the data store. More... | |
| StatusCode | findObject (DataObject *parentObj, boost::string_ref objPath, DataObject *&pObject) override |
| Find object in the data store. More... | |
| StatusCode | findObject (DataObject *parentObj, int item, DataObject *&pObject) override |
| Find object in the data store. More... | |
| StatusCode | linkObject (IRegistry *from, boost::string_ref objPath, DataObject *to) override |
| Add a link to another object. More... | |
| StatusCode | linkObject (boost::string_ref fromPath, boost::string_ref objPath, DataObject *to) override |
| Add a link to another object. More... | |
| StatusCode | linkObject (DataObject *from, boost::string_ref objPath, DataObject *to) override |
| Add a link to another object. More... | |
| StatusCode | linkObject (boost::string_ref fullPath, DataObject *to) override |
| Add a link to another object. More... | |
| StatusCode | unlinkObject (IRegistry *from, boost::string_ref objPath) override |
| Remove a link to another object. More... | |
| StatusCode | unlinkObject (boost::string_ref fromPath, boost::string_ref objPath) override |
| Remove a link to another object. More... | |
| StatusCode | unlinkObject (DataObject *fromObj, boost::string_ref objPath) override |
| Remove a link to another object. More... | |
| StatusCode | unlinkObject (boost::string_ref fullPath) override |
| Remove a link to another object. More... | |
| StatusCode | updateObject (IRegistry *pDirectory) override |
| Update object identified by its directory entry. More... | |
| StatusCode | updateObject (boost::string_ref updatePath) override |
| Update object. More... | |
| StatusCode | updateObject (DataObject *toUpdate) override |
| Update object. More... | |
| StatusCode | updateObject (boost::string_ref parentPath, boost::string_ref updatePath) override |
| Update object. More... | |
| StatusCode | updateObject (DataObject *pParent, boost::string_ref updatePath) override |
| Update object. More... | |
| StatusCode | initialize () override |
| Service initialization. More... | |
| StatusCode | reinitialize () override |
| Service initialization. More... | |
| StatusCode | finalize () override |
| Service initialization. More... | |
| ~TsDataSvc () override | |
| Standard Destructor. More... | |
Public Member Functions inherited from extends< Service, IDataProviderSvc, IDataManagerSvc > | |
| void * | i_cast (const InterfaceID &tid) const override |
| Implementation of IInterface::i_cast. More... | |
| StatusCode | queryInterface (const InterfaceID &ti, void **pp) override |
| Implementation of IInterface::queryInterface. More... | |
| std::vector< std::string > | getInterfaceNames () const override |
| Implementation of IInterface::getInterfaceNames. More... | |
Public Member Functions inherited from Service | |
| const std::string & | name () const override |
| Retrieve name of the service. More... | |
| StatusCode | configure () override |
| StatusCode | initialize () override |
| StatusCode | start () override |
| StatusCode | stop () override |
| StatusCode | finalize () override |
| StatusCode | terminate () override |
| Gaudi::StateMachine::State | FSMState () const override |
| Gaudi::StateMachine::State | targetFSMState () const override |
| StatusCode | reinitialize () override |
| StatusCode | restart () override |
| StatusCode | sysInitialize () override |
| Initialize Service. More... | |
| StatusCode | sysStart () override |
| Initialize Service. More... | |
| StatusCode | sysStop () override |
| Initialize Service. More... | |
| StatusCode | sysFinalize () override |
| Finalize Service. More... | |
| StatusCode | sysReinitialize () override |
| Re-initialize the Service. More... | |
| StatusCode | sysRestart () override |
| Re-initialize the Service. More... | |
| Service (std::string name, ISvcLocator *svcloc) | |
| Standard Constructor. More... | |
| SmartIF< ISvcLocator > & | serviceLocator () const override |
| Retrieve pointer to service locator. More... | |
| StatusCode | setProperties () |
| Method for setting declared properties to the values specified for the job. More... | |
| template<class T > | |
| StatusCode | service (const std::string &name, const T *&psvc, bool createIf=true) const |
| Access a service by name, creating it if it doesn't already exist. More... | |
| template<class T > | |
| StatusCode | service (const std::string &name, T *&psvc, bool createIf=true) const |
| template<typename IFace = IService> | |
| SmartIF< IFace > | service (const std::string &name, bool createIf=true) const |
| template<class T > | |
| StatusCode | service (const std::string &svcType, const std::string &svcName, T *&psvc) const |
| Access a service by name and type, creating it if it doesn't already exist. More... | |
| template<class T > | |
| StatusCode | declareTool (ToolHandle< T > &handle, std::string toolTypeAndName, bool createIf=true) |
| Declare used tool. More... | |
| SmartIF< IAuditorSvc > & | auditorSvc () const |
| The standard auditor service.May not be invoked before sysInitialize() has been invoked. More... | |
Public Member Functions inherited from PropertyHolder< CommonMessaging< implements< IService, IProperty, IStateful > > > | |
| PropertyHolder ()=default | |
| Gaudi::Details::PropertyBase & | declareProperty (Gaudi::Details::PropertyBase &prop) |
| Declare a property. More... | |
| Gaudi::Details::PropertyBase * | declareProperty (const std::string &name, TYPE &value, const std::string &doc="none") |
| Helper to wrap a regular data member and use it as a regular property. More... | |
| Gaudi::Details::PropertyBase * | declareProperty (const std::string &name, Gaudi::Property< TYPE, VERIFIER, HANDLERS > &prop, const std::string &doc="none") |
| Declare a PropertyBase instance setting name and documentation. More... | |
| Gaudi::Details::PropertyBase * | declareRemoteProperty (const std::string &name, IProperty *rsvc, const std::string &rname="") |
| Declare a remote property. More... | |
| StatusCode | setProperty (const Gaudi::Details::PropertyBase &p) override |
| set the property form another property More... | |
| StatusCode | setProperty (const std::string &s) override |
| set the property from the formatted string More... | |
| StatusCode | setProperty (const std::string &n, const std::string &v) override |
| set the property from name and the value More... | |
| StatusCode | setProperty (const std::string &name, const TYPE &value) |
| set the property form the value More... | |
| StatusCode | getProperty (Gaudi::Details::PropertyBase *p) const override |
| get the property More... | |
| const Gaudi::Details::PropertyBase & | getProperty (const std::string &name) const override |
| get the property by name More... | |
| StatusCode | getProperty (const std::string &n, std::string &v) const override |
| convert the property to the string More... | |
| const std::vector< Gaudi::Details::PropertyBase * > & | getProperties () const override |
| get all properties More... | |
| bool | hasProperty (const std::string &name) const override |
| Return true if we have a property with the given name. More... | |
| PropertyHolder (const PropertyHolder &)=delete | |
| PropertyHolder & | operator= (const PropertyHolder &)=delete |
Public Member Functions inherited from CommonMessaging< implements< IService, IProperty, IStateful > > | |
| MSG::Level | msgLevel () const |
| get the cached level (originally extracted from the embedded MsgStream) More... | |
| bool | msgLevel (MSG::Level lvl) const |
| get the output level from the embedded MsgStream More... | |
| MSG::Level | outputLevel () const |
| Backward compatibility function for getting the output level. More... | |
Public Member Functions inherited from CommonMessagingBase | |
| virtual | ~CommonMessagingBase ()=default |
| Virtual destructor. More... | |
| const SmartIF< IMessageSvc > & | msgSvc () const |
| The standard message service. More... | |
| MsgStream & | msgStream () const |
| Return an uninitialized MsgStream. More... | |
| MsgStream & | msgStream (const MSG::Level level) const |
| Predefined configurable message stream for the efficient printouts. More... | |
| MsgStream & | always () const |
| shortcut for the method msgStream(MSG::ALWAYS) More... | |
| MsgStream & | fatal () const |
| shortcut for the method msgStream(MSG::FATAL) More... | |
| MsgStream & | err () const |
| shortcut for the method msgStream(MSG::ERROR) More... | |
| MsgStream & | error () const |
| shortcut for the method msgStream(MSG::ERROR) More... | |
| MsgStream & | warning () const |
| shortcut for the method msgStream(MSG::WARNING) More... | |
| MsgStream & | info () const |
| shortcut for the method msgStream(MSG::INFO) More... | |
| MsgStream & | debug () const |
| shortcut for the method msgStream(MSG::DEBUG) More... | |
| MsgStream & | verbose () const |
| shortcut for the method msgStream(MSG::VERBOSE) More... | |
| MsgStream & | msg () const |
| shortcut for the method msgStream(MSG::INFO) More... | |
Protected Member Functions | |
| bool | checkRoot () |
| Check if root path is valid. More... | |
| virtual IConversionSvc * | getDataLoader (IRegistry *pReg) |
| Retrieve customizable data loader according to registry entry to be retrieved. More... | |
| virtual DataObject * | createDefaultObject () const |
| Create default objects in case forced creation of leaves is requested. More... | |
| virtual StatusCode | loadObject (IRegistry *pNode) |
| Invoke Persistency service to create transient object from its persistent representation. More... | |
| virtual StatusCode | loadObject (IConversionSvc *pLoader, IRegistry *pNode) |
| Invoke Persistency service to create transient object from its persistent representation. More... | |
| StatusCode | retrieveEntry (DataSvcHelpers::RegistryEntry *pNode, boost::string_ref path, DataSvcHelpers::RegistryEntry *&pEntry) |
| Retrieve registry entry from store. More... | |
| DataObject * | handleDataFault (IRegistry *pReg, boost::string_ref path={}) |
| Invoke data fault handling if enabled. More... | |
Protected Member Functions inherited from Service | |
| ~Service () override | |
| Standard Destructor. More... | |
| int | outputLevel () const |
get the Service's output level More... | |
Protected Member Functions inherited from PropertyHolder< CommonMessaging< implements< IService, IProperty, IStateful > > > | |
| Gaudi::Details::PropertyBase * | property (const std::string &name) const |
Protected Member Functions inherited from CommonMessaging< implements< IService, IProperty, IStateful > > | |
| MSG::Level | setUpMessaging () const |
| Set up local caches. More... | |
| MSG::Level | resetMessaging () |
| Reinitialize internal states. More... | |
| void | updateMsgStreamOutputLevel (int level) |
| Update the output level of the cached MsgStream. More... | |
Protected Attributes | |
| IConversionSvc * | m_dataLoader = nullptr |
| Pointer to data loader service. More... | |
| IIncidentSvc * | m_incidentSvc = nullptr |
| Pointer to incident service. More... | |
| Gaudi::Property< CLID > | m_rootCLID {this, "RootCLID", 110 , "CLID of root entry"} |
| Gaudi::Property< std::string > | m_rootName {this, "RootName", "/Event", "name of root entry"} |
| Gaudi::Property< bool > | m_forceLeaves {this, "ForceLeaves", false, "force creation of default leaves on registerObject"} |
| Gaudi::Property< std::vector< std::string > > | m_inhibitPathes {this, "InhibitPathes", {}, "inhibited leaves"} |
| Gaudi::Property< bool > | m_enableFaultHdlr |
| Gaudi::Property< std::string > | m_faultName {this, "DataFaultName", "DataFault", "Name of the data fault incident"} |
| Gaudi::Property< bool > | m_enableAccessHdlr |
| Gaudi::Property< std::string > | m_accessName {this, "DataAccessName", "DataAccess", "Name of the data access incident"} |
| LoadItems | m_preLoads |
| Items to be pre-loaded. More... | |
| DataSvcHelpers::RegistryEntry * | m_root = nullptr |
| Pointer to root entry. More... | |
| DataSvcHelpers::InhibitMap * | m_inhibitMap = nullptr |
| Map with object paths to be inhibited from loading. More... | |
| tsDataSvcMutex | m_accessMutex |
| Mutex to protect access to the store. More... | |
Protected Attributes inherited from Service | |
| Gaudi::StateMachine::State | m_state = Gaudi::StateMachine::OFFLINE |
| Service state. More... | |
| Gaudi::StateMachine::State | m_targetState = Gaudi::StateMachine::OFFLINE |
| Service state. More... | |
| Gaudi::Property< int > | m_outputLevel {this, "OutputLevel", MSG::NIL, "output level"} |
| Gaudi::Property< bool > | m_auditInit {this, "AuditServices", false, "[[deprecated]] unused"} |
| Gaudi::Property< bool > | m_auditorInitialize {this, "AuditInitialize", false, "trigger auditor on initialize()"} |
| Gaudi::Property< bool > | m_auditorStart {this, "AuditStart", false, "trigger auditor on start()"} |
| Gaudi::Property< bool > | m_auditorStop {this, "AuditStop", false, "trigger auditor on stop()"} |
| Gaudi::Property< bool > | m_auditorFinalize {this, "AuditFinalize", false, "trigger auditor on finalize()"} |
| Gaudi::Property< bool > | m_auditorReinitialize {this, "AuditReinitialize", false, "trigger auditor on reinitialize()"} |
| Gaudi::Property< bool > | m_auditorRestart {this, "AuditRestart", false, "trigger auditor on restart()"} |
| SmartIF< IAuditorSvc > | m_pAuditorSvc |
| Auditor Service. More... | |
Private Member Functions | |
| TsDataSvc (const TsDataSvc &)=delete | |
| Fake copy constructor (never implemented). More... | |
| TsDataSvc & | operator= (const TsDataSvc &)=delete |
| Fake assignment operator (never implemented). More... | |
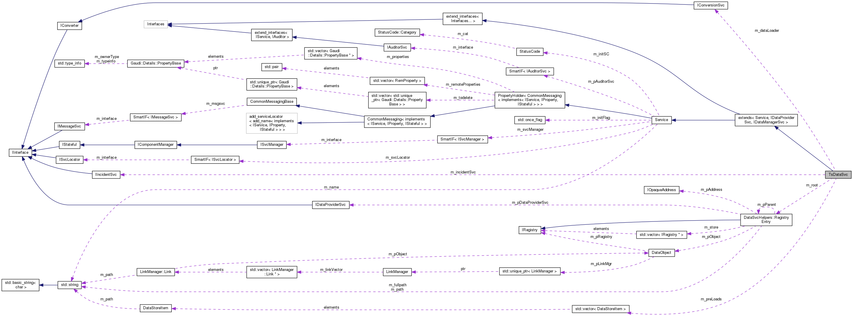
Data service base class.
A data service manages the transient data stores and implements the IDataProviderSvc and IDataManagerSvc interfaces.
The accessor methods are protected with a lock. This is done having in mind the DetDataSvc and the retrieval of subdetectors in a multithreaded FW. This solution cannot solve the problem of having different conditions set available simultaneously but it is the simplest solution to allow multiple algorithms running concurrently to access detector components. In first approximation, since for the data we have the whiteboard, we protect only the retrieval of objects.
Definition at line 58 of file TsDataSvc.h.
| typedef std::vector<DataStoreItem> TsDataSvc::LoadItems |
Define set of load items.
Definition at line 62 of file TsDataSvc.h.
|
override |
Standard Destructor.
Definition at line 1154 of file TsDataSvc.cpp.
|
privatedelete |
Fake copy constructor (never implemented).
|
override |
Add an item to the preload list.
Definition at line 1017 of file TsDataSvc.cpp.
|
override |
Add an item to the preload list.
Definition at line 1025 of file TsDataSvc.cpp.
|
inlineprotected |
Check if root path is valid.
Definition at line 335 of file TsDataSvc.h.
|
override |
IDataManagerSvc: Remove all data objects in the data store.
Definition at line 116 of file TsDataSvc.cpp.
|
override |
IDataManagerSvc: Remove all data objects below the sub tree identified by its full path name.
Definition at line 88 of file TsDataSvc.cpp.
|
override |
IDataManagerSvc: Remove all data objects below the sub tree identified by the object.
Definition at line 104 of file TsDataSvc.cpp.
|
protectedvirtual |
Create default objects in case forced creation of leaves is requested.
Definition at line 1146 of file TsDataSvc.cpp.
|
override |
Service initialization.
Service initialisation.
Definition at line 1126 of file TsDataSvc.cpp.
|
override |
Find object identified by its full path in the data store.
Definition at line 792 of file TsDataSvc.cpp.
|
override |
Find object identified by its full path in the data store.
Retrieve object identified by its directory from the data store.
Definition at line 777 of file TsDataSvc.cpp.
|
override |
Find object in the data store.
Retrieve object identified by its full path from the data store.
Definition at line 808 of file TsDataSvc.cpp.
|
override |
Find object in the data store.
Retrieve object identified by its full path from the data store.
Definition at line 816 of file TsDataSvc.cpp.
|
override |
Find object in the data store.
Find object identified by its full path in the data store.
Definition at line 828 of file TsDataSvc.cpp.
|
override |
Find object in the data store.
Find object identified by its full path in the data store.
Definition at line 822 of file TsDataSvc.cpp.
|
protectedvirtual |
Retrieve customizable data loader according to registry entry to be retrieved.
Definition at line 1151 of file TsDataSvc.cpp.
|
protected |
Invoke data fault handling if enabled.
| pReg | [IN] Pointer to missing registry entry |
| path | [IN] Sub-path of requested object from pReg |
Definition at line 540 of file TsDataSvc.cpp.
|
virtual |
Initialize data store for new event by giving new event path and root object.
Does not clear the store before reinitializing it. This could lead to errors and should be handle with care. Use setRoot if unsure
Definition at line 168 of file TsDataSvc.cpp.
|
virtual |
Initialize data store for new event by giving new event path and address of root object.
Does not clear the store before reinitializing it. This could lead to errors and should be handle with care. Use setRoot if unsure
Definition at line 194 of file TsDataSvc.cpp.
|
override |
Service initialization.
Definition at line 1085 of file TsDataSvc.cpp.
|
override |
Add a link to another object.
Definition at line 913 of file TsDataSvc.cpp.
|
override |
Add a link to another object.
Definition at line 949 of file TsDataSvc.cpp.
|
override |
Add a link to another object.
Definition at line 958 of file TsDataSvc.cpp.
|
override |
Add a link to another object.
Definition at line 939 of file TsDataSvc.cpp.
|
protectedvirtual |
Invoke Persistency service to create transient object from its persistent representation.
Definition at line 571 of file TsDataSvc.cpp.
|
protectedvirtual |
Invoke Persistency service to create transient object from its persistent representation.
Reimplemented in DetDataSvc.
Definition at line 580 of file TsDataSvc.cpp.
|
override |
IDataManagerSvc: Explore the object store: retrieve all leaves attached to the object.
IDataManagerSvc: Explore an object identified by its pointer.
Definition at line 236 of file TsDataSvc.cpp.
|
override |
IDataManagerSvc: Explore the object store: retrieve all leaves attached to the object.
IDataManagerSvc: Explore an object identified by the pointer to the registry entry.
Definition at line 246 of file TsDataSvc.cpp.
|
override |
IDataManagerSvc: Explore the object store: retrieve the object's parent.
Definition at line 218 of file TsDataSvc.cpp.
|
override |
IDataManagerSvc: Explore the object store: retrieve the object's parent.
Definition at line 225 of file TsDataSvc.cpp.
Fake assignment operator (never implemented).
|
virtual |
Execute one level of preloading and recursively load until the final level is reached.
Preload one level deep, then recursively call the next level.
| depth | current level of loading from requested parent |
| load_depth | maximum level of object loading |
| pObject | pointer to next level root object |
Definition at line 1052 of file TsDataSvc.cpp.
|
override |
load all preload items of the list
Definition at line 1071 of file TsDataSvc.cpp.
|
override |
IDataManagerSvc: Register object address with the data store.
Definition at line 258 of file TsDataSvc.cpp.
|
override |
IDataManagerSvc: Register object address with the data store.
Definition at line 269 of file TsDataSvc.cpp.
|
override |
IDataManagerSvc: Register object address with the data store.
Definition at line 276 of file TsDataSvc.cpp.
|
override |
Register object with the data store.
Definition at line 368 of file TsDataSvc.cpp.
|
override |
Register object with the data store.
Definition at line 374 of file TsDataSvc.cpp.
|
override |
Register object with the data store.
Definition at line 387 of file TsDataSvc.cpp.
|
override |
Register object with the data store.
Definition at line 399 of file TsDataSvc.cpp.
|
override |
Register object with the data store.
Definition at line 393 of file TsDataSvc.cpp.
|
override |
Service initialization.
Service reinitialization.
Definition at line 1098 of file TsDataSvc.cpp.
|
override |
Remove an item from the preload list.
Definition at line 1031 of file TsDataSvc.cpp.
|
override |
Add an item to the preload list.
Definition at line 1039 of file TsDataSvc.cpp.
|
override |
|
protected |
Retrieve registry entry from store.
Definition at line 650 of file TsDataSvc.cpp.
|
override |
Retrieve object from data store.
Retrieve object identified by its directory from the data store.
Definition at line 732 of file TsDataSvc.cpp.
|
override |
Retrieve object identified by its full path from the data store.
Definition at line 743 of file TsDataSvc.cpp.
|
override |
Retrieve object from data store.
Retrieve object identified by its full path from the data store.
Definition at line 750 of file TsDataSvc.cpp.
|
override |
Retrieve object from data store.
Retrieve object identified by its full path from the data store.
Definition at line 758 of file TsDataSvc.cpp.
|
override |
Retrieve object from data store.
Definition at line 764 of file TsDataSvc.cpp.
|
override |
Retrieve object from data store.
Retrieve registry entry from store.
Definition at line 771 of file TsDataSvc.cpp.
|
override |
IDataManagerSvc: Accessor for root event CLID.
CLID for root Event.
Definition at line 1140 of file TsDataSvc.cpp.
|
override |
IDataManagerSvc: Accessor for root event name.
Name for root Event.
Definition at line 1143 of file TsDataSvc.cpp.
|
override |
IDataManagerSvc: IDataManagerSvc: Pass a default data loader to the service and optionally a data provider.
IDataManagerSvc: Pass a default data loader to the service.
Definition at line 206 of file TsDataSvc.cpp.
|
override |
Initialize data store for new event by giving new event path and root object.
Takes care to clear the store before reinitializing it
Definition at line 157 of file TsDataSvc.cpp.
|
override |
Initialize data store for new event by giving new event path and address of root object.
Takes care to clear the store before reinitializing it
Definition at line 183 of file TsDataSvc.cpp.
|
override |
IDataManagerSvc: Analyze by traversing all data objects below the sub tree identified by its full path name.
IDataManagerSvc: Analyse by traversing all data objects below the sub tree identified by its full path name.
Definition at line 127 of file TsDataSvc.cpp.
|
override |
IDataManagerSvc: Analyze by traversing all data objects below the sub tree.
IDataManagerSvc: Analyse by traversing all data objects below the sub tree.
Definition at line 136 of file TsDataSvc.cpp.
|
override |
IDataManagerSvc: Analyze by traversing all data objects in the data store.
IDataManagerSvc: Analyse by traversing all data objects in the data store.
Definition at line 146 of file TsDataSvc.cpp.
|
override |
Remove a link to another object.
Definition at line 969 of file TsDataSvc.cpp.
|
override |
Remove a link to another object.
Definition at line 1002 of file TsDataSvc.cpp.
|
override |
Remove a link to another object.
Definition at line 1010 of file TsDataSvc.cpp.
|
override |
Remove a link to another object.
Definition at line 991 of file TsDataSvc.cpp.
|
override |
IDataManagerSvc: Unregister object address from the data store.
Definition at line 316 of file TsDataSvc.cpp.
|
override |
IDataManagerSvc: Unregister object address from the data store.
Definition at line 327 of file TsDataSvc.cpp.
|
override |
IDataManagerSvc: Unregister object address from the data store.
Definition at line 334 of file TsDataSvc.cpp.
|
override |
Unregister object from the data store.
Definition at line 470 of file TsDataSvc.cpp.
|
override |
Unregister object from the data store.
Definition at line 486 of file TsDataSvc.cpp.
|
override |
Unregister object from the data store.
Definition at line 494 of file TsDataSvc.cpp.
|
override |
Unregister object from the data store.
Definition at line 500 of file TsDataSvc.cpp.
|
override |
Unregister object from the data store.
Definition at line 514 of file TsDataSvc.cpp.
|
override |
Unregister object from the data store.
Definition at line 533 of file TsDataSvc.cpp.
|
override |
Update object identified by its directory entry.
Update object.
Definition at line 842 of file TsDataSvc.cpp.
|
override |
Update object.
Definition at line 834 of file TsDataSvc.cpp.
|
override |
Update object.
Definition at line 855 of file TsDataSvc.cpp.
|
override |
Update object.
Definition at line 897 of file TsDataSvc.cpp.
|
override |
Update object.
Definition at line 905 of file TsDataSvc.cpp.
|
protected |
Mutex to protect access to the store.
Definition at line 367 of file TsDataSvc.h.
|
protected |
Definition at line 81 of file TsDataSvc.h.
|
protected |
Pointer to data loader service.
Definition at line 66 of file TsDataSvc.h.
|
protected |
Definition at line 79 of file TsDataSvc.h.
|
protected |
Definition at line 75 of file TsDataSvc.h.
|
protected |
Definition at line 77 of file TsDataSvc.h.
|
protected |
Definition at line 72 of file TsDataSvc.h.
|
protected |
Pointer to incident service.
Definition at line 68 of file TsDataSvc.h.
|
protected |
Map with object paths to be inhibited from loading.
Definition at line 88 of file TsDataSvc.h.
|
protected |
Definition at line 73 of file TsDataSvc.h.
|
protected |
Items to be pre-loaded.
Definition at line 84 of file TsDataSvc.h.
|
protected |
Pointer to root entry.
Definition at line 86 of file TsDataSvc.h.
|
protected |
Definition at line 70 of file TsDataSvc.h.
|
protected |
Definition at line 71 of file TsDataSvc.h.