![]() |
The Gaudi Framework
v30r2 (9eca68f7)
|
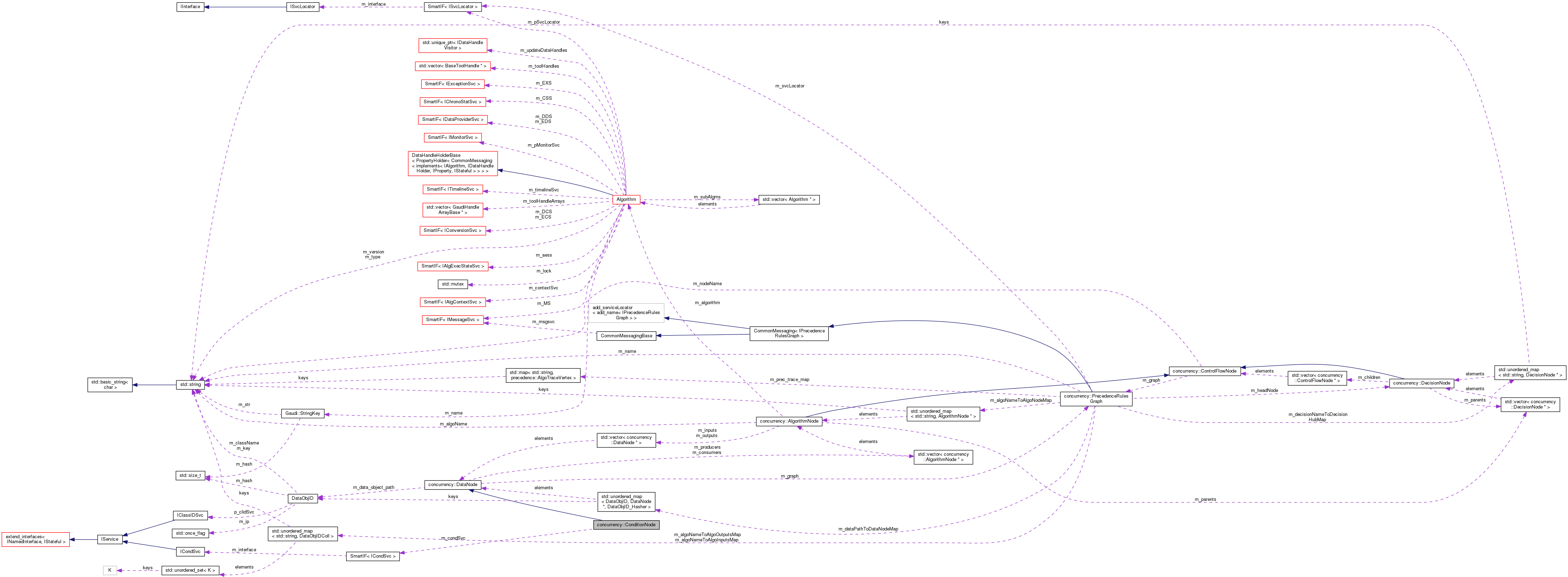
#include <src/PrecedenceRulesGraph.h>


Public Member Functions | |
| ConditionNode (PrecedenceRulesGraph &graph, const DataObjID &path, SmartIF< ICondSvc > condSvc) | |
| Constructor. More... | |
| bool | accept (IGraphVisitor &visitor) override |
| Need to hide the (identical) base method with this one so that visitEnter(ConditionNode&) and visit(ConditionNode&) are called. More... | |
Public Member Functions inherited from concurrency::DataNode | |
| DataNode (PrecedenceRulesGraph &graph, const DataObjID &path) | |
| Constructor. More... | |
| virtual | ~DataNode ()=default |
| Destructor. More... | |
| const DataObjID & | getPath () |
| void | addProducerNode (AlgorithmNode *node) |
| Add relationship to producer AlgorithmNode. More... | |
| void | addConsumerNode (AlgorithmNode *node) |
| Add relationship to consumer AlgorithmNode. More... | |
| const std::vector< AlgorithmNode * > & | getProducers () const |
| Get all data object producers. More... | |
| const std::vector< AlgorithmNode * > & | getConsumers () const |
| Get all data object consumers. More... | |
Public Attributes | |
| SmartIF< ICondSvc > | m_condSvc |
Public Attributes inherited from concurrency::DataNode | |
| PrecedenceRulesGraph * | m_graph |
Definition at line 659 of file PrecedenceRulesGraph.h.
|
inline |
Constructor.
Definition at line 663 of file PrecedenceRulesGraph.h.
|
inlineoverridevirtual |
Need to hide the (identical) base method with this one so that visitEnter(ConditionNode&) and visit(ConditionNode&) are called.
using DataNode::accept; ?
Reimplemented from concurrency::DataNode.
Definition at line 671 of file PrecedenceRulesGraph.h.
Definition at line 679 of file PrecedenceRulesGraph.h.