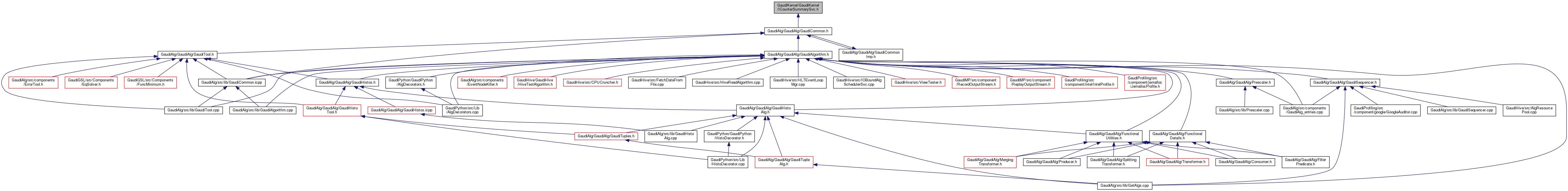
![]() |
The Gaudi Framework
v30r2 (9eca68f7)
|


Go to the source code of this file.
Classes | |
| class | ICounterSummarySvc |
| Simple service interface to collect counters to persist in a summary file. More... | |
Namespaces | |
| Gaudi | |
| Helper functions to set/get the application return code. | |
| Gaudi::CounterSummary | |
Enumerations | |
| enum | Gaudi::CounterSummary::SaveType { Gaudi::CounterSummary::SaveSimpleCounter = 0, Gaudi::CounterSummary::SaveStatEntity, Gaudi::CounterSummary::SaveAlwaysSimpleCounter, Gaudi::CounterSummary::SaveAlwaysStatEntity } |
| How is the counter to be saved? More... | |