![]() |
The Gaudi Framework
v30r4 (9b837755)
|


Go to the source code of this file.
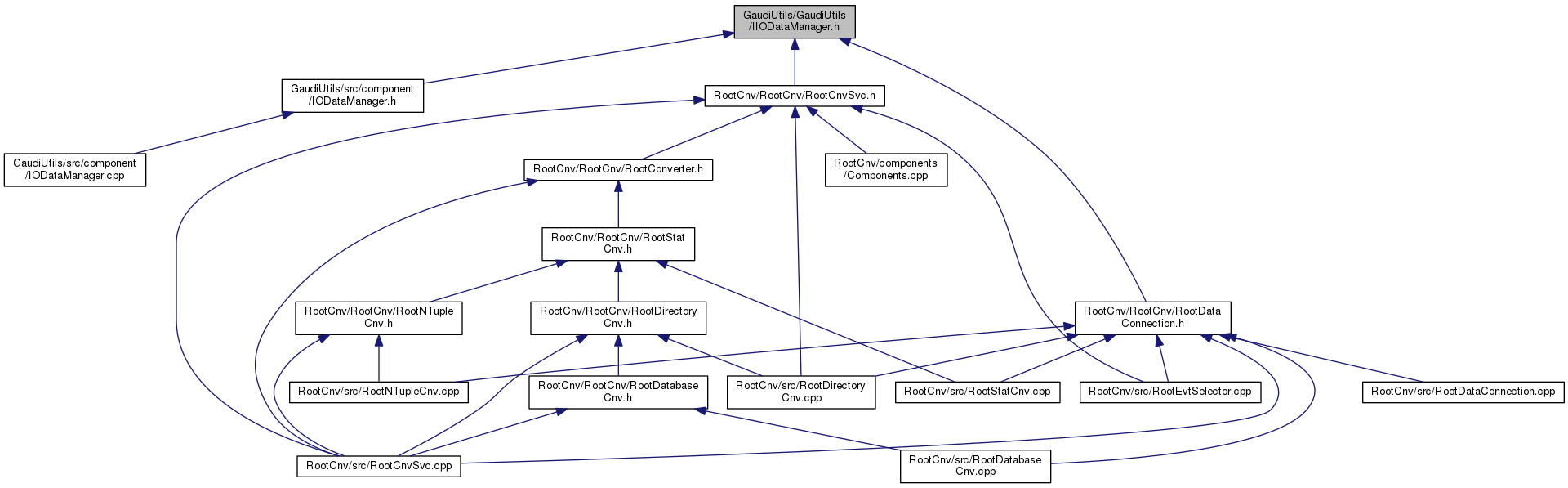
Classes | |
| class | Gaudi::IDataConnection |
| ABC describing basic data connection. More... | |
| class | Gaudi::IIODataManager |
Namespaces | |
| Gaudi | |
| Helper functions to set/get the application return code. | |