The Gaudi Framework  v30r5 (c7afbd0d)
2DoubleFuncTest.cpp File Reference

Test file for the class Adapter2DoubleFunction. More...

#include <cmath>
#include <cstdio>
#include "GaudiMath/Adapters.h"
#include "GaudiMath/GaudiMath.h"
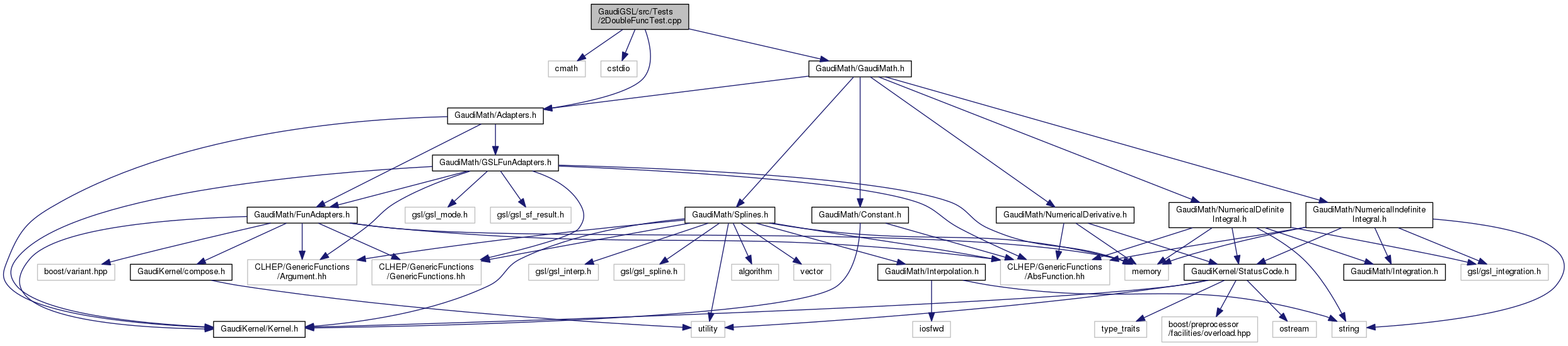
Include dependency graph for 2DoubleFuncTest.cpp:

Go to the source code of this file.

Functions

int main ()
 

Detailed Description

Test file for the class Adapter2DoubleFunction.

Date
2003-09-03
Author
Kirill Miklyaev kiril.nosp@m.lm@i.nosp@m.ris1..nosp@m.itep.nosp@m..ru

Definition in file 2DoubleFuncTest.cpp.

Function Documentation

int main ( )

Definition at line 25 of file 2DoubleFuncTest.cpp.

26 {
27  const GaudiMath::Function& mypow = GaudiMath::adapter( pow );
28  Genfun::Argument arg( 2 );
29  for ( double x = 0; x < 10; ++x ) {
30  for ( double y = 0; y < 10; ++y ) {
31  arg[0] = x;
32  arg[1] = y;
33  printf( "x=%6.5f y=%6.5f mypow=%+.10f pow=%+.10f pow-mypow=%+.10f \n", x, y, mypow( arg ), pow( x, y ),
34  pow( x, y ) - mypow( arg ) );
35  }
36  }
37 }
Genfun::AbsFunction Function
Definition: GaudiMath.h:24
GAUDI_API AIDAFunction adapter(const AIDA::IFunction &function)
Definition: Adapters.cpp:25
T pow(T...args)
T printf(T...args)