The Gaudi Framework  v30r5 (c7afbd0d)
apply.h File Reference
#include <tuple>
#include "GaudiKernel/invoke.h"
Include dependency graph for apply.h:
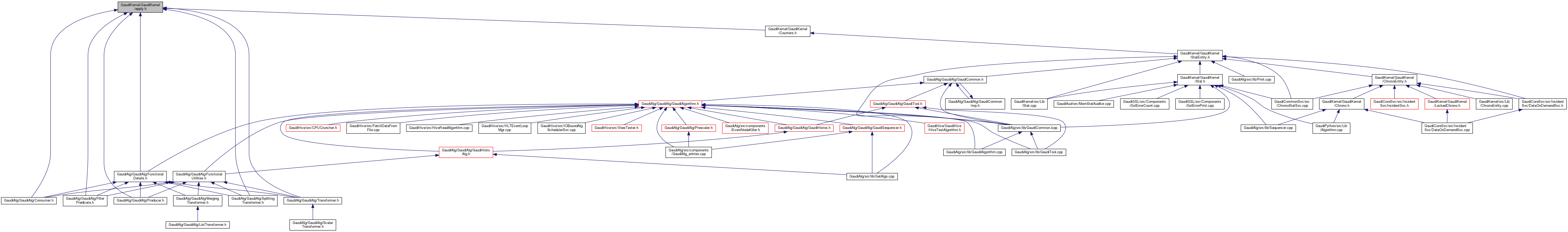
This graph shows which files directly or indirectly include this file:

Go to the source code of this file.

Namespaces

 Gaudi
 Helper functions to set/get the application return code.
 
 Gaudi::detail
 

Functions

template<class F , class Tuple , std::size_t... I>
decltype(auto) constexpr Gaudi::detail::apply_impl (F &&f, Tuple &&t, std::index_sequence< I... >) noexcept( noexcept(Gaudi::invoke(std::forward< F >(f), std::get< I >(std::forward< Tuple >(t))...)))
 
template<class F , class Tuple >
decltype(auto) constexpr Gaudi::apply (F &&f, Tuple &&t) noexcept(noexcept( detail::apply_impl(std::forward< F >(f), std::forward< Tuple >(t), std::make_index_sequence< std::tuple_size< std::remove_reference_t< Tuple >>::value >{})))