![]() |
The Gaudi Framework
v31r0 (aeb156f0)
|
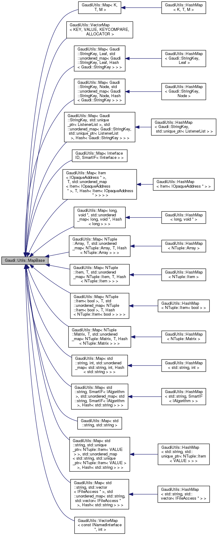
Helper base-class to allow the generic Python-decoration for all "map-like" classes in Gaudi. More...
#include <GaudiKernel/MapBase.h>

Public Member Functions | |
| virtual | ~MapBase () |
| virtual destructor More... | |
Protected Member Functions | |
| void | throw_out_of_range_exception () const |
| throw std::out_of_range exception More... | |
Helper base-class to allow the generic Python-decoration for all "map-like" classes in Gaudi.
The corresponding Python class provide the useful iterators, look-up, etc. This base-class in python is decorated with the following methods
len iter iteritems contains repr setitem delitem str repr keys items values get has_key Thus it behaves practically identically with builtin-type dict
|
virtual |
|
protected |
throw std::out_of_range exception
Definition at line 28 of file MapBase.cpp.