![]() |
The Gaudi Framework
v32r0 (3325bb39)
|
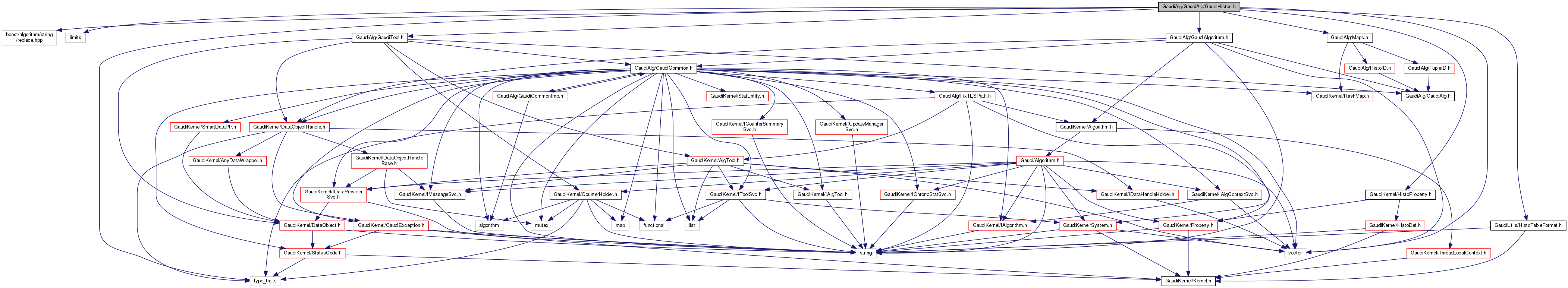
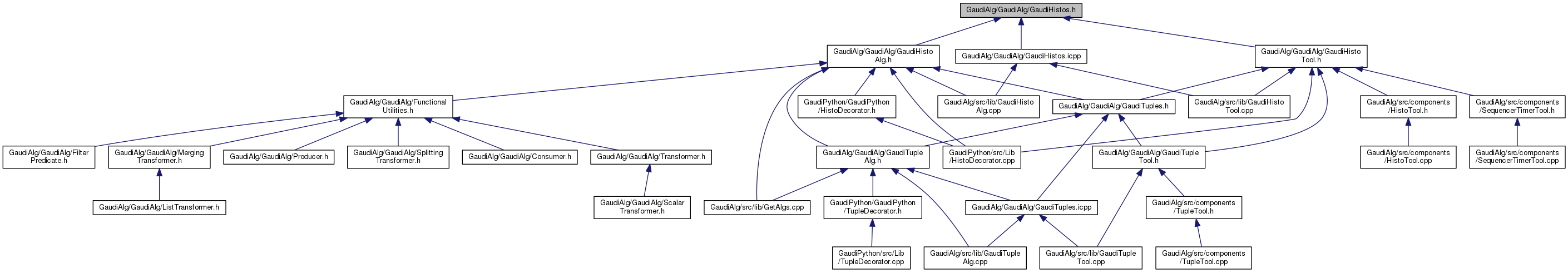
#include <boost/algorithm/string/replace.hpp>#include <limits>#include <type_traits>#include <vector>#include "GaudiUtils/HistoTableFormat.h"#include "GaudiAlg/GaudiAlgorithm.h"#include "GaudiAlg/GaudiTool.h"#include "GaudiAlg/Maps.h"#include "GaudiKernel/HistoProperty.h"

Go to the source code of this file.
Classes | |
| class | GaudiHistos< PBASE > |
| Templated base class providing common histogramming methods for GaudiAlgorithm and GaudiTool like classes. More... | |
Namespaces | |
| AIDA | |
| GaudiKernel. | |