![]() |
The Gaudi Framework
v32r0 (3325bb39)
|


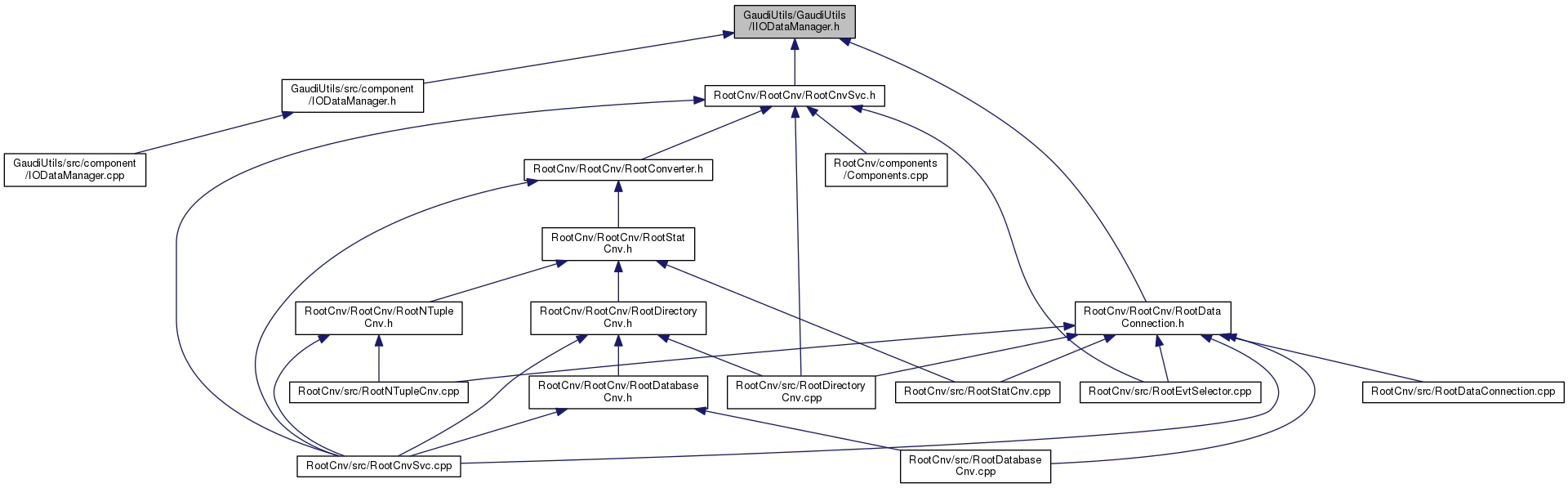
Go to the source code of this file.
Classes | |
| class | Gaudi::IDataConnection |
| ABC describing basic data connection. More... | |
| class | Gaudi::IIODataManager |
Namespaces | |
| Gaudi | |
| Header file for std:chrono::duration-based Counters. | |