![]() |
The Gaudi Framework
v32r2 (46d42edc)
|
Tool to scan a transient store branch that collects all the objects that belong to the same source (file). More...


Public Member Functions | |
| StatusCode | initialize () override |
| Initialize the tool. More... | |
| StatusCode | finalize () override |
| Finalize the tool. More... | |
| const LeavesList & | leaves () const override |
| Return the list of collected objects. More... | |
| void | handle (const Incident &incident) override |
| Call-back function for the BeginEvent incident. More... | |
Public Member Functions inherited from extends< AlgTool, IDataStoreLeaves, IIncidentListener > | |
| void * | i_cast (const InterfaceID &tid) const override |
| Implementation of IInterface::i_cast. More... | |
| StatusCode | queryInterface (const InterfaceID &ti, void **pp) override |
| Implementation of IInterface::queryInterface. More... | |
| std::vector< std::string > | getInterfaceNames () const override |
| Implementation of IInterface::getInterfaceNames. More... | |
Public Member Functions inherited from AlgTool | |
| StatusCode | queryInterface (const InterfaceID &riid, void **ppvUnknown) override |
| Query for a given interface. More... | |
| const std::string & | name () const override |
| Retrieve full identifying name of the concrete tool object. More... | |
| const std::string & | type () const override |
| Retrieve type (concrete class) of the sub-algtool. More... | |
| const IInterface * | parent () const override |
| Retrieve parent of the sub-algtool. More... | |
| StatusCode | configure () override |
| StatusCode | initialize () override |
| StatusCode | start () override |
| StatusCode | stop () override |
| StatusCode | finalize () override |
| StatusCode | terminate () override |
| StatusCode | reinitialize () override |
| StatusCode | restart () override |
| Gaudi::StateMachine::State | FSMState () const override |
| Gaudi::StateMachine::State | targetFSMState () const override |
| StatusCode | sysInitialize () override |
| Initialize AlgTool. More... | |
| StatusCode | sysStart () override |
| Start AlgTool. More... | |
| StatusCode | sysStop () override |
| Stop AlgTool. More... | |
| StatusCode | sysFinalize () override |
| Finalize AlgTool. More... | |
| StatusCode | sysReinitialize () override |
| Initialize AlgTool. More... | |
| StatusCode | sysRestart () override |
| Start AlgTool. More... | |
| AlgTool (const std::string &type, const std::string &name, const IInterface *parent) | |
| Standard Constructor. More... | |
| SmartIF< ISvcLocator > & | serviceLocator () const override |
| Retrieve pointer to service locator. More... | |
| ISvcLocator * | svcLoc () const |
| shortcut for the method service locator More... | |
| IDataProviderSvc * | evtSvc () const |
| accessor to event service service More... | |
| IToolSvc * | toolSvc () const |
| The standard ToolSvc service, Return a pointer to the service if present. More... | |
| StatusCode | setProperties () |
| Method for setting declared properties to the values specified in the jobOptions via the job option service. More... | |
| template<class T > | |
| StatusCode | service (const std::string &name, T *&svc, bool createIf=true) const |
| Access a service by name, creating it if it doesn't already exist. More... | |
| template<class T > | |
| StatusCode | service (const std::string &type, const std::string &name, T *&svc) const |
| Access a service by name, type creating it if it doesn't already exist. More... | |
| SmartIF< IService > | service (const std::string &name, const bool createIf=true, const bool quiet=false) const |
| Return a pointer to the service identified by name (or "type/name") More... | |
| template<typename T > | |
| SmartIF< T > | service (const std::string &name, const bool createIf=true, const bool quiet=false) const |
| template<class T > | |
| Gaudi::Details::PropertyBase * | declareProperty (const std::string &name, ToolHandle< T > &hndl, const std::string &doc="none") |
| template<class T > | |
| StatusCode | declareTool (ToolHandle< T > &handle, bool createIf=true) |
| template<class T > | |
| StatusCode | declareTool (ToolHandle< T > &handle, std::string toolTypeAndName, bool createIf=true) |
| template<class T > | |
| Gaudi::Details::PropertyBase * | declareProperty (const std::string &name, ToolHandleArray< T > &hndlArr, const std::string &doc="none") |
| template<class T > | |
| void | addToolsArray (ToolHandleArray< T > &hndlArr) |
| void | acceptDHVisitor (IDataHandleVisitor *) const override |
| void | registerTool (IAlgTool *tool) const |
| void | deregisterTool (IAlgTool *tool) const |
| const std::vector< IAlgTool * > & | tools () const |
| IAuditorSvc * | auditorSvc () const |
| Access the auditor service. More... | |
| IMonitorSvc * | monitorSvc () const |
| Access the monitor service. More... | |
| template<class T > | |
| void | declareInfo (const std::string &name, const T &var, const std::string &desc) const |
| Declare monitoring information. More... | |
| void | declareInfo (const std::string &name, const std::string &format, const void *var, int size, const std::string &desc) const |
| Declare monitoring information (special case) More... | |
| ~AlgTool () override | |
Public Member Functions inherited from DataHandleHolderBase< PropertyHolder< CommonMessaging< implements< IAlgTool, IDataHandleHolder, IProperty, IStateful > > > > | |
| std::vector< Gaudi::DataHandle * > | inputHandles () const override |
| std::vector< Gaudi::DataHandle * > | outputHandles () const override |
| virtual const DataObjIDColl & | extraInputDeps () const override |
| virtual const DataObjIDColl & | extraOutputDeps () const override |
| void | declare (Gaudi::DataHandle &handle) override |
| void | renounce (Gaudi::DataHandle &handle) override |
| const DataObjIDColl & | inputDataObjs () const override |
| const DataObjIDColl & | outputDataObjs () const override |
| void | addDependency (const DataObjID &id, const Gaudi::DataHandle::Mode &mode) override |
Public Member Functions inherited from extends< PropertyHolder< CommonMessaging< implements< IAlgTool, IDataHandleHolder, IProperty, IStateful > > >, IDataHandleHolder > | |
| void * | i_cast (const InterfaceID &tid) const override |
| Implementation of IInterface::i_cast. More... | |
| StatusCode | queryInterface (const InterfaceID &ti, void **pp) override |
| Implementation of IInterface::queryInterface. More... | |
| std::vector< std::string > | getInterfaceNames () const override |
| Implementation of IInterface::getInterfaceNames. More... | |
Public Member Functions inherited from PropertyHolder< CommonMessaging< implements< IAlgTool, IDataHandleHolder, IProperty, IStateful > > > | |
| PropertyHolder ()=default | |
| Gaudi::Details::PropertyBase & | declareProperty (Gaudi::Details::PropertyBase &prop) |
| Declare a property. More... | |
| Gaudi::Details::PropertyBase * | declareProperty (const std::string &name, TYPE &value, const std::string &doc="none") |
| Helper to wrap a regular data member and use it as a regular property. More... | |
| Gaudi::Details::PropertyBase * | declareProperty (const std::string &name, Gaudi::Property< TYPE, VERIFIER, HANDLERS > &prop, const std::string &doc="none") |
| Declare a PropertyBase instance setting name and documentation. More... | |
| Gaudi::Details::PropertyBase * | declareRemoteProperty (const std::string &name, IProperty *rsvc, const std::string &rname="") |
| Declare a remote property. More... | |
| StatusCode | setProperty (const Gaudi::Details::PropertyBase &p) override |
| set the property form another property More... | |
| StatusCode | setProperty (const std::string &s) override |
| set the property from the formatted string More... | |
| StatusCode | setProperty (const std::string &n, const std::string &v) override |
| set the property from name and the value More... | |
| StatusCode | setProperty (const std::string &name, const TYPE &value) |
| set the property form the value More... | |
| StatusCode | getProperty (Gaudi::Details::PropertyBase *p) const override |
| get the property More... | |
| const Gaudi::Details::PropertyBase & | getProperty (const std::string &name) const override |
| get the property by name More... | |
| StatusCode | getProperty (const std::string &n, std::string &v) const override |
| convert the property to the string More... | |
| const std::vector< Gaudi::Details::PropertyBase * > & | getProperties () const override |
| get all properties More... | |
| bool | hasProperty (const std::string &name) const override |
| Return true if we have a property with the given name. More... | |
| PropertyHolder (const PropertyHolder &)=delete | |
| PropertyHolder & | operator= (const PropertyHolder &)=delete |
Public Member Functions inherited from CommonMessaging< implements< IAlgTool, IDataHandleHolder, IProperty, IStateful > > | |
| MSG::Level | msgLevel () const |
| get the cached level (originally extracted from the embedded MsgStream) More... | |
| bool | msgLevel (MSG::Level lvl) const |
| get the output level from the embedded MsgStream More... | |
| MSG::Level | outputLevel () const |
| Backward compatibility function for getting the output level. More... | |
Public Member Functions inherited from CommonMessagingBase | |
| virtual | ~CommonMessagingBase ()=default |
| Virtual destructor. More... | |
| const SmartIF< IMessageSvc > & | msgSvc () const |
| The standard message service. More... | |
| MsgStream & | msgStream () const |
| Return an uninitialized MsgStream. More... | |
| MsgStream & | msgStream (const MSG::Level level) const |
| Predefined configurable message stream for the efficient printouts. More... | |
| MsgStream & | always () const |
| shortcut for the method msgStream(MSG::ALWAYS) More... | |
| MsgStream & | fatal () const |
| shortcut for the method msgStream(MSG::FATAL) More... | |
| MsgStream & | err () const |
| shortcut for the method msgStream(MSG::ERROR) More... | |
| MsgStream & | error () const |
| shortcut for the method msgStream(MSG::ERROR) More... | |
| MsgStream & | warning () const |
| shortcut for the method msgStream(MSG::WARNING) More... | |
| MsgStream & | info () const |
| shortcut for the method msgStream(MSG::INFO) More... | |
| MsgStream & | debug () const |
| shortcut for the method msgStream(MSG::DEBUG) More... | |
| MsgStream & | verbose () const |
| shortcut for the method msgStream(MSG::VERBOSE) More... | |
| MsgStream & | msg () const |
| shortcut for the method msgStream(MSG::INFO) More... | |
Private Member Functions | |
| void | i_collectLeaves () |
| Scan the data service starting from the node specified as Root. More... | |
| void | i_collectLeaves (IRegistry *reg) |
| Scan the data service starting from the specified node. More... | |
| IRegistry * | i_getRootNode () |
| Return the pointer to the IRegistry object associated to the node specified as Root. More... | |
Private Attributes | |
| Gaudi::Property< std::string > | m_dataSvcName {this, "DataService", "EventDataSvc", "Name of the data service to use"} |
| Gaudi::Property< std::string > | m_rootNode {this, "Root", "", "Path to the element from which to start the scan"} |
| Gaudi::Property< bool > | m_scanOnBeginEvent |
| Gaudi::Property< bool > | m_ignoreOriginChange |
| SmartIF< IIncidentSvc > | m_incidentSvc |
| Pointer to the incident service. More... | |
| SmartIF< IDataManagerSvc > | m_dataMgrSvc |
| Pointer to the IDataManagerSvc interface of the data service. More... | |
| SmartIF< IDataProviderSvc > | m_dataSvc |
| Pointer to the IDataProviderSvc interface of the data service. More... | |
| LeavesList | m_leaves |
| Internal cache for the list of objects found during the scan. More... | |
| std::string | m_initialBase |
| File ID of the Root node. More... | |
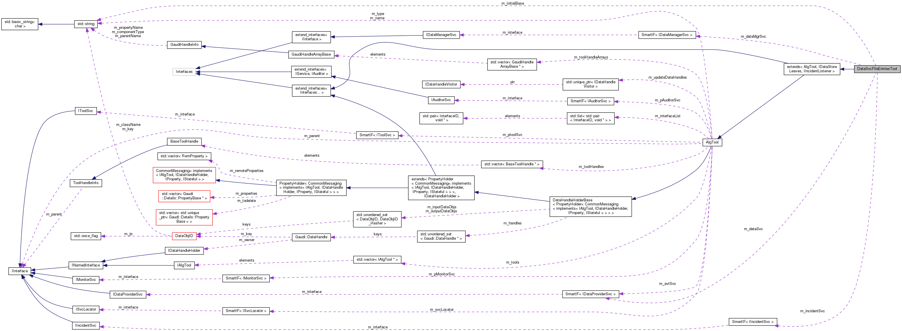
Tool to scan a transient store branch that collects all the objects that belong to the same source (file).
By default, the list of entries is cached and the cache is cleared at every BeginEvent incident.
Definition at line 27 of file DataSvcFileEntriesTool.cpp.
|
override |
Finalize the tool.
Definition at line 125 of file DataSvcFileEntriesTool.cpp.
|
override |
Call-back function for the BeginEvent incident.
Clears the internal cache, cache the file ID of the Root node and, if the property ScanOnBeginEvent is set to true, scans the data service.
Definition at line 136 of file DataSvcFileEntriesTool.cpp.
|
private |
Scan the data service starting from the node specified as Root.
Definition at line 165 of file DataSvcFileEntriesTool.cpp.
|
private |
Scan the data service starting from the specified node.
todo: implement the scanning as an IDataStoreAgent
Definition at line 168 of file DataSvcFileEntriesTool.cpp.
|
private |
Return the pointer to the IRegistry object associated to the node specified as Root.
Definition at line 156 of file DataSvcFileEntriesTool.cpp.
|
override |
Initialize the tool.
Definition at line 96 of file DataSvcFileEntriesTool.cpp.
|
override |
Return the list of collected objects.
If the scan was not yet done since the last BeginEvent incident, it is done when calling this function. The result of the scan is cached.
Definition at line 151 of file DataSvcFileEntriesTool.cpp.
|
private |
Pointer to the IDataManagerSvc interface of the data service.
Definition at line 62 of file DataSvcFileEntriesTool.cpp.
|
private |
Pointer to the IDataProviderSvc interface of the data service.
Definition at line 64 of file DataSvcFileEntriesTool.cpp.
|
private |
Definition at line 50 of file DataSvcFileEntriesTool.cpp.
|
private |
Definition at line 55 of file DataSvcFileEntriesTool.cpp.
|
private |
Pointer to the incident service.
Definition at line 60 of file DataSvcFileEntriesTool.cpp.
|
private |
File ID of the Root node.
It is cached every BeginEvent to be compared with the one seen during the collection of the leaves, to avoid that the collection is altered by previous calls to an OutputStream.
Definition at line 82 of file DataSvcFileEntriesTool.cpp.
|
private |
Internal cache for the list of objects found during the scan.
Definition at line 67 of file DataSvcFileEntriesTool.cpp.
|
private |
Definition at line 51 of file DataSvcFileEntriesTool.cpp.
|
private |
Definition at line 52 of file DataSvcFileEntriesTool.cpp.