![]() |
The Gaudi Framework
v32r2 (46d42edc)
|
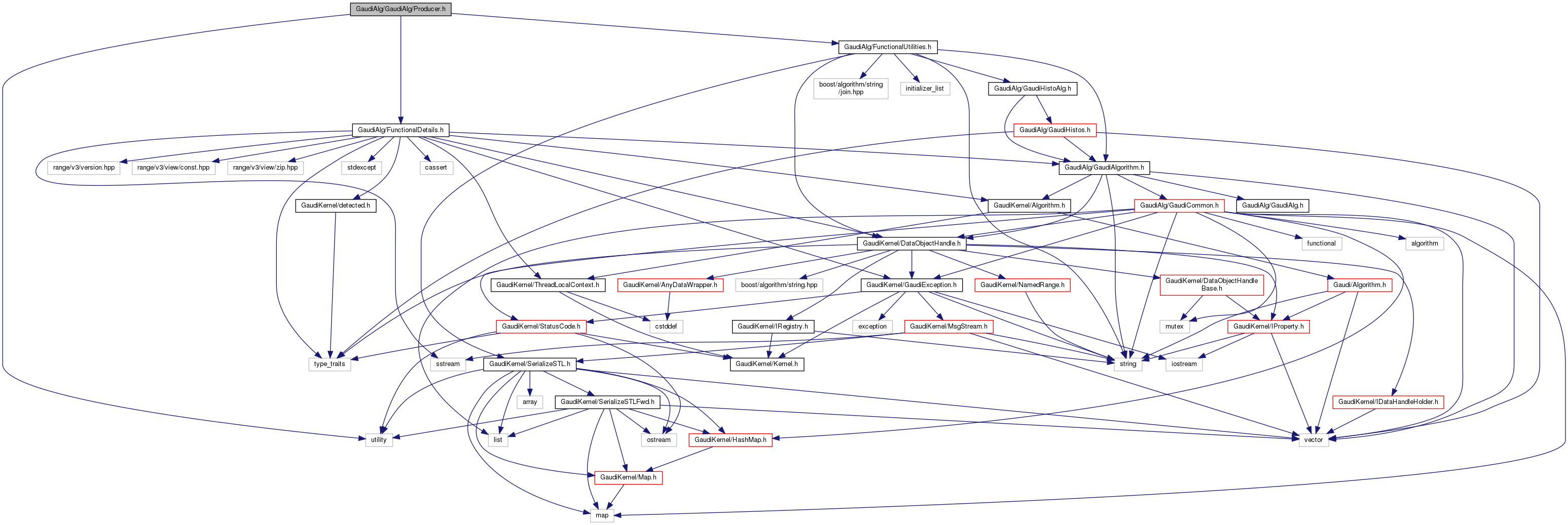
#include "GaudiAlg/FunctionalDetails.h"#include "GaudiAlg/FunctionalUtilities.h"#include <utility>
Go to the source code of this file.
Classes | |
| struct | Gaudi::Functional::details::Producer< Signature, Traits_, isLegacy > |
Namespaces | |
| Gaudi | |
| Header file for std:chrono::duration-based Counters. | |
| Gaudi::Functional | |
| Gaudi::Functional::details | |
Typedefs | |
| template<typename Signature , typename Traits_ = Traits::useDefaults> | |
| using | Gaudi::Functional::Producer = details::Producer< Signature, Traits_, details::isLegacy< Traits_ > > |