![]() |
The Gaudi Framework
v33r0 (d5ea422b)
|


Public Member Functions | |
| STATUS | initialize () override |
| Initialize. More... | |
| STATUS | finalize () override |
| Finalize. More... | |
| void | _check (STATUS sc, CSTR msg) const |
| STATUS | create (CSTR nam, CSTR typ) override |
| Create a partition object. The name identifies the partition uniquely. More... | |
| STATUS | create (CSTR nam, CSTR typ, IInterface *&pPartition) override |
| Create a partition object. The name identifies the partition uniquely. More... | |
| STATUS | drop (CSTR nam) override |
| Drop a partition object. The name identifies the partition uniquely. More... | |
| STATUS | drop (IInterface *pPartition) override |
| Drop a partition object. The name identifies the partition uniquely. More... | |
| STATUS | activate (CSTR nam) override |
| Activate a partition object. The name identifies the partition uniquely. More... | |
| STATUS | activate (IInterface *pPartition) override |
| Activate a partition object. More... | |
| STATUS | get (CSTR nam, IInterface *&pPartition) const override |
| Access a partition object. The name identifies the partition uniquely. More... | |
| STATUS | activePartition (std::string &nam, IInterface *&pPartition) const override |
| Access the active partition object. More... | |
Public Member Functions inherited from extends< AlgTool, IPartitionControl > | |
| void * | i_cast (const InterfaceID &tid) const override |
| Implementation of IInterface::i_cast. More... | |
| StatusCode | queryInterface (const InterfaceID &ti, void **pp) override |
| Implementation of IInterface::queryInterface. More... | |
| std::vector< std::string > | getInterfaceNames () const override |
| Implementation of IInterface::getInterfaceNames. More... | |
Public Member Functions inherited from AlgTool | |
| StatusCode | queryInterface (const InterfaceID &riid, void **ppvUnknown) override |
| Query for a given interface. More... | |
| const std::string & | name () const override |
| Retrieve full identifying name of the concrete tool object. More... | |
| const std::string & | type () const override |
| Retrieve type (concrete class) of the sub-algtool. More... | |
| const IInterface * | parent () const override |
| Retrieve parent of the sub-algtool. More... | |
| StatusCode | configure () override |
| StatusCode | initialize () override |
| StatusCode | start () override |
| StatusCode | stop () override |
| StatusCode | finalize () override |
| StatusCode | terminate () override |
| StatusCode | reinitialize () override |
| StatusCode | restart () override |
| Gaudi::StateMachine::State | FSMState () const override |
| Gaudi::StateMachine::State | targetFSMState () const override |
| StatusCode | sysInitialize () override |
| Initialize AlgTool. More... | |
| StatusCode | sysStart () override |
| Start AlgTool. More... | |
| StatusCode | sysStop () override |
| Stop AlgTool. More... | |
| StatusCode | sysFinalize () override |
| Finalize AlgTool. More... | |
| StatusCode | sysReinitialize () override |
| Initialize AlgTool. More... | |
| StatusCode | sysRestart () override |
| Start AlgTool. More... | |
| AlgTool (const std::string &type, const std::string &name, const IInterface *parent) | |
| Standard Constructor. More... | |
| SmartIF< ISvcLocator > & | serviceLocator () const override |
| Retrieve pointer to service locator. More... | |
| ISvcLocator * | svcLoc () const |
| shortcut for the method service locator More... | |
| IDataProviderSvc * | evtSvc () const |
| accessor to event service service More... | |
| IToolSvc * | toolSvc () const |
| The standard ToolSvc service, Return a pointer to the service if present. More... | |
| StatusCode | setProperties () |
| Method for setting declared properties to the values specified in the jobOptions via the job option service. More... | |
| template<class T > | |
| StatusCode | service (const std::string &name, T *&svc, bool createIf=true) const |
| Access a service by name, creating it if it doesn't already exist. More... | |
| template<class T > | |
| StatusCode | service (const std::string &type, const std::string &name, T *&svc) const |
| Access a service by name, type creating it if it doesn't already exist. More... | |
| SmartIF< IService > | service (const std::string &name, const bool createIf=true, const bool quiet=false) const |
| Return a pointer to the service identified by name (or "type/name") More... | |
| template<typename T > | |
| SmartIF< T > | service (const std::string &name, const bool createIf=true, const bool quiet=false) const |
| template<class T > | |
| Gaudi::Details::PropertyBase * | declareProperty (const std::string &name, ToolHandle< T > &hndl, const std::string &doc="none") |
| template<class T > | |
| StatusCode | declareTool (ToolHandle< T > &handle, bool createIf=true) |
| template<class T > | |
| StatusCode | declareTool (ToolHandle< T > &handle, std::string toolTypeAndName, bool createIf=true) |
| template<class T > | |
| Gaudi::Details::PropertyBase * | declareProperty (const std::string &name, ToolHandleArray< T > &hndlArr, const std::string &doc="none") |
| template<class T > | |
| void | addToolsArray (ToolHandleArray< T > &hndlArr) |
| void | acceptDHVisitor (IDataHandleVisitor *) const override |
| void | registerTool (IAlgTool *tool) const |
| void | deregisterTool (IAlgTool *tool) const |
| const std::vector< IAlgTool * > & | tools () const |
| IAuditorSvc * | auditorSvc () const |
| Access the auditor service. More... | |
| IMonitorSvc * | monitorSvc () const |
| Access the monitor service. More... | |
| template<class T > | |
| void | declareInfo (const std::string &name, const T &var, const std::string &desc) const |
| Declare monitoring information. More... | |
| void | declareInfo (const std::string &name, const std::string &format, const void *var, int size, const std::string &desc) const |
| Declare monitoring information (special case) More... | |
| ~AlgTool () override | |
Public Member Functions inherited from DataHandleHolderBase< PropertyHolder< CommonMessaging< implements< IAlgTool, IDataHandleHolder, IProperty, IStateful > > > > | |
| std::vector< Gaudi::DataHandle * > | inputHandles () const override |
| std::vector< Gaudi::DataHandle * > | outputHandles () const override |
| virtual const DataObjIDColl & | extraInputDeps () const override |
| virtual const DataObjIDColl & | extraOutputDeps () const override |
| void | declare (Gaudi::DataHandle &handle) override |
| void | renounce (Gaudi::DataHandle &handle) override |
| const DataObjIDColl & | inputDataObjs () const override |
| const DataObjIDColl & | outputDataObjs () const override |
| void | addDependency (const DataObjID &id, const Gaudi::DataHandle::Mode &mode) override |
Public Member Functions inherited from extends< PropertyHolder< CommonMessaging< implements< IAlgTool, IDataHandleHolder, IProperty, IStateful > > >, IDataHandleHolder > | |
| void * | i_cast (const InterfaceID &tid) const override |
| Implementation of IInterface::i_cast. More... | |
| StatusCode | queryInterface (const InterfaceID &ti, void **pp) override |
| Implementation of IInterface::queryInterface. More... | |
| std::vector< std::string > | getInterfaceNames () const override |
| Implementation of IInterface::getInterfaceNames. More... | |
Public Member Functions inherited from PropertyHolder< CommonMessaging< implements< IAlgTool, IDataHandleHolder, IProperty, IStateful > > > | |
| PropertyHolder ()=default | |
| Gaudi::Details::PropertyBase & | declareProperty (Gaudi::Details::PropertyBase &prop) |
| Declare a property. More... | |
| Gaudi::Details::PropertyBase * | declareProperty (const std::string &name, TYPE &value, const std::string &doc="none") |
| Helper to wrap a regular data member and use it as a regular property. More... | |
| Gaudi::Details::PropertyBase * | declareProperty (const std::string &name, Gaudi::Property< TYPE, VERIFIER, HANDLERS > &prop, const std::string &doc="none") |
| Declare a PropertyBase instance setting name and documentation. More... | |
| Gaudi::Details::PropertyBase * | declareRemoteProperty (const std::string &name, IProperty *rsvc, const std::string &rname="") |
| Declare a remote property. More... | |
| StatusCode | setProperty (const Gaudi::Details::PropertyBase &p) override |
| set the property form another property More... | |
| StatusCode | setProperty (const std::string &s) override |
| set the property from the formatted string More... | |
| StatusCode | setProperty (const std::string &n, const std::string &v) override |
| set the property from name and the value More... | |
| StatusCode | setProperty (const std::string &name, const TYPE &value) |
| set the property form the value More... | |
| StatusCode | getProperty (Gaudi::Details::PropertyBase *p) const override |
| get the property More... | |
| const Gaudi::Details::PropertyBase & | getProperty (const std::string &name) const override |
| get the property by name More... | |
| StatusCode | getProperty (const std::string &n, std::string &v) const override |
| convert the property to the string More... | |
| const std::vector< Gaudi::Details::PropertyBase * > & | getProperties () const override |
| get all properties More... | |
| bool | hasProperty (const std::string &name) const override |
| Return true if we have a property with the given name. More... | |
| PropertyHolder (const PropertyHolder &)=delete | |
| PropertyHolder & | operator= (const PropertyHolder &)=delete |
Public Member Functions inherited from CommonMessaging< implements< IAlgTool, IDataHandleHolder, IProperty, IStateful > > | |
| MSG::Level | msgLevel () const |
| get the cached level (originally extracted from the embedded MsgStream) More... | |
| bool | msgLevel (MSG::Level lvl) const |
| get the output level from the embedded MsgStream More... | |
| MSG::Level | outputLevel () const |
| Backward compatibility function for getting the output level. More... | |
Public Member Functions inherited from CommonMessagingBase | |
| virtual | ~CommonMessagingBase ()=default |
| Virtual destructor. More... | |
| const SmartIF< IMessageSvc > & | msgSvc () const |
| The standard message service. More... | |
| MsgStream & | msgStream () const |
| Return an uninitialized MsgStream. More... | |
| MsgStream & | msgStream (const MSG::Level level) const |
| Predefined configurable message stream for the efficient printouts. More... | |
| MsgStream & | always () const |
| shortcut for the method msgStream(MSG::ALWAYS) More... | |
| MsgStream & | fatal () const |
| shortcut for the method msgStream(MSG::FATAL) More... | |
| MsgStream & | err () const |
| shortcut for the method msgStream(MSG::ERROR) More... | |
| MsgStream & | error () const |
| shortcut for the method msgStream(MSG::ERROR) More... | |
| MsgStream & | warning () const |
| shortcut for the method msgStream(MSG::WARNING) More... | |
| MsgStream & | info () const |
| shortcut for the method msgStream(MSG::INFO) More... | |
| MsgStream & | debug () const |
| shortcut for the method msgStream(MSG::DEBUG) More... | |
| MsgStream & | verbose () const |
| shortcut for the method msgStream(MSG::VERBOSE) More... | |
| MsgStream & | msg () const |
| shortcut for the method msgStream(MSG::INFO) More... | |
Private Types | |
| using | CSTR = const std::string & |
| using | STATUS = StatusCode |
Private Attributes | |
| Gaudi::Property< std::string > | m_actorName {this, "Actor", "EventDataService", "option to set the multi-service name"} |
| SmartIF< IPartitionControl > | m_actor |
| reference to Partition Controller More... | |
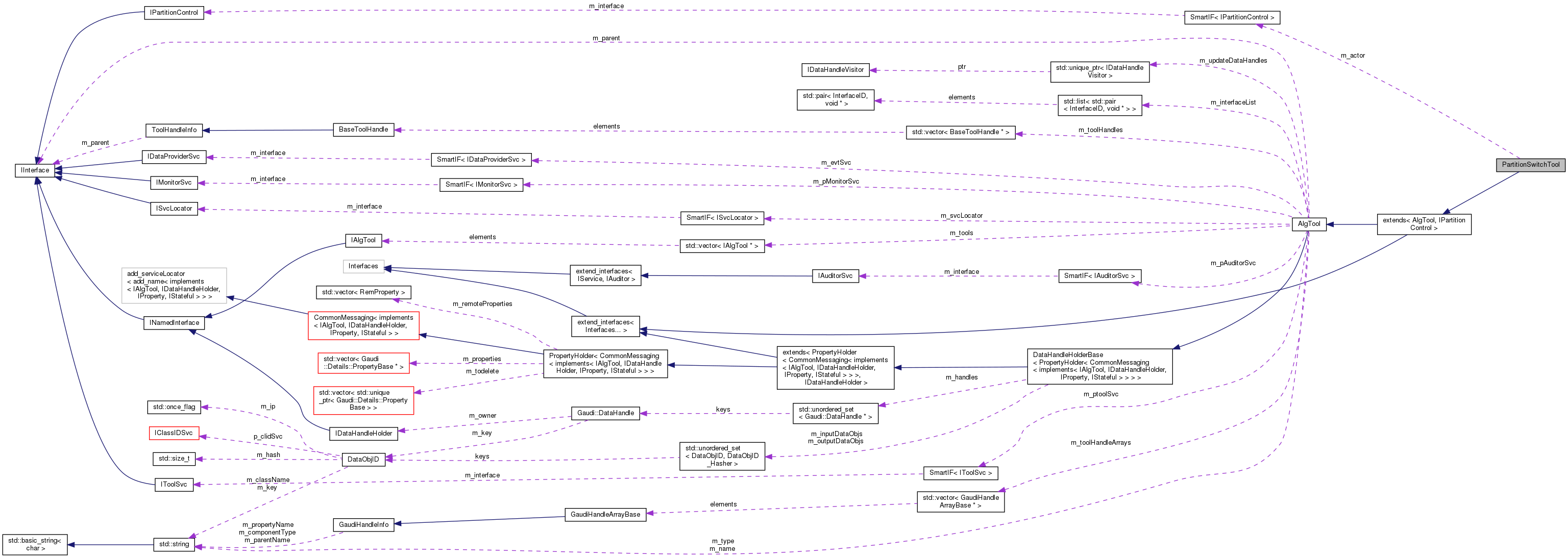
Definition at line 22 of file PartitionSwitchTool.cpp.
|
private |
Definition at line 24 of file PartitionSwitchTool.cpp.
|
private |
Definition at line 25 of file PartitionSwitchTool.cpp.
Definition at line 59 of file PartitionSwitchTool.cpp.
Activate a partition object. The name identifies the partition uniquely.
Definition at line 85 of file PartitionSwitchTool.cpp.
|
inlineoverride |
Activate a partition object.
Definition at line 90 of file PartitionSwitchTool.cpp.
|
inlineoverride |
Access the active partition object.
Definition at line 100 of file PartitionSwitchTool.cpp.
Create a partition object. The name identifies the partition uniquely.
Definition at line 65 of file PartitionSwitchTool.cpp.
|
inlineoverride |
Create a partition object. The name identifies the partition uniquely.
Definition at line 70 of file PartitionSwitchTool.cpp.
Drop a partition object. The name identifies the partition uniquely.
Definition at line 75 of file PartitionSwitchTool.cpp.
|
inlineoverride |
Drop a partition object. The name identifies the partition uniquely.
Definition at line 80 of file PartitionSwitchTool.cpp.
|
inlineoverride |
Finalize.
Definition at line 54 of file PartitionSwitchTool.cpp.
|
inlineoverride |
Access a partition object. The name identifies the partition uniquely.
Definition at line 95 of file PartitionSwitchTool.cpp.
|
inlineoverride |
Initialize.
Access partitioned multi-service
Definition at line 36 of file PartitionSwitchTool.cpp.
|
private |
reference to Partition Controller
Definition at line 30 of file PartitionSwitchTool.cpp.
|
private |
Definition at line 28 of file PartitionSwitchTool.cpp.