|
Gaudi Framework, version v23r7 |
| Home | Generated: Wed Mar 20 2013 |
PersistencySvc class implementation definition. More...
#include <PersistencySvc.h>


Classes | |
| class | ServiceEntry |
Public Member Functions | |
IPersistencySvc Interface implementation | |
| long | repSvcType () const |
| Return default service type. | |
| const CLID & | objType () const |
| Retrieve the class type of objects the converter produces. (DUMMY) | |
| virtual StatusCode | createObj (IOpaqueAddress *pAddress, DataObject *&refpObject) |
| Implementation of IConverter: Create the transient representation of an object. | |
| virtual StatusCode | fillObjRefs (IOpaqueAddress *pAddress, DataObject *pObject) |
| Implementation of IConverter: Resolve the references of the created transient object. | |
| virtual StatusCode | updateObj (IOpaqueAddress *pAddress, DataObject *refpObject) |
| Implementation of IConverter: Update the transient object from the other representation. | |
| virtual StatusCode | updateObjRefs (IOpaqueAddress *pAddress, DataObject *pObject) |
| Implementation of IConverter: Update the references of an updated transient object. | |
| virtual StatusCode | createRep (DataObject *pObject, IOpaqueAddress *&refpAddress) |
| Implementation of IConverter: Convert the transient object to the requested representation. | |
| virtual StatusCode | fillRepRefs (IOpaqueAddress *pAddress, DataObject *pObject) |
| Implementation of IConverter: Resolve the references of the converted object. | |
| virtual StatusCode | updateRep (IOpaqueAddress *pAddress, DataObject *pObject) |
| Implementation of IConverter: Update the converted representation of a transient object. | |
| virtual StatusCode | updateRepRefs (IOpaqueAddress *pAddress, DataObject *pObject) |
| Implementation of IConverter: Update the references of an already converted object. | |
| virtual StatusCode | setDataProvider (IDataProviderSvc *pStore) |
| Define transient datastore. | |
| virtual SmartIF < IDataProviderSvc > & | dataProvider () const |
| Access reference to transient datastore. | |
| virtual StatusCode | setConversionSvc (IConversionSvc *svc) |
| Set conversion service the converter is connected to. | |
| virtual SmartIF< IConversionSvc > & | conversionSvc () const |
| Get conversion service the converter is connected to. | |
| virtual StatusCode | setAddressCreator (IAddressCreator *creator) |
| Set address creator facility. | |
| virtual SmartIF < IAddressCreator > & | addressCreator () const |
| Retrieve address creator facility. | |
| virtual StatusCode | addConverter (IConverter *pConverter) |
| Add converter object to conversion service. | |
| virtual StatusCode | addConverter (const CLID &clid) |
| Add converter object to conversion service. | |
| virtual IConverter * | converter (const CLID &clid) |
| Retrieve converter from list. | |
| virtual StatusCode | removeConverter (const CLID &clid) |
| Remove converter object from conversion service (if present). | |
| virtual StatusCode | connectOutput (const std::string &outputFile, const std::string &openMode) |
| Connect the output file to the service with open mode. | |
| virtual StatusCode | connectOutput (const std::string &outputFile) |
| Connect the output file to the service. | |
| virtual StatusCode | commitOutput (const std::string &output, bool do_commit) |
| Commit pending output. | |
| virtual StatusCode | createAddress (long svc_type, const CLID &clid, const std::string *pars, const unsigned long *ipars, IOpaqueAddress *&refpAddress) |
| Create a Generic address using explicit arguments to identify a single object. | |
| virtual StatusCode | convertAddress (const IOpaqueAddress *pAddress, std::string &refAddress) |
| Convert an address to string form. | |
| virtual StatusCode | createAddress (long svc_type, const CLID &clid, const std::string &refAddress, IOpaqueAddress *&refpAddress) |
| Convert an address in string form to object form. | |
: IPersistencySvc implementation | |
| virtual StatusCode | addCnvService (IConversionSvc *service) |
| Add a new Service. | |
| virtual StatusCode | removeCnvService (long type) |
| Remove a Service. | |
| virtual StatusCode | setDefaultCnvService (long type) |
| Set default service type. | |
| virtual StatusCode | getService (long service_type, IConversionSvc *&refpSvc) |
| Retrieve conversion service identified by technology. | |
| virtual StatusCode | getService (const std::string &service_type, IConversionSvc *&refpSvc) |
| Retrieve conversion service identified by technology. | |
: IService implementation | |
| virtual StatusCode | initialize () |
| Initialize the service. | |
| virtual StatusCode | finalize () |
| stop the service. | |
Public Member Functions inherited from extends3< Service, IConversionSvc, IPersistencySvc, IAddressCreator > | |
| extends3 (A1 a1, A2 a2, A3 a3) | |
| Templated constructor with 3 arguments. | |
| extends3 (A1 a1, A2 a2) | |
| Templated constructor with 2 arguments. | |
| extends3 (A1 a1) | |
| Templated constructor with 1 argument. | |
| extends3 () | |
| Default constructor. | |
| virtual void * | i_cast (const InterfaceID &tid) const |
| Implementation of IInterface::i_cast. | |
| virtual StatusCode | queryInterface (const InterfaceID &ti, void **pp) |
| Implementation of IInterface::queryInterface. | |
| virtual std::vector< std::string > | getInterfaceNames () const |
| Implementation of IInterface::getInterfaceNames. | |
| virtual | ~extends3 () |
| Virtual destructor. | |
Public Member Functions inherited from Service | |
| virtual unsigned long | release () |
| Release Interface instance. | |
| virtual const std::string & | name () const |
| Retrieve name of the service. | |
| virtual StatusCode | configure () |
| virtual StatusCode | start () |
| virtual StatusCode | stop () |
| virtual StatusCode | terminate () |
| virtual Gaudi::StateMachine::State | FSMState () const |
| virtual Gaudi::StateMachine::State | targetFSMState () const |
| virtual StatusCode | reinitialize () |
| virtual StatusCode | restart () |
| virtual StatusCode | sysInitialize () |
| Initialize Service. | |
| virtual StatusCode | sysStart () |
| Initialize Service. | |
| virtual StatusCode | sysStop () |
| Initialize Service. | |
| virtual StatusCode | sysFinalize () |
| Finalize Service. | |
| virtual StatusCode | sysReinitialize () |
| Re-initialize the Service. | |
| virtual StatusCode | sysRestart () |
| Re-initialize the Service. | |
| virtual StatusCode | setProperty (const Property &p) |
| virtual StatusCode | setProperty (const std::string &s) |
| virtual StatusCode | setProperty (const std::string &n, const std::string &v) |
| virtual StatusCode | getProperty (Property *p) const |
| virtual const Property & | getProperty (const std::string &name) const |
| virtual StatusCode | getProperty (const std::string &n, std::string &v) const |
| virtual const std::vector < Property * > & | getProperties () const |
| template<class TYPE > | |
| StatusCode | setProperty (const std::string &name, const TYPE &value) |
| set the property form the value | |
| Service (const std::string &name, ISvcLocator *svcloc) | |
| Standard Constructor. | |
| SmartIF< ISvcLocator > & | serviceLocator () const |
| Retrieve pointer to service locator. | |
| StatusCode | setProperties () |
| Method for setting declared properties to the values specified for the job. | |
| template<class T > | |
| StatusCode | service (const std::string &name, const T *&psvc, bool createIf=true) const |
| Access a service by name, creating it if it doesn't already exist. | |
| template<class T > | |
| StatusCode | service (const std::string &name, T *&psvc, bool createIf=true) const |
| template<class T > | |
| StatusCode | service (const std::string &svcType, const std::string &svcName, T *&psvc) const |
| Access a service by name and type, creating it if it doesn't already exist. | |
| template<class T > | |
| Property * | declareProperty (const std::string &name, T &property, const std::string &doc="none") const |
| Declare the named property. | |
| Property * | declareRemoteProperty (const std::string &name, IProperty *rsvc, const std::string &rname="") const |
| Declare remote named properties. | |
| SmartIF< IAuditorSvc > & | auditorSvc () const |
| The standard auditor service.May not be invoked before sysInitialize() has been invoked. | |
Public Member Functions inherited from CommonMessaging< implements3< IService, IProperty, IStateful > > | |
| CommonMessaging (const A1 &a1, const A2 &a2, const A3 &a3) | |
| Templated constructor with 3 arguments. | |
| CommonMessaging (const A1 &a1, const A2 &a2) | |
| Templated constructor with 2 arguments. | |
| CommonMessaging (const A1 &a1) | |
| Templated constructor with 1 argument. | |
| CommonMessaging () | |
| Default constructor. | |
| virtual | ~CommonMessaging () |
| Virtual destructor. | |
| SmartIF< IMessageSvc > & | msgSvc () const |
| The standard message service. | |
| MsgStream & | msgStream () const |
| Return an uninitialized MsgStream. | |
| MsgStream & | msgStream (const MSG::Level level) const |
| Predefined configurable message stream for the efficient printouts. | |
| MsgStream & | always () const |
| shortcut for the method msgStream(MSG::ALWAYS) | |
| MsgStream & | fatal () const |
| shortcut for the method msgStream(MSG::FATAL) | |
| MsgStream & | err () const |
| shortcut for the method msgStream(MSG::ERROR) | |
| MsgStream & | error () const |
| shortcut for the method msgStream(MSG::ERROR) | |
| MsgStream & | warning () const |
| shortcut for the method msgStream(MSG::WARNING) | |
| MsgStream & | info () const |
| shortcut for the method msgStream(MSG::INFO) | |
| MsgStream & | debug () const |
| shortcut for the method msgStream(MSG::DEBUG) | |
| MsgStream & | verbose () const |
| shortcut for the method msgStream(MSG::VERBOSE) | |
| MsgStream & | msg () const |
| shortcut for the method msgStream(MSG::INFO) | |
| MSG::Level | msgLevel () const |
| get the output level from the embedded MsgStream | |
| bool | msgLevel (MSG::Level lvl) const |
| get the output level from the embedded MsgStream | |
Public Member Functions inherited from extend_interfaces3< I1, I2, I3 > | |
| virtual | ~extend_interfaces3 () |
| Virtual destructor. | |
Protected Types | |
| typedef std::map< long, ServiceEntry > | Services |
Protected Member Functions | |
| void | svcNamesHandler (Property &theProp) |
| Handlers for Service Names Property. | |
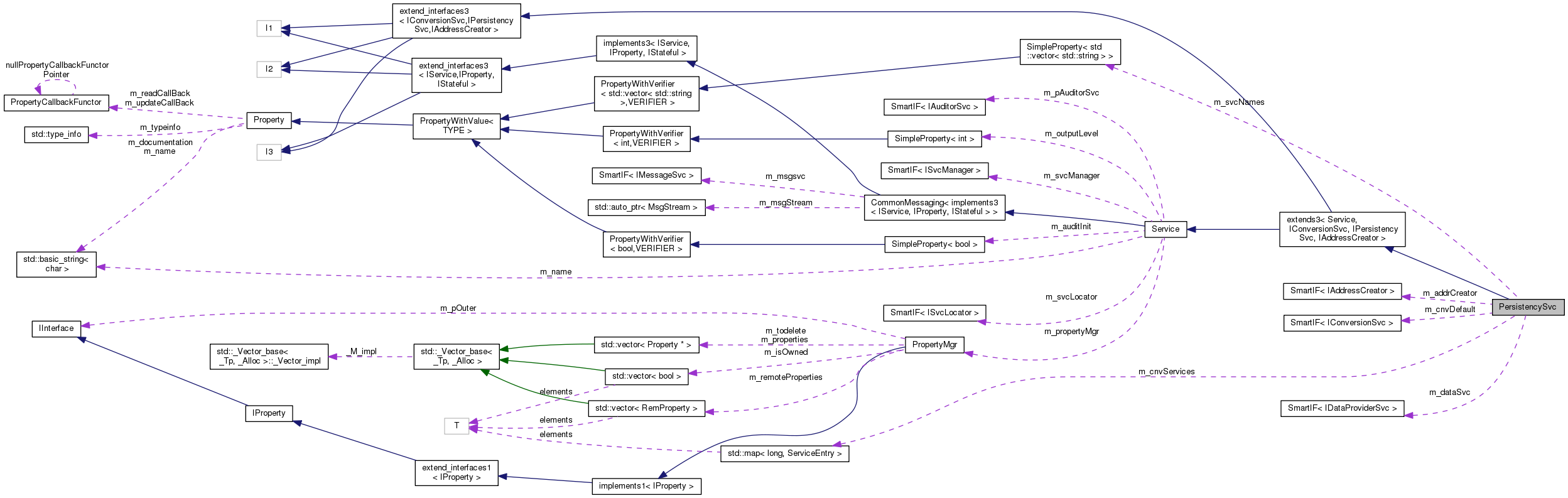
Protected Attributes | |
| long | m_cnvDefType |
| Default service type. | |
| SmartIF< IDataProviderSvc > | m_dataSvc |
| Pointer to datma provider service. | |
| Services | m_cnvServices |
| List of convermsion workers. | |
| SmartIF< IConversionSvc > | m_cnvDefault |
| Default output service. | |
| StringArrayProperty | m_svcNames |
| Names of services to be requested from the service locator and added by default. | |
| bool | m_enable |
| Flag to indicate that the service is enabled. | |
| SmartIF< IAddressCreator > | m_addrCreator |
| Pointer to the IAddressCreator interface of this, for addressCreator(). | |
Friends | |
| class | SvcFactory< PersistencySvc > |
| class | Factory< PersistencySvc, IService *(std::string, ISvcLocator *)> |
: Object implementation | |
| PersistencySvc (const std::string &name, ISvcLocator *svc) | |
| Standard Constructor. | |
| virtual | ~PersistencySvc () |
| Standard Destructor. | |
| SmartIF< IConversionSvc > & | service (const std::string &nam) |
| Retrieve conversion service by name. | |
| SmartIF< IConversionSvc > & | service (long service_type) |
| Retrieve conversion service from list. | |
| SmartIF< IAddressCreator > & | addressCreator (long service_type) |
| Retrieve address creator from list. | |
| void | encodeAddrHdr (long service_type, const CLID &clid, std::string &address) const |
| Retrieve string from storage type and clid. | |
| void | decodeAddrHdr (const std::string &address, long &service_type, CLID &clid, std::string &address_trailer) const |
| Retrieve storage type and clid from address header of string. | |
| StatusCode | makeCall (int typ, IOpaqueAddress *&pAddress, DataObject *&pObject) |
| Implementation helper. | |
| bool | enable (bool value) |
| Set enabled flag. | |
Additional Inherited Members | |
Public Types inherited from extends3< Service, IConversionSvc, IPersistencySvc, IAddressCreator > | |
| typedef extends3 | base_class |
| Typedef to this class. | |
| typedef extend_interfaces3 < IConversionSvc, IPersistencySvc, IAddressCreator > | extend_interfaces_base |
| Typedef to the base of this class. | |
| typedef extend_interfaces_base::ext_iids | interfaces |
| MPL set of all the implemented interfaces. | |
PersistencySvc class implementation definition.
System: The LHCb Offline System
Package: PersistencySvc
Dependencies:
History:
+---------+----------------------------------------------+---------+ | Date | Comment | Who | +---------+----------------------------------------------+---------+ | 3/11/98 | Initial version | M.Frank | +---------+----------------------------------------------+---------+
Definition at line 53 of file PersistencySvc.h.
|
protected |
Definition at line 106 of file PersistencySvc.h.
| PersistencySvc::PersistencySvc | ( | const std::string & | name, |
| ISvcLocator * | svc | ||
| ) |
Standard Constructor.
Definition at line 626 of file PersistencySvc.cpp.
|
virtual |
|
virtual |
Add a new Service.
Add data service.
Definition at line 285 of file PersistencySvc.cpp.
|
virtual |
Add converter object to conversion service.
Definition at line 210 of file PersistencySvc.cpp.
|
virtual |
Add converter object to conversion service.
Definition at line 205 of file PersistencySvc.cpp.
|
virtual |
Retrieve address creator facility.
Definition at line 505 of file PersistencySvc.cpp.
|
protected |
Retrieve address creator from list.
Retrieve address creator service from list.
Definition at line 162 of file PersistencySvc.cpp.
|
virtual |
Commit pending output.
Definition at line 369 of file PersistencySvc.cpp.
|
virtual |
Connect the output file to the service with open mode.
Definition at line 358 of file PersistencySvc.cpp.
|
virtual |
Connect the output file to the service.
Definition at line 364 of file PersistencySvc.cpp.
|
virtual |
Get conversion service the converter is connected to.
Definition at line 200 of file PersistencySvc.cpp.
|
virtual |
Convert an address to string form.
Definition at line 389 of file PersistencySvc.cpp.
|
virtual |
|
virtual |
Create a Generic address using explicit arguments to identify a single object.
Definition at line 374 of file PersistencySvc.cpp.
|
virtual |
Convert an address in string form to object form.
Definition at line 417 of file PersistencySvc.cpp.
|
virtual |
Implementation of IConverter: Create the transient representation of an object.
Create the transient representation of an object.
Definition at line 122 of file PersistencySvc.cpp.
|
virtual |
Implementation of IConverter: Convert the transient object to the requested representation.
Convert the transient object to the requested representation.
Reimplemented in HistogramPersistencySvc.
Definition at line 142 of file PersistencySvc.cpp.
|
virtual |
Access reference to transient datastore.
Access the dataprovider service.
Definition at line 189 of file PersistencySvc.cpp.
|
protected |
Retrieve storage type and clid from address header of string.
Definition at line 451 of file PersistencySvc.cpp.
|
protected |
Set enabled flag.
Definition at line 618 of file PersistencySvc.cpp.
|
protected |
Retrieve string from storage type and clid.
Definition at line 438 of file PersistencySvc.cpp.
|
virtual |
Implementation of IConverter: Resolve the references of the created transient object.
Resolve the references of the created transient object.
Definition at line 127 of file PersistencySvc.cpp.
|
virtual |
Implementation of IConverter: Resolve the references of the converted object.
Resolve the references of the converted object.
Definition at line 147 of file PersistencySvc.cpp.
|
virtual |
stop the service.
Reimplemented from Service.
Reimplemented in HistogramPersistencySvc, EvtPersistencySvc, and DetPersistencySvc.
Definition at line 605 of file PersistencySvc.cpp.
|
virtual |
Retrieve conversion service identified by technology.
Definition at line 510 of file PersistencySvc.cpp.
|
virtual |
Retrieve conversion service identified by technology.
Definition at line 516 of file PersistencySvc.cpp.
|
virtual |
Initialize the service.
Reimplemented from Service.
Reimplemented in HistogramPersistencySvc, EvtPersistencySvc, and DetPersistencySvc.
Definition at line 594 of file PersistencySvc.cpp.
|
protected |
Implementation helper.
Definition at line 58 of file PersistencySvc.cpp.
| const CLID & PersistencySvc::objType | ( | ) | const |
Retrieve the class type of objects the converter produces. (DUMMY)
Retrieve the class type of objects the converter produces.
Definition at line 589 of file PersistencySvc.cpp.
|
virtual |
Remove a Service.
Remove conversion service.
Definition at line 334 of file PersistencySvc.cpp.
|
virtual |
Remove converter object from conversion service (if present).
Definition at line 223 of file PersistencySvc.cpp.
| long PersistencySvc::repSvcType | ( | ) | const |
Return default service type.
Retrieve the class type of the data store the converter uses.
Definition at line 346 of file PersistencySvc.cpp.
|
protected |
Retrieve conversion service by name.
Definition at line 241 of file PersistencySvc.cpp.
|
protected |
Retrieve conversion service from list.
Definition at line 262 of file PersistencySvc.cpp.
|
virtual |
Set address creator facility.
Definition at line 496 of file PersistencySvc.cpp.
|
virtual |
Set conversion service the converter is connected to.
Definition at line 194 of file PersistencySvc.cpp.
|
virtual |
Define transient datastore.
Define transient data store.
Definition at line 180 of file PersistencySvc.cpp.
|
virtual |
Set default service type.
Set default conversion service.
Definition at line 352 of file PersistencySvc.cpp.
|
protected |
|
virtual |
Implementation of IConverter: Update the transient object from the other representation.
Update the transient object from the other representation.
Definition at line 132 of file PersistencySvc.cpp.
|
virtual |
Implementation of IConverter: Update the references of an updated transient object.
Update the references of an updated transient object.
Definition at line 137 of file PersistencySvc.cpp.
|
virtual |
Implementation of IConverter: Update the converted representation of a transient object.
Update the converted representation of a transient object.
Definition at line 152 of file PersistencySvc.cpp.
|
virtual |
Implementation of IConverter: Update the references of an already converted object.
Update the references of an already converted object.
Definition at line 157 of file PersistencySvc.cpp.
|
friend |
Definition at line 59 of file PersistencySvc.h.
|
friend |
Definition at line 58 of file PersistencySvc.h.
|
mutableprotected |
Pointer to the IAddressCreator interface of this, for addressCreator().
Definition at line 295 of file PersistencySvc.h.
|
mutableprotected |
Default output service.
Definition at line 286 of file PersistencySvc.h.
|
protected |
Default service type.
Definition at line 280 of file PersistencySvc.h.
|
protected |
List of convermsion workers.
Definition at line 284 of file PersistencySvc.h.
|
mutableprotected |
Pointer to datma provider service.
Definition at line 282 of file PersistencySvc.h.
|
protected |
Flag to indicate that the service is enabled.
Definition at line 292 of file PersistencySvc.h.
|
protected |
Names of services to be requested from the service locator and added by default.
Definition at line 290 of file PersistencySvc.h.