Gaudi Framework, version v23r9

Home   Generated: Thu Jul 18 2013
 All Classes Namespaces Files Functions Variables Typedefs Enumerations Enumerator Properties Friends Macros Groups Pages
Protected Member Functions | Private Member Functions | List of all members
GaudiHistoAlg Class Reference

Simple class to extend the functionality of class GaudiAlgorithm. More...

#include <GaudiAlg/GaudiHistoAlg.h>

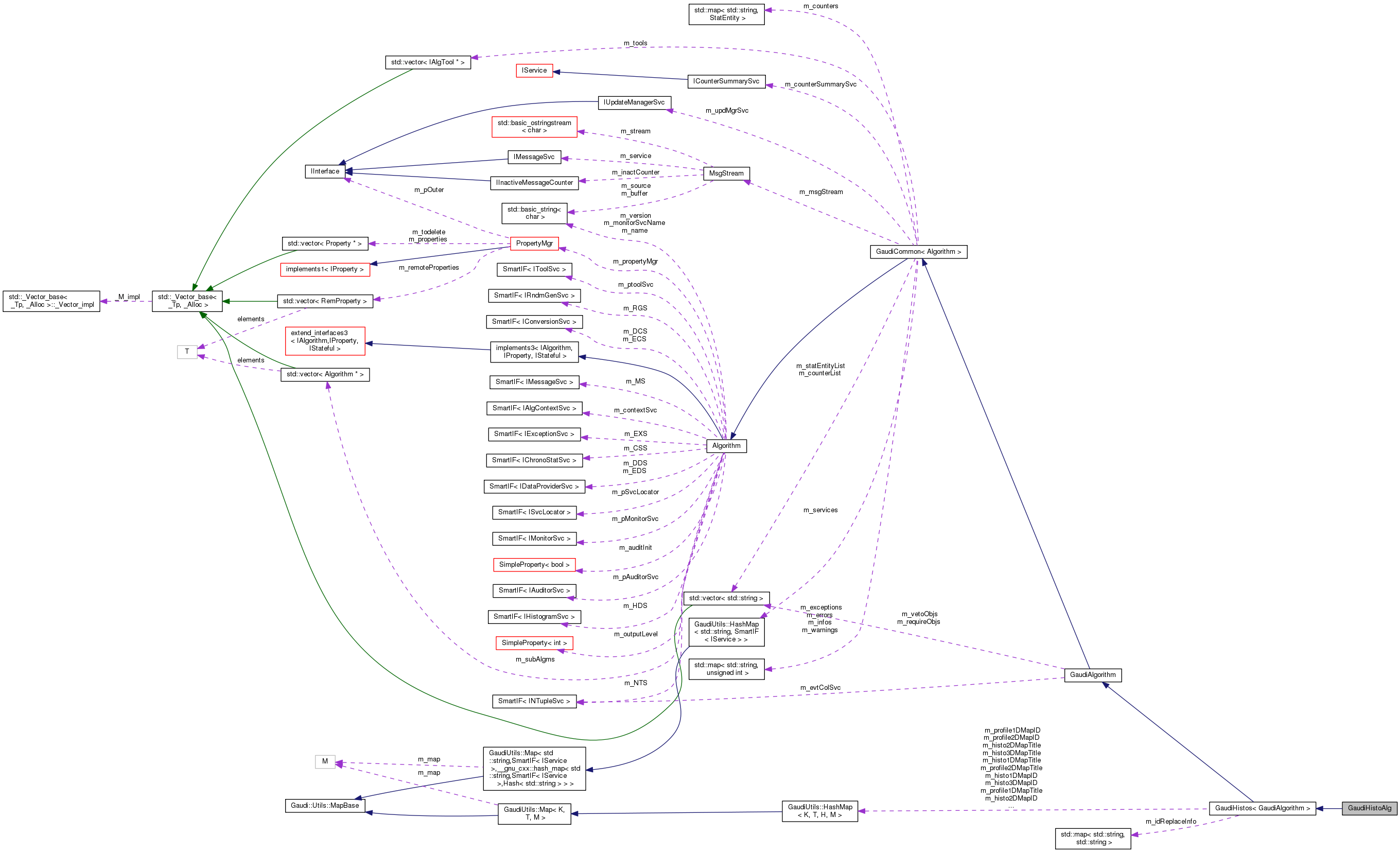
Inheritance diagram for GaudiHistoAlg:
Inheritance graph
[legend]
Collaboration diagram for GaudiHistoAlg:
Collaboration graph
[legend]

Protected Member Functions

 GaudiHistoAlg (const std::string &name, ISvcLocator *pSvc)
 Standard constructor (protected)
 
virtual ~GaudiHistoAlg ()
 virtual destructor
 
virtual StatusCode initialize ()
 standard initialization method
 
virtual StatusCode finalize ()
 standard finalization method
 
- Protected Member Functions inherited from GaudiHistos< GaudiAlgorithm >
std::string convertTitleToID (const std::string &title) const
 Create an ID string from a title string.
 

Private Member Functions

 GaudiHistoAlg ()
 
 GaudiHistoAlg (const GaudiHistoAlg &)
 
GaudiHistoAlgoperator= (const GaudiHistoAlg &)
 

Additional Inherited Members

- Public Types inherited from GaudiHistos< GaudiAlgorithm >
typedef GaudiAlg::HistoID HistoID
 the actual type for histogram identifier
 
typedef GaudiAlg::Histo1DMapID Histo1DMapID
 the actual type for (ID)->(1D histogram) mapping
 
typedef GaudiAlg::Histo1DMapTitle Histo1DMapTitle
 the actual type for title->(1D histogram) mapping
 
typedef GaudiAlg::Histo2DMapID Histo2DMapID
 the actual type for (ID)->(2D histogram) mapping
 
typedef GaudiAlg::Histo2DMapTitle Histo2DMapTitle
 the actual type for title->(2D histogram) mapping
 
typedef GaudiAlg::Histo3DMapID Histo3DMapID
 the actual type for (ID)->(3D histogram) mapping
 
typedef GaudiAlg::Histo3DMapTitle Histo3DMapTitle
 the actual type for title->(3D histogram) mapping
 
typedef GaudiAlg::Profile1DMapID Profile1DMapID
 the actual type for (ID)->(1D profile histogram) mapping
 
typedef GaudiAlg::Profile1DMapTitle Profile1DMapTitle
 the actual type for title->(1D profile histogram) mapping
 
typedef GaudiAlg::Profile2DMapID Profile2DMapID
 the actual type for (ID)->(2D profile histogram) mapping
 
typedef GaudiAlg::Profile2DMapTitle Profile2DMapTitle
 the actual type for title->(2D profile histogram) mapping
 
typedef GaudiAlg::HistoBinEdges HistoBinEdges
 Edges for variable binning.
 
- Public Member Functions inherited from GaudiHistos< GaudiAlgorithm >
AIDA::IHistogram1Dplot1D (const double value, const std::string &title, const double low, const double high, const unsigned long bins=100, const double weight=1.0) const
 fill the 1D histogram (book on demand)
 
AIDA::IHistogram1Dplot1D (const double value, const Gaudi::Histo1DDef &hdef, const double weight=1.0) const
 fill the 1D histogram (book on demand)
 
AIDA::IHistogram1Dplot1D (const double value, const HistoID &ID, const std::string &title, const double low, const double high, const unsigned long bins=100, const double weight=1.0) const
 fill the 1D histogram with forced ID assignment (book on demand)
 
AIDA::IHistogram1Dplot1D (const double value, const HistoID &ID, const Gaudi::Histo1DDef &hdef, const double weight=1.0) const
 fill the 1D histogram with forced ID assignment (book on demand)
 
AIDA::IHistogram1Dplot1D (const double value, const std::string &title, const HistoBinEdges &edges, const double weight=1.0) const
 Fill the 1D variable binning histogram (book on demand)
 
AIDA::IHistogram1Dplot1D (const double value, const HistoID &ID, const std::string &title, const HistoBinEdges &edges, const double weight=1.0) const
 fill the 1D variable binning histogram with forced ID assignment (book on demand)
 
AIDA::IHistogram1Dplot (const double value, const std::string &title, const double low, const double high, const unsigned long bins=100, const double weight=1.0) const
 fill the 1D histogram (book on demand)
 
AIDA::IHistogram1Dplot (const double value, const Gaudi::Histo1DDef &hdef, const double weight=1.0) const
 fill the 1D histogram (book on demand)
 
AIDA::IHistogram1Dplot (const double value, const HistoID &ID, const std::string &title, const double low, const double high, const unsigned long bins=100, const double weight=1.0) const
 fill the 1D histogram with forced ID assignment (book on demand)
 
AIDA::IHistogram1Dplot (const double value, const HistoID &ID, const Gaudi::Histo1DDef &hdef, const double weight=1.0) const
 fill the 1D histogram (book on demand)
 
AIDA::IHistogram1Dplot (const FUNCTION &func, OBJECT first, OBJECT last, const std::string &title, const double low, const double high, const unsigned long bins=100) const
 fill the 1D histogram with information from [first,last) sequence
 
AIDA::IHistogram1Dplot (const FUNCTION &func, OBJECT first, OBJECT last, const HistoID &ID, const std::string &title, const double low, const double high, const unsigned long bins=100) const
 fill the 1D histogram with forced ID and information from [first,last) sequence
 
AIDA::IHistogram1Dplot (const FUNCTION &func, OBJECT first, OBJECT last, const std::string &title, const double low, const double high, const unsigned long bins, const WEIGHT &weight) const
 book and fill the 1D histogram with information from [first,last) sequence with given weight
 
AIDA::IHistogram1Dplot (const FUNCTION &func, OBJECT first, OBJECT last, const HistoID &ID, const std::string &title, const double low, const double high, const unsigned long bins, const WEIGHT &weight) const
 book and fill the 1D histogram with forced ID and information from [first,last) sequence with given weight
 
AIDA::IHistogram2D * plot2D (const double valueX, const double valueY, const std::string &title, const double lowX, const double highX, const double lowY, const double highY, const unsigned long binsX=50, const unsigned long binsY=50, const double weight=1.0) const
 fill the 2D histogram (book on demand)
 
AIDA::IHistogram2D * plot2D (const double valueX, const double valueY, const HistoID &ID, const std::string &title, const double lowX, const double highX, const double lowY, const double highY, const unsigned long binsX=50, const unsigned long binsY=50, const double weight=1.0) const
 fill the 2D histogram with forced ID assignment (book on demand)
 
AIDA::IHistogram2D * plot2D (const double valueX, const double valueY, const std::string &title, const HistoBinEdges &edgesX, const HistoBinEdges &edgesY, const double weight=1.0) const
 Fill the 2D variable binning histogram (book on demand)
 
AIDA::IHistogram2D * plot2D (const double valueX, const double valueY, const HistoID &ID, const std::string &title, const HistoBinEdges &edgesX, const HistoBinEdges &edgesY, const double weight=1.0) const
 fill the 2D variable histogram with forced ID assignment (book on demand)
 
AIDA::IHistogram3Dplot3D (const double valueX, const double valueY, const double valueZ, const std::string &title, const double lowX, const double highX, const double lowY, const double highY, const double lowZ, const double highZ, const unsigned long binsX=10, const unsigned long binsY=10, const unsigned long binsZ=10, const double weight=1.0) const
 fill the 3D histogram (book on demand)
 
AIDA::IHistogram3Dplot3D (const double valueX, const double valueY, const double valueZ, const HistoID &ID, const std::string &title, const double lowX, const double highX, const double lowY, const double highY, const double lowZ, const double highZ, const unsigned long binsX=10, const unsigned long binsY=10, const unsigned long binsZ=10, const double weight=1.0) const
 fill the 3D histogram with forced ID assignment (book on demand)
 
AIDA::IHistogram3Dplot3D (const double valueX, const double valueY, const double valueZ, const std::string &title, const HistoBinEdges &edgesX, const HistoBinEdges &edgesY, const HistoBinEdges &edgesZ, const double weight=1.0) const
 Fill the 3D variable binning histogram (book on demand)
 
AIDA::IHistogram3Dplot3D (const double valueX, const double valueY, const double valueZ, const HistoID &ID, const std::string &title, const HistoBinEdges &edgesX, const HistoBinEdges &edgesY, const HistoBinEdges &edgesZ, const double weight=1.0) const
 fill the 3D histogram with forced ID assignment (book on demand)
 
AIDA::IProfile1Dprofile1D (const double valueX, const double valueY, const std::string &title, const double lowX, const double highX, const unsigned long binsX=100, const std::string &opt="", const double lowY=-std::numeric_limits< double >::max(), const double highY=std::numeric_limits< double >::max(), const double weight=1.0) const
 fill the 1D profile histogram (book on demand)
 
AIDA::IProfile1Dprofile1D (const double valueX, const double valueY, const HistoID &ID, const std::string &title, const double lowX, const double highX, const unsigned long binsX=100, const std::string &opt="", const double lowY=-std::numeric_limits< double >::max(), const double highY=std::numeric_limits< double >::max(), const double weight=1.0) const
 fill the 1D profile histogram with forced ID assignment (book on demand)
 
AIDA::IProfile1Dprofile1D (const double valueX, const double valueY, const std::string &title, const HistoBinEdges &edges, const double weight=1.0) const
 fill the 1D variable binning profile histogram (book on demand)
 
AIDA::IProfile1Dprofile1D (const double valueX, const double valueY, const HistoID &ID, const std::string &title, const HistoBinEdges &edges, const double weight=1.0) const
 fill the 1D variable binning profile histogram with forced ID assignment (book on demand)
 
AIDA::IProfile1Dprofile1D (const std::string &title) const
 access the EXISTING 1D profile histogram by title return the pointer to existing 1D profile histogram or NULL
 
AIDA::IProfile1Dprofile1D (const HistoID &ID) const
 access the EXISTING 1D profile histogram by ID return the pointer to existing 1D profile histogram or NULL
 
AIDA::IProfile2Dprofile2D (const double valueX, const double valueY, const double valueZ, const std::string &title, const double lowX, const double highX, const double lowY, const double highY, const unsigned long binsX=50, const unsigned long binsY=50, const double weight=1.0) const
 fill the 2D profile histogram (book on demand)
 
AIDA::IProfile2Dprofile2D (const double valueX, const double valueY, const double valueZ, const HistoID &ID, const std::string &title, const double lowX, const double highX, const double lowY, const double highY, const unsigned long binsX=50, const unsigned long binsY=50, const double weight=1.0) const
 fill the 2D profile histogram with forced ID assignment (book on demand)
 
AIDA::IProfile2Dprofile2D (const double valueX, const double valueY, const double valueZ, const std::string &title, const HistoBinEdges &edgesX, const HistoBinEdges &edgesY, const double weight=1.0) const
 fill the 2D variable binning profile histogram (book on demand)
 
AIDA::IProfile2Dprofile2D (const double valueX, const double valueY, const double valueZ, const HistoID &ID, const std::string &title, const HistoBinEdges &edgesX, const HistoBinEdges &edgesY, const double weight=1.0) const
 fill the 2D variable binning profile histogram with forced ID assignment (book on demand)
 
AIDA::IProfile2Dprofile2D (const std::string &title) const
 access the EXISTING 2D profile histogram by title return the pointer to existing 2D profile histogram or NULL
 
AIDA::IProfile2Dprofile2D (const HistoID &ID) const
 access the EXISTING 2D profile histogram by ID return the pointer to existing 2D profile histogram or NULL
 
AIDA::IHistogram1Dbook1D (const std::string &title, const double low=0, const double high=100, const unsigned long bins=100) const
 book the 1D histogram
 
AIDA::IHistogram1Dbook1D (const HistoID &ID, const std::string &title, const double low=0, const double high=100, const unsigned long bins=100) const
 book the 1D histogram with forced ID
 
AIDA::IHistogram1Dbook1D (const std::string &title, const HistoBinEdges &edges) const
 book the 1D variable binning histogram
 
AIDA::IHistogram1Dbook1D (const HistoID &ID, const std::string &title, const HistoBinEdges &edges) const
 book the 1D variable binning histogram with given ID
 
AIDA::IHistogram1Dbook (const std::string &title, const double low=0, const double high=100, const unsigned long bins=100) const
 book the 1D histogram
 
AIDA::IHistogram1Dbook (const Gaudi::Histo1DDef &hdef) const
 book the 1D histogram
 
AIDA::IHistogram1Dbook (const HistoID &ID, const std::string &title, const double low=0, const double high=100, const unsigned long bins=100) const
 book the 1D histogram with forced ID
 
AIDA::IHistogram1Dbook (const HistoID &ID, const Gaudi::Histo1DDef &hdef) const
 book the 1D histogram with forced ID
 
AIDA::IHistogram2D * book2D (const std::string &title, const double lowX=0, const double highX=100, const unsigned long binsX=50, const double lowY=0, const double highY=100, const unsigned long binsY=50) const
 book the 2D histogram
 
AIDA::IHistogram2D * book2D (const HistoID &ID, const std::string &title, const double lowX=0, const double highX=100, const unsigned long binsX=50, const double lowY=0, const double highY=100, const unsigned long binsY=50) const
 book the 2D histogram with forced ID
 
AIDA::IHistogram2D * book2D (const std::string &title, const HistoBinEdges &edgesX, const HistoBinEdges &edgesY) const
 book the 2D variable binning histogram
 
AIDA::IHistogram2D * book2D (const HistoID &ID, const std::string &title, const HistoBinEdges &edgesX, const HistoBinEdges &edgesY) const
 book the 2D variable binning histogram with given ID
 
AIDA::IHistogram3Dbook3D (const std::string &title, const double lowX=0, const double highX=100, const unsigned long binsX=10, const double lowY=0, const double highY=100, const unsigned long binsY=10, const double lowZ=0, const double highZ=100, const unsigned long binsZ=10) const
 book the 3D histogram
 
AIDA::IHistogram3Dbook3D (const HistoID &ID, const std::string &title, const double lowX=0, const double highX=100, const unsigned long binsX=10, const double lowY=0, const double highY=100, const unsigned long binsY=10, const double lowZ=0, const double highZ=100, const unsigned long binsZ=10) const
 book the 3D histogram with forced ID
 
AIDA::IHistogram3Dbook3D (const std::string &title, const HistoBinEdges &edgesX, const HistoBinEdges &edgesY, const HistoBinEdges &edgesZ) const
 book the 3D variable binning histogram
 
AIDA::IHistogram3Dbook3D (const HistoID &ID, const std::string &title, const HistoBinEdges &edgesX, const HistoBinEdges &edgesY, const HistoBinEdges &edgesZ) const
 book the 3D variable binning histogram with given ID
 
AIDA::IProfile1DbookProfile1D (const std::string &title, const double low=0, const double high=100, const unsigned long bins=100, const std::string &opt="", const double lowY=-std::numeric_limits< double >::max(), const double highY=std::numeric_limits< double >::max()) const
 book the 1D profile histogram
 
AIDA::IProfile1DbookProfile1D (const HistoID &ID, const std::string &title, const double low=0, const double high=100, const unsigned long bins=100, const std::string &opt="", const double lowY=-std::numeric_limits< double >::max(), const double highY=std::numeric_limits< double >::max()) const
 book the 1D profile histogram
 
AIDA::IProfile1DbookProfile1D (const std::string &title, const HistoBinEdges &edges) const
 book the 1D profile histogram
 
AIDA::IProfile1DbookProfile1D (const HistoID &ID, const std::string &title, const HistoBinEdges &edges) const
 book the 1D profile histogram
 
AIDA::IProfile2DbookProfile2D (const std::string &title, const double lowX=0, const double highX=100, const unsigned long binsX=50, const double lowY=0, const double highY=100, const unsigned long binsY=50) const
 book the 2D profile histogram
 
AIDA::IProfile2DbookProfile2D (const HistoID &ID, const std::string &title, const double lowX=0, const double highX=100, const unsigned long binsX=50, const double lowY=0, const double highY=100, const unsigned long binsY=50) const
 book the 2D profile histogram with forced ID
 
AIDA::IProfile2DbookProfile2D (const std::string &title, const HistoBinEdges &edgesX, const HistoBinEdges &edgesY) const
 book the 2D profile histogram
 
AIDA::IProfile2DbookProfile2D (const HistoID &ID, const std::string &title, const HistoBinEdges &edgesX, const HistoBinEdges &edgesY) const
 book the 2D profile histogram with forced ID
 
AIDA::IHistogram1Dfill (AIDA::IHistogram1D *histo, const double value, const double weight, const std::string &title="") const
 fill the 1D histogram with the value and weight
 
AIDA::IHistogram2D * fill (AIDA::IHistogram2D *histo, const double valueX, const double valueY, const double weight, const std::string &title="") const
 fill the 2D histogram with the value and weight
 
AIDA::IHistogram3Dfill (AIDA::IHistogram3D *histo, const double valueX, const double valueY, const double valueZ, const double weight, const std::string &title="") const
 fill the 3D histogram with the value and weight
 
AIDA::IProfile1Dfill (AIDA::IProfile1D *histo, const double valueX, const double valueY, const double weight, const std::string &title="") const
 fill the 1D profile histogram with the values and weight
 
AIDA::IProfile2Dfill (AIDA::IProfile2D *histo, const double valueX, const double valueY, const double valueZ, const double weight, const std::string &title="") const
 fill the 2D profile histogram with the values and weight
 
AIDA::IHistogram1Dhisto1D (const std::string &title) const
 access the EXISTING 1D histogram by title return the pointer to existing 1D histogram or NULL
 
AIDA::IHistogram1Dhisto1D (const HistoID &ID) const
 access the EXISTING 1D histogram by ID return the pointer to existing 1D histogram or NULL
 
AIDA::IHistogram1Dhisto (const std::string &title) const
 access the EXISTING 1D histogram by title
 
AIDA::IHistogram1Dhisto (const HistoID &ID) const
 access the EXISTING 1D histogram by ID
 
AIDA::IHistogram2D * histo2D (const std::string &title) const
 access the EXISTING 2D histogram by title return the pointer to existing 2D histogram or NULL
 
AIDA::IHistogram2D * histo2D (const HistoID &ID) const
 access the EXISTING 2D histogram by ID return the pointer to existing 2D histogram or NULL
 
AIDA::IHistogram3Dhisto3D (const std::string &title) const
 access the EXISTING 3D histogram by title return the pointer to existing 3D histogram or NULL
 
AIDA::IHistogram3Dhisto3D (const HistoID &ID) const
 access the EXISTING 3D histogram by ID return the pointer to existing 3D histogram or NULL
 
bool histoExists (const std::string &title) const
 check the existence AND validity of the histogram with given title
 
bool histoExists (const HistoID &ID) const
 check the existence AND validity of the histogram with given title
 
unsigned int totalNumberOfHistos () const
 Returns the total number of histograms (of all types) currently booked.
 
bool produceHistos () const
 get the flag for histogram production (property "HistoProduce")
 
bool fullDetail () const
 get flag to control output level of histograms
 
bool checkForNaN () const
 get the flag for NaN checks (property "HistoCheckForNan")
 
bool splitHistoDir () const
 get the flag for histogram path split (property "HistoSplitDir")
 
HistoID::NumericID histoOffSet () const
 get the value for histogram offset (property "HistoOffSet")
 
const std::stringhistoTopDir () const
 get top-level histogram directory (property "HistoTopDir")
 
const std::stringhistoDir () const
 get histogram directory (property "HistoDir")
 
std::string histoPath () const
 get the constructed histogram path
 
bool histosPrint () const
 print histograms at finalization ?
 
bool histoCountersPrint () const
 print histogram counters at finalization ?
 
bool useNumericAutoIDs () const
 Use old style sequencial numerical automatically assigned IDs ?
 
int printHistos (const MSG::Level level=MSG::ALWAYS) const
 perform the actual printout of histograms
 
const Histo1DMapTitlehisto1DMapTitle () const
 get access to the map of all 1D histograms indexed via their title
 
const Histo1DMapIDhisto1DMapID () const
 get access to the map of all 1D histograms index via ID
 
const Histo2DMapTitlehisto2DMapTitle () const
 get access to the map of all 2D histograms indexed via their title
 
const Histo2DMapIDhisto2DMapID () const
 get access to the map of 2D histograms index via ID
 
const Histo3DMapTitlehisto3DMapTitle () const
 get access to the map of all 3D histograms indexed via their title
 
const Histo3DMapIDhisto3DMapID () const
 get access to the map of all 3D histograms index via a ID
 
const Profile1DMapTitleprofile1DMapTitle () const
 get access to the map of all 1D profile histograms indexed via their title
 
const Profile1DMapIDprofile1DMapID () const
 get access to the map of 1D profile histograms index via a ID
 
const Profile2DMapTitleprofile2DMapTitle () const
 get access to the map of all 2D profile histograms indexed via their title
 
const Profile2DMapIDprofile2DMapID () const
 get access to the map of 2D profile histograms index via a ID
 
void setProduceHistos (const bool val)
 set the flag for histogram production (property "HistoProduce")
 
void setFullDetail (const bool val)
 set flag to control output level of histograms
 
void setCheckForNaN (const bool val)
 set the flag for NaN checks (property "HistoCheckForNan")
 
void setSplitHistoDir (const bool val)
 set the flag for histogram path split (property "HistoSplitDir")
 
void setHistoOffSet (const HistoID::NumericID val)
 set a value for histogram offset (property "HistoOffSet"
 
void setHistoTopDir (const std::string &val)
 set top-level histogram directory (property "HistoTopDir")
 
void setHistoDir (const std::string &val)
 set histogram directory (property "HistoDir")
 
 GaudiHistos (const std::string &name, ISvcLocator *pSvcLocator)
 Algorithm constructor.
 
 GaudiHistos (const std::string &type, const std::string &name, const IInterface *parent)
 Tool constructor.
 
virtual ~GaudiHistos ()
 Destructor.
 
- Protected Types inherited from GaudiCommon< Algorithm >
typedef std::map< std::string,
StatEntity
Statistics
 the actual type of general counters
 
typedef std::map< std::string,
unsigned int
Counter
 the actual type error/warning counter
 
typedef std::vector< IAlgTool * > AlgTools
 storage for active tools
 
typedef GaudiUtils::HashMap
< std::string, SmartIF
< IService > > 
Services
 storage for active services
 
- Protected Attributes inherited from GaudiCommon< Algorithm >
ICounterSummarySvcm_counterSummarySvc
 a pointer to the CounterSummarySvc
 
std::vector< std::stringm_counterList
 list of counters to declare. Set by property CounterList. This can be a regular expression.
 
std::vector< std::stringm_statEntityList
 
- Static Protected Attributes inherited from GaudiCommon< Algorithm >
static const bool IgnoreRootInTES
 Simple definition to be used with the new useRootInTES argument get<TYPE> and put methods.
 
static const bool UseRootInTES
 Simple definition to be used with the new useRootInTES argument get<TYPE> and put methods.
 

Detailed Description

Simple class to extend the functionality of class GaudiAlgorithm.

Class is instrumented with a selection of plotting functions for easy creation of histograms.

Attention
See the class GaudiHistos, which implements the common functionality between GaudiHistoTool and GaudiHistoAlg
Author
Vanya BELYAEV Ivan..nosp@m.Bely.nosp@m.aev@i.nosp@m.tep..nosp@m.ru
Chris Jones Chris.nosp@m.toph.nosp@m.er.Ro.nosp@m.b.Jo.nosp@m.nes@c.nosp@m.ern..nosp@m.ch
Date
2003-12-11

Definition at line 38 of file GaudiHistoAlg.h.

Constructor & Destructor Documentation

GaudiHistoAlg::GaudiHistoAlg ( const std::string name,
ISvcLocator pSvc 
)
protected

Standard constructor (protected)

See Also
GaudiAlgorithm
Algorithm
Parameters
namename of the algorithm
pSvcLocatorpoinetr to Service Locator

Definition at line 41 of file GaudiHistoAlg.cpp.

GaudiHistoAlg::~GaudiHistoAlg ( )
protectedvirtual

virtual destructor

Definition at line 49 of file GaudiHistoAlg.cpp.

{ }
GaudiHistoAlg::GaudiHistoAlg ( )
private
GaudiHistoAlg::GaudiHistoAlg ( const GaudiHistoAlg )
private

Member Function Documentation

StatusCode GaudiHistoAlg::finalize ( )
protectedvirtual

standard finalization method

See Also
Algorithm
IAlgorithm
Returns
status code

Reimplemented from GaudiHistos< GaudiAlgorithm >.

Reimplemented in GaudiTuples< GaudiHistoAlg >, and GaudiTupleAlg.

Definition at line 65 of file GaudiHistoAlg.cpp.

{
// finalize the base class and return
}
StatusCode GaudiHistoAlg::initialize ( )
protectedvirtual

standard initialization method

See Also
Algorithm
IAlgorithm
Returns
status code

Reimplemented from GaudiHistos< GaudiAlgorithm >.

Reimplemented in GaudiTuples< GaudiHistoAlg >, and GaudiTupleAlg.

Definition at line 55 of file GaudiHistoAlg.cpp.

{
// initialize the base class and return
}
GaudiHistoAlg& GaudiHistoAlg::operator= ( const GaudiHistoAlg )
private

The documentation for this class was generated from the following files:

Generated at Thu Jul 18 2013 12:18:09 for Gaudi Framework, version v23r9 by Doxygen version 1.8.2 written by Dimitri van Heesch, © 1997-2004