|
Gaudi Framework, version v23r9 |
| Home | Generated: Thu Jul 18 2013 |
Simple class to extend the functionality of class GaudiHistoAlg. More...
#include <GaudiAlg/GaudiTupleAlg.h>


Protected Member Functions | |
| GaudiTupleAlg (const std::string &name, ISvcLocator *svc) | |
| standard constructor | |
| virtual | ~GaudiTupleAlg () |
| destructor | |
| virtual StatusCode | initialize () |
| standard initialization method | |
| virtual StatusCode | finalize () |
| standard finalization method | |
Protected Member Functions inherited from GaudiTuples< GaudiHistoAlg > | |
| const TupleMapTitle & | nTupleMapTitle () const |
| access to the all ntuples by title | |
| const TupleMapTitle & | evtColMapTitle () const |
| access to the all evet tag collections by title | |
| const TupleMapID & | nTupleMapID () const |
| access to the all ntuples by numeric ID | |
| const TupleMapID & | evtColMapID () const |
| access to the all evet tag collections by numeric ID | |
| virtual Tuples::TupleObj * | createNTuple (const std::string &name, NTuple::Tuple *tuple, const CLID &clid) const |
| create TupleObj | |
| virtual Tuples::TupleObj * | createEvtCol (const std::string &name, NTuple::Tuple *tuple, const CLID &clid) const |
| create TupleObj for event tag collection | |
Protected Member Functions inherited from GaudiHistoAlg | |
| GaudiHistoAlg (const std::string &name, ISvcLocator *pSvc) | |
| Standard constructor (protected) | |
| virtual | ~GaudiHistoAlg () |
| virtual destructor | |
Protected Member Functions inherited from GaudiHistos< GaudiAlgorithm > | |
| std::string | convertTitleToID (const std::string &title) const |
| Create an ID string from a title string. | |
Private Member Functions | |
| GaudiTupleAlg () | |
| default constructor is disabled | |
| GaudiTupleAlg (const GaudiTupleAlg &) | |
| copy constructor is disabled | |
| GaudiTupleAlg & | operator= (const GaudiTupleAlg &) |
| assignment operator is disabled | |
Additional Inherited Members | |
Public Types inherited from GaudiTuples< GaudiHistoAlg > | |
| typedef GaudiAlg::HistoID | HistoID |
| the actual type for histogram identifier | |
| typedef Tuples::Tuple | Tuple |
| the actual type of the tuple | |
| typedef GaudiAlg::TupleID | TupleID |
| the actual type of N-tuple ID | |
| typedef GaudiAlg::TupleMapTitle | TupleMapTitle |
| the actual type of (title) -> (tuple) mappping | |
| typedef GaudiAlg::TupleMapID | TupleMapID |
| the actual type of (Numeric ID) -> (tuple) mappping | |
Public Member Functions inherited from GaudiTuples< GaudiHistoAlg > | |
| Tuple | nTuple (const std::string &title, const CLID &clid=CLID_ColumnWiseTuple) const |
| Access an N-Tuple object (book on-demand) with unique identifier. | |
| Tuple | nTuple (const TupleID &ID, const std::string &title, const CLID &clid=CLID_ColumnWiseTuple) const |
| Access an N-Tuple object (book on-demand) with forced identifier. | |
| Tuple | evtCol (const std::string &title, const CLID &clid=CLID_ColumnWiseTuple) const |
| Access an Event Tag Collection object (book on-demand) with unique identifier. | |
| Tuple | evtCol (const TupleID &ID, const std::string &title, const CLID &clid=CLID_ColumnWiseTuple) const |
| Access an Event Tag Collection object (book on-demand) with forced identifier. | |
| bool | produceNTuples () const |
| get the flag for N-Tuple production (property "NTupleProduce") | |
| bool | splitNTupleDir () const |
| get the flag for N-Tuple path split (property "NTupleSplitDir") | |
| const std::string & | nTupleLUN () const |
| get the logical unit for N-Tuples (property "NTupleLUN") | |
| const std::string & | nTupleTopDir () const |
| get the top-level N-Tuple directory (property "NTupleTopDir") | |
| const std::string & | nTupleDir () const |
| get the N-Tuple directory (property "NTupleDir") | |
| TupleID::NumericID | nTupleOffSet () const |
| get the value for N-Tuple offset (property "NTupleOffSet") | |
| std::string | nTuplePath () const |
| get the constructed N-Tuple path | |
| bool | produceEvtCols () const |
| get the flag for Event Tag Collection production (property "EvtColsProduce") | |
| bool | splitEvtColDir () const |
| get the flag for Event Tag Collection path split (property "EvtColsSplitDir") | |
| const std::string & | evtColLUN () const |
| get the logical unit for Event Tag Collections (property "EvtColsLUN") | |
| const std::string & | evtColTopDir () const |
| get the top-level Event Tag Collection directory (property "EvtColsTopDir") | |
| const std::string & | evtColDir () const |
| get the Event Tag Collection directory (property "EvtColsDir") | |
| TupleID::NumericID | evtColOffSet () const |
| get the value for Event Tag Collection offset (property "EvtColsOffSet") | |
| std::string | evtColPath () const |
| get the constructed Event Tag Collection path | |
| bool | tuplesPrint () const |
| print tuples at finalization | |
| bool | evtColsPrint () const |
| print event collections at finalization | |
| long | printTuples () const |
| perform the actual printout of N-tuples | |
| long | printEvtCols () const |
| perform the actual printout of Event Tag Collections | |
| bool | nTupleExists (const TupleID &ID) const |
| check the existence AND validity of the N-Tuple with the given ID | |
| bool | evtColExists (const TupleID &ID) const |
| check the existence AND validity of the Event Tag Collection with the given ID | |
| GaudiTuples (const std::string &name, ISvcLocator *pSvcLocator) | |
| Algorithm constructor. | |
| GaudiTuples (const std::string &type, const std::string &name, const IInterface *parent) | |
| Tool constructor. | |
| virtual | ~GaudiTuples () |
| Destructor. | |
Protected Types inherited from GaudiCommon< Algorithm > | |
| typedef std::map< std::string, StatEntity > | Statistics |
| the actual type of general counters | |
| typedef std::map< std::string, unsigned int > | Counter |
| the actual type error/warning counter | |
| typedef std::vector< IAlgTool * > | AlgTools |
| storage for active tools | |
| typedef GaudiUtils::HashMap < std::string, SmartIF < IService > > | Services |
| storage for active services | |
Protected Attributes inherited from GaudiCommon< Algorithm > | |
| ICounterSummarySvc * | m_counterSummarySvc |
| a pointer to the CounterSummarySvc | |
| std::vector< std::string > | m_counterList |
| list of counters to declare. Set by property CounterList. This can be a regular expression. | |
| std::vector< std::string > | m_statEntityList |
Static Protected Attributes inherited from GaudiCommon< Algorithm > | |
| static const bool | IgnoreRootInTES |
| Simple definition to be used with the new useRootInTES argument get<TYPE> and put methods. | |
| static const bool | UseRootInTES |
| Simple definition to be used with the new useRootInTES argument get<TYPE> and put methods. | |
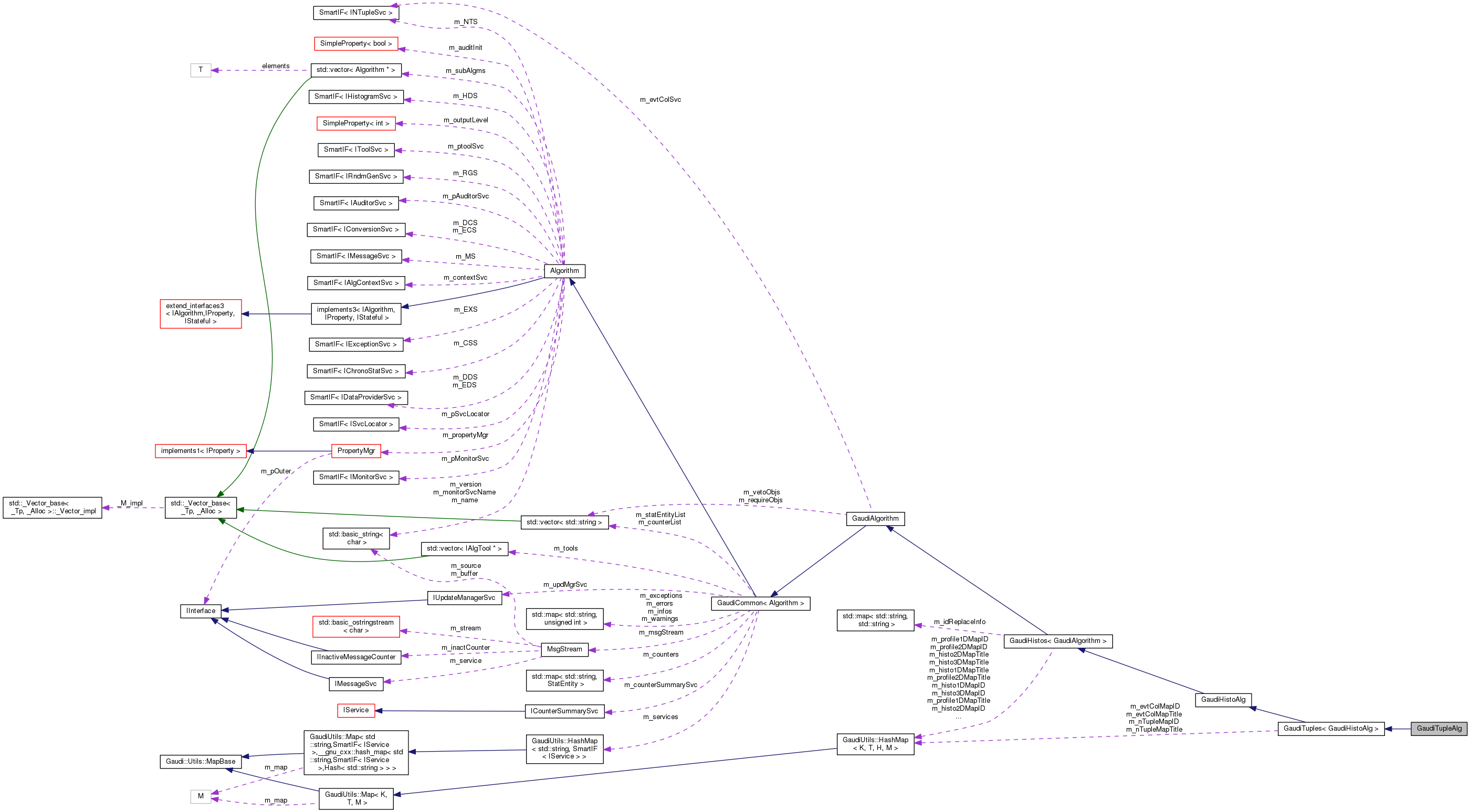
Simple class to extend the functionality of class GaudiHistoAlg.
Class is instrumented with few methods for dealing with N-tuples and Event Tag collections
Definition at line 42 of file GaudiTupleAlg.h.
|
protected |
standard constructor
Definition at line 30 of file GaudiTupleAlg.cpp.
|
protectedvirtual |
|
private |
default constructor is disabled
|
private |
copy constructor is disabled
|
protectedvirtual |
standard finalization method
Reimplemented from GaudiTuples< GaudiHistoAlg >.
Definition at line 54 of file GaudiTupleAlg.cpp.
|
protectedvirtual |
standard initialization method
Reimplemented from GaudiTuples< GaudiHistoAlg >.
Definition at line 44 of file GaudiTupleAlg.cpp.
|
private |
assignment operator is disabled