![]() |
The Gaudi Framework
v26r2
|
A FileRecordDataSvc is the base class for event services. More...


Public Member Functions | |
| FileRecordDataSvc (const std::string &nam, ISvcLocator *svc) | |
| Standard Constructor. More... | |
| virtual | ~FileRecordDataSvc () |
| Standard Destructor. More... | |
Public Member Functions inherited from RecordDataSvc | |
| virtual StatusCode | initialize () |
| Service initialisation. More... | |
| virtual StatusCode | reinitialize () |
| Service reinitialisation. More... | |
| virtual StatusCode | finalize () |
| Service finalization. More... | |
| virtual void | handle (const Incident &incident) |
| IIncidentListener override: Inform that a new incident has occured. More... | |
| RecordDataSvc (const std::string &name, ISvcLocator *svc) | |
| Standard Constructor. More... | |
| virtual | ~RecordDataSvc () |
| Standard Destructor. More... | |
Public Member Functions inherited from extends1< DataSvc, IIncidentListener > | |
| extends1 (A1 a1, A2 a2, A3 a3) | |
| Templated constructor with 3 arguments. More... | |
| extends1 (A1 a1, A2 a2) | |
| Templated constructor with 2 arguments. More... | |
| extends1 (A1 a1) | |
| Templated constructor with 1 argument. More... | |
| extends1 () | |
| Default constructor. More... | |
| virtual void * | i_cast (const InterfaceID &tid) const |
| Implementation of IInterface::i_cast. More... | |
| virtual StatusCode | queryInterface (const InterfaceID &ti, void **pp) |
| Implementation of IInterface::queryInterface. More... | |
| virtual std::vector< std::string > | getInterfaceNames () const |
| Implementation of IInterface::getInterfaceNames. More... | |
| virtual | ~extends1 () |
| Virtual destructor. More... | |
Public Member Functions inherited from DataSvc | |
| virtual CLID | rootCLID () const |
| IDataManagerSvc: Accessor for root event CLID. More... | |
| virtual std::string | rootName () const |
| IDataManagerSvc: Accessor for root event name. More... | |
| virtual StatusCode | registerAddress (const std::string &fullPath, IOpaqueAddress *pAddress) |
| IDataManagerSvc: Register object address with the data store. More... | |
| virtual StatusCode | registerAddress (DataObject *parentObj, const std::string &objectPath, IOpaqueAddress *pAddress) |
| IDataManagerSvc: Register object address with the data store. More... | |
| virtual StatusCode | registerAddress (IRegistry *parentObj, const std::string &objectPath, IOpaqueAddress *pAddress) |
| IDataManagerSvc: Register object address with the data store. More... | |
| virtual StatusCode | unregisterAddress (const std::string &fullPath) |
| IDataManagerSvc: Unregister object address from the data store. More... | |
| virtual StatusCode | unregisterAddress (DataObject *pParent, const std::string &objPath) |
| IDataManagerSvc: Unregister object address from the data store. More... | |
| virtual StatusCode | unregisterAddress (IRegistry *pParent, const std::string &objPath) |
| IDataManagerSvc: Unregister object address from the data store. More... | |
| virtual StatusCode | objectLeaves (const DataObject *pObject, std::vector< IRegistry * > &refLeaves) |
| IDataManagerSvc: Explore the object store: retrieve all leaves attached to the object. More... | |
| virtual StatusCode | objectLeaves (const IRegistry *pRegistry, std::vector< IRegistry * > &refLeaves) |
| IDataManagerSvc: Explore the object store: retrieve all leaves attached to the object. More... | |
| virtual StatusCode | objectParent (const DataObject *pObject, IRegistry *&refpParent) |
| IDataManagerSvc: Explore the object store: retrieve the object's parent. More... | |
| virtual StatusCode | objectParent (const IRegistry *pRegistry, IRegistry *&refpParent) |
| IDataManagerSvc: Explore the object store: retrieve the object's parent. More... | |
| virtual StatusCode | clearSubTree (const std::string &sub_tree_path) |
| IDataManagerSvc: Remove all data objects below the sub tree identified by its full path name. More... | |
| virtual StatusCode | clearSubTree (DataObject *pObject) |
| IDataManagerSvc: Remove all data objects below the sub tree identified by the object. More... | |
| virtual StatusCode | clearStore () |
| IDataManagerSvc: Remove all data objects in the data store. More... | |
| virtual StatusCode | traverseSubTree (const std::string &sub_tree_path, IDataStoreAgent *pAgent) |
| IDataManagerSvc: Analyze by traversing all data objects below the sub tree identified by its full path name. More... | |
| virtual StatusCode | traverseSubTree (DataObject *pObject, IDataStoreAgent *pAgent) |
| IDataManagerSvc: Analyze by traversing all data objects below the sub tree. More... | |
| virtual StatusCode | traverseTree (IDataStoreAgent *pAgent) |
| IDataManagerSvc: Analyze by traversing all data objects in the data store. More... | |
| virtual StatusCode | setRoot (const std::string &root_name, DataObject *pRootObj) |
| Initialize data store for new event by giving new event path and root object. More... | |
| virtual StatusCode | i_setRoot (const std::string &root_name, DataObject *pRootObj) |
| Initialize data store for new event by giving new event path and root object. More... | |
| virtual StatusCode | setRoot (const std::string &root_path, IOpaqueAddress *pRootAddr) |
| Initialize data store for new event by giving new event path and address of root object. More... | |
| virtual StatusCode | i_setRoot (const std::string &root_path, IOpaqueAddress *pRootAddr) |
| Initialize data store for new event by giving new event path and address of root object. More... | |
| virtual StatusCode | setDataLoader (IConversionSvc *svc) |
| IDataManagerSvc: IDataManagerSvc: Pass a default data loader to the service. More... | |
| virtual StatusCode | addPreLoadItem (const DataStoreItem &item) |
| Add an item to the preload list. More... | |
| virtual StatusCode | addPreLoadItem (const std::string &itemPath) |
| Add an item to the preload list. More... | |
| virtual StatusCode | removePreLoadItem (const DataStoreItem &item) |
| Remove an item from the preload list. More... | |
| virtual StatusCode | removePreLoadItem (const std::string &itemPath) |
| Add an item to the preload list. More... | |
| virtual StatusCode | resetPreLoad () |
| Clear the preload list. More... | |
| virtual StatusCode | preLoad (int depth, int load_depth, DataObject *pObject) |
| Execute one level of preloading and recursively load until the final level is reached. More... | |
| virtual StatusCode | preLoad () |
| load all preload items of the list More... | |
| virtual StatusCode | registerObject (const std::string &fullPath, DataObject *pObject) |
| Register object with the data store. More... | |
| virtual StatusCode | registerObject (const std::string &parentPath, const std::string &objPath, DataObject *pObject) |
| Register object with the data store. More... | |
| virtual StatusCode | registerObject (const std::string &parentPath, int item, DataObject *pObject) |
| Register object with the data store. More... | |
| virtual StatusCode | registerObject (DataObject *parentObj, const std::string &objPath, DataObject *pObject) |
| Register object with the data store. More... | |
| virtual StatusCode | registerObject (DataObject *parentObj, int item, DataObject *pObject) |
| Register object with the data store. More... | |
| virtual StatusCode | unregisterObject (const std::string &fullPath) |
| Unregister object from the data store. More... | |
| virtual StatusCode | unregisterObject (const std::string &parentPath, const std::string &objectPath) |
| Unregister object from the data store. More... | |
| virtual StatusCode | unregisterObject (const std::string &parentPath, int item) |
| Unregister object from the data store. More... | |
| virtual StatusCode | unregisterObject (DataObject *pObject) |
| Unregister object from the data store. More... | |
| virtual StatusCode | unregisterObject (DataObject *pObject, const std::string &objectPath) |
| Unregister object from the data store. More... | |
| virtual StatusCode | unregisterObject (DataObject *pObject, int item) |
| Unregister object from the data store. More... | |
| virtual StatusCode | retrieveObject (IRegistry *pDirectory, const std::string &path, DataObject *&pObject) |
| Retrieve object from data store. More... | |
| virtual StatusCode | retrieveObject (const std::string &fullPath, DataObject *&pObject) |
| Retrieve object identified by its full path from the data store. More... | |
| virtual StatusCode | retrieveObject (const std::string &parentPath, const std::string &objPath, DataObject *&pObject) |
| Retrieve object from data store. More... | |
| virtual StatusCode | retrieveObject (const std::string &parentPath, int item, DataObject *&pObject) |
| Retrieve object from data store. More... | |
| virtual StatusCode | retrieveObject (DataObject *parentObj, const std::string &objPath, DataObject *&pObject) |
| Retrieve object from data store. More... | |
| virtual StatusCode | retrieveObject (DataObject *parentObj, int item, DataObject *&pObject) |
| Retrieve object from data store. More... | |
| virtual StatusCode | findObject (const std::string &fullPath, DataObject *&pObject) |
| Find object identified by its full path in the data store. More... | |
| virtual StatusCode | findObject (IRegistry *pDirectory, const std::string &path, DataObject *&pObject) |
| Find object identified by its full path in the data store. More... | |
| virtual StatusCode | findObject (const std::string &parentPath, const std::string &objPath, DataObject *&pObject) |
| Find object in the data store. More... | |
| virtual StatusCode | findObject (const std::string &parentPath, int item, DataObject *&pObject) |
| Find object in the data store. More... | |
| virtual StatusCode | findObject (DataObject *parentObj, const std::string &objPath, DataObject *&pObject) |
| Find object in the data store. More... | |
| virtual StatusCode | findObject (DataObject *parentObj, int item, DataObject *&pObject) |
| Find object in the data store. More... | |
| virtual StatusCode | linkObject (IRegistry *from, const std::string &objPath, DataObject *to) |
| Add a link to another object. More... | |
| virtual StatusCode | linkObject (const std::string &fromPath, const std::string &objPath, DataObject *to) |
| Add a link to another object. More... | |
| virtual StatusCode | linkObject (DataObject *from, const std::string &objPath, DataObject *to) |
| Add a link to another object. More... | |
| virtual StatusCode | linkObject (const std::string &fullPath, DataObject *to) |
| Add a link to another object. More... | |
| virtual StatusCode | unlinkObject (IRegistry *from, const std::string &objPath) |
| Remove a link to another object. More... | |
| virtual StatusCode | unlinkObject (const std::string &fromPath, const std::string &objPath) |
| Remove a link to another object. More... | |
| virtual StatusCode | unlinkObject (DataObject *fromObj, const std::string &objPath) |
| Remove a link to another object. More... | |
| virtual StatusCode | unlinkObject (const std::string &fullPath) |
| Remove a link to another object. More... | |
| virtual StatusCode | updateObject (IRegistry *pDirectory) |
| Update object identified by its directory entry. More... | |
| virtual StatusCode | updateObject (const std::string &updatePath) |
| Update object. More... | |
| virtual StatusCode | updateObject (DataObject *toUpdate) |
| Update object. More... | |
| virtual StatusCode | updateObject (const std::string &parentPath, const std::string &updatePath) |
| Update object. More... | |
| virtual StatusCode | updateObject (DataObject *pParent, const std::string &updatePath) |
| Update object. More... | |
| DataSvc (const std::string &name, ISvcLocator *svc) | |
| Standard Constructor. More... | |
| virtual | ~DataSvc () |
| Standard Destructor. More... | |
Public Member Functions inherited from extends2< Service, IDataProviderSvc, IDataManagerSvc > | |
| extends2 (A1 a1, A2 a2, A3 a3) | |
| Templated constructor with 3 arguments. More... | |
| extends2 (A1 a1, A2 a2) | |
| Templated constructor with 2 arguments. More... | |
| extends2 (A1 a1) | |
| Templated constructor with 1 argument. More... | |
| extends2 () | |
| Default constructor. More... | |
| virtual | ~extends2 () |
| Virtual destructor. More... | |
Public Member Functions inherited from Service | |
| virtual unsigned long | release () |
| Release Interface instance. More... | |
| virtual const std::string & | name () const |
| Retrieve name of the service. More... | |
| virtual StatusCode | configure () |
| Configuration (from OFFLINE to CONFIGURED). More... | |
| virtual StatusCode | start () |
| Start (from INITIALIZED to RUNNING). More... | |
| virtual StatusCode | stop () |
| Stop (from RUNNING to INITIALIZED). More... | |
| virtual StatusCode | terminate () |
| Initialization (from CONFIGURED to OFFLINE). More... | |
| virtual Gaudi::StateMachine::State | FSMState () const |
| Get the current state. More... | |
| virtual Gaudi::StateMachine::State | targetFSMState () const |
| When we are in the middle of a transition, get the state where the transition is leading us. More... | |
| virtual StatusCode | restart () |
| Initialization (from RUNNING to RUNNING, via INITIALIZED). More... | |
| virtual StatusCode | sysInitialize () |
| Initialize Service. More... | |
| virtual StatusCode | sysStart () |
| Initialize Service. More... | |
| virtual StatusCode | sysStop () |
| Initialize Service. More... | |
| virtual StatusCode | sysFinalize () |
| Finalize Service. More... | |
| virtual StatusCode | sysReinitialize () |
| Re-initialize the Service. More... | |
| virtual StatusCode | sysRestart () |
| Re-initialize the Service. More... | |
| virtual StatusCode | setProperty (const Property &p) |
| Set the property by property. More... | |
| virtual StatusCode | setProperty (const std::string &s) |
| Set the property by string. More... | |
| virtual StatusCode | setProperty (const std::string &n, const std::string &v) |
| Set the property by std::string. More... | |
| virtual StatusCode | getProperty (Property *p) const |
| Get the property by property. More... | |
| virtual const Property & | getProperty (const std::string &name) const |
| Get the property by name. More... | |
| virtual StatusCode | getProperty (const std::string &n, std::string &v) const |
| Get the property by std::string. More... | |
| virtual const std::vector< Property * > & | getProperties () const |
| Get list of properties. More... | |
| virtual bool | hasProperty (const std::string &name) const |
| Return true if we have a property with the given name. More... | |
| template<class TYPE > | |
| StatusCode | setProperty (const std::string &name, const TYPE &value) |
| set the property form the value More... | |
| Service (const std::string &name, ISvcLocator *svcloc) | |
| Standard Constructor. More... | |
| SmartIF< ISvcLocator > & | serviceLocator () const |
| Retrieve pointer to service locator. More... | |
| StatusCode | setProperties () |
| Method for setting declared properties to the values specified for the job. More... | |
| template<class T > | |
| StatusCode | service (const std::string &name, const T *&psvc, bool createIf=true) const |
| Access a service by name, creating it if it doesn't already exist. More... | |
| template<class T > | |
| StatusCode | service (const std::string &name, T *&psvc, bool createIf=true) const |
| template<class T > | |
| StatusCode | service (const std::string &svcType, const std::string &svcName, T *&psvc) const |
| Access a service by name and type, creating it if it doesn't already exist. More... | |
| template<class T > | |
| Property * | declareProperty (const std::string &name, T &property, const std::string &doc="none") const |
| Declare the named property. More... | |
| Property * | declareRemoteProperty (const std::string &name, IProperty *rsvc, const std::string &rname="") const |
| Declare remote named properties. More... | |
| SmartIF< IAuditorSvc > & | auditorSvc () const |
| The standard auditor service.May not be invoked before sysInitialize() has been invoked. More... | |
Public Member Functions inherited from CommonMessaging< implements3< IService, IProperty, IStateful > > | |
| CommonMessaging (const A1 &a1, const A2 &a2, const A3 &a3) | |
| Templated constructor with 3 arguments. More... | |
| CommonMessaging (const A1 &a1, const A2 &a2) | |
| Templated constructor with 2 arguments. More... | |
| CommonMessaging (const A1 &a1) | |
| Templated constructor with 1 argument. More... | |
| CommonMessaging () | |
| Default constructor. More... | |
| virtual | ~CommonMessaging () |
| Virtual destructor. More... | |
| SmartIF< IMessageSvc > & | msgSvc () const |
| The standard message service. More... | |
| MsgStream & | msgStream () const |
| Return an uninitialized MsgStream. More... | |
| MsgStream & | msgStream (const MSG::Level level) const |
| Predefined configurable message stream for the efficient printouts. More... | |
| MsgStream & | always () const |
| shortcut for the method msgStream(MSG::ALWAYS) More... | |
| MsgStream & | fatal () const |
| shortcut for the method msgStream(MSG::FATAL) More... | |
| MsgStream & | err () const |
| shortcut for the method msgStream(MSG::ERROR) More... | |
| MsgStream & | error () const |
| shortcut for the method msgStream(MSG::ERROR) More... | |
| MsgStream & | warning () const |
| shortcut for the method msgStream(MSG::WARNING) More... | |
| MsgStream & | info () const |
| shortcut for the method msgStream(MSG::INFO) More... | |
| MsgStream & | debug () const |
| shortcut for the method msgStream(MSG::DEBUG) More... | |
| MsgStream & | verbose () const |
| shortcut for the method msgStream(MSG::VERBOSE) More... | |
| MsgStream & | msg () const |
| shortcut for the method msgStream(MSG::INFO) More... | |
| MSG::Level | msgLevel () const |
| get the output level from the embedded MsgStream More... | |
| bool | msgLevel (MSG::Level lvl) const |
| get the output level from the embedded MsgStream More... | |
Public Member Functions inherited from extend_interfaces3< IService, IProperty, IStateful > | |
| virtual | ~extend_interfaces3 () |
| Virtual destructor. More... | |
Public Member Functions inherited from IService | |
| DeclareInterfaceID (IService, 3, 0) | |
| InterfaceID. More... | |
| virtual | ~IService () |
| virtual destructor More... | |
Public Member Functions inherited from INamedInterface | |
| DeclareInterfaceID (INamedInterface, 1, 0) | |
| InterfaceID. More... | |
| virtual | ~INamedInterface () |
| Virtual destructor (always needed for abstract classes). More... | |
Public Member Functions inherited from IInterface | |
| virtual unsigned long | addRef ()=0 |
| Increment the reference count of Interface instance. More... | |
| virtual unsigned long | refCount () const =0 |
| Current reference count. More... | |
| virtual | ~IInterface () |
| Virtual destructor. More... | |
Public Member Functions inherited from IProperty | |
| DeclareInterfaceID (IProperty, 2, 1) | |
| InterfaceID. More... | |
Public Member Functions inherited from IStateful | |
| DeclareInterfaceID (IStateful, 1, 0) | |
| InterfaceID. More... | |
| virtual | ~IStateful () |
Public Member Functions inherited from extend_interfaces2< IDataProviderSvc, IDataManagerSvc > | |
| virtual | ~extend_interfaces2 () |
| Virtual destructor. More... | |
Public Member Functions inherited from IDataProviderSvc | |
| DeclareInterfaceID (IDataProviderSvc, 3, 0) | |
| InterfaceID. More... | |
| virtual | ~IDataProviderSvc () |
| virtual destructor More... | |
Public Member Functions inherited from IDataManagerSvc | |
| DeclareInterfaceID (IDataManagerSvc, 2, 0) | |
| InterfaceID. More... | |
Public Member Functions inherited from extend_interfaces1< IIncidentListener > | |
| virtual | ~extend_interfaces1 () |
| Virtual destructor. More... | |
Public Member Functions inherited from IIncidentListener | |
| DeclareInterfaceID (IIncidentListener, 2, 0) | |
| InterfaceID. More... | |
Additional Inherited Members | |
Public Types inherited from extends1< DataSvc, IIncidentListener > | |
| typedef extends1 | base_class |
| Typedef to this class. More... | |
| typedef extend_interfaces1< IIncidentListener > | extend_interfaces_base |
| Typedef to the base of this class. More... | |
| typedef extend_interfaces_base::ext_iids | interfaces |
| MPL set of all the implemented interfaces. More... | |
Public Types inherited from DataSvc | |
| typedef std::vector< DataStoreItem > | LoadItems |
| Define set of load items. More... | |
Public Types inherited from extends2< Service, IDataProviderSvc, IDataManagerSvc > | |
| typedef extends2 | base_class |
| Typedef to this class. More... | |
| typedef extend_interfaces2< IDataProviderSvc, IDataManagerSvc > | extend_interfaces_base |
| Typedef to the base of this class. More... | |
| typedef extend_interfaces_base::ext_iids | interfaces |
| MPL set of all the implemented interfaces. More... | |
Public Types inherited from Service | |
| typedef Gaudi::PluginService::Factory< IService *, const std::string &, ISvcLocator * > | Factory |
Public Types inherited from CommonMessaging< implements3< IService, IProperty, IStateful > > | |
| typedef CommonMessaging | base_class |
Public Types inherited from implements3< IService, IProperty, IStateful > | |
| typedef implements3 | base_class |
| Typedef to this class. More... | |
| typedef extend_interfaces3< IService, IProperty, IStateful > | extend_interfaces_base |
| Typedef to the base of this class. More... | |
| typedef extend_interfaces_base::ext_iids | interfaces |
| MPL set of all the implemented interfaces. More... | |
Public Types inherited from extend_interfaces3< IService, IProperty, IStateful > | |
| typedef mpl::fold< typename IService::iid::iids::type, typename mpl::fold< typename IProperty::iid::iids::type, typename IStateful::iid::iids::type, mpl::insert< mpl::_1, mpl::_2 > >::type, mpl::insert< mpl::_1, mpl::_2 > >::type | ext_iids |
| MPL set of interfaces extended by this one. More... | |
Public Types inherited from IInterface | |
| enum | Status { SUCCESS = 1, NO_INTERFACE, VERSMISMATCH, LAST_ERROR } |
| Return status. More... | |
| typedef Gaudi::InterfaceId< IInterface, 0, 0 > | iid |
| Interface ID. More... | |
| typedef mpl::set1< iid > | ext_iids |
| Extra interfaces. More... | |
Public Types inherited from extend_interfaces2< IDataProviderSvc, IDataManagerSvc > | |
| typedef mpl::fold< typename IDataProviderSvc::iid::iids::type, typename IDataManagerSvc::iid::iids::type, mpl::insert< mpl::_1, mpl::_2 > >::type | ext_iids |
| MPL set of interfaces extended by this one. More... | |
Public Types inherited from IDataProviderSvc | |
| enum | { SEPARATOR = '/' } |
| enum | Status { IDataProviderSvc_NO_ERROR = 1, DOUBL_OBJ_PATH, INVALID_OBJ_PATH, INVALID_ROOT, INVALID_OBJECT, INVALID_PARENT, OBJ_NOT_LOADED, NO_DATA_LOADER, INVALID_OBJ_ADDR, DIR_NOT_EMPTY, NO_MORE_LEVELS, NO_ACCESS, LAST } |
| Status code definitions. More... | |
Public Types inherited from extend_interfaces1< IIncidentListener > | |
| typedef IIncidentListener::iid::iids::type | ext_iids |
| MPL set of interfaces extended by this one. More... | |
Static Public Member Functions inherited from IInterface | |
| static const InterfaceID & | interfaceID () |
| Return an instance of InterfaceID identifying the interface. More... | |
Protected Types inherited from RecordDataSvc | |
| typedef std::vector< std::string > | StringV |
Protected Member Functions inherited from RecordDataSvc | |
| void | registerRecord (const std::string &data, IOpaqueAddress *pAddr) |
| Load new record into the data store if necessary. More... | |
| void | loadRecords (IRegistry *pReg) |
| Load dependent records into memory. More... | |
Protected Member Functions inherited from DataSvc | |
| bool | checkRoot () |
| Check if root path is valid. More... | |
| virtual IConversionSvc * | getDataLoader (IRegistry *pReg) |
| Retrieve customizable data loader according to registry entry to be retrieved. More... | |
| virtual DataObject * | createDefaultObject () const |
| Create default objects in case forced creation of leaves is requested. More... | |
| virtual StatusCode | loadObject (IRegistry *pNode) |
| Invoke Persistency service to create transient object from its persistent representation. More... | |
| virtual StatusCode | loadObject (IConversionSvc *pLoader, IRegistry *pNode) |
| Invoke Persistency service to create transient object from its persistent representation. More... | |
| StatusCode | retrieveEntry (DataSvcHelpers::RegistryEntry *pNode, const std::string &path, DataSvcHelpers::RegistryEntry *&pEntry) |
| Retrieve registry entry from store. More... | |
| DataObject * | handleDataFault (IRegistry *pReg, const std::string &path="") |
| Invoke data fault handling if enabled. More... | |
Protected Member Functions inherited from Service | |
| virtual | ~Service () |
| Standard Destructor. More... | |
| int | outputLevel () const |
get the Service's output level More... | |
Protected Member Functions inherited from CommonMessaging< implements3< IService, IProperty, IStateful > > | |
| void | updateMsgStreamOutputLevel (int level) |
| Update the output level of the cached MsgStream. More... | |
Protected Attributes inherited from RecordDataSvc | |
| bool | m_autoLoad |
| Property: autoload of records (default: true) More... | |
| std::string | m_incidentName |
| Property: name of incident to be fired if new record arrives. More... | |
| std::string | m_saveIncidentName |
| Property: name of the "save" incident. More... | |
| std::string | m_persSvcName |
| Property: name of the persistency service. More... | |
| StringV | m_incidents |
| Pending new file incidents. More... | |
| IConversionSvc * | m_cnvSvc |
| Reference to the main data conversion service. More... | |
Protected Attributes inherited from DataSvc | |
| CLID | m_rootCLID |
| Integer Property corresponding to CLID of root entry. More... | |
| std::string | m_rootName |
| Name of root event. More... | |
| IConversionSvc * | m_dataLoader |
| Pointer to data loader service. More... | |
| IIncidentSvc * | m_incidentSvc |
| Pointer to incident service. More... | |
| LoadItems | m_preLoads |
| Items to be pre-loaded. More... | |
| bool | m_forceLeaves |
| Allow forced creation of default leaves on registerObject. More... | |
| bool | m_enableAccessHdlr |
| Flag to enable interrupts on data access requests. More... | |
| bool | m_enableFaultHdlr |
| Flag to enable interrupts on data creation requests. More... | |
| DataSvcHelpers::RegistryEntry * | m_root |
| Pointer to root entry. More... | |
| DataSvcHelpers::InhibitMap * | m_inhibitMap |
| Map with object paths to be inhibited from loading. More... | |
| std::vector< std::string > | m_inhibitPathes |
| Property for the inhibited leaves. More... | |
| std::string | m_accessName |
| Name of the data access incident. More... | |
| std::string | m_faultName |
| Name of the data fault incident. More... | |
Protected Attributes inherited from Service | |
| IntegerProperty | m_outputLevel |
| Service output level. More... | |
| Gaudi::StateMachine::State | m_state |
| Service state. More... | |
| Gaudi::StateMachine::State | m_targetState |
| Service state. More... | |
Protected Attributes inherited from CommonMessaging< implements3< IService, IProperty, IStateful > > | |
| SmartIF< IMessageSvc > | m_msgsvc |
| Pointer to the message service;. More... | |
| std::auto_ptr< MsgStream > | m_msgStream |
| The predefined message stream. More... | |
| bool | m_streamWithService |
| Flag to create a new MsgStream if it was created without the message service. More... | |
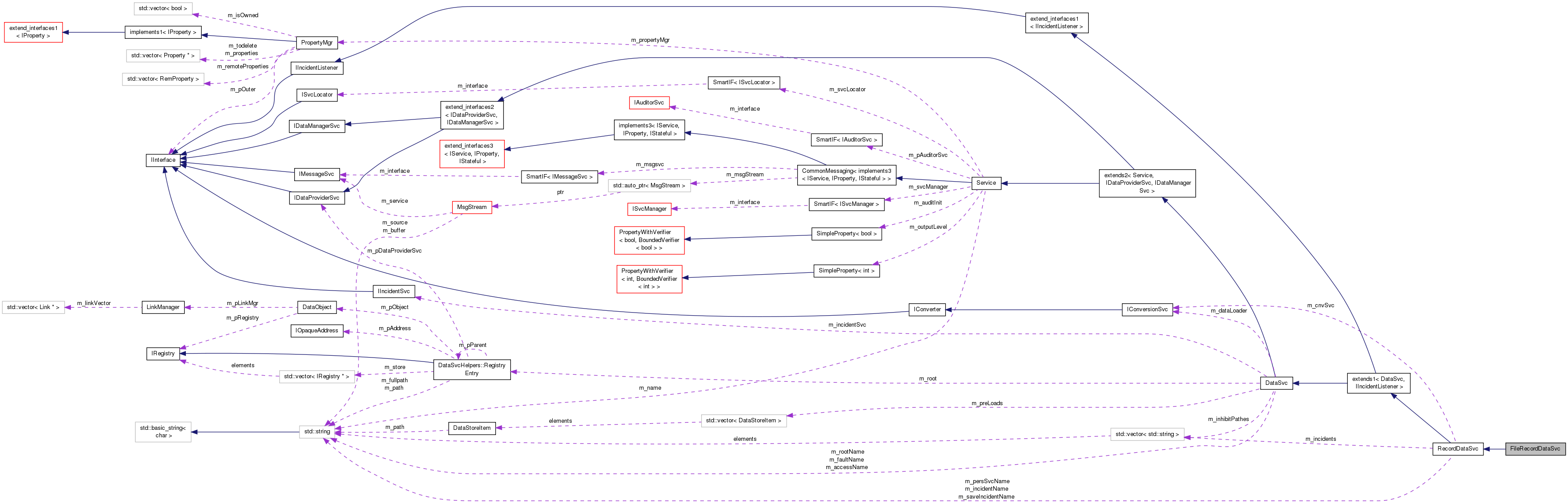
A FileRecordDataSvc is the base class for event services.
When a new datafile is opened the data service retrieves an incident from the persistency area (currently only from POOL) together with an opaque address describing the run record. These history records are put onto the run-records datastore under the name of the logical file (FID): /FileRecords/<FID>/.....
Hence, each history records can be addresses the same way: /FileRecord/<FID>
Definition at line 38 of file FileRecordDataSvc.cpp.
|
inline |
Standard Constructor.
Definition at line 42 of file FileRecordDataSvc.cpp.
|
inlinevirtual |