![]() |
The Gaudi Framework
v26r2
|
Implements the common functionality between GaudiTools and GaudiAlgorithms. More...
#include <GaudiAlg/GaudiCommon.h>


Public Member Functions | |
| template<class TYPE > | |
| Gaudi::Utils::GetData< TYPE >::return_type | get (IDataProviderSvc *svc, const std::string &location, const bool useRootInTES=true) const |
| Templated access to the data in Gaudi Transient Store. More... | |
| template<class TYPE > | |
| Gaudi::Utils::GetData< TYPE >::return_type | getIfExists (IDataProviderSvc *svc, const std::string &location, const bool useRootInTES=true) const |
| Quicker version of the get function which bypasses the check on the retrieved data. More... | |
| template<class TYPE > | |
| bool | exist (IDataProviderSvc *svc, const std::string &location, const bool useRootInTES=true) const |
| Check the existence of a data object or container in the Gaudi Transient Event Store. More... | |
| template<class TYPE , class TYPE2 > | |
| Gaudi::Utils::GetData< TYPE >::return_type | getOrCreate (IDataProviderSvc *svc, const std::string &location, const bool useRootInTES=true) const |
| Get the existing data object from Gaudi Event Transient store. More... | |
| DataObject * | put (IDataProviderSvc *svc, DataObject *object, const std::string &location, const bool useRootInTES=true) const |
| Register a data object or container into Gaudi Event Transient Store. More... | |
| template<class TOOL > | |
| TOOL * | tool (const std::string &type, const std::string &name, const IInterface *parent=0, bool create=true) const |
| Useful method for the easy location of tools. More... | |
| template<class TOOL > | |
| TOOL * | tool (const std::string &type, const IInterface *parent=0, bool create=true) const |
| A useful method for the easy location of tools. More... | |
| template<class SERVICE > | |
| SmartIF< SERVICE > | svc (const std::string &name, const bool create=true) const |
| A useful method for the easy location of services. More... | |
| IUpdateManagerSvc * | updMgrSvc () const |
| Short-cut to locate the Update Manager Service. More... | |
| StatusCode | Error (const std::string &msg, const StatusCode st=StatusCode::FAILURE, const size_t mx=10) const |
| Print the error message and return with the given StatusCode. More... | |
| StatusCode | Warning (const std::string &msg, const StatusCode st=StatusCode::FAILURE, const size_t mx=10) const |
| Print the warning message and return with the given StatusCode. More... | |
| StatusCode | Info (const std::string &msg, const StatusCode st=StatusCode::SUCCESS, const size_t mx=10) const |
| Print the info message and return with the given StatusCode. More... | |
| StatusCode | Print (const std::string &msg, const StatusCode st=StatusCode::SUCCESS, const MSG::Level lev=MSG::INFO) const |
| Print the message and return with the given StatusCode. More... | |
| void | Assert (const bool ok, const std::string &message="", const StatusCode sc=StatusCode(StatusCode::FAILURE, true)) const |
| Assertion - throw exception if the given condition is not fulfilled. More... | |
| void | Assert (const bool ok, const char *message, const StatusCode sc=StatusCode(StatusCode::FAILURE, true)) const |
| Assertion - throw exception if the given condition is not fulfilled. More... | |
| void | Exception (const std::string &msg, const GaudiException &exc, const StatusCode sc=StatusCode(StatusCode::FAILURE, true)) const |
| Create and (re)-throw a given GaudiException. More... | |
| void | Exception (const std::string &msg, const std::exception &exc, const StatusCode sc=StatusCode(StatusCode::FAILURE, true)) const |
| Create and (re)-throw a given exception. More... | |
| void | Exception (const std::string &msg="no message", const StatusCode sc=StatusCode(StatusCode::FAILURE, true)) const |
| Create and throw an exception with the given message. More... | |
| MsgStream & | msgStream (const MSG::Level level) const |
| Predefined configurable message stream for the efficient printouts. More... | |
| MsgStream & | always () const |
| shortcut for the method msgStream ( MSG::ALWAYS ) More... | |
| MsgStream & | fatal () const |
| shortcut for the method msgStream ( MSG::FATAL ) More... | |
| MsgStream & | err () const |
| shortcut for the method msgStream ( MSG::ERROR ) More... | |
| MsgStream & | error () const |
| shortcut for the method msgStream ( MSG::ERROR ) More... | |
| MsgStream & | warning () const |
| shortcut for the method msgStream ( MSG::WARNING ) More... | |
| MsgStream & | info () const |
| shortcut for the method msgStream ( MSG::INFO ) More... | |
| MsgStream & | debug () const |
| shortcut for the method msgStream ( MSG::DEBUG ) More... | |
| MsgStream & | verbose () const |
| shortcut for the method msgStream ( MSG::VERBOSE ) More... | |
| MsgStream & | msg () const |
| shortcut for the method msgStream ( MSG::INFO ) More... | |
| const Statistics & | counters () const |
| accessor to all counters More... | |
| StatEntity & | counter (const std::string &tag) const |
| accessor to certain counter by name More... | |
| MSG::Level | msgLevel () const |
| The current message service output level. More... | |
| bool | msgLevel (const MSG::Level level) const |
| Test the output level. More... | |
| void | resetMsgStream () const |
| Reset (delete) the current message stream object. More... | |
| bool | typePrint () const |
| Insert the actual C++ type of the algorithm/tool in the messages ? More... | |
| bool | propsPrint () const |
| Print properties at initialization ? More... | |
| bool | statPrint () const |
| Print statistical counters at finalization ? More... | |
| bool | errorsPrint () const |
| Print error counters at finalization ? More... | |
| long | printStat (const MSG::Level level=MSG::ALWAYS) const |
| perform the actual printout of statistical counters More... | |
| long | printErrors (const MSG::Level level=MSG::ALWAYS) const |
| perform the actual printout of error counters More... | |
| long | printProps (const MSG::Level level=MSG::ALWAYS) const |
| perform the actual printout of properties More... | |
| template<class CallerClass > | |
| void | registerCondition (const std::string &condition, StatusCode(CallerClass::*mf)()=NULL) |
| register the current instance to the UpdateManagerSvc as a consumer for a condition. More... | |
| template<class CallerClass , class CondType > | |
| void | registerCondition (const std::string &condition, CondType *&condPtrDest, StatusCode(CallerClass::*mf)()=NULL) |
| register the current instance to the UpdateManagerSvc as a consumer for a condition. More... | |
| template<class CallerClass > | |
| void | registerCondition (char *condition, StatusCode(CallerClass::*mf)()=NULL) |
| just to avoid conflicts with the version using a pointer to a template class. More... | |
| template<class CallerClass , class TargetClass > | |
| void | registerCondition (TargetClass *condition, StatusCode(CallerClass::*mf)()=NULL) |
| register the current instance to the UpdateManagerSvc as a consumer for a condition. More... | |
| StatusCode | runUpdate () |
| asks the UpdateManagerSvc to perform an update of the instance (if needed) without waiting the next BeginEvent incident. More... | |
| GaudiCommon (const std::string &name, ISvcLocator *pSvcLocator) | |
| Algorithm constructor. More... | |
| GaudiCommon (const std::string &type, const std::string &name, const IInterface *parent) | |
| Tool constructor. More... | |
| virtual StatusCode | initialize () |
| standard initialization method More... | |
| virtual StatusCode | finalize () |
| standard finalization method More... | |
| StatusCode | release (const IInterface *interface) const |
| Manual forced (and 'safe') release of the active tool or service. More... | |
| virtual unsigned long | release () |
| Un-hide IInterface::release (ICC warning #1125) More... | |
| const AlgTools & | tools () const |
| get the list of aquired tools More... | |
| const Services & | services () const |
| get the list of aquired services More... | |
| const std::string & | context () const |
| Returns the "context" string. Used to identify different processing states. More... | |
| const std::string & | rootInTES () const |
| Returns the "rootInTES" string. More... | |
| double | globalTimeOffset () const |
| Returns the "globalTimeOffset" double. More... | |
| const std::string | fullTESLocation (const std::string &location, const bool useRootInTES) const |
| Returns the full correct event location given the rootInTes settings. More... | |
| template<class TYPE > | |
| Gaudi::Utils::GetData< TYPE >::return_type | get (IDataProviderSvc *service, const std::string &location, const bool useRootInTES) const |
| template<class TYPE > | |
| Gaudi::Utils::GetData< TYPE >::return_type | getIfExists (IDataProviderSvc *service, const std::string &location, const bool useRootInTES) const |
| template<class TYPE , class TYPE2 > | |
| Gaudi::Utils::GetData< TYPE >::return_type | getOrCreate (IDataProviderSvc *service, const std::string &location, const bool useRootInTES) const |
Protected Types | |
| typedef std::map< std::string, StatEntity > | Statistics |
| the actual type of general counters More... | |
| typedef std::map< std::string, unsigned int > | Counter |
| the actual type error/warning counter More... | |
| typedef std::vector< IAlgTool * > | AlgTools |
| storage for active tools More... | |
| typedef GaudiUtils::HashMap< std::string, SmartIF< IService > > | Services |
| storage for active services More... | |
Protected Member Functions | |
| virtual | ~GaudiCommon () |
| Destructor. More... | |
| StatusCode | releaseTool (const IAlgTool *tool) const |
| manual forced (and 'safe') release of the tool More... | |
| StatusCode | releaseSvc (const IInterface *svc) const |
| manual forced (and 'safe') release of the service More... | |
Protected Attributes | |
| ICounterSummarySvc * | m_counterSummarySvc |
| a pointer to the CounterSummarySvc More... | |
| std::vector< std::string > | m_counterList |
| list of counters to declare. Set by property CounterList. This can be a regular expression. More... | |
| std::vector< std::string > | m_statEntityList |
Static Protected Attributes | |
| static const bool | IgnoreRootInTES = false |
| Simple definition to be used with the new useRootInTES argument get<TYPE> and put methods. More... | |
| static const bool | UseRootInTES = true |
| Simple definition to be used with the new useRootInTES argument get<TYPE> and put methods. More... | |
Private Member Functions | |
| void | msgLevelHandler (Property &theProp) |
| Handle method for changes in the Messaging levels. More... | |
| GaudiCommon () | |
| GaudiCommon (const GaudiCommon &) | |
| GaudiCommon & | operator= (const GaudiCommon &) |
| void | printErrorHandler (Property &) |
| handler for "ErrorPrint" property More... | |
| void | printPropsHandler (Property &) |
| handler for "PropertiesPrint" property More... | |
| void | printStatHandler (Property &) |
| handler for "StatPrint" property More... | |
| void | addToToolList (IAlgTool *tool) const |
| Add the given tool to the list of acquired tools. More... | |
| void | addToServiceList (const SmartIF< IService > &svc) const |
| Add the given service to the list of acquired services. More... | |
| void | initGaudiCommonConstructor (const IInterface *parent=0) |
| Constructor initializations. More... | |
Private Attributes | |
| MSG::Level | m_msgLevel |
| The message level. More... | |
| MsgStream * | m_msgStream |
| The predefined message stream. More... | |
| AlgTools | m_tools |
| List of active tools. More... | |
| Services | m_services |
| List of active services. More... | |
| Counter | m_errors |
| Counter of errors. More... | |
| Counter | m_warnings |
| counter of warnings More... | |
| Counter | m_infos |
| counter of infos More... | |
| Counter | m_exceptions |
| Counter of exceptions. More... | |
| Statistics | m_counters |
| General counters. More... | |
| IUpdateManagerSvc * | m_updMgrSvc |
| Pointer to the Update Manager Service instance. More... | |
| bool | m_typePrint |
| insert the actual C++ type of the algorithm in the messages? More... | |
| bool | m_propsPrint |
| print properties at initialization? More... | |
| bool | m_statPrint |
| print counters at finalization ? More... | |
| bool | m_errorsPrint |
| print warning and error counters at finalization ? More... | |
| std::string | m_context |
| The context string. More... | |
| std::string | m_rootInTES |
| The rootInTES string. More... | |
| std::string | m_rootOnTES |
| The rootOnTES string. More... | |
| double | m_globalTimeOffset |
| The globalTimeOffset value. More... | |
| std::string | m_header |
| the header row More... | |
| std::string | m_format1 |
| format for regular statistical printout rows More... | |
| std::string | m_format2 |
| format for "efficiency" statistical printout rows More... | |
| bool | m_useEffFormat |
| flag to use the special "efficiency" format More... | |
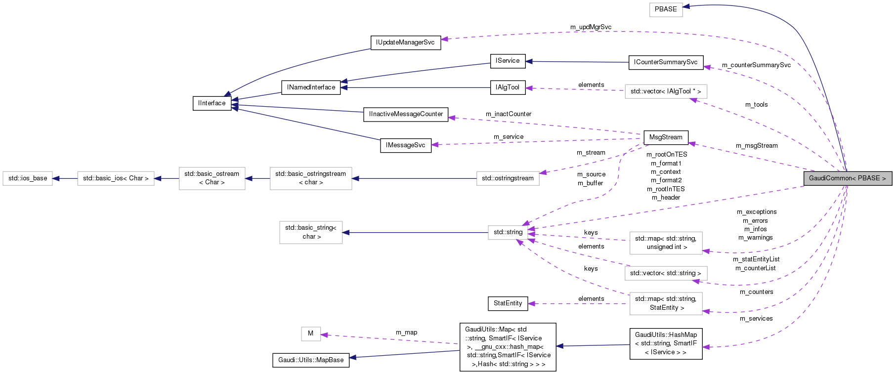
Implements the common functionality between GaudiTools and GaudiAlgorithms.
Definition at line 59 of file GaudiCommon.h.
|
protected |
storage for active tools
Definition at line 92 of file GaudiCommon.h.
|
protected |
the actual type error/warning counter
Definition at line 90 of file GaudiCommon.h.
|
protected |
storage for active services
Definition at line 94 of file GaudiCommon.h.
|
protected |
the actual type of general counters
Definition at line 88 of file GaudiCommon.h.
| GaudiCommon< PBASE >::GaudiCommon | ( | const std::string & | name, |
| ISvcLocator * | pSvcLocator | ||
| ) |
Algorithm constructor.
| GaudiCommon< PBASE >::GaudiCommon | ( | const std::string & | type, |
| const std::string & | name, | ||
| const IInterface * | parent | ||
| ) |
Tool constructor.
|
inlineprotectedvirtual |
Destructor.
Definition at line 698 of file GaudiCommon.h.
|
private |
|
private |
|
private |
Add the given service to the list of acquired services.
Definition at line 466 of file GaudiCommon.icpp.
|
private |
Add the given tool to the list of acquired tools.
Definition at line 448 of file GaudiCommon.icpp.
|
inline |
shortcut for the method msgStream ( MSG::ALWAYS )
Definition at line 487 of file GaudiCommon.h.
|
inline |
Assertion - throw exception if the given condition is not fulfilled.
| Exception | for invalid condition |
| ok | Condition which should be "true" |
| message | Message to be associated with the exception |
Definition at line 238 of file GaudiCommonImp.h.
|
inline |
Assertion - throw exception if the given condition is not fulfilled.
| Exception | for invalid condition |
| ok | Condition which should be "true" |
| message | Message to be associated with the exception |
Definition at line 256 of file GaudiCommonImp.h.
|
inline |
Returns the "context" string. Used to identify different processing states.
Definition at line 754 of file GaudiCommon.h.
|
inline |
accessor to certain counter by name
| tag | counter name |
Definition at line 526 of file GaudiCommon.h.
|
inline |
|
inline |
shortcut for the method msgStream ( MSG::DEBUG )
Definition at line 499 of file GaudiCommon.h.
|
inline |
shortcut for the method msgStream ( MSG::ERROR )
Definition at line 491 of file GaudiCommon.h.
| StatusCode GaudiCommon< PBASE >::Error | ( | const std::string & | msg, |
| const StatusCode | st = StatusCode::FAILURE, |
||
| const size_t | mx = 10 |
||
| ) | const |
Print the error message and return with the given StatusCode.
Also performs statistical analysis of the error messages and suppression after the defined number of error instances.
| msg | Error message |
| st | StatusCode to return |
| mx | Maximum number of printouts for this message |
Definition at line 482 of file GaudiCommon.icpp.
|
inline |
shortcut for the method msgStream ( MSG::ERROR )
Definition at line 493 of file GaudiCommon.h.
|
inline |
Print error counters at finalization ?
Definition at line 552 of file GaudiCommon.h.
| void GaudiCommon< PBASE >::Exception | ( | const std::string & | msg, |
| const GaudiException & | exc, | ||
| const StatusCode | sc = StatusCode(StatusCode::FAILURE, true) |
||
| ) | const |
Create and (re)-throw a given GaudiException.
| GaudiException | always thrown! |
| msg | Exception message |
| exc | (previous) exception of type GaudiException |
Definition at line 573 of file GaudiCommon.icpp.
| void GaudiCommon< PBASE >::Exception | ( | const std::string & | msg, |
| const std::exception & | exc, | ||
| const StatusCode | sc = StatusCode(StatusCode::FAILURE, true) |
||
| ) | const |
Create and (re)-throw a given exception.
| std::exception | always thrown! |
| msg | Exception message |
| exc | (previous) exception of type std::exception |
| sc | StatusCode |
Definition at line 588 of file GaudiCommon.icpp.
| void GaudiCommon< PBASE >::Exception | ( | const std::string & | msg = "no message", |
| const StatusCode | sc = StatusCode(StatusCode::FAILURE, true) |
||
| ) | const |
Create and throw an exception with the given message.
| GaudiException | always thrown! |
| msg | Exception message |
| sc | StatusCode |
Definition at line 603 of file GaudiCommon.icpp.
|
inline |
Check the existence of a data object or container in the Gaudi Transient Event Store.
| svc | Pointer to data provider service |
| location | Address in Gaudi Transient Store |
| useRootInTES | Flag to turn on(TRUE) off(FALSE) the use of the RootInTES location property |
| true | Data object or container exists and implements a proper interface |
| true | Failed to locate the data object or container |
Definition at line 91 of file GaudiCommonImp.h.
|
inline |
shortcut for the method msgStream ( MSG::FATAL )
Definition at line 489 of file GaudiCommon.h.
|
virtual |
standard finalization method
Reimplemented in GaudiHistos< GaudiAlgorithm >, GaudiHistos< GaudiTool >, GaudiTuples< GaudiHistoTool >, GaudiTuples< GaudiHistoAlg >, GaudiAlgorithm, GaudiTool, GaudiHistoTool, GaudiTupleTool, GaudiTupleAlg, GaudiHistoAlg, SequencerTimerTool, FuncMinimum, EqSolver, GaudiSequencer, RecordOutputStream, ReplayOutputStream, Prescaler, and CallgrindProfile.
Definition at line 277 of file GaudiCommon.icpp.
|
inline |
Returns the full correct event location given the rootInTes settings.
Definition at line 25 of file GaudiCommonImp.h.
|
inline |
Definition at line 55 of file GaudiCommonImp.h.
| Gaudi::Utils::GetData<TYPE>::return_type GaudiCommon< PBASE >::get | ( | IDataProviderSvc * | svc, |
| const std::string & | location, | ||
| const bool | useRootInTES = true |
||
| ) | const |
Templated access to the data in Gaudi Transient Store.
Quick and safe access to the data in Gaudi transient store. The method located the data at given address and perform the debug printout about located data
| GaudiException | for Invalid Data Provider Service |
| GaudiException | for invalid/unavailable data |
| svc | Pointer to data service (data provider) |
| location | data location/address in Gaudi Transient Store |
| useRootInTES | Flag to turn on(TRUE) off(FALSE) the use of the RootInTES location property |
|
inline |
Definition at line 73 of file GaudiCommonImp.h.
| Gaudi::Utils::GetData<TYPE>::return_type GaudiCommon< PBASE >::getIfExists | ( | IDataProviderSvc * | svc, |
| const std::string & | location, | ||
| const bool | useRootInTES = true |
||
| ) | const |
Quicker version of the get function which bypasses the check on the retrieved data.
|
inline |
Definition at line 110 of file GaudiCommonImp.h.
| Gaudi::Utils::GetData<TYPE>::return_type GaudiCommon< PBASE >::getOrCreate | ( | IDataProviderSvc * | svc, |
| const std::string & | location, | ||
| const bool | useRootInTES = true |
||
| ) | const |
Get the existing data object from Gaudi Event Transient store.
Alternatively, create new object and register it in TES and return if object does not exist.
| GaudiException | for Invalid Data Provider Service |
| GaudiException | for invalid/unavailable data |
| svc | Pointer to data provider service |
| location | Location in Gaudi Transient Event Store |
| useRootInTES | Flag to turn on(TRUE) off(FALSE) the use of the RootInTES location property |
|
inline |
Returns the "globalTimeOffset" double.
Definition at line 760 of file GaudiCommon.h.
| StatusCode GaudiCommon< PBASE >::Info | ( | const std::string & | msg, |
| const StatusCode | st = StatusCode::SUCCESS, |
||
| const size_t | mx = 10 |
||
| ) | const |
Print the info message and return with the given StatusCode.
Also performs statistical analysis of the error messages and suppression after the defined number of instances.
| msg | Info message |
| st | StatusCode to return |
| mx | Maximum number of printouts for this message |
Definition at line 524 of file GaudiCommon.icpp.
|
inline |
shortcut for the method msgStream ( MSG::INFO )
Definition at line 497 of file GaudiCommon.h.
|
private |
Constructor initializations.
< flag to use the special "efficiency" format
Definition at line 63 of file GaudiCommon.icpp.
|
virtual |
standard initialization method
Reimplemented in GaudiHistos< GaudiAlgorithm >, GaudiHistos< GaudiTool >, GaudiTuples< GaudiHistoTool >, GaudiTuples< GaudiHistoAlg >, GaudiTool, GaudiAlgorithm, GaudiHistoTool, GaudiTupleTool, GaudiTupleAlg, GaudiHistoAlg, SequencerTimerTool, FuncMinimum, EqSolver, GaudiSequencer, RecordOutputStream, Prescaler, ReplayOutputStream, and CallgrindProfile.
Definition at line 215 of file GaudiCommon.icpp.
|
inline |
shortcut for the method msgStream ( MSG::INFO )
Definition at line 503 of file GaudiCommon.h.
|
inline |
The current message service output level.
Definition at line 532 of file GaudiCommon.h.
|
inline |
Test the output level.
| level | The message level to test against |
| true | Messages at level "level" will be printed |
| true | Messages at level "level" will NOT be printed |
Definition at line 539 of file GaudiCommon.h.
|
private |
Handle method for changes in the Messaging levels.
Called whenever the property "OutputLevel" changes to perform all necessary actions locally.
| theProp | Reference to the Property that has changed |
Definition at line 731 of file GaudiCommon.icpp.
|
inline |
Predefined configurable message stream for the efficient printouts.
Definition at line 228 of file GaudiCommonImp.h.
|
private |
| StatusCode GaudiCommon< PBASE >::Print | ( | const std::string & | msg, |
| const StatusCode | st = StatusCode::SUCCESS, |
||
| const MSG::Level | lev = MSG::INFO |
||
| ) | const |
Print the message and return with the given StatusCode.
| msg | Message to print |
| st | StatusCode to return |
| lev | Printout level for the given message |
Definition at line 544 of file GaudiCommon.icpp.
|
private |
handler for "ErrorPrint" property
Definition at line 798 of file GaudiCommon.icpp.
| long GaudiCommon< PBASE >::printErrors | ( | const MSG::Level | level = MSG::ALWAYS | ) | const |
perform the actual printout of error counters
| level | The message level to print at |
Definition at line 648 of file GaudiCommon.icpp.
| long GaudiCommon< PBASE >::printProps | ( | const MSG::Level | level = MSG::ALWAYS | ) | const |
perform the actual printout of properties
perform the printout of properties
| level | The message level to print at |
Definition at line 705 of file GaudiCommon.icpp.
|
private |
handler for "PropertiesPrint" property
Definition at line 808 of file GaudiCommon.icpp.
| long GaudiCommon< PBASE >::printStat | ( | const MSG::Level | level = MSG::ALWAYS | ) | const |
perform the actual printout of statistical counters
| level | The message level to print at |
Definition at line 617 of file GaudiCommon.icpp.
|
private |
handler for "StatPrint" property
Definition at line 818 of file GaudiCommon.icpp.
|
inline |
Print properties at initialization ?
Definition at line 548 of file GaudiCommon.h.
| DataObject * GaudiCommon< PBASE >::put | ( | IDataProviderSvc * | svc, |
| DataObject * | object, | ||
| const std::string & | location, | ||
| const bool | useRootInTES = true |
||
| ) | const |
Register a data object or container into Gaudi Event Transient Store.
| svc | Pointer to data provider service |
| object | Data object or container to be registered |
| location | Location in Gaudi Event Transient Store ("/Event" could be omitted ) |
| useRootInTES | Flag to turn on(TRUE) off(FALSE) the use of the RootInTES location property |
| GaudiException | for invalid event data service |
| GaudiException | for invalid object |
| GaudiException | for error result from event data service |
| StatusCode::SUCCESS | Data was successfully placed in the TES. |
| StatusCode::FAILURE | Failed to store data in the TES. |
Definition at line 765 of file GaudiCommon.icpp.
|
inline |
register the current instance to the UpdateManagerSvc as a consumer for a condition.
| condition | the path inside the Transient Detector Store to the condition object. |
| mf | optional pointer to the member function to call when the condition object is updated. If the pointer is omitted the user must explicitly provide the class name to the method. // ...
registerCondition("/dd/Conditions/Readout/MyDet/MyCond",&MyAlg::i_CallBack);
registerCondition<MyAlg>("/dd/Conditions/Readout/MyDet/MyOtherCond");
// ...
}
|
Definition at line 595 of file GaudiCommon.h.
|
inline |
register the current instance to the UpdateManagerSvc as a consumer for a condition.
This version of the method allow the user to specify where to put a copy of the pointer to the condition object.
| condition | the path inside the Transient Detector Store to the condition object. |
| condPtrDest | pointer to fill with the location of the condition object. Note: the pointer can be safely used only in the execute method or in the member function triggered by the update. |
| mf | optional pointer to the member function to call when the condition object is updated. If the pointer is omitted the user must explicitly provide the class name to the method. // ...
public:
virtual StatusCode i_CallBack();
private:
Condition *m_MyCond;
SpecialCondition *m_MyOtherCond;
// ...
};
// ...
registerCondition("/dd/Conditions/Readout/MyDet/MyCond",m_MyCond,&MyAlg::i_CallBack);
registerCondition<MyAlg>("/dd/Conditions/Readout/MyDet/MyOtherCond",m_MyOtherCond);
// ...
}
|
Definition at line 629 of file GaudiCommon.h.
|
inline |
just to avoid conflicts with the version using a pointer to a template class.
Definition at line 635 of file GaudiCommon.h.
|
inline |
register the current instance to the UpdateManagerSvc as a consumer for a condition.
| condition | the path inside the Transient Detector Store to the condition object. |
| mf | optional pointer to the member function to call when the condition object is updated. If the pointer is omitted the user must explicitly provide the class name to the method. // ...
registerCondition("/dd/Conditions/Readout/MyDet/MyCond",&MyAlg::i_CallBack);
registerCondition<MyAlg>("/dd/Conditions/Readout/MyDet/MyOtherCond");
// ...
}
|
Definition at line 654 of file GaudiCommon.h.
| StatusCode GaudiCommon< PBASE >::release | ( | const IInterface * | interface | ) | const |
Manual forced (and 'safe') release of the active tool or service.
| interface | Interface pointer to the interface to be released |
| StatusCode::SUCCESS | Tool or service was successfully released |
| StatusCode::FAILURE | Error releasing too or service |
Definition at line 371 of file GaudiCommon.icpp.
|
inlinevirtual |
Un-hide IInterface::release (ICC warning #1125)
Definition at line 733 of file GaudiCommon.h.
|
protected |
manual forced (and 'safe') release of the service
Definition at line 423 of file GaudiCommon.icpp.
|
protected |
manual forced (and 'safe') release of the tool
Definition at line 386 of file GaudiCommon.icpp.
|
inline |
Reset (delete) the current message stream object.
Useful for example to force a new object following a change in the message level settings
Definition at line 248 of file GaudiCommonImp.h.
|
inline |
Returns the "rootInTES" string.
Used as the directory root in the TES for which all data access refers to (both saving and retrieving).
Definition at line 758 of file GaudiCommon.h.
|
inline |
asks the UpdateManagerSvc to perform an update of the instance (if needed) without waiting the next BeginEvent incident.
It is useful if the instance can be instantiated after a BeginEvent incident, and used before the next one (for example with tools).
Definition at line 668 of file GaudiCommon.h.
|
inline |
|
inline |
Print statistical counters at finalization ?
Definition at line 550 of file GaudiCommon.h.
|
inline |
A useful method for the easy location of services.
| GaudiException | for error in Algorithms::service |
| GaudiException | for invalid service |
| name | service type name |
| create | Flag for creation of non-existing services |
Definition at line 184 of file GaudiCommonImp.h.
|
inline |
Useful method for the easy location of tools.
| GaudiException | for invalid Tool Service |
| GaudiException | for error from Tool Service |
| GaudiException | for invalid tool |
| type | Tool type |
| name | Tool name |
| parent | Tool parent |
| create | Flag for creation of nonexisting tools |
Definition at line 128 of file GaudiCommonImp.h.
|
inline |
A useful method for the easy location of tools.
| GaudiException | for invalid Tool Service |
| GaudiException | for error from Tool Service |
| GaudiException | for invalid tool |
| type | Tool type, could be of "Type/Name" format |
| parent | Tool parent |
| create | Flag for creation of non-existing tools |
Definition at line 160 of file GaudiCommonImp.h.
|
inline |
|
inline |
Insert the actual C++ type of the algorithm/tool in the messages ?
Definition at line 546 of file GaudiCommon.h.
|
inline |
Short-cut to locate the Update Manager Service.
Definition at line 217 of file GaudiCommonImp.h.
|
inline |
shortcut for the method msgStream ( MSG::VERBOSE )
Definition at line 501 of file GaudiCommon.h.
| StatusCode GaudiCommon< PBASE >::Warning | ( | const std::string & | msg, |
| const StatusCode | st = StatusCode::FAILURE, |
||
| const size_t | mx = 10 |
||
| ) | const |
Print the warning message and return with the given StatusCode.
Also performs statistical analysis of the error messages and suppression after the defined number of error instances.
| msg | Warning message |
| st | StatusCode to return |
| mx | Maximum number of printouts for this message |
Definition at line 503 of file GaudiCommon.icpp.
|
inline |
shortcut for the method msgStream ( MSG::WARNING )
Definition at line 495 of file GaudiCommon.h.
|
staticprotected |
Simple definition to be used with the new useRootInTES argument get<TYPE> and put methods.
If used with cause the RootInTES option to be IGNORED.
Useful to aid with code readability. e.g.
Definition at line 71 of file GaudiCommon.h.
|
private |
The context string.
Definition at line 813 of file GaudiCommon.h.
|
protected |
list of counters to declare. Set by property CounterList. This can be a regular expression.
Definition at line 100 of file GaudiCommon.h.
|
mutableprivate |
General counters.
Definition at line 798 of file GaudiCommon.h.
|
protected |
a pointer to the CounterSummarySvc
Definition at line 98 of file GaudiCommon.h.
|
mutableprivate |
Counter of errors.
Definition at line 790 of file GaudiCommon.h.
|
private |
print warning and error counters at finalization ?
Definition at line 810 of file GaudiCommon.h.
|
mutableprivate |
Counter of exceptions.
Definition at line 796 of file GaudiCommon.h.
|
private |
format for regular statistical printout rows
Definition at line 826 of file GaudiCommon.h.
|
private |
format for "efficiency" statistical printout rows
Definition at line 828 of file GaudiCommon.h.
|
private |
The globalTimeOffset value.
Definition at line 821 of file GaudiCommon.h.
|
private |
the header row
Definition at line 824 of file GaudiCommon.h.
|
mutableprivate |
counter of infos
Definition at line 794 of file GaudiCommon.h.
|
private |
The message level.
Definition at line 780 of file GaudiCommon.h.
|
mutableprivate |
The predefined message stream.
Definition at line 783 of file GaudiCommon.h.
|
private |
print properties at initialization?
Definition at line 806 of file GaudiCommon.h.
|
private |
The rootInTES string.
Definition at line 815 of file GaudiCommon.h.
|
private |
The rootOnTES string.
Note, this job option is OBSOLETE, but retained temporarily to allow easy migration. Please update your code to use RootInTES instead. This option will be removed at some point.
Definition at line 819 of file GaudiCommon.h.
|
mutableprivate |
List of active services.
Definition at line 787 of file GaudiCommon.h.
|
protected |
Definition at line 102 of file GaudiCommon.h.
|
private |
print counters at finalization ?
Definition at line 808 of file GaudiCommon.h.
|
mutableprivate |
List of active tools.
Definition at line 785 of file GaudiCommon.h.
|
private |
insert the actual C++ type of the algorithm in the messages?
Definition at line 804 of file GaudiCommon.h.
|
mutableprivate |
Pointer to the Update Manager Service instance.
Definition at line 801 of file GaudiCommon.h.
|
private |
flag to use the special "efficiency" format
Definition at line 830 of file GaudiCommon.h.
|
mutableprivate |
counter of warnings
Definition at line 792 of file GaudiCommon.h.
|
staticprotected |
Simple definition to be used with the new useRootInTES argument get<TYPE> and put methods.
If used with cause the RootInTES option to be USED
Useful to aid with code readability. e.g.
Definition at line 83 of file GaudiCommon.h.