HistogramSvc Class Reference

HistogramSvc class definition. More...

#include <src/HistogramSvc/HistogramSvc.h>

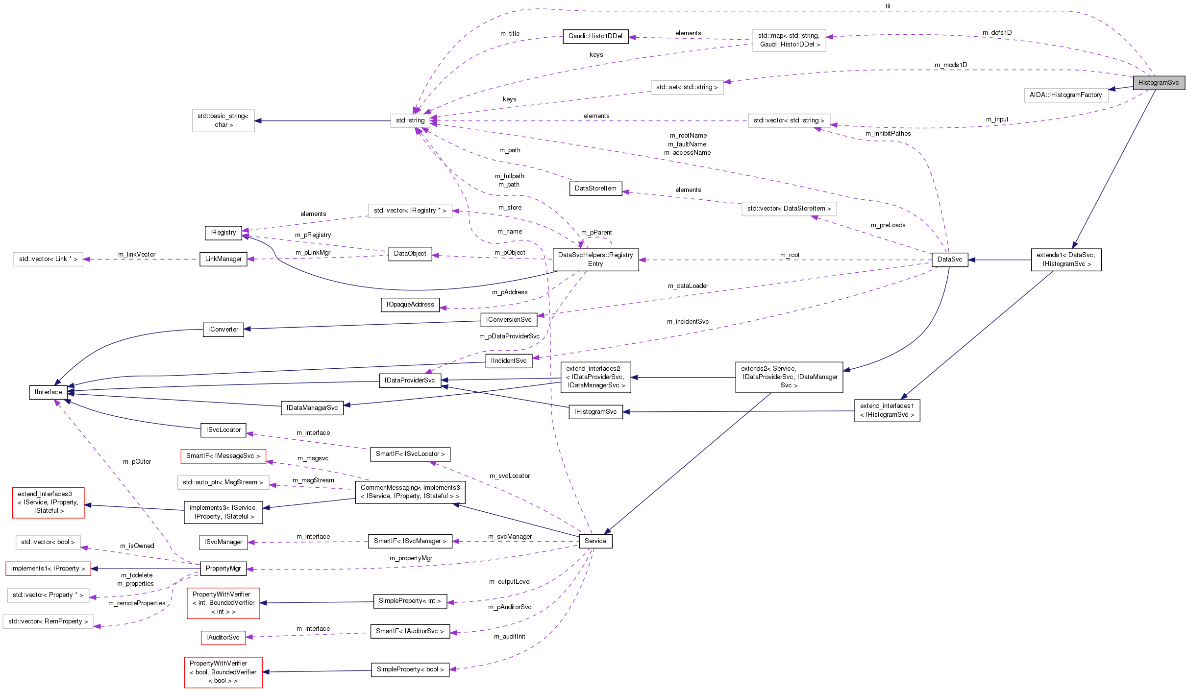
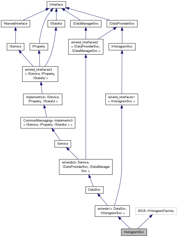
Inheritance diagram for HistogramSvc:
Collaboration diagram for HistogramSvc:

Classes

struct  Helper
 

Public Types

typedef std::map< std::string, Gaudi::Histo1DDefHisto1DMap
 
- Public Types inherited from extends1< DataSvc, IHistogramSvc >
typedef extends1 base_class
 Typedef to this class. More...
 
typedef extend_interfaces1< IHistogramSvcextend_interfaces_base
 Typedef to the base of this class. More...
 
typedef extend_interfaces_base::ext_iids interfaces
 MPL set of all the implemented interfaces. More...
 
- Public Types inherited from DataSvc
typedef std::vector< DataStoreItemLoadItems
 Define set of load items. More...
 
- Public Types inherited from extends2< Service, IDataProviderSvc, IDataManagerSvc >
typedef extends2 base_class
 Typedef to this class. More...
 
typedef extend_interfaces2< IDataProviderSvc, IDataManagerSvcextend_interfaces_base
 Typedef to the base of this class. More...
 
typedef extend_interfaces_base::ext_iids interfaces
 MPL set of all the implemented interfaces. More...
 
- Public Types inherited from Service
typedef Gaudi::PluginService::Factory< IService *, const std::string &, ISvcLocator * > Factory
 
- Public Types inherited from CommonMessaging< implements3< IService, IProperty, IStateful > >
typedef CommonMessaging base_class
 
- Public Types inherited from implements3< IService, IProperty, IStateful >
typedef implements3 base_class
 Typedef to this class. More...
 
typedef extend_interfaces3< IService, IProperty, IStatefulextend_interfaces_base
 Typedef to the base of this class. More...
 
typedef extend_interfaces_base::ext_iids interfaces
 MPL set of all the implemented interfaces. More...
 
- Public Types inherited from extend_interfaces3< IService, IProperty, IStateful >
typedef mpl::fold< typename IService::iid::iids::type, typename mpl::fold< typename IProperty::iid::iids::type, typename IStateful::iid::iids::type, mpl::insert< mpl::_1, mpl::_2 > >::type, mpl::insert< mpl::_1, mpl::_2 > >::type ext_iids
 MPL set of interfaces extended by this one. More...
 
- Public Types inherited from IInterface
enum  Status { SUCCESS = 1, NO_INTERFACE, VERSMISMATCH, LAST_ERROR }
 Return status. More...
 
typedef Gaudi::InterfaceId< IInterface, 0, 0 > iid
 Interface ID. More...
 
typedef mpl::set1< iidext_iids
 Extra interfaces. More...
 
- Public Types inherited from extend_interfaces2< IDataProviderSvc, IDataManagerSvc >
typedef mpl::fold< typename IDataProviderSvc::iid::iids::type, typename IDataManagerSvc::iid::iids::type, mpl::insert< mpl::_1, mpl::_2 > >::type ext_iids
 MPL set of interfaces extended by this one. More...
 
- Public Types inherited from IDataProviderSvc
enum  { SEPARATOR = '/' }
 
enum  Status {
  IDataProviderSvc_NO_ERROR = 1, DOUBL_OBJ_PATH, INVALID_OBJ_PATH, INVALID_ROOT,
  INVALID_OBJECT, INVALID_PARENT, OBJ_NOT_LOADED, NO_DATA_LOADER,
  INVALID_OBJ_ADDR, DIR_NOT_EMPTY, NO_MORE_LEVELS, NO_ACCESS,
  LAST
}
 Status code definitions. More...
 
- Public Types inherited from extend_interfaces1< IHistogramSvc >
typedef IHistogramSvc::iid::iids::type ext_iids
 MPL set of interfaces extended by this one. More...
 

Public Member Functions

 HistogramSvc (CSTR name, ISvcLocator *svc)
 Statndard Constructor. More...
 
virtual ~HistogramSvc ()
 Destructor. More...
 
std::pair< std::string, std::string > i_splitPath (CSTR full)
 Split full path into its components. More...
 
StatusCode connectInput (CSTR ident)
 Connect input histogram file to the service. More...
 
std::string _STR (int i)
 
template<class T >
T * i_book (DataObject *pPar, CSTR rel, CSTR title, const std::pair< DataObject *, T * > &o)
 
H2Di_project (CSTR nameAndTitle, const H3D &h, CSTR dir)
 Helper for 2D projections. More...
 
virtual StatusCode initialize ()
 Initialise the service. More...
 
virtual StatusCode reinitialize ()
 Initialise the service. More...
 
virtual StatusCode finalize ()
 finalize the service More...
 
virtual AIDA::IHistogramFactory * histogramFactory ()
 Retrieve the AIDA HistogramFactory interface. More...
 
virtual H1Dbook (CSTR par, CSTR rel, CSTR title, DBINS(x))
 Book histogram and register it with the histogram data store. More...
 
virtual H1Dbook (CSTR par, int hID, CSTR title, DBINS(x))
 
virtual H1Dbook (DataObject *pPar, int hID, CSTR title, DBINS(x))
 
virtual H1Dbook (DataObject *pPar, CSTR rel, CSTR title, DBINS(x))
 
virtual H1Dbook (STRPAIR loc, CSTR title, DBINS(x))
 
virtual H1Dbook (CSTR full, CSTR title, DBINS(x))
 
virtual P1DbookProf (CSTR par, CSTR rel, CSTR title, DBINS(x), CSTR opt)
 Book histogram and register it with the histogram data store. More...
 
virtual P1DbookProf (CSTR par, int hID, CSTR title, DBINS(x), CSTR opt)
 
virtual P1DbookProf (DataObject *pPar, int hID, CSTR title, DBINS(x), CSTR opt)
 
virtual P1DbookProf (STRPAIR loc, CSTR title, DBINS(x), CSTR opt)
 
virtual P1DbookProf (CSTR full, CSTR title, DBINS(x), CSTR opt)
 
virtual P1DbookProf (DataObject *pPar, CSTR rel, CSTR title, DBINS(x), CSTR opt)
 
virtual P1DbookProf (CSTR par, CSTR rel, CSTR title, DBINS(x), double upper, double lower, CSTR opt)
 
virtual P1DbookProf (CSTR par, int hID, CSTR title, DBINS(x), double upper, double lower, CSTR opt)
 
virtual P1DbookProf (DataObject *pPar, int hID, CSTR title, DBINS(x), double upper, double lower, CSTR opt)
 
virtual P1DbookProf (STRPAIR loc, CSTR title, DBINS(x), double upper, double lower, CSTR opt)
 
virtual P1DbookProf (CSTR full, CSTR title, DBINS(x), double upper, double lower, CSTR opt)
 
virtual P1DbookProf (DataObject *pPar, CSTR rel, CSTR title, DBINS(x), double upper, double lower, CSTR opt)
 
virtual H1Dbook (CSTR par, int hID, CSTR title, Edges e)
 Book histogram and register it with the histogram data store. More...
 
virtual H1Dbook (DataObject *pPar, int hID, CSTR title, Edges e)
 
virtual H1Dbook (CSTR par, CSTR rel, CSTR title, Edges e)
 
virtual H1Dbook (STRPAIR loc, CSTR title, Edges e)
 
virtual H1Dbook (CSTR full, CSTR title, Edges e)
 
virtual H1Dbook (DataObject *pPar, CSTR rel, CSTR title, Edges e)
 
virtual P1DbookProf (CSTR full, CSTR title, Edges e)
 Book histogram and register it with the histogram data store. More...
 
virtual P1DbookProf (CSTR par, CSTR rel, CSTR title, Edges e)
 
virtual P1DbookProf (CSTR par, int hID, CSTR title, Edges e)
 
virtual P1DbookProf (DataObject *pPar, int hID, CSTR title, Edges e)
 
virtual P1DbookProf (STRPAIR loc, CSTR title, Edges e)
 
virtual P1DbookProf (DataObject *pPar, CSTR rel, CSTR title, Edges e)
 
virtual P1DbookProf (CSTR full, CSTR title, Edges e, double upper, double lower)
 
virtual P1DbookProf (CSTR par, CSTR rel, CSTR title, Edges e, double upper, double lower)
 
virtual P1DbookProf (CSTR par, int hID, CSTR title, Edges e, double upper, double lower)
 
virtual P1DbookProf (DataObject *pPar, int hID, CSTR title, Edges e, double upper, double lower)
 
virtual P1DbookProf (STRPAIR loc, CSTR title, Edges e, double upper, double lower)
 
virtual P1DbookProf (DataObject *pPar, CSTR rel, CSTR title, Edges e, double upper, double lower)
 
virtual H2Dbook (CSTR full, CSTR title, DBINS(x), DBINS(y))
 Book histogram and register it with the histogram data store. More...
 
virtual H2Dbook (CSTR par, CSTR rel, CSTR title, DBINS(x), DBINS(y))
 
virtual H2Dbook (CSTR par, int hID, CSTR title, DBINS(x), DBINS(y))
 
virtual H2Dbook (STRPAIR loc, CSTR title, DBINS(x), DBINS(y))
 
virtual H2Dbook (DataObject *pPar, int hID, CSTR title, DBINS(x), DBINS(y))
 
virtual H2Dbook (DataObject *pPar, CSTR rel, CSTR title, DBINS(x), DBINS(y))
 
virtual P2DbookProf (CSTR full, CSTR title, DBINS(x), DBINS(y), double upper, double lower)
 Book histogram and register it with the histogram data store. More...
 
virtual P2DbookProf (CSTR par, CSTR rel, CSTR title, DBINS(x), DBINS(y), double upper, double lower)
 
virtual P2DbookProf (STRPAIR loc, CSTR title, DBINS(x), DBINS(y), double upper, double lower)
 
virtual P2DbookProf (CSTR par, int hID, CSTR title, DBINS(x), DBINS(y), double upper, double lower)
 
virtual P2DbookProf (DataObject *pPar, int hID, CSTR title, DBINS(x), DBINS(y), double upper, double lower)
 
virtual P2DbookProf (DataObject *pPar, CSTR rel, CSTR title, DBINS(x), DBINS(y), double upper, double lower)
 
virtual P2DbookProf (CSTR full, CSTR title, DBINS(x), DBINS(y))
 
virtual P2DbookProf (CSTR par, CSTR rel, CSTR title, DBINS(x), DBINS(y))
 
virtual P2DbookProf (STRPAIR loc, CSTR title, DBINS(x), DBINS(y))
 
virtual P2DbookProf (CSTR par, int hID, CSTR title, DBINS(x), DBINS(y))
 
virtual P2DbookProf (DataObject *pPar, int hID, CSTR title, DBINS(x), DBINS(y))
 
virtual P2DbookProf (DataObject *pPar, CSTR rel, CSTR title, DBINS(x), DBINS(y))
 
virtual H2Dbook (CSTR full, CSTR title, Edges x, Edges y)
 Book histogram and register it with the histogram data store. More...
 
virtual H2Dbook (CSTR par, CSTR rel, CSTR title, Edges x, Edges y)
 
virtual H2Dbook (CSTR par, int hID, CSTR title, Edges x, Edges y)
 
virtual H2Dbook (STRPAIR loc, CSTR title, Edges x, Edges y)
 
virtual H2Dbook (DataObject *pPar, int hID, CSTR title, Edges x, Edges y)
 
virtual H2Dbook (DataObject *pPar, CSTR rel, CSTR title, Edges x, Edges y)
 
virtual P2DbookProf (CSTR full, CSTR title, Edges x, Edges y)
 Book histogram and register it with the histogram data store. More...
 
virtual P2DbookProf (CSTR par, CSTR rel, CSTR title, Edges x, Edges y)
 
virtual P2DbookProf (CSTR par, int hID, CSTR title, Edges x, Edges y)
 
virtual P2DbookProf (DataObject *pPar, int hID, CSTR title, Edges x, Edges y)
 
virtual P2DbookProf (STRPAIR loc, CSTR title, Edges x, Edges y)
 
virtual P2DbookProf (DataObject *pPar, CSTR rel, CSTR title, Edges x, Edges y)
 
virtual P2DbookProf (CSTR full, CSTR title, Edges x, Edges y, double upper, double lower)
 
virtual P2DbookProf (CSTR par, CSTR rel, CSTR title, Edges x, Edges y, double upper, double lower)
 
virtual P2DbookProf (CSTR par, int hID, CSTR title, Edges x, Edges y, double upper, double lower)
 
virtual P2DbookProf (DataObject *pPar, int hID, CSTR title, Edges x, Edges y, double upper, double lower)
 
virtual P2DbookProf (STRPAIR loc, CSTR title, Edges x, Edges y, double upper, double lower)
 
virtual P2DbookProf (DataObject *pPar, CSTR rel, CSTR title, Edges x, Edges y, double upper, double lower)
 
virtual H3Dbook (CSTR full, CSTR title, DBINS(x), DBINS(y), DBINS(z))
 Book histogram and register it with the histogram data store. More...
 
virtual H3Dbook (CSTR par, CSTR rel, CSTR title, DBINS(x), DBINS(y), DBINS(z))
 
virtual H3Dbook (CSTR par, int hID, CSTR title, DBINS(x), DBINS(y), DBINS(z))
 
virtual H3Dbook (DataObject *pPar, int hID, CSTR title, DBINS(x), DBINS(y), DBINS(z))
 
virtual H3Dbook (STRPAIR loc, CSTR title, DBINS(x), DBINS(y), DBINS(z))
 
virtual H3Dbook (DataObject *pPar, CSTR rel, CSTR title, DBINS(x), DBINS(y), DBINS(z))
 
virtual H3Dbook (CSTR full, CSTR title, Edges x, Edges y, Edges z)
 Book histogram and register it with the histogram data store. More...
 
virtual H3Dbook (CSTR par, CSTR rel, CSTR title, Edges x, Edges y, Edges z)
 
virtual H3Dbook (CSTR par, int hID, CSTR title, Edges x, Edges y, Edges z)
 
virtual H3Dbook (DataObject *pPar, int hID, CSTR title, Edges x, Edges y, Edges z)
 
virtual H3Dbook (STRPAIR loc, CSTR title, Edges x, Edges y, Edges z)
 
virtual H3Dbook (DataObject *pPar, CSTR rel, CSTR title, Edges x, Edges y, Edges z)
 
virtual StatusCode registerObject (CSTR parent, CSTR rel, Base *obj)
 
virtual StatusCode registerObject (CSTR parent, int item, Base *obj)
 
virtual StatusCode registerObject (Base *pPar, CSTR rel, Base *obj)
 
virtual StatusCode registerObject (DataObject *pPar, int item, Base *obj)
 
virtual StatusCode registerObject (Base *pPar, int item, Base *obj)
 
virtual StatusCode registerObject (CSTR full, Base *obj)
 
virtual StatusCode registerObject (DataObject *pPar, CSTR rel, Base *obj)
 
virtual StatusCode unregisterObject (Base *obj)
 
virtual StatusCode unregisterObject (Base *obj, CSTR objectPath)
 
virtual StatusCode unregisterObject (Base *obj, int item)
 
virtual StatusCode retrieveObject (IRegistry *pReg, CSTR path, H1D *&obj)
 
virtual StatusCode retrieveObject (IRegistry *pReg, CSTR path, P1D *&obj)
 
virtual StatusCode retrieveObject (IRegistry *pReg, CSTR path, H2D *&obj)
 
virtual StatusCode retrieveObject (IRegistry *pReg, CSTR path, P2D *&obj)
 
virtual StatusCode retrieveObject (IRegistry *pReg, CSTR path, H3D *&obj)
 
virtual StatusCode retrieveObject (CSTR full, P1D *&obj)
 
virtual StatusCode retrieveObject (CSTR full, P2D *&obj)
 
virtual StatusCode retrieveObject (CSTR full, H1D *&obj)
 
virtual StatusCode retrieveObject (CSTR full, H2D *&obj)
 
virtual StatusCode retrieveObject (CSTR full, H3D *&obj)
 
virtual StatusCode retrieveObject (CSTR parent, CSTR rel, P1D *&obj)
 
virtual StatusCode retrieveObject (CSTR parent, CSTR rel, P2D *&obj)
 
virtual StatusCode retrieveObject (CSTR parent, CSTR rel, H1D *&obj)
 
virtual StatusCode retrieveObject (CSTR parent, CSTR rel, H2D *&obj)
 
virtual StatusCode retrieveObject (CSTR parent, CSTR rel, H3D *&obj)
 
virtual StatusCode retrieveObject (CSTR parent, int item, P1D *&obj)
 
virtual StatusCode retrieveObject (CSTR parent, int item, P2D *&obj)
 
virtual StatusCode retrieveObject (CSTR parent, int item, H1D *&obj)
 
virtual StatusCode retrieveObject (CSTR parent, int item, H2D *&obj)
 
virtual StatusCode retrieveObject (CSTR parent, int item, H3D *&obj)
 
virtual StatusCode retrieveObject (DataObject *par, CSTR item, P1D *&obj)
 
virtual StatusCode retrieveObject (DataObject *par, CSTR item, P2D *&obj)
 
virtual StatusCode retrieveObject (DataObject *par, CSTR item, H1D *&obj)
 
virtual StatusCode retrieveObject (DataObject *par, CSTR item, H2D *&obj)
 
virtual StatusCode retrieveObject (DataObject *par, CSTR item, H3D *&obj)
 
virtual StatusCode retrieveObject (DataObject *par, int item, P1D *&obj)
 
virtual StatusCode retrieveObject (DataObject *par, int item, P2D *&obj)
 
virtual StatusCode retrieveObject (DataObject *par, int item, H1D *&obj)
 
virtual StatusCode retrieveObject (DataObject *par, int item, H2D *&obj)
 
virtual StatusCode retrieveObject (DataObject *par, int item, H3D *&obj)
 
virtual StatusCode retrieveObject (Base *par, int item, P1D *&obj)
 
virtual StatusCode retrieveObject (Base *par, int item, P2D *&obj)
 
virtual StatusCode retrieveObject (Base *par, int item, H1D *&obj)
 
virtual StatusCode retrieveObject (Base *par, int item, H2D *&obj)
 
virtual StatusCode retrieveObject (Base *par, int item, H3D *&obj)
 
virtual StatusCode retrieveObject (Base *par, CSTR item, P1D *&obj)
 
virtual StatusCode retrieveObject (Base *par, CSTR item, P2D *&obj)
 
virtual StatusCode retrieveObject (Base *par, CSTR item, H1D *&obj)
 
virtual StatusCode retrieveObject (Base *par, CSTR item, H2D *&obj)
 
virtual StatusCode retrieveObject (Base *par, CSTR item, H3D *&obj)
 
virtual StatusCode findObject (IRegistry *pReg, CSTR path, P1D *&obj)
 
virtual StatusCode findObject (IRegistry *pReg, CSTR path, P2D *&obj)
 
virtual StatusCode findObject (IRegistry *pReg, CSTR path, H1D *&obj)
 
virtual StatusCode findObject (IRegistry *pReg, CSTR path, H2D *&obj)
 
virtual StatusCode findObject (IRegistry *pReg, CSTR path, H3D *&obj)
 
virtual StatusCode findObject (CSTR full, P1D *&obj)
 
virtual StatusCode findObject (CSTR full, P2D *&obj)
 
virtual StatusCode findObject (CSTR full, H1D *&obj)
 
virtual StatusCode findObject (CSTR full, H2D *&obj)
 
virtual StatusCode findObject (CSTR full, H3D *&obj)
 
virtual StatusCode findObject (CSTR par, CSTR rel, P1D *&obj)
 
virtual StatusCode findObject (CSTR par, CSTR rel, P2D *&obj)
 
virtual StatusCode findObject (CSTR par, CSTR rel, H1D *&obj)
 
virtual StatusCode findObject (CSTR par, CSTR rel, H2D *&obj)
 
virtual StatusCode findObject (CSTR par, CSTR rel, H3D *&obj)
 
virtual StatusCode findObject (CSTR par, int item, P1D *&obj)
 
virtual StatusCode findObject (CSTR par, int item, P2D *&obj)
 
virtual StatusCode findObject (CSTR par, int item, H1D *&obj)
 
virtual StatusCode findObject (CSTR par, int item, H2D *&obj)
 
virtual StatusCode findObject (CSTR par, int item, H3D *&obj)
 
virtual StatusCode findObject (DataObject *par, int item, P1D *&obj)
 
virtual StatusCode findObject (DataObject *par, int item, P2D *&obj)
 
virtual StatusCode findObject (DataObject *par, int item, H1D *&obj)
 
virtual StatusCode findObject (DataObject *par, int item, H2D *&obj)
 
virtual StatusCode findObject (DataObject *par, int item, H3D *&obj)
 
virtual StatusCode findObject (DataObject *par, CSTR item, P1D *&obj)
 
virtual StatusCode findObject (DataObject *par, CSTR item, P2D *&obj)
 
virtual StatusCode findObject (DataObject *par, CSTR item, H1D *&obj)
 
virtual StatusCode findObject (DataObject *par, CSTR item, H2D *&obj)
 
virtual StatusCode findObject (DataObject *par, CSTR item, H3D *&obj)
 
virtual StatusCode findObject (Base *par, int item, P1D *&obj)
 
virtual StatusCode findObject (Base *par, int item, P2D *&obj)
 
virtual StatusCode findObject (Base *par, int item, H1D *&obj)
 
virtual StatusCode findObject (Base *par, int item, H2D *&obj)
 
virtual StatusCode findObject (Base *par, int item, H3D *&obj)
 
virtual StatusCode findObject (Base *par, CSTR item, P1D *&obj)
 
virtual StatusCode findObject (Base *par, CSTR item, P2D *&obj)
 
virtual StatusCode findObject (Base *par, CSTR item, H1D *&obj)
 
virtual StatusCode findObject (Base *par, CSTR item, H2D *&obj)
 
virtual StatusCode findObject (Base *par, CSTR item, H3D *&obj)
 
virtual H1DprojectionX (CSTR name, const H2D &h)
 
virtual H1DprojectionY (CSTR name, const H2D &h)
 
virtual H1DsliceX (CSTR name, const H2D &h, int indexY)
 
virtual H1DsliceY (CSTR name, const H2D &h, int indexX)
 
virtual H1DsliceX (CSTR name, const H2D &h, int indexY1, int indexY2)
 
virtual H1DsliceY (CSTR name, const H2D &h, int indexX1, int indexX2)
 
bool destroy (IBaseHistogram *hist)
 
H1Dadd (CSTR nameAndTitle, const H1D &a, const H1D &b)
 
H1Dsubtract (CSTR nameAndTitle, const H1D &a, const H1D &b)
 
H1Dmultiply (CSTR nameAndTitle, const H1D &a, const H1D &b)
 
H1Ddivide (CSTR nameAndTitle, const H1D &a, const H1D &b)
 
H2Dadd (CSTR nameAndTitle, const H2D &a, const H2D &b)
 
H2Dsubtract (CSTR nameAndTitle, const H2D &a, const H2D &b)
 
H2Dmultiply (CSTR nameAndTitle, const H2D &a, const H2D &b)
 
H2Ddivide (CSTR nameAndTitle, const H2D &a, const H2D &b)
 
H3Dadd (CSTR nameAndTitle, const H3D &a, const H3D &b)
 
H3Dsubtract (CSTR nameAndTitle, const H3D &a, const H3D &b)
 
H3Dmultiply (CSTR nameAndTitle, const H3D &a, const H3D &b)
 
H3Ddivide (CSTR nameAndTitle, const H3D &a, const H3D &b)
 
H2DprojectionXY (CSTR nameAndTitle, const H3D &h)
 
H2DprojectionXZ (CSTR nameAndTitle, const H3D &h)
 
H2DprojectionYZ (CSTR nameAndTitle, const H3D &h)
 
H2DsliceXY (CSTR, const H3D &, int, int) NOT_IMPLEMENTED H2D *sliceXZ(CSTR
 
H2D const H3D int NOT_IMPLEMENTED H2DsliceYZ (CSTR, const H3D &, int, int) NOT_IMPLEMENTEDH1D *createHistogram1D(CSTR name
 
H2D const H3D int NOT_IMPLEMENTED H2D CSTR DBINS (x))
 
H1DcreateHistogram1D (CSTR name, CSTR tit, DBINS(x), CSTR)
 
H1DcreateHistogram1D (CSTR name, CSTR title, const Edges &x, CSTR)
 
H1DcreateHistogram1D (CSTR nameAndTitle, DBINS(x))
 
H1DcreateCopy (CSTR full, const H1D &h)
 
H1DcreateCopy (CSTR par, CSTR rel, const H1D &h)
 
H1DcreateCopy (STRPAIR loc, const H1D &h)
 
H1DcreateCopy (DataObject *pPar, CSTR rel, const H1D &h)
 
H2DcreateHistogram2D (CSTR name, CSTR tit, DBINS(x), DBINS(y))
 
H2DcreateHistogram2D (CSTR name, CSTR tit, DBINS(x), DBINS(y), CSTR)
 
H2DcreateHistogram2D (CSTR name, CSTR title, const Edges &x, const Edges &y, CSTR)
 
H2DcreateHistogram2D (CSTR nameAndTitle, DBINS(x), DBINS(y))
 
H2DcreateCopy (CSTR full, const H2D &h)
 
H2DcreateCopy (CSTR par, CSTR rel, const H2D &h)
 
H2DcreateCopy (STRPAIR loc, const H2D &h)
 
H2DcreateCopy (DataObject *pPar, CSTR rel, const H2D &h)
 
H3DcreateHistogram3D (CSTR name, CSTR tit, DBINS(x), DBINS(y), DBINS(z))
 
H3DcreateHistogram3D (CSTR name, CSTR tit, DBINS(x), DBINS(y), DBINS(z), CSTR)
 
H3DcreateHistogram3D (CSTR name, CSTR title, const Edges &x, const Edges &y, const Edges &z, CSTR)
 
H3DcreateHistogram3D (CSTR nameAndTitle, DBINS(x), DBINS(y), DBINS(z))
 
H3DcreateCopy (CSTR full, const H3D &h)
 
H3DcreateCopy (CSTR par, CSTR rel, const H3D &h)
 
H3DcreateCopy (STRPAIR loc, const H3D &h)
 
H3DcreateCopy (DataObject *pPar, CSTR rel, const H3D &h)
 
P1DcreateProfile1D (CSTR name, CSTR tit, DBINS(x), CSTR opt)
 
P1DcreateProfile1D (CSTR name, CSTR tit, DBINS(x), double upper, double lower, CSTR opt)
 
P1DcreateProfile1D (CSTR name, CSTR title, const Edges &x, CSTR)
 
P1DcreateProfile1D (CSTR name, CSTR title, const Edges &x, double upper, double lower, CSTR)
 
P1DcreateProfile1D (CSTR nametit, DBINS(x))
 
P1DcreateProfile1D (CSTR nametit, DBINS(x), double upper, double lower)
 
P1DcreateCopy (CSTR full, const P1D &h)
 
P1DcreateCopy (CSTR par, CSTR rel, const P1D &h)
 
P1DcreateCopy (STRPAIR loc, const P1D &h)
 
P1DcreateCopy (DataObject *pPar, CSTR rel, const P1D &h)
 
P2DcreateProfile2D (CSTR name, CSTR tit, DBINS(x), DBINS(y))
 
P2DcreateProfile2D (CSTR name, CSTR tit, DBINS(x), DBINS(y), CSTR)
 
P2DcreateProfile2D (CSTR name, CSTR title, const Edges &x, const Edges &y, CSTR)
 
P2DcreateProfile2D (CSTR nameAndTitle, DBINS(x), DBINS(y))
 
P2DcreateProfile2D (CSTR name, CSTR tit, DBINS(x), DBINS(y), double upper, double lower)
 
P2DcreateProfile2D (CSTR name, CSTR tit, DBINS(x), DBINS(y), double upper, double lower, CSTR)
 
P2DcreateProfile2D (CSTR name, CSTR title, const Edges &x, const Edges &y, double upper, double lower, CSTR)
 
P2DcreateProfile2D (CSTR nameAndTitle, DBINS(x), DBINS(y), double upper, double lower)
 
P2DcreateCopy (CSTR full, const P2D &h)
 
P2DcreateCopy (CSTR par, CSTR rel, const P2D &h)
 
P2DcreateCopy (STRPAIR loc, const P2D &h)
 
P2DcreateCopy (DataObject *pPar, CSTR rel, const P2D &h)
 
virtual std::ostream & print (Base *h, std::ostream &s=std::cout) const
 Print (ASCII) the 1D histogram into the output stream. More...
 
virtual std::ostream & write (Base *h, std::ostream &s=std::cout) const
 Write (ASCII) the 1D histogram table into the output stream. More...
 
virtual int write (Base *h, const char *file_name) const
 Write (ASCII) the 1D histogram table into a file. More...
 
virtual DataObjectcreatePath (CSTR newPath)
 Create all directories in a given full path. More...
 
virtual DataObjectcreateDirectory (CSTR parentDir, CSTR subDir)
 Create a sub-directory in a directory. More...
 
void update1Ddefs (Property &)
 handler to be invoked for updating property m_defs1D More...
 
- Public Member Functions inherited from extends1< DataSvc, IHistogramSvc >
 extends1 (A1 a1, A2 a2, A3 a3)
 Templated constructor with 3 arguments. More...
 
 extends1 (A1 a1, A2 a2)
 Templated constructor with 2 arguments. More...
 
 extends1 (A1 a1)
 Templated constructor with 1 argument. More...
 
 extends1 ()
 Default constructor. More...
 
virtual void * i_cast (const InterfaceID &tid) const
 Implementation of IInterface::i_cast. More...
 
virtual StatusCode queryInterface (const InterfaceID &ti, void **pp)
 Implementation of IInterface::queryInterface. More...
 
virtual std::vector< std::string > getInterfaceNames () const
 Implementation of IInterface::getInterfaceNames. More...
 
virtual ~extends1 ()
 Virtual destructor. More...
 
- Public Member Functions inherited from DataSvc
virtual CLID rootCLID () const
 IDataManagerSvc: Accessor for root event CLID. More...
 
virtual std::string rootName () const
 IDataManagerSvc: Accessor for root event name. More...
 
virtual StatusCode registerAddress (const std::string &fullPath, IOpaqueAddress *pAddress)
 IDataManagerSvc: Register object address with the data store. More...
 
virtual StatusCode registerAddress (DataObject *parentObj, const std::string &objectPath, IOpaqueAddress *pAddress)
 IDataManagerSvc: Register object address with the data store. More...
 
virtual StatusCode registerAddress (IRegistry *parentObj, const std::string &objectPath, IOpaqueAddress *pAddress)
 IDataManagerSvc: Register object address with the data store. More...
 
virtual StatusCode unregisterAddress (const std::string &fullPath)
 IDataManagerSvc: Unregister object address from the data store. More...
 
virtual StatusCode unregisterAddress (DataObject *pParent, const std::string &objPath)
 IDataManagerSvc: Unregister object address from the data store. More...
 
virtual StatusCode unregisterAddress (IRegistry *pParent, const std::string &objPath)
 IDataManagerSvc: Unregister object address from the data store. More...
 
virtual StatusCode objectLeaves (const DataObject *pObject, std::vector< IRegistry * > &refLeaves)
 IDataManagerSvc: Explore the object store: retrieve all leaves attached to the object. More...
 
virtual StatusCode objectLeaves (const IRegistry *pRegistry, std::vector< IRegistry * > &refLeaves)
 IDataManagerSvc: Explore the object store: retrieve all leaves attached to the object. More...
 
virtual StatusCode objectParent (const DataObject *pObject, IRegistry *&refpParent)
 IDataManagerSvc: Explore the object store: retrieve the object's parent. More...
 
virtual StatusCode objectParent (const IRegistry *pRegistry, IRegistry *&refpParent)
 IDataManagerSvc: Explore the object store: retrieve the object's parent. More...
 
virtual StatusCode clearSubTree (const std::string &sub_tree_path)
 IDataManagerSvc: Remove all data objects below the sub tree identified by its full path name. More...
 
virtual StatusCode clearSubTree (DataObject *pObject)
 IDataManagerSvc: Remove all data objects below the sub tree identified by the object. More...
 
virtual StatusCode clearStore ()
 IDataManagerSvc: Remove all data objects in the data store. More...
 
virtual StatusCode traverseSubTree (const std::string &sub_tree_path, IDataStoreAgent *pAgent)
 IDataManagerSvc: Analyze by traversing all data objects below the sub tree identified by its full path name. More...
 
virtual StatusCode traverseSubTree (DataObject *pObject, IDataStoreAgent *pAgent)
 IDataManagerSvc: Analyze by traversing all data objects below the sub tree. More...
 
virtual StatusCode traverseTree (IDataStoreAgent *pAgent)
 IDataManagerSvc: Analyze by traversing all data objects in the data store. More...
 
virtual StatusCode setRoot (const std::string &root_name, DataObject *pRootObj)
 Initialize data store for new event by giving new event path and root object. More...
 
virtual StatusCode i_setRoot (const std::string &root_name, DataObject *pRootObj)
 Initialize data store for new event by giving new event path and root object. More...
 
virtual StatusCode setRoot (const std::string &root_path, IOpaqueAddress *pRootAddr)
 Initialize data store for new event by giving new event path and address of root object. More...
 
virtual StatusCode i_setRoot (const std::string &root_path, IOpaqueAddress *pRootAddr)
 Initialize data store for new event by giving new event path and address of root object. More...
 
virtual StatusCode setDataLoader (IConversionSvc *svc)
 IDataManagerSvc: IDataManagerSvc: Pass a default data loader to the service. More...
 
virtual StatusCode addPreLoadItem (const DataStoreItem &item)
 Add an item to the preload list. More...
 
virtual StatusCode addPreLoadItem (const std::string &itemPath)
 Add an item to the preload list. More...
 
virtual StatusCode removePreLoadItem (const DataStoreItem &item)
 Remove an item from the preload list. More...
 
virtual StatusCode removePreLoadItem (const std::string &itemPath)
 Add an item to the preload list. More...
 
virtual StatusCode resetPreLoad ()
 Clear the preload list. More...
 
virtual StatusCode preLoad (int depth, int load_depth, DataObject *pObject)
 Execute one level of preloading and recursively load until the final level is reached. More...
 
virtual StatusCode preLoad ()
 load all preload items of the list More...
 
virtual StatusCode registerObject (const std::string &fullPath, DataObject *pObject)
 Register object with the data store. More...
 
virtual StatusCode registerObject (const std::string &parentPath, const std::string &objPath, DataObject *pObject)
 Register object with the data store. More...
 
virtual StatusCode registerObject (const std::string &parentPath, int item, DataObject *pObject)
 Register object with the data store. More...
 
virtual StatusCode registerObject (DataObject *parentObj, const std::string &objPath, DataObject *pObject)
 Register object with the data store. More...
 
virtual StatusCode registerObject (DataObject *parentObj, int item, DataObject *pObject)
 Register object with the data store. More...
 
virtual StatusCode unregisterObject (const std::string &fullPath)
 Unregister object from the data store. More...
 
virtual StatusCode unregisterObject (const std::string &parentPath, const std::string &objectPath)
 Unregister object from the data store. More...
 
virtual StatusCode unregisterObject (const std::string &parentPath, int item)
 Unregister object from the data store. More...
 
virtual StatusCode unregisterObject (DataObject *pObject)
 Unregister object from the data store. More...
 
virtual StatusCode unregisterObject (DataObject *pObject, const std::string &objectPath)
 Unregister object from the data store. More...
 
virtual StatusCode unregisterObject (DataObject *pObject, int item)
 Unregister object from the data store. More...
 
virtual StatusCode retrieveObject (IRegistry *pDirectory, const std::string &path, DataObject *&pObject)
 Retrieve object from data store. More...
 
virtual StatusCode retrieveObject (const std::string &fullPath, DataObject *&pObject)
 Retrieve object identified by its full path from the data store. More...
 
virtual StatusCode retrieveObject (const std::string &parentPath, const std::string &objPath, DataObject *&pObject)
 Retrieve object from data store. More...
 
virtual StatusCode retrieveObject (const std::string &parentPath, int item, DataObject *&pObject)
 Retrieve object from data store. More...
 
virtual StatusCode retrieveObject (DataObject *parentObj, const std::string &objPath, DataObject *&pObject)
 Retrieve object from data store. More...
 
virtual StatusCode retrieveObject (DataObject *parentObj, int item, DataObject *&pObject)
 Retrieve object from data store. More...
 
virtual StatusCode findObject (const std::string &fullPath, DataObject *&pObject)
 Find object identified by its full path in the data store. More...
 
virtual StatusCode findObject (IRegistry *pDirectory, const std::string &path, DataObject *&pObject)
 Find object identified by its full path in the data store. More...
 
virtual StatusCode findObject (const std::string &parentPath, const std::string &objPath, DataObject *&pObject)
 Find object in the data store. More...
 
virtual StatusCode findObject (const std::string &parentPath, int item, DataObject *&pObject)
 Find object in the data store. More...
 
virtual StatusCode findObject (DataObject *parentObj, const std::string &objPath, DataObject *&pObject)
 Find object in the data store. More...
 
virtual StatusCode findObject (DataObject *parentObj, int item, DataObject *&pObject)
 Find object in the data store. More...
 
virtual StatusCode linkObject (IRegistry *from, const std::string &objPath, DataObject *to)
 Add a link to another object. More...
 
virtual StatusCode linkObject (const std::string &fromPath, const std::string &objPath, DataObject *to)
 Add a link to another object. More...
 
virtual StatusCode linkObject (DataObject *from, const std::string &objPath, DataObject *to)
 Add a link to another object. More...
 
virtual StatusCode linkObject (const std::string &fullPath, DataObject *to)
 Add a link to another object. More...
 
virtual StatusCode unlinkObject (IRegistry *from, const std::string &objPath)
 Remove a link to another object. More...
 
virtual StatusCode unlinkObject (const std::string &fromPath, const std::string &objPath)
 Remove a link to another object. More...
 
virtual StatusCode unlinkObject (DataObject *fromObj, const std::string &objPath)
 Remove a link to another object. More...
 
virtual StatusCode unlinkObject (const std::string &fullPath)
 Remove a link to another object. More...
 
virtual StatusCode updateObject (IRegistry *pDirectory)
 Update object identified by its directory entry. More...
 
virtual StatusCode updateObject (const std::string &updatePath)
 Update object. More...
 
virtual StatusCode updateObject (DataObject *toUpdate)
 Update object. More...
 
virtual StatusCode updateObject (const std::string &parentPath, const std::string &updatePath)
 Update object. More...
 
virtual StatusCode updateObject (DataObject *pParent, const std::string &updatePath)
 Update object. More...
 
 DataSvc (const std::string &name, ISvcLocator *svc)
 Standard Constructor. More...
 
virtual ~DataSvc ()
 Standard Destructor. More...
 
- Public Member Functions inherited from extends2< Service, IDataProviderSvc, IDataManagerSvc >
 extends2 (A1 a1, A2 a2, A3 a3)
 Templated constructor with 3 arguments. More...
 
 extends2 (A1 a1, A2 a2)
 Templated constructor with 2 arguments. More...
 
 extends2 (A1 a1)
 Templated constructor with 1 argument. More...
 
 extends2 ()
 Default constructor. More...
 
virtual ~extends2 ()
 Virtual destructor. More...
 
- Public Member Functions inherited from Service
virtual unsigned long release ()
 Release Interface instance. More...
 
virtual const std::string & name () const
 Retrieve name of the service. More...
 
virtual StatusCode configure ()
 Configuration (from OFFLINE to CONFIGURED). More...
 
virtual StatusCode start ()
 Start (from INITIALIZED to RUNNING). More...
 
virtual StatusCode stop ()
 Stop (from RUNNING to INITIALIZED). More...
 
virtual StatusCode terminate ()
 Initialization (from CONFIGURED to OFFLINE). More...
 
virtual Gaudi::StateMachine::State FSMState () const
 Get the current state. More...
 
virtual Gaudi::StateMachine::State targetFSMState () const
 When we are in the middle of a transition, get the state where the transition is leading us. More...
 
virtual StatusCode restart ()
 Initialization (from RUNNING to RUNNING, via INITIALIZED). More...
 
virtual StatusCode sysInitialize ()
 Initialize Service. More...
 
virtual StatusCode sysStart ()
 Initialize Service. More...
 
virtual StatusCode sysStop ()
 Initialize Service. More...
 
virtual StatusCode sysFinalize ()
 Finalize Service. More...
 
virtual StatusCode sysReinitialize ()
 Re-initialize the Service. More...
 
virtual StatusCode sysRestart ()
 Re-initialize the Service. More...
 
virtual StatusCode setProperty (const Property &p)
 Set the property by property. More...
 
virtual StatusCode setProperty (const std::string &s)
 Set the property by string. More...
 
virtual StatusCode setProperty (const std::string &n, const std::string &v)
 Set the property by std::string. More...
 
virtual StatusCode getProperty (Property *p) const
 Get the property by property. More...
 
virtual const PropertygetProperty (const std::string &name) const
 Get the property by name. More...
 
virtual StatusCode getProperty (const std::string &n, std::string &v) const
 Get the property by std::string. More...
 
virtual const std::vector< Property * > & getProperties () const
 Get list of properties. More...
 
virtual bool hasProperty (const std::string &name) const
 Return true if we have a property with the given name. More...
 
template<class TYPE >
StatusCode setProperty (const std::string &name, const TYPE &value)
 set the property form the value More...
 
 Service (const std::string &name, ISvcLocator *svcloc)
 Standard Constructor. More...
 
SmartIF< ISvcLocator > & serviceLocator () const
 Retrieve pointer to service locator. More...
 
StatusCode setProperties ()
 Method for setting declared properties to the values specified for the job. More...
 
template<class T >
StatusCode service (const std::string &name, const T *&psvc, bool createIf=true) const
 Access a service by name, creating it if it doesn't already exist. More...
 
template<class T >
StatusCode service (const std::string &name, T *&psvc, bool createIf=true) const
 
template<class T >
StatusCode service (const std::string &svcType, const std::string &svcName, T *&psvc) const
 Access a service by name and type, creating it if it doesn't already exist. More...
 
template<class T >
PropertydeclareProperty (const std::string &name, T &property, const std::string &doc="none") const
 Declare the named property. More...
 
PropertydeclareRemoteProperty (const std::string &name, IProperty *rsvc, const std::string &rname="") const
 Declare remote named properties. More...
 
SmartIF< IAuditorSvc > & auditorSvc () const
 The standard auditor service.May not be invoked before sysInitialize() has been invoked. More...
 
- Public Member Functions inherited from CommonMessaging< implements3< IService, IProperty, IStateful > >
 CommonMessaging (const A1 &a1, const A2 &a2, const A3 &a3)
 Templated constructor with 3 arguments. More...
 
 CommonMessaging (const A1 &a1, const A2 &a2)
 Templated constructor with 2 arguments. More...
 
 CommonMessaging (const A1 &a1)
 Templated constructor with 1 argument. More...
 
 CommonMessaging ()
 Default constructor. More...
 
virtual ~CommonMessaging ()
 Virtual destructor. More...
 
SmartIF< IMessageSvc > & msgSvc () const
 The standard message service. More...
 
MsgStreammsgStream () const
 Return an uninitialized MsgStream. More...
 
MsgStreammsgStream (const MSG::Level level) const
 Predefined configurable message stream for the efficient printouts. More...
 
MsgStreamalways () const
 shortcut for the method msgStream(MSG::ALWAYS) More...
 
MsgStreamfatal () const
 shortcut for the method msgStream(MSG::FATAL) More...
 
MsgStreamerr () const
 shortcut for the method msgStream(MSG::ERROR) More...
 
MsgStreamerror () const
 shortcut for the method msgStream(MSG::ERROR) More...
 
MsgStreamwarning () const
 shortcut for the method msgStream(MSG::WARNING) More...
 
MsgStreaminfo () const
 shortcut for the method msgStream(MSG::INFO) More...
 
MsgStreamdebug () const
 shortcut for the method msgStream(MSG::DEBUG) More...
 
MsgStreamverbose () const
 shortcut for the method msgStream(MSG::VERBOSE) More...
 
MsgStreammsg () const
 shortcut for the method msgStream(MSG::INFO) More...
 
MSG::Level msgLevel () const
 get the output level from the embedded MsgStream More...
 
bool msgLevel (MSG::Level lvl) const
 get the output level from the embedded MsgStream More...
 
- Public Member Functions inherited from extend_interfaces3< IService, IProperty, IStateful >
virtual ~extend_interfaces3 ()
 Virtual destructor. More...
 
- Public Member Functions inherited from IService
 DeclareInterfaceID (IService, 3, 0)
 InterfaceID. More...
 
virtual ~IService ()
 virtual destructor More...
 
- Public Member Functions inherited from INamedInterface
 DeclareInterfaceID (INamedInterface, 1, 0)
 InterfaceID. More...
 
virtual ~INamedInterface ()
 Virtual destructor (always needed for abstract classes). More...
 
- Public Member Functions inherited from IInterface
virtual unsigned long addRef ()=0
 Increment the reference count of Interface instance. More...
 
virtual unsigned long refCount () const =0
 Current reference count. More...
 
virtual ~IInterface ()
 Virtual destructor. More...
 
- Public Member Functions inherited from IProperty
 DeclareInterfaceID (IProperty, 2, 1)
 InterfaceID. More...
 
- Public Member Functions inherited from IStateful
 DeclareInterfaceID (IStateful, 1, 0)
 InterfaceID. More...
 
virtual ~IStateful ()
 
- Public Member Functions inherited from extend_interfaces2< IDataProviderSvc, IDataManagerSvc >
virtual ~extend_interfaces2 ()
 Virtual destructor. More...
 
- Public Member Functions inherited from IDataProviderSvc
 DeclareInterfaceID (IDataProviderSvc, 3, 0)
 InterfaceID. More...
 
virtual ~IDataProviderSvc ()
 virtual destructor More...
 
- Public Member Functions inherited from IDataManagerSvc
 DeclareInterfaceID (IDataManagerSvc, 2, 0)
 InterfaceID. More...
 
- Public Member Functions inherited from extend_interfaces1< IHistogramSvc >
virtual ~extend_interfaces1 ()
 Virtual destructor. More...
 
- Public Member Functions inherited from IHistogramSvc
 DeclareInterfaceID (IHistogramSvc, 5, 0)
 InterfaceID. More...
 
virtual AIDA::IHistogram1D * book (const std::string &fullPath, const std::string &title, int binsX, double lowX, double highX)=0
 Book histogram and register it with the histogram data store. More...
 
virtual AIDA::IHistogram1D * book (const std::string &dirPath, const std::string &relPath, const std::string &title, int binsX, double lowX, double highX)=0
 
virtual AIDA::IHistogram1D * book (const std::string &dirPath, int hID, const std::string &title, int binsX, double lowX, double highX)=0
 
virtual AIDA::IHistogram1D * book (DataObject *pParent, const std::string &relPath, const std::string &title, int binsX, double lowX, double highX)=0
 
virtual AIDA::IHistogram1D * book (DataObject *pParent, int hID, const std::string &title, int binsX, double lowX, double highX)=0
 
virtual AIDA::IProfile1D * bookProf (const std::string &fullPath, const std::string &title, int binsX, double lowX, double highX, const std::string &opt="")=0
 
virtual AIDA::IProfile1D * bookProf (const std::string &dirPath, const std::string &relPath, const std::string &title, int binsX, double lowX, double highX, const std::string &opt="")=0
 
virtual AIDA::IProfile1D * bookProf (const std::string &dirPath, int hID, const std::string &title, int binsX, double lowX, double highX, const std::string &opt="")=0
 
virtual AIDA::IProfile1D * bookProf (DataObject *pParent, const std::string &relPath, const std::string &title, int binsX, double lowX, double highX, const std::string &opt="")=0
 
virtual AIDA::IProfile1D * bookProf (DataObject *pParent, int hID, const std::string &title, int binsX, double lowX, double highX, const std::string &opt="")=0
 
virtual AIDA::IProfile1D * bookProf (const std::string &fullPath, const std::string &title, int binsX, double lowX, double highX, double lowY, double highY, const std::string &opt="s")=0
 
virtual AIDA::IProfile1D * bookProf (const std::string &dirPath, const std::string &relPath, const std::string &title, int binsX, double lowX, double highX, double lowY, double highY, const std::string &opt="s")=0
 
virtual AIDA::IProfile1D * bookProf (const std::string &dirPath, int hID, const std::string &title, int binsX, double lowX, double highX, double lowY, double highY, const std::string &opt="s")=0
 
virtual AIDA::IProfile1D * bookProf (DataObject *pParent, const std::string &relPath, const std::string &title, int binsX, double lowX, double highX, double lowY, double highY, const std::string &opt="s")=0
 
virtual AIDA::IProfile1D * bookProf (DataObject *pParent, int hID, const std::string &title, int binsX, double lowX, double highX, double lowY, double highY, const std::string &opt="s")=0
 
virtual AIDA::IHistogram1D * book (const std::string &fullPath, const std::string &title, std::vector< double > edges)=0
 
virtual AIDA::IHistogram1D * book (const std::string &dirPath, const std::string &relPath, const std::string &title, std::vector< double > edges)=0
 
virtual AIDA::IHistogram1D * book (const std::string &dirPath, int hID, const std::string &title, std::vector< double > edges)=0
 
virtual AIDA::IHistogram1D * book (DataObject *pParent, const std::string &relPath, const std::string &title, std::vector< double > edges)=0
 
virtual AIDA::IHistogram1D * book (DataObject *pParent, int hID, const std::string &title, std::vector< double > edges)=0
 
virtual AIDA::IProfile1D * bookProf (const std::string &fullPath, const std::string &title, std::vector< double > edges)=0
 
virtual AIDA::IProfile1D * bookProf (const std::string &dirPath, const std::string &relPath, const std::string &title, std::vector< double > edges)=0
 
virtual AIDA::IProfile1D * bookProf (const std::string &dirPath, int hID, const std::string &title, std::vector< double > edges)=0
 
virtual AIDA::IProfile1D * bookProf (DataObject *pParent, const std::string &relPath, const std::string &title, std::vector< double > edges)=0
 
virtual AIDA::IProfile1D * bookProf (DataObject *pParent, int hID, const std::string &title, std::vector< double > edges)=0
 
virtual AIDA::IHistogram2D * book (const std::string &fullPath, const std::string &title, int binsX, double lowX, double highX, int binsY, double lowY, double highY)=0
 
virtual AIDA::IHistogram2D * book (const std::string &dirPath, const std::string &relPath, const std::string &title, int binsX, double lowX, double highX, int binsY, double lowY, double highY)=0
 
virtual AIDA::IHistogram2D * book (const std::string &dirPath, int hID, const std::string &title, int binsX, double lowX, double highX, int binsY, double lowY, double highY)=0
 
virtual AIDA::IHistogram2D * book (DataObject *pParent, const std::string &relPath, const std::string &title, int binsX, double lowX, double highX, int binsY, double lowY, double highY)=0
 
virtual AIDA::IHistogram2D * book (DataObject *pParent, int hID, const std::string &title, int binsX, double lowX, double highX, int binsY, double lowY, double highY)=0
 
virtual AIDA::IProfile2D * bookProf (const std::string &fullPath, const std::string &title, int binsX, double lowX, double highX, int binsY, double lowY, double highY)=0
 
virtual AIDA::IProfile2D * bookProf (const std::string &dirPath, const std::string &relPath, const std::string &title, int binsX, double lowX, double highX, int binsY, double lowY, double highY)=0
 
virtual AIDA::IProfile2D * bookProf (const std::string &dirPath, int hID, const std::string &title, int binsX, double lowX, double highX, int binsY, double lowY, double highY)=0
 
virtual AIDA::IProfile2D * bookProf (DataObject *pParent, const std::string &relPath, const std::string &title, int binsX, double lowX, double highX, int binsY, double lowY, double highY)=0
 
virtual AIDA::IProfile2D * bookProf (DataObject *pParent, int hID, const std::string &title, int binsX, double lowX, double highX, int binsY, double lowY, double highY)=0
 
virtual AIDA::IHistogram2D * book (const std::string &fullPath, const std::string &title, std::vector< double > edgesX, std::vector< double > edgesY)=0
 
virtual AIDA::IHistogram2D * book (const std::string &dirPath, const std::string &relPath, const std::string &title, std::vector< double > edgesX, std::vector< double > edgesY)=0
 
virtual AIDA::IHistogram2D * book (const std::string &dirPath, int hID, const std::string &title, std::vector< double > edgesX, std::vector< double > edgesY)=0
 
virtual AIDA::IHistogram2D * book (DataObject *pParent, const std::string &relPath, const std::string &title, std::vector< double > edgesX, std::vector< double > edgesY)=0
 
virtual AIDA::IHistogram2D * book (DataObject *pParent, int hID, const std::string &title, std::vector< double > edgesX, std::vector< double > edgesY)=0
 
virtual AIDA::IProfile2D * bookProf (const std::string &fullPath, const std::string &title, std::vector< double > edgesX, std::vector< double > edgesY)=0
 
virtual AIDA::IProfile2D * bookProf (const std::string &dirPath, const std::string &relPath, const std::string &title, std::vector< double > edgesX, std::vector< double > edgesY)=0
 
virtual AIDA::IProfile2D * bookProf (const std::string &dirPath, int hID, const std::string &title, std::vector< double > edgesX, std::vector< double > edgesY)=0
 
virtual AIDA::IProfile2D * bookProf (DataObject *pParent, const std::string &relPath, const std::string &title, std::vector< double > edgesX, std::vector< double > edgesY)=0
 
virtual AIDA::IProfile2D * bookProf (DataObject *pParent, int hID, const std::string &title, std::vector< double > edgesX, std::vector< double > edgesY)=0
 
virtual AIDA::IHistogram3D * book (const std::string &fullPath, const std::string &title, int binsX, double lowX, double highX, int binsY, double lowY, double highY, int binsZ, double lowZ, double highZ)=0
 
virtual AIDA::IHistogram3D * book (const std::string &dirPath, const std::string &relPath, const std::string &title, int binsX, double lowX, double highX, int binsY, double lowY, double highY, int binsZ, double lowZ, double highZ)=0
 
virtual AIDA::IHistogram3D * book (const std::string &dirPath, int hID, const std::string &title, int binsX, double lowX, double highX, int binsY, double lowY, double highY, int binsZ, double lowZ, double highZ)=0
 
virtual AIDA::IHistogram3D * book (DataObject *pParent, const std::string &relPath, const std::string &title, int binsX, double lowX, double highX, int binsY, double lowY, double highY, int binsZ, double lowZ, double highZ)=0
 
virtual AIDA::IHistogram3D * book (DataObject *pParent, int hID, const std::string &title, int binsX, double lowX, double highX, int binsY, double lowY, double highY, int binsZ, double lowZ, double highZ)=0
 
virtual AIDA::IHistogram3D * book (const std::string &fullPath, const std::string &title, std::vector< double > edgesX, std::vector< double > edgesY, std::vector< double > edgesZ)=0
 
virtual AIDA::IHistogram3D * book (const std::string &dirPath, const std::string &relPath, const std::string &title, std::vector< double > edgesX, std::vector< double > edgesY, std::vector< double > edgesZ)=0
 
virtual AIDA::IHistogram3D * book (const std::string &dirPath, int hID, const std::string &title, std::vector< double > edgesX, std::vector< double > edgesY, std::vector< double > edgesZ)=0
 
virtual AIDA::IHistogram3D * book (DataObject *pParent, const std::string &relPath, const std::string &title, std::vector< double > edgesX, std::vector< double > edgesY, std::vector< double > edgesZ)=0
 
virtual AIDA::IHistogram3D * book (DataObject *pParent, int hID, const std::string &title, std::vector< double > edgesX, std::vector< double > edgesY, std::vector< double > edgesZ)=0
 
virtual StatusCode registerObject (const std::string &fullPath, AIDA::IBaseHistogram *hObj)=0
 
virtual StatusCode registerObject (const std::string &parentPath, const std::string &objPath, AIDA::IBaseHistogram *hObj)=0
 
virtual StatusCode registerObject (const std::string &parentPath, int item, AIDA::IBaseHistogram *hObj)=0
 
virtual StatusCode registerObject (DataObject *parentObj, const std::string &objPath, AIDA::IBaseHistogram *hObj)=0
 
virtual StatusCode registerObject (AIDA::IBaseHistogram *parentObj, const std::string &objPath, AIDA::IBaseHistogram *hObj)=0
 
virtual StatusCode unregisterObject (AIDA::IBaseHistogram *hObj, const std::string &objectPath)=0
 
virtual StatusCode retrieveObject (IRegistry *pDirectory, const std::string &path, AIDA::IHistogram1D *&h1dObj)=0
 
virtual StatusCode retrieveObject (IRegistry *pDirectory, const std::string &path, AIDA::IProfile1D *&h1dObj)=0
 
virtual StatusCode retrieveObject (IRegistry *pDirectory, const std::string &path, AIDA::IHistogram2D *&h2dObj)=0
 
virtual StatusCode retrieveObject (IRegistry *pDirectory, const std::string &path, AIDA::IProfile2D *&h2dObj)=0
 
virtual StatusCode retrieveObject (IRegistry *pDirectory, const std::string &path, AIDA::IHistogram3D *&h3dObj)=0
 
virtual StatusCode retrieveObject (const std::string &fullPath, AIDA::IHistogram1D *&h1dObj)=0
 
virtual StatusCode retrieveObject (const std::string &fullPath, AIDA::IProfile1D *&h1dObj)=0
 
virtual StatusCode retrieveObject (const std::string &fullPath, AIDA::IHistogram2D *&h2dObj)=0
 
virtual StatusCode retrieveObject (const std::string &fullPath, AIDA::IProfile2D *&h2dObj)=0
 
virtual StatusCode retrieveObject (const std::string &fullPath, AIDA::IHistogram3D *&h3dObj)=0
 
virtual StatusCode retrieveObject (const std::string &parentPath, const std::string &objPath, AIDA::IHistogram1D *&h1dObj)=0
 
virtual StatusCode retrieveObject (const std::string &parentPath, const std::string &objPath, AIDA::IProfile1D *&h1dObj)=0
 
virtual StatusCode retrieveObject (const std::string &parentPath, const std::string &objPath, AIDA::IHistogram2D *&h2dObj)=0
 
virtual StatusCode retrieveObject (const std::string &parentPath, const std::string &objPath, AIDA::IProfile2D *&h2dObj)=0
 
virtual StatusCode retrieveObject (const std::string &parentPath, const std::string &objPath, AIDA::IHistogram3D *&h3dObj)=0
 
virtual StatusCode retrieveObject (const std::string &parentPath, int item, AIDA::IHistogram1D *&h1dObj)=0
 
virtual StatusCode retrieveObject (const std::string &parentPath, int item, AIDA::IProfile1D *&h1dObj)=0
 
virtual StatusCode retrieveObject (const std::string &parentPath, int item, AIDA::IHistogram2D *&h2dObj)=0
 
virtual StatusCode retrieveObject (const std::string &parentPath, int item, AIDA::IProfile2D *&h2dObj)=0
 
virtual StatusCode retrieveObject (const std::string &parentPath, int item, AIDA::IHistogram3D *&h3dObj)=0
 
virtual StatusCode retrieveObject (DataObject *parentObj, const std::string &objPath, AIDA::IHistogram1D *&h1dObj)=0
 
virtual StatusCode retrieveObject (DataObject *parentObj, const std::string &objPath, AIDA::IProfile1D *&h1dObj)=0
 
virtual StatusCode retrieveObject (DataObject *parentObj, const std::string &objPath, AIDA::IHistogram2D *&h2dObj)=0
 
virtual StatusCode retrieveObject (DataObject *parentObj, const std::string &objPath, AIDA::IProfile2D *&h2dObj)=0
 
virtual StatusCode retrieveObject (DataObject *parentObj, const std::string &objPath, AIDA::IHistogram3D *&h3dObj)=0
 
virtual StatusCode retrieveObject (AIDA::IBaseHistogram *parentObj, const std::string &objPath, AIDA::IHistogram1D *&h1dObj)=0
 
virtual StatusCode retrieveObject (AIDA::IBaseHistogram *parentObj, const std::string &objPath, AIDA::IProfile1D *&h1dObj)=0
 
virtual StatusCode retrieveObject (AIDA::IBaseHistogram *parentObj, const std::string &objPath, AIDA::IHistogram2D *&h2dObj)=0
 
virtual StatusCode retrieveObject (AIDA::IBaseHistogram *parentObj, const std::string &objPath, AIDA::IProfile2D *&h2dObj)=0
 
virtual StatusCode retrieveObject (AIDA::IBaseHistogram *parentObj, const std::string &objPath, AIDA::IHistogram3D *&h3dObj)=0
 
virtual StatusCode findObject (const std::string &fullPath, AIDA::IHistogram1D *&h1dObj)=0
 
virtual StatusCode findObject (const std::string &fullPath, AIDA::IProfile1D *&h1dObj)=0
 
virtual StatusCode findObject (const std::string &fullPath, AIDA::IHistogram2D *&h2dObj)=0
 
virtual StatusCode findObject (const std::string &fullPath, AIDA::IProfile2D *&h2dObj)=0
 
virtual StatusCode findObject (const std::string &fullPath, AIDA::IHistogram3D *&h3dObj)=0
 
virtual StatusCode findObject (IRegistry *pDirectory, const std::string &path, AIDA::IHistogram1D *&h1dObj)=0
 
virtual StatusCode findObject (IRegistry *pDirectory, const std::string &path, AIDA::IProfile1D *&h1dObj)=0
 
virtual StatusCode findObject (IRegistry *pDirectory, const std::string &path, AIDA::IHistogram2D *&h2dObj)=0
 
virtual StatusCode findObject (IRegistry *pDirectory, const std::string &path, AIDA::IProfile2D *&h2dObj)=0
 
virtual StatusCode findObject (IRegistry *pDirectory, const std::string &path, AIDA::IHistogram3D *&h2dObj)=0
 
virtual StatusCode findObject (const std::string &parentPath, const std::string &objPath, AIDA::IHistogram1D *&h1dObj)=0
 
virtual StatusCode findObject (const std::string &parentPath, const std::string &objPath, AIDA::IProfile1D *&h1dObj)=0
 
virtual StatusCode findObject (const std::string &parentPath, const std::string &objPath, AIDA::IHistogram2D *&h2dObj)=0
 
virtual StatusCode findObject (const std::string &parentPath, const std::string &objPath, AIDA::IProfile2D *&h2dObj)=0
 
virtual StatusCode findObject (const std::string &parentPath, const std::string &objPath, AIDA::IHistogram3D *&h3dObj)=0
 
virtual StatusCode findObject (const std::string &parentPath, int item, AIDA::IHistogram1D *&h1dObj)=0
 
virtual StatusCode findObject (const std::string &parentPath, int item, AIDA::IProfile1D *&h1dObj)=0
 
virtual StatusCode findObject (const std::string &parentPath, int item, AIDA::IHistogram2D *&h2dObj)=0
 
virtual StatusCode findObject (const std::string &parentPath, int item, AIDA::IProfile2D *&h2dObj)=0
 
virtual StatusCode findObject (const std::string &parentPath, int item, AIDA::IHistogram3D *&h3dObj)=0
 
virtual StatusCode findObject (DataObject *parentObj, const std::string &objPath, AIDA::IHistogram1D *&h1dObj)=0
 
virtual StatusCode findObject (DataObject *parentObj, const std::string &objPath, AIDA::IProfile1D *&h1dObj)=0
 
virtual StatusCode findObject (DataObject *parentObj, const std::string &objPath, AIDA::IHistogram2D *&h2dObj)=0
 
virtual StatusCode findObject (DataObject *parentObj, const std::string &objPath, AIDA::IProfile2D *&h2dObj)=0
 
virtual StatusCode findObject (DataObject *parentObj, const std::string &objPath, AIDA::IHistogram3D *&h3dObj)=0
 
virtual StatusCode findObject (AIDA::IBaseHistogram *parentObj, const std::string &objPath, AIDA::IHistogram1D *&h1dObj)=0
 
virtual StatusCode findObject (AIDA::IBaseHistogram *parentObj, const std::string &objPath, AIDA::IProfile1D *&h1dObj)=0
 
virtual StatusCode findObject (AIDA::IBaseHistogram *parentObj, const std::string &objPath, AIDA::IHistogram2D *&h2dObj)=0
 
virtual StatusCode findObject (AIDA::IBaseHistogram *parentObj, const std::string &objPath, AIDA::IProfile2D *&h2dObj)=0
 
virtual StatusCode findObject (AIDA::IBaseHistogram *parentObj, const std::string &objPath, AIDA::IHistogram3D *&h3dObj)=0
 
virtual DataObjectcreatePath (const std::string &newPath)=0
 
virtual DataObjectcreateDirectory (const std::string &parentDir, const std::string &subDir)=0
 Create a sub-directory in a directory. More...
 
virtual ~IHistogramSvc ()
 virtual destructor More...
 

Static Public Member Functions

template<class T >
static DataObject__cast (T *p)
 
- Static Public Member Functions inherited from IInterface
static const InterfaceIDinterfaceID ()
 Return an instance of InterfaceID identifying the interface. More...
 

Public Attributes

H2D const H3D int
 
H2D const H3D int NOT_IMPLEMENTED H2D CSTR tit
 

Protected Types

typedef const std::string & CSTR
 
typedef std::vector< double > Edges
 
typedef std::vector< std::string > DBaseEntries
 
typedef AIDA::IHistogram1D H1D
 
typedef AIDA::IHistogram2D H2D
 
typedef AIDA::IHistogram3D H3D
 
typedef AIDA::IProfile1D P1D
 
typedef AIDA::IProfile2D P2D
 
typedef AIDA::IBaseHistogram Base
 

Protected Attributes

DBaseEntries m_input
 Input streams. More...
 
- Protected Attributes inherited from DataSvc
CLID m_rootCLID
 Integer Property corresponding to CLID of root entry. More...
 
std::string m_rootName
 Name of root event. More...
 
IConversionSvcm_dataLoader
 Pointer to data loader service. More...
 
IIncidentSvcm_incidentSvc
 Pointer to incident service. More...
 
LoadItems m_preLoads
 Items to be pre-loaded. More...
 
bool m_forceLeaves
 Allow forced creation of default leaves on registerObject. More...
 
bool m_enableAccessHdlr
 Flag to enable interrupts on data access requests. More...
 
bool m_enableFaultHdlr
 Flag to enable interrupts on data creation requests. More...
 
DataSvcHelpers::RegistryEntrym_root
 Pointer to root entry. More...
 
DataSvcHelpers::InhibitMap * m_inhibitMap
 Map with object paths to be inhibited from loading. More...
 
std::vector< std::string > m_inhibitPathes
 Property for the inhibited leaves. More...
 
std::string m_accessName
 Name of the data access incident. More...
 
std::string m_faultName
 Name of the data fault incident. More...
 
- Protected Attributes inherited from Service
IntegerProperty m_outputLevel
 Service output level. More...
 
Gaudi::StateMachine::State m_state
 Service state. More...
 
Gaudi::StateMachine::State m_targetState
 Service state. More...
 
- Protected Attributes inherited from CommonMessaging< implements3< IService, IProperty, IStateful > >
SmartIF< IMessageSvcm_msgsvc
 Pointer to the message service;. More...
 
std::auto_ptr< MsgStreamm_msgStream
 The predefined message stream. More...
 
bool m_streamWithService
 Flag to create a new MsgStream if it was created without the message service. More...
 

Private Types

typedef const std::pair< std::string, std::string > & STRPAIR
 

Private Member Functions

void not_implemented () const
 

Private Attributes

Histo1DMap m_defs1D
 
std::set< std::string > m_mods1D
 

Additional Inherited Members

- Protected Member Functions inherited from DataSvc
bool checkRoot ()
 Check if root path is valid. More...
 
virtual IConversionSvcgetDataLoader (IRegistry *pReg)
 Retrieve customizable data loader according to registry entry to be retrieved. More...
 
virtual DataObjectcreateDefaultObject () const
 Create default objects in case forced creation of leaves is requested. More...
 
virtual StatusCode loadObject (IRegistry *pNode)
 Invoke Persistency service to create transient object from its persistent representation. More...
 
virtual StatusCode loadObject (IConversionSvc *pLoader, IRegistry *pNode)
 Invoke Persistency service to create transient object from its persistent representation. More...
 
StatusCode retrieveEntry (DataSvcHelpers::RegistryEntry *pNode, const std::string &path, DataSvcHelpers::RegistryEntry *&pEntry)
 Retrieve registry entry from store. More...
 
DataObjecthandleDataFault (IRegistry *pReg, const std::string &path="")
 Invoke data fault handling if enabled. More...
 
- Protected Member Functions inherited from Service
virtual ~Service ()
 Standard Destructor. More...
 
int outputLevel () const
 get the Service's output level More...
 
- Protected Member Functions inherited from CommonMessaging< implements3< IService, IProperty, IStateful > >
void updateMsgStreamOutputLevel (int level)
 Update the output level of the cached MsgStream. More...
 

Detailed Description

HistogramSvc class definition.

Definition at line 48 of file HistogramSvc.h.

Member Typedef Documentation

typedef AIDA::IBaseHistogram HistogramSvc::Base
protected

Definition at line 67 of file HistogramSvc.h.

typedef const std::string& HistogramSvc::CSTR
protected

Definition at line 59 of file HistogramSvc.h.

typedef std::vector<std::string> HistogramSvc::DBaseEntries
protected

Definition at line 61 of file HistogramSvc.h.

typedef std::vector<double> HistogramSvc::Edges
protected

Definition at line 60 of file HistogramSvc.h.

typedef AIDA::IHistogram1D HistogramSvc::H1D
protected

Definition at line 62 of file HistogramSvc.h.

typedef AIDA::IHistogram2D HistogramSvc::H2D
protected

Definition at line 63 of file HistogramSvc.h.

typedef AIDA::IHistogram3D HistogramSvc::H3D
protected

Definition at line 64 of file HistogramSvc.h.

typedef std::map<std::string,Gaudi::Histo1DDef> HistogramSvc::Histo1DMap

Definition at line 963 of file HistogramSvc.h.

typedef AIDA::IProfile1D HistogramSvc::P1D
protected

Definition at line 65 of file HistogramSvc.h.

typedef AIDA::IProfile2D HistogramSvc::P2D
protected

Definition at line 66 of file HistogramSvc.h.

typedef const std::pair<std::string,std::string>& HistogramSvc::STRPAIR
private

Definition at line 53 of file HistogramSvc.h.

Constructor & Destructor Documentation

HistogramSvc::HistogramSvc ( CSTR  name,
ISvcLocator svc 
)

Statndard Constructor.

Parameters
nameservice name
pointerto service locator interface

Definition at line 393 of file HistogramSvc.cpp.

394  : base_class(nam, svc)
395  , m_defs1D ()
396  , m_mods1D ()
397 {
398  // Properties can be declared here
399  m_rootName = "/stat";
400  m_rootCLID = CLID_DataObject;
401  declareProperty ( "Input", m_input);
402  declareProperty ( "Predefined1DHistos" , m_defs1D ,
403  "Histograms with predefined parameters" ) ;
404  // update handler
405  Property* p = Gaudi::Utils::getProperty ( this , "Predefined1DHistos" ) ;
407 
408 }
std::set< std::string > m_mods1D
Definition: HistogramSvc.h:971
std::string m_rootName
Name of root event.
Definition: DataSvc.h:50
GAUDI_API Property * getProperty(const IProperty *p, const std::string &name)
simple function which gets the property with given name from the component
Definition: Property.cpp:349
extends1 base_class
Typedef to this class.
Definition: extends.h:12
DBaseEntries m_input
Input streams.
Definition: HistogramSvc.h:139
Histo1DMap m_defs1D
Definition: HistogramSvc.h:968
virtual void declareUpdateHandler(PropertyCallbackFunctor *pf)
set new callback for update
Definition: Property.cpp:141
void update1Ddefs(Property &)
handler to be invoked for updating property m_defs1D
Property base class allowing Property* collections to be "homogeneous".
Definition: Property.h:43
CLID m_rootCLID
Integer Property corresponding to CLID of root entry.
Definition: DataSvc.h:48
Property * declareProperty(const std::string &name, T &property, const std::string &doc="none") const
Declare the named property.
Definition: Service.h:212
HistogramSvc::~HistogramSvc ( )
virtual

Destructor.

Definition at line 212 of file HistogramSvc.cpp.

212  {
213  setDataLoader( 0 ).ignore();
214  clearStore().ignore();
215 }
virtual StatusCode setDataLoader(IConversionSvc *svc)
IDataManagerSvc: IDataManagerSvc: Pass a default data loader to the service.
Definition: DataSvc.cpp:203
virtual StatusCode clearStore()
IDataManagerSvc: Remove all data objects in the data store.
Definition: DataSvc.cpp:115
void ignore() const
Definition: StatusCode.h:107

Member Function Documentation

template<class T >
static DataObject* HistogramSvc::__cast ( T *  p)
inlinestatic

Definition at line 172 of file HistogramSvc.h.

172  {
173  DataObject* q = dynamic_cast<DataObject*>(p);
174  if ( 0 == q && 0 != p ) {
175  throw std::runtime_error("HistogramSvc: Unexpected object type.");
176  }
177  return q;
178  }
A DataObject is the base class of any identifiable object on any data store.
Definition: DataObject.h:31
std::string HistogramSvc::_STR ( int  i)

Definition at line 68 of file HistogramSvc.cpp.

68  {
69  std::ostringstream txt; txt << i;
70  return txt.str();
71 }
list i
Definition: ana.py:128
H1D* HistogramSvc::add ( CSTR  nameAndTitle,
const H1D a,
const H1D b 
)
inline

Definition at line 782 of file HistogramSvc.h.

783  { return Helper::act(createCopy(nameAndTitle,a),b,&TH1::Add, 1.); }
H1D * createCopy(CSTR full, const H1D &h)
Definition: HistogramSvc.h:828
static R * act(R *res, const S &b, void(T1::*pmf)(const T2 *, Double_t), Double_t scale)
Definition: HistogramSvc.h:96
H2D* HistogramSvc::add ( CSTR  nameAndTitle,
const H2D a,
const H2D b 
)
inline

Definition at line 791 of file HistogramSvc.h.

792  { return Helper::act(createCopy(nameAndTitle,a),b,&TH2D::Add, 1.); }
H1D * createCopy(CSTR full, const H1D &h)
Definition: HistogramSvc.h:828
static R * act(R *res, const S &b, void(T1::*pmf)(const T2 *, Double_t), Double_t scale)
Definition: HistogramSvc.h:96
H3D* HistogramSvc::add ( CSTR  nameAndTitle,
const H3D a,
const H3D b 
)
inline

Definition at line 800 of file HistogramSvc.h.

801  { return Helper::act(createCopy(nameAndTitle,a),b,&TH3D::Add, 1.); }
H1D * createCopy(CSTR full, const H1D &h)
Definition: HistogramSvc.h:828
static R * act(R *res, const S &b, void(T1::*pmf)(const T2 *, Double_t), Double_t scale)
Definition: HistogramSvc.h:96
virtual H1D* HistogramSvc::book ( CSTR  par,
CSTR  rel,
CSTR  title,
DBINS(x)   
)
inlinevirtual

Book histogram and register it with the histogram data store.

Parameters
fullFull path to the node of the object. The basename (last part of the fullpath) has to be an integer number otherwise conversion to HBOOK is not possible)
parPath to parent node of the object, the directory the histogram will be stored in.
pParPointer to parent node
relHistogram identifier (std::string), the relative path to the object with respect to the parent node
hIDHistogram identifier (int) of the histogram
titleTitle property of the histogram
DBINS(x)Macro for bin definition. Expands to: int nx: Number of bins on the axis X/Y double lx: Lower histogram edge on the axis X/Y double ux: Upper histogram edge on the axis X/Y

Definition at line 213 of file HistogramSvc.h.

214  { return book(createPath(par), rel, title, BINS(x)); }
virtual H1D * book(CSTR par, CSTR rel, CSTR title, DBINS(x))
Book histogram and register it with the histogram data store.
Definition: HistogramSvc.h:213
#define BINS(x)
Definition: HistogramSvc.h:40
virtual DataObject * createPath(CSTR newPath)
Create all directories in a given full path.
virtual H1D* HistogramSvc::book ( CSTR  par,
int  hID,
CSTR  title,
DBINS(x)   
)
inlinevirtual

Definition at line 215 of file HistogramSvc.h.

216  { return book(par, _STR(hID), title, BINS(x)); }
virtual H1D * book(CSTR par, CSTR rel, CSTR title, DBINS(x))
Book histogram and register it with the histogram data store.
Definition: HistogramSvc.h:213
#define BINS(x)
Definition: HistogramSvc.h:40
std::string _STR(int i)
virtual H1D* HistogramSvc::book ( DataObject pPar,
int  hID,
CSTR  title,
DBINS(x)   
)
inlinevirtual

Definition at line 217 of file HistogramSvc.h.

218  { return book(pPar, _STR(hID), title, BINS(x)); }
virtual H1D * book(CSTR par, CSTR rel, CSTR title, DBINS(x))
Book histogram and register it with the histogram data store.
Definition: HistogramSvc.h:213
#define BINS(x)
Definition: HistogramSvc.h:40
std::string _STR(int i)
AIDA::IHistogram1D * HistogramSvc::book ( DataObject pPar,
CSTR  rel,
CSTR  title,
DBINS(x)   
)
virtual

Definition at line 367 of file HistogramSvc.cpp.

368 {
369  if ( m_defs1D.empty () )
370  { return i_book(pPar,rel,title,Gaudi::createH1D(title, BINS(x))); }
371  std::string hn = histoAddr ( pPar , rel ) ;
372  Histo1DMap::const_iterator ifound = m_defs1D.find( hn ) ;
373  if ( m_defs1D.end() == ifound )
374  { return i_book(pPar,rel,title,Gaudi::createH1D(title, BINS(x))); }
375  if (msgLevel(MSG::DEBUG)) {
376  MsgStream log ( msgSvc() , name() ) ;
377  log << MSG::DEBUG
378  << " Redefine the parameters for the histogram '" + hn + "' to be "
379  << ifound->second
380  << endmsg;
381  }
382  m_mods1D.insert ( hn ) ;
383  return i_book ( pPar , rel , ifound -> second.title () ,
385  ( ifound -> second.title () ,
386  ifound -> second.bins () ,
387  ifound -> second.lowEdge () ,
388  ifound -> second.lowEdge () ) ) ;
389 }
Definition of the MsgStream class used to transmit messages.
Definition: MsgStream.h:24
std::set< std::string > m_mods1D
Definition: HistogramSvc.h:971
std::pair< DataObject *, AIDA::IHistogram1D * > createH1D(const AIDA::IHistogram1D &hist)
Copy constructor.
SmartIF< IMessageSvc > & msgSvc() const
The standard message service.
T * i_book(DataObject *pPar, CSTR rel, CSTR title, const std::pair< DataObject *, T * > &o)
Definition: HistogramSvc.h:165
Histo1DMap m_defs1D
Definition: HistogramSvc.h:968
#define BINS(x)
Definition: HistogramSvc.h:40
virtual const std::string & name() const
Retrieve name of the service.
Definition: Service.cpp:329
MsgStream & endmsg(MsgStream &s)
MsgStream Modifier: endmsg. Calls the output method of the MsgStream.
Definition: MsgStream.h:244
MSG::Level msgLevel() const
get the output level from the embedded MsgStream
virtual H1D* HistogramSvc::book ( STRPAIR  loc,
CSTR  title,
DBINS(x)   
)
inlinevirtual

Definition at line 220 of file HistogramSvc.h.

221  { return book(loc.first, loc.second, title, BINS(x)); }
virtual H1D * book(CSTR par, CSTR rel, CSTR title, DBINS(x))
Book histogram and register it with the histogram data store.
Definition: HistogramSvc.h:213
#define BINS(x)
Definition: HistogramSvc.h:40
virtual H1D* HistogramSvc::book ( CSTR  full,
CSTR  title,
DBINS(x)   
)
inlinevirtual

Definition at line 222 of file HistogramSvc.h.

223  { return book(i_splitPath(full), title, BINS(x)); }
virtual H1D * book(CSTR par, CSTR rel, CSTR title, DBINS(x))
Book histogram and register it with the histogram data store.
Definition: HistogramSvc.h:213
std::pair< std::string, std::string > i_splitPath(CSTR full)
Split full path into its components.
#define BINS(x)
Definition: HistogramSvc.h:40
virtual H1D* HistogramSvc::book ( CSTR  par,
int  hID,
CSTR  title,
Edges  e 
)
inlinevirtual

Book histogram and register it with the histogram data store.

Parameters
fullFull path to the node of the object. The basename (last part of the fullpath) has to be an integer number (otherwise conversion to HBOOK is not possible)
parPath to parent node of the object, the directory the histogram will be stored in.
pParPointer to parent node
relHistogram identifier (std::string), the relative path to the object with respect to the parent node
hIDHistogram identifier (int) of the histogram
titleTitle property of the histogram
eBin edges for variable binned histogram.

Definition at line 286 of file HistogramSvc.h.

287  { return book(par, _STR(hID), title, e); }
virtual H1D * book(CSTR par, CSTR rel, CSTR title, DBINS(x))
Book histogram and register it with the histogram data store.
Definition: HistogramSvc.h:213
std::string _STR(int i)
virtual H1D* HistogramSvc::book ( DataObject pPar,
int  hID,
CSTR  title,
Edges  e 
)
inlinevirtual

Definition at line 288 of file HistogramSvc.h.

289  { return book(pPar, _STR(hID), title, e); }
virtual H1D * book(CSTR par, CSTR rel, CSTR title, DBINS(x))
Book histogram and register it with the histogram data store.
Definition: HistogramSvc.h:213
std::string _STR(int i)
virtual H1D* HistogramSvc::book ( CSTR  par,
CSTR  rel,
CSTR  title,
Edges  e 
)
inlinevirtual

Definition at line 290 of file HistogramSvc.h.

291  { return book(createPath(par), rel, title, e); }
virtual H1D * book(CSTR par, CSTR rel, CSTR title, DBINS(x))
Book histogram and register it with the histogram data store.
Definition: HistogramSvc.h:213
virtual DataObject * createPath(CSTR newPath)
Create all directories in a given full path.
virtual H1D* HistogramSvc::book ( STRPAIR  loc,
CSTR  title,
Edges  e 
)
inlinevirtual

Definition at line 292 of file HistogramSvc.h.

293  { return book(loc.first, loc.second, title, e); }
virtual H1D * book(CSTR par, CSTR rel, CSTR title, DBINS(x))
Book histogram and register it with the histogram data store.
Definition: HistogramSvc.h:213
virtual H1D* HistogramSvc::book ( CSTR  full,
CSTR  title,
Edges  e 
)
inlinevirtual

Definition at line 294 of file HistogramSvc.h.

295  { return book(i_splitPath(full), title, e); }
virtual H1D * book(CSTR par, CSTR rel, CSTR title, DBINS(x))
Book histogram and register it with the histogram data store.
Definition: HistogramSvc.h:213
std::pair< std::string, std::string > i_splitPath(CSTR full)
Split full path into its components.
virtual H1D* HistogramSvc::book ( DataObject pPar,
CSTR  rel,
CSTR  title,
Edges  e 
)
inlinevirtual

Definition at line 296 of file HistogramSvc.h.

297  { return i_book(pPar, rel, title, Gaudi::createH1D(title, e)); }
std::pair< DataObject *, AIDA::IHistogram1D * > createH1D(const AIDA::IHistogram1D &hist)
Copy constructor.
T * i_book(DataObject *pPar, CSTR rel, CSTR title, const std::pair< DataObject *, T * > &o)
Definition: HistogramSvc.h:165
virtual H2D* HistogramSvc::book ( CSTR  full,
CSTR  title,
DBINS(x)  ,
DBINS(y)   
)
inlinevirtual

Book histogram and register it with the histogram data store.

Parameters
fullFull path to the node of the object. The basename (last part of the full) has to be an integer number (otherwise conversion to HBOOK is not possible)
parPath to parent node of the object, the directory the histogram will be stored in.
pParPointer to parent node
relHistogram identifier (std::string), the relative path to the object with respect to the parent node
hIDHistogram identifier (int) of the histogram
titleTitle property of the histogram
DBINS(x/y)Macro for bin definition in X/Y. Expands to: int nx: Number of bins on the axis X/Y double lx: Lower histogram edge on the axis X/Y double ux: Upper histogram edge on the axis X/Y

Definition at line 361 of file HistogramSvc.h.

362  { return book(i_splitPath(full), title, BINS(x),BINS(y)); }
virtual H1D * book(CSTR par, CSTR rel, CSTR title, DBINS(x))
Book histogram and register it with the histogram data store.
Definition: HistogramSvc.h:213
std::pair< std::string, std::string > i_splitPath(CSTR full)
Split full path into its components.
#define BINS(x)
Definition: HistogramSvc.h:40
virtual H2D* HistogramSvc::book ( CSTR  par,
CSTR  rel,
CSTR  title,
DBINS(x)  ,
DBINS(y)   
)
inlinevirtual

Definition at line 363 of file HistogramSvc.h.

364  { return book(createPath(par), rel, title, BINS(x),BINS(y)); }
virtual H1D * book(CSTR par, CSTR rel, CSTR title, DBINS(x))
Book histogram and register it with the histogram data store.
Definition: HistogramSvc.h:213
#define BINS(x)
Definition: HistogramSvc.h:40
virtual DataObject * createPath(CSTR newPath)
Create all directories in a given full path.
virtual H2D* HistogramSvc::book ( CSTR  par,
int  hID,
CSTR  title,
DBINS(x)  ,
DBINS(y)   
)
inlinevirtual

Definition at line 365 of file HistogramSvc.h.

366  { return book(par,_STR(hID), title, BINS(x),BINS(y)); }
virtual H1D * book(CSTR par, CSTR rel, CSTR title, DBINS(x))
Book histogram and register it with the histogram data store.
Definition: HistogramSvc.h:213
#define BINS(x)
Definition: HistogramSvc.h:40
std::string _STR(int i)
virtual H2D* HistogramSvc::book ( STRPAIR  loc,
CSTR  title,
DBINS(x)  ,
DBINS(y)   
)
inlinevirtual

Definition at line 367 of file HistogramSvc.h.

368  { return book(loc.first, loc.second, title, BINS(x), BINS(y)); }
virtual H1D * book(CSTR par, CSTR rel, CSTR title, DBINS(x))
Book histogram and register it with the histogram data store.
Definition: HistogramSvc.h:213
#define BINS(x)
Definition: HistogramSvc.h:40
virtual H2D* HistogramSvc::book ( DataObject pPar,
int  hID,
CSTR  title,
DBINS(x)  ,
DBINS(y)   
)
inlinevirtual

Definition at line 369 of file HistogramSvc.h.

370  { return book(pPar,_STR(hID), title, BINS(x),BINS(y)); }
virtual H1D * book(CSTR par, CSTR rel, CSTR title, DBINS(x))
Book histogram and register it with the histogram data store.
Definition: HistogramSvc.h:213
#define BINS(x)
Definition: HistogramSvc.h:40
std::string _STR(int i)
virtual H2D* HistogramSvc::book ( DataObject pPar,
CSTR  rel,
CSTR  title,
DBINS(x)  ,
DBINS(y)   
)
inlinevirtual

Definition at line 371 of file HistogramSvc.h.

372  { return i_book(pPar,rel,title,Gaudi::createH2D(title, BINS(x),BINS(y)));}
T * i_book(DataObject *pPar, CSTR rel, CSTR title, const std::pair< DataObject *, T * > &o)
Definition: HistogramSvc.h:165
#define BINS(x)
Definition: HistogramSvc.h:40
std::pair< DataObject *, AIDA::IHistogram2D * > createH2D(const AIDA::IHistogram2D &hist)
Copy constructor.
virtual H2D* HistogramSvc::book ( CSTR  full,
CSTR  title,
Edges  x,
Edges  y 
)
inlinevirtual

Book histogram and register it with the histogram data store.

Parameters
fullFull path to the node of the object. The basename (last part of the full) has to be an integer number (otherwise conversion to HBOOK is not possible)
parPath to parent node of the object, the directory the histogram will be stored in.
pParPointer to parent node
relHistogram identifier (std::string), the relative path to the object with respect to the parent node
hIDHistogram identifier (int) of the histogram
titleTitle property of the histogram
x/yBin edges for variable binned histogram in X/Y.

Definition at line 435 of file HistogramSvc.h.

436  { return book(i_splitPath(full), title, x, y); }
virtual H1D * book(CSTR par, CSTR rel, CSTR title, DBINS(x))
Book histogram and register it with the histogram data store.
Definition: HistogramSvc.h:213
std::pair< std::string, std::string > i_splitPath(CSTR full)
Split full path into its components.
virtual H2D* HistogramSvc::book ( CSTR  par,
CSTR  rel,
CSTR  title,
Edges  x,
Edges  y 
)
inlinevirtual

Definition at line 437 of file HistogramSvc.h.

438  { return book(createPath(par), rel, title, x, y); }
virtual H1D * book(CSTR par, CSTR rel, CSTR title, DBINS(x))
Book histogram and register it with the histogram data store.
Definition: HistogramSvc.h:213
virtual DataObject * createPath(CSTR newPath)
Create all directories in a given full path.
virtual H2D* HistogramSvc::book ( CSTR  par,
int  hID,
CSTR  title,
Edges  x,
Edges  y 
)
inlinevirtual

Definition at line 439 of file HistogramSvc.h.

440  { return book(par, _STR(hID), title, x, y); }
virtual H1D * book(CSTR par, CSTR rel, CSTR title, DBINS(x))
Book histogram and register it with the histogram data store.
Definition: HistogramSvc.h:213
std::string _STR(int i)
virtual H2D* HistogramSvc::book ( STRPAIR  loc,
CSTR  title,
Edges  x,
Edges  y 
)
inlinevirtual

Definition at line 441 of file HistogramSvc.h.

442  { return book(loc.first, loc.second, title, x, y); }
virtual H1D * book(CSTR par, CSTR rel, CSTR title, DBINS(x))
Book histogram and register it with the histogram data store.
Definition: HistogramSvc.h:213
virtual H2D* HistogramSvc::book ( DataObject pPar,
int  hID,
CSTR  title,
Edges  x,
Edges  y 
)
inlinevirtual

Definition at line 443 of file HistogramSvc.h.

444  { return book(pPar, _STR(hID), title, x, y); }
virtual H1D * book(CSTR par, CSTR rel, CSTR title, DBINS(x))
Book histogram and register it with the histogram data store.
Definition: HistogramSvc.h:213
std::string _STR(int i)
virtual H2D* HistogramSvc::book ( DataObject pPar,
CSTR  rel,
CSTR  title,
Edges  x,
Edges  y 
)
inlinevirtual

Definition at line 445 of file HistogramSvc.h.

446  { return i_book(pPar, rel, title, Gaudi::createH2D(title, x,y)); }
T * i_book(DataObject *pPar, CSTR rel, CSTR title, const std::pair< DataObject *, T * > &o)
Definition: HistogramSvc.h:165
std::pair< DataObject *, AIDA::IHistogram2D * > createH2D(const AIDA::IHistogram2D &hist)
Copy constructor.
virtual H3D* HistogramSvc::book ( CSTR  full,
CSTR  title,
DBINS(x)  ,
DBINS(y)  ,
DBINS(z)   
)
inlinevirtual

Book histogram and register it with the histogram data store.

Parameters
fullFull path to the node of the object. The basename (last part of the full) has to be an integer number (otherwise conversion to HBOOK is not possible)
parPath to parent node of the object, the directory the histogram will be stored in.
pParPointer to parent node
relHistogram identifier (std::string), the relative path to the object with respect to the parent node
hIDHistogram identifier (int) of the histogram
titleTitle property of the histogram
DBINS(x/y/z)Macro for bin definition in X/Y/Z. Expands to: int nx: Number of bins on the axis X/Y/Z double lx: Lower histogram edge on the axis X/Y/Z double ux: Upper histogram edge on the axis X/Y/Z

Definition at line 509 of file HistogramSvc.h.

510  { return book(i_splitPath(full),title,BINS(x),BINS(y),BINS(z)); }
virtual H1D * book(CSTR par, CSTR rel, CSTR title, DBINS(x))
Book histogram and register it with the histogram data store.
Definition: HistogramSvc.h:213
std::pair< std::string, std::string > i_splitPath(CSTR full)
Split full path into its components.
#define BINS(x)
Definition: HistogramSvc.h:40
virtual H3D* HistogramSvc::book ( CSTR  par,
CSTR  rel,
CSTR  title,
DBINS(x)  ,
DBINS(y)  ,
DBINS(z)   
)
inlinevirtual

Definition at line 511 of file HistogramSvc.h.

512  { return book(createPath(par),rel,title,BINS(x),BINS(y),BINS(z)); }
virtual H1D * book(CSTR par, CSTR rel, CSTR title, DBINS(x))
Book histogram and register it with the histogram data store.
Definition: HistogramSvc.h:213
#define BINS(x)
Definition: HistogramSvc.h:40
virtual DataObject * createPath(CSTR newPath)
Create all directories in a given full path.
virtual H3D* HistogramSvc::book ( CSTR  par,
int  hID,
CSTR  title,
DBINS(x)  ,
DBINS(y)  ,
DBINS(z)   
)
inlinevirtual

Definition at line 513 of file HistogramSvc.h.

514  { return book(par,_STR(hID),title,BINS(x),BINS(y),BINS(z)); }
virtual H1D * book(CSTR par, CSTR rel, CSTR title, DBINS(x))
Book histogram and register it with the histogram data store.
Definition: HistogramSvc.h:213
#define BINS(x)
Definition: HistogramSvc.h:40
std::string _STR(int i)
virtual H3D* HistogramSvc::book ( DataObject pPar,
int  hID,
CSTR  title,
DBINS(x)  ,
DBINS(y)  ,
DBINS(z)   
)
inlinevirtual

Definition at line 515 of file HistogramSvc.h.

516  { return book(pPar,_STR(hID), title, BINS(x),BINS(y),BINS(z)); }
virtual H1D * book(CSTR par, CSTR rel, CSTR title, DBINS(x))
Book histogram and register it with the histogram data store.
Definition: HistogramSvc.h:213
#define BINS(x)
Definition: HistogramSvc.h:40
std::string _STR(int i)
virtual H3D* HistogramSvc::book ( STRPAIR  loc,
CSTR  title,
DBINS(x)  ,
DBINS(y)  ,
DBINS(z)   
)
inlinevirtual

Definition at line 517 of file HistogramSvc.h.

518  { return book(loc.first, loc.second, title, BINS(x),BINS(y),BINS(z)); }
virtual H1D * book(CSTR par, CSTR rel, CSTR title, DBINS(x))
Book histogram and register it with the histogram data store.
Definition: HistogramSvc.h:213
#define BINS(x)
Definition: HistogramSvc.h:40
virtual H3D* HistogramSvc::book ( DataObject pPar,
CSTR  rel,
CSTR  title,
DBINS(x)  ,
DBINS(y)  ,
DBINS(z)   
)
inlinevirtual

Definition at line 519 of file HistogramSvc.h.

520  { return i_book(pPar, rel, title, Gaudi::createH3D(title,BINS(x),BINS(y),BINS(z)));}
T * i_book(DataObject *pPar, CSTR rel, CSTR title, const std::pair< DataObject *, T * > &o)
Definition: HistogramSvc.h:165
#define BINS(x)
Definition: HistogramSvc.h:40
std::pair< DataObject *, AIDA::IHistogram3D * > createH3D(const AIDA::IHistogram3D &hist)
Copy constructor.
virtual H3D* HistogramSvc::book ( CSTR  full,
CSTR  title,
Edges  x,
Edges  y,
Edges  z 
)
inlinevirtual

Book histogram and register it with the histogram data store.

Parameters
fullFull path to the node of the object. The basename (last part of the full) has to be an integer number (otherwise conversion to HBOOK is not possible)
parPath to parent node of the object, the directory the histogram will be stored in.
pParPointer to parent node
relHistogram identifier (std::string), the relative path to the object with respect to the parent node
hIDHistogram identifier (int) of the histogram
titleTitle property of the histogram
binsX/Y/ZNumber of bins on the axis X/Y/Z
lowX/Y/ZLower histogram edge on the axis X/Y/Z
highX/Y/ZUpper histogram edge on the axis X/Y/Z

Definition at line 540 of file HistogramSvc.h.

541  { return book(i_splitPath(full), title, x, y, z); }
virtual H1D * book(CSTR par, CSTR rel, CSTR title, DBINS(x))
Book histogram and register it with the histogram data store.
Definition: HistogramSvc.h:213
std::pair< std::string, std::string > i_splitPath(CSTR full)
Split full path into its components.
virtual H3D* HistogramSvc::book ( CSTR  par,
CSTR  rel,
CSTR  title,
Edges  x,
Edges  y,
Edges  z 
)
inlinevirtual

Definition at line 542 of file HistogramSvc.h.

543  { return book(createPath(par), rel, title, x, y, z); }
virtual H1D * book(CSTR par, CSTR rel, CSTR title, DBINS(x))
Book histogram and register it with the histogram data store.
Definition: HistogramSvc.h:213
virtual DataObject * createPath(CSTR newPath)
Create all directories in a given full path.
virtual H3D* HistogramSvc::book ( CSTR  par,
int  hID,
CSTR  title,
Edges  x,
Edges  y,
Edges  z 
)
inlinevirtual

Definition at line 544 of file HistogramSvc.h.

545  { return book(par,_STR(hID), title, x, y, z); }
virtual H1D * book(CSTR par, CSTR rel, CSTR title, DBINS(x))
Book histogram and register it with the histogram data store.
Definition: HistogramSvc.h:213
std::string _STR(int i)
virtual H3D* HistogramSvc::book ( DataObject pPar,
int  hID,
CSTR  title,
Edges  x,
Edges  y,
Edges  z 
)
inlinevirtual

Definition at line 546 of file HistogramSvc.h.

547  { return book(pPar,_STR(hID), title, x, y, z); }
virtual H1D * book(CSTR par, CSTR rel, CSTR title, DBINS(x))
Book histogram and register it with the histogram data store.
Definition: HistogramSvc.h:213
std::string _STR(int i)
virtual H3D* HistogramSvc::book ( STRPAIR  loc,
CSTR  title,
Edges  x,
Edges  y,
Edges  z 
)
inlinevirtual

Definition at line 548 of file HistogramSvc.h.

549  { return book(loc.first, loc.second, title, x,y,z); }
virtual H1D * book(CSTR par, CSTR rel, CSTR title, DBINS(x))
Book histogram and register it with the histogram data store.
Definition: HistogramSvc.h:213
virtual H3D* HistogramSvc::book ( DataObject pPar,
CSTR  rel,
CSTR  title,
Edges  x,
Edges  y,
Edges  z 
)
inlinevirtual

Definition at line 550 of file HistogramSvc.h.

551  { return i_book(pPar, rel, title, Gaudi::createH3D(title,x,y,z)); }
T * i_book(DataObject *pPar, CSTR rel, CSTR title, const std::pair< DataObject *, T * > &o)
Definition: HistogramSvc.h:165
std::pair< DataObject *, AIDA::IHistogram3D * > createH3D(const AIDA::IHistogram3D &hist)
Copy constructor.
virtual P1D* HistogramSvc::bookProf ( CSTR  par,
CSTR  rel,
CSTR  title,
DBINS(x)  ,
CSTR  opt 
)
inlinevirtual

Book histogram and register it with the histogram data store.

Parameters
fullFull path to the node of the object. The basename (last part of the fullpath) has to be an integer number (otherwise conversion to HBOOK is not possible)
parPath to parent node of the object, the directory the histogram will be stored in.
pParPointer to parent node
relHistogram identifier (std::string), the relative path to the object with respect to the parent node
hIDHistogram identifier (int) of the histogram
titleTitle property of the histogram
DBINS(x)Macro for bin definition. Expands to: int nx: Number of bins on the axis X/Y double lx: Lower histogram edge on the axis X/Y double ux: Upper histogram edge on the axis X/Y

Definition at line 244 of file HistogramSvc.h.

245  { return bookProf(createPath(par), rel, title, BINS(x),opt); }
virtual P1D * bookProf(CSTR par, CSTR rel, CSTR title, DBINS(x), CSTR opt)
Book histogram and register it with the histogram data store.
Definition: HistogramSvc.h:244
#define BINS(x)
Definition: HistogramSvc.h:40
virtual DataObject * createPath(CSTR newPath)
Create all directories in a given full path.
string opt
print 'Summary: %32s [s] d d steps'%(summary.protocol,summary.type,summary.nevt,len(summary.data),)
Definition: ana.py:116
virtual P1D* HistogramSvc::bookProf ( CSTR  par,
int  hID,
CSTR  title,
DBINS(x)  ,
CSTR  opt 
)
inlinevirtual

Definition at line 246 of file HistogramSvc.h.

247  { return bookProf(par, _STR(hID), title, BINS(x),opt); }
virtual P1D * bookProf(CSTR par, CSTR rel, CSTR title, DBINS(x), CSTR opt)
Book histogram and register it with the histogram data store.
Definition: HistogramSvc.h:244
#define BINS(x)
Definition: HistogramSvc.h:40
string opt
print 'Summary: %32s [s] d d steps'%(summary.protocol,summary.type,summary.nevt,len(summary.data),)
Definition: ana.py:116
std::string _STR(int i)
virtual P1D* HistogramSvc::bookProf ( DataObject pPar,
int  hID,
CSTR  title,
DBINS(x)  ,
CSTR  opt 
)
inlinevirtual

Definition at line 248 of file HistogramSvc.h.

249  { return bookProf(pPar, _STR(hID), title, BINS(x),opt); }
virtual P1D * bookProf(CSTR par, CSTR rel, CSTR title, DBINS(x), CSTR opt)
Book histogram and register it with the histogram data store.
Definition: HistogramSvc.h:244
#define BINS(x)
Definition: HistogramSvc.h:40
string opt
print 'Summary: %32s [s] d d steps'%(summary.protocol,summary.type,summary.nevt,len(summary.data),)
Definition: ana.py:116
std::string _STR(int i)
virtual P1D* HistogramSvc::bookProf ( STRPAIR  loc,
CSTR  title,
DBINS(x)  ,
CSTR  opt 
)
inlinevirtual

Definition at line 250 of file HistogramSvc.h.

251  { return bookProf(loc.first, loc.second, title, BINS(x),opt); }
virtual P1D * bookProf(CSTR par, CSTR rel, CSTR title, DBINS(x), CSTR opt)
Book histogram and register it with the histogram data store.
Definition: HistogramSvc.h:244
#define BINS(x)
Definition: HistogramSvc.h:40
string opt
print 'Summary: %32s [s] d d steps'%(summary.protocol,summary.type,summary.nevt,len(summary.data),)
Definition: ana.py:116
virtual P1D* HistogramSvc::bookProf ( CSTR  full,
CSTR  title,
DBINS(x)  ,
CSTR  opt 
)
inlinevirtual

Definition at line 252 of file HistogramSvc.h.

253  { return bookProf(i_splitPath(full), title, BINS(x),opt); }
std::pair< std::string, std::string > i_splitPath(CSTR full)
Split full path into its components.
virtual P1D * bookProf(CSTR par, CSTR rel, CSTR title, DBINS(x), CSTR opt)
Book histogram and register it with the histogram data store.
Definition: HistogramSvc.h:244
#define BINS(x)
Definition: HistogramSvc.h:40
string opt
print 'Summary: %32s [s] d d steps'%(summary.protocol,summary.type,summary.nevt,len(summary.data),)
Definition: ana.py:116
virtual P1D* HistogramSvc::bookProf ( DataObject pPar,
CSTR  rel,
CSTR  title,
DBINS(x)  ,
CSTR  opt 
)
inlinevirtual

Definition at line 254 of file HistogramSvc.h.

255  { return i_book(pPar,rel,title,Gaudi::createProf1D(title, BINS(x),0,0,opt)); }
T * i_book(DataObject *pPar, CSTR rel, CSTR title, const std::pair< DataObject *, T * > &o)
Definition: HistogramSvc.h:165
#define BINS(x)
Definition: HistogramSvc.h:40
string opt
print 'Summary: %32s [s] d d steps'%(summary.protocol,summary.type,summary.nevt,len(summary.data),)
Definition: ana.py:116
std::pair< DataObject *, AIDA::IProfile1D * > createProf1D(const AIDA::IProfile1D &hist)
Copy constructor.
virtual P1D* HistogramSvc::bookProf ( CSTR  par,
CSTR  rel,
CSTR  title,
DBINS(x)  ,
double  upper,
double  lower,
CSTR  opt 
)
inlinevirtual

Definition at line 257 of file HistogramSvc.h.

258  { return bookProf(createPath(par), rel, title, BINS(x), upper, lower , opt); }
virtual P1D * bookProf(CSTR par, CSTR rel, CSTR title, DBINS(x), CSTR opt)
Book histogram and register it with the histogram data store.
Definition: HistogramSvc.h:244
#define BINS(x)
Definition: HistogramSvc.h:40
virtual DataObject * createPath(CSTR newPath)
Create all directories in a given full path.
string opt
print 'Summary: %32s [s] d d steps'%(summary.protocol,summary.type,summary.nevt,len(summary.data),)
Definition: ana.py:116
virtual P1D* HistogramSvc::bookProf ( CSTR  par,
int  hID,
CSTR  title,
DBINS(x)  ,
double  upper,
double  lower,
CSTR  opt 
)
inlinevirtual

Definition at line 259 of file HistogramSvc.h.

260  { return bookProf(par, _STR(hID), title, BINS(x), upper, lower, opt ); }
virtual P1D * bookProf(CSTR par, CSTR rel, CSTR title, DBINS(x), CSTR opt)
Book histogram and register it with the histogram data store.
Definition: HistogramSvc.h:244
#define BINS(x)
Definition: HistogramSvc.h:40
string opt
print 'Summary: %32s [s] d d steps'%(summary.protocol,summary.type,summary.nevt,len(summary.data),)
Definition: ana.py:116
std::string _STR(int i)
virtual P1D* HistogramSvc::bookProf ( DataObject pPar,
int  hID,
CSTR  title,
DBINS(x)  ,
double  upper,
double  lower,
CSTR  opt 
)
inlinevirtual

Definition at line 261 of file HistogramSvc.h.

262  { return bookProf(pPar, _STR(hID), title, BINS(x), upper, lower, opt); }
virtual P1D * bookProf(CSTR par, CSTR rel, CSTR title, DBINS(x), CSTR opt)
Book histogram and register it with the histogram data store.
Definition: HistogramSvc.h:244
#define BINS(x)
Definition: HistogramSvc.h:40
string opt
print 'Summary: %32s [s] d d steps'%(summary.protocol,summary.type,summary.nevt,len(summary.data),)
Definition: ana.py:116
std::string _STR(int i)
virtual P1D* HistogramSvc::bookProf ( STRPAIR  loc,
CSTR  title,
DBINS(x)  ,
double  upper,
double  lower,
CSTR  opt 
)
inlinevirtual

Definition at line 263 of file HistogramSvc.h.

264  { return bookProf(loc.first, loc.second, title, BINS(x), upper, lower,opt); }
virtual P1D * bookProf(CSTR par, CSTR rel, CSTR title, DBINS(x), CSTR opt)
Book histogram and register it with the histogram data store.
Definition: HistogramSvc.h:244
#define BINS(x)
Definition: HistogramSvc.h:40
string opt
print 'Summary: %32s [s] d d steps'%(summary.protocol,summary.type,summary.nevt,len(summary.data),)
Definition: ana.py:116
virtual P1D* HistogramSvc::bookProf ( CSTR  full,
CSTR  title,
DBINS(x)  ,
double  upper,
double  lower,
CSTR  opt 
)
inlinevirtual

Definition at line 265 of file HistogramSvc.h.

266  { return bookProf(i_splitPath(full), title, BINS(x), upper, lower , opt ); }
std::pair< std::string, std::string > i_splitPath(CSTR full)
Split full path into its components.
virtual P1D * bookProf(CSTR par, CSTR rel, CSTR title, DBINS(x), CSTR opt)
Book histogram and register it with the histogram data store.
Definition: HistogramSvc.h:244
#define BINS(x)
Definition: HistogramSvc.h:40
string opt
print 'Summary: %32s [s] d d steps'%(summary.protocol,summary.type,summary.nevt,len(summary.data),)
Definition: ana.py:116
virtual P1D* HistogramSvc::bookProf ( DataObject pPar,
CSTR  rel,
CSTR  title,
DBINS(x)  ,
double  upper,
double  lower,
CSTR  opt 
)
inlinevirtual

Definition at line 267 of file HistogramSvc.h.

268  { return i_book(pPar,rel,title,Gaudi::createProf1D(title, BINS(x), upper, lower, opt)); }
T * i_book(DataObject *pPar, CSTR rel, CSTR title, const std::pair< DataObject *, T * > &o)
Definition: HistogramSvc.h:165
#define BINS(x)
Definition: HistogramSvc.h:40
string opt
print 'Summary: %32s [s] d d steps'%(summary.protocol,summary.type,summary.nevt,len(summary.data),)
Definition: ana.py:116
std::pair< DataObject *, AIDA::IProfile1D * > createProf1D(const AIDA::IProfile1D &hist)
Copy constructor.
virtual P1D* HistogramSvc::bookProf ( CSTR  full,
CSTR  title,
Edges  e 
)
inlinevirtual

Book histogram and register it with the histogram data store.

Parameters
fullFull path to the node of the object. The basename (last part of the full) has to be an integer number (otherwise conversion to HBOOK is not possible)
parPath to parent node of the object, the directory the histogram will be stored in.
pParPointer to parent node
relHistogram identifier (std::string), the relative path to the object with respect to the parent node
hIDHistogram identifier (int) of the histogram
titleTitle property of the histogram
eBin edges for variable binned histogram.

Definition at line 316 of file HistogramSvc.h.

317  { return bookProf(i_splitPath(full), title, e); }
std::pair< std::string, std::string > i_splitPath(CSTR full)
Split full path into its components.
virtual P1D * bookProf(CSTR par, CSTR rel, CSTR title, DBINS(x), CSTR opt)
Book histogram and register it with the histogram data store.
Definition: HistogramSvc.h:244
virtual P1D* HistogramSvc::bookProf ( CSTR  par,
CSTR  rel,
CSTR  title,
Edges  e 
)
inlinevirtual

Definition at line 318 of file HistogramSvc.h.

319  { return bookProf(createPath(par), rel, title, e); }
virtual P1D * bookProf(CSTR par, CSTR rel, CSTR title, DBINS(x), CSTR opt)
Book histogram and register it with the histogram data store.
Definition: HistogramSvc.h:244
virtual DataObject * createPath(CSTR newPath)
Create all directories in a given full path.
virtual P1D* HistogramSvc::bookProf ( CSTR  par,
int  hID,
CSTR  title,
Edges  e 
)
inlinevirtual

Definition at line 320 of file HistogramSvc.h.

321  { return bookProf(par, _STR(hID), title, e); }
virtual P1D * bookProf(CSTR par, CSTR rel, CSTR title, DBINS(x), CSTR opt)
Book histogram and register it with the histogram data store.
Definition: HistogramSvc.h:244
std::string _STR(int i)
virtual P1D* HistogramSvc::bookProf ( DataObject pPar,
int  hID,
CSTR  title,
Edges  e 
)
inlinevirtual

Definition at line 322 of file HistogramSvc.h.

323  { return bookProf(pPar, _STR(hID), title, e); }
virtual P1D * bookProf(CSTR par, CSTR rel, CSTR title, DBINS(x), CSTR opt)
Book histogram and register it with the histogram data store.
Definition: HistogramSvc.h:244
std::string _STR(int i)
virtual P1D* HistogramSvc::bookProf ( STRPAIR  loc,
CSTR  title,
Edges  e 
)
inlinevirtual

Definition at line 324 of file HistogramSvc.h.

325  { return bookProf(loc.first, loc.second, title, e); }
virtual P1D * bookProf(CSTR par, CSTR rel, CSTR title, DBINS(x), CSTR opt)
Book histogram and register it with the histogram data store.
Definition: HistogramSvc.h:244
virtual P1D* HistogramSvc::bookProf ( DataObject pPar,
CSTR  rel,
CSTR  title,
Edges  e 
)
inlinevirtual

Definition at line 326 of file HistogramSvc.h.

327  { return i_book(pPar,rel,title,Gaudi::createProf1D(title, e, 0, 0)); }
T * i_book(DataObject *pPar, CSTR rel, CSTR title, const std::pair< DataObject *, T * > &o)
Definition: HistogramSvc.h:165
std::pair< DataObject *, AIDA::IProfile1D * > createProf1D(const AIDA::IProfile1D &hist)
Copy constructor.
virtual P1D* HistogramSvc::bookProf ( CSTR  full,
CSTR  title,
Edges  e,
double  upper,
double  lower 
)
inlinevirtual

Definition at line 329 of file HistogramSvc.h.

330  { return bookProf(i_splitPath(full), title, e, upper, lower); }
std::pair< std::string, std::string > i_splitPath(CSTR full)
Split full path into its components.
virtual P1D * bookProf(CSTR par, CSTR rel, CSTR title, DBINS(x), CSTR opt)
Book histogram and register it with the histogram data store.
Definition: HistogramSvc.h:244
virtual P1D* HistogramSvc::bookProf ( CSTR  par,
CSTR  rel,
CSTR  title,
Edges  e,
double  upper,
double  lower 
)
inlinevirtual

Definition at line 331 of file HistogramSvc.h.

332  { return bookProf(createPath(par), rel, title, e, upper, lower); }
virtual P1D * bookProf(CSTR par, CSTR rel, CSTR title, DBINS(x), CSTR opt)
Book histogram and register it with the histogram data store.
Definition: HistogramSvc.h:244
virtual DataObject * createPath(CSTR newPath)
Create all directories in a given full path.
virtual P1D* HistogramSvc::bookProf ( CSTR  par,
int  hID,
CSTR  title,
Edges  e,
double  upper,
double  lower 
)
inlinevirtual

Definition at line 333 of file HistogramSvc.h.

334  { return bookProf(par, _STR(hID), title, e, upper, lower); }
virtual P1D * bookProf(CSTR par, CSTR rel, CSTR title, DBINS(x), CSTR opt)
Book histogram and register it with the histogram data store.
Definition: HistogramSvc.h:244
std::string _STR(int i)
virtual P1D* HistogramSvc::bookProf ( DataObject pPar,
int  hID,
CSTR  title,
Edges  e,
double  upper,
double  lower 
)
inlinevirtual

Definition at line 335 of file HistogramSvc.h.

336  { return bookProf(pPar, _STR(hID), title, e, upper, lower); }
virtual P1D * bookProf(CSTR par, CSTR rel, CSTR title, DBINS(x), CSTR opt)
Book histogram and register it with the histogram data store.
Definition: HistogramSvc.h:244
std::string _STR(int i)
virtual P1D* HistogramSvc::bookProf ( STRPAIR  loc,
CSTR  title,
Edges  e,
double  upper,
double  lower 
)
inlinevirtual

Definition at line 337 of file HistogramSvc.h.

338  { return bookProf(loc.first, loc.second, title, e, upper, lower); }
virtual P1D * bookProf(CSTR par, CSTR rel, CSTR title, DBINS(x), CSTR opt)
Book histogram and register it with the histogram data store.
Definition: HistogramSvc.h:244
virtual P1D* HistogramSvc::bookProf ( DataObject pPar,
CSTR  rel,
CSTR  title,
Edges  e,
double  upper,
double  lower 
)
inlinevirtual

Definition at line 339 of file HistogramSvc.h.

340  { return i_book(pPar,rel,title,Gaudi::createProf1D(title, e, upper, lower));}
T * i_book(DataObject *pPar, CSTR rel, CSTR title, const std::pair< DataObject *, T * > &o)
Definition: HistogramSvc.h:165
std::pair< DataObject *, AIDA::IProfile1D * > createProf1D(const AIDA::IProfile1D &hist)
Copy constructor.
virtual P2D* HistogramSvc::bookProf ( CSTR  full,
CSTR  title,
DBINS(x)  ,
DBINS(y)  ,
double  upper,
double  lower 
)
inlinevirtual

Book histogram and register it with the histogram data store.

Parameters
fullFull path to the node of the object. The basename (last part of the full) has to be an integer number (otherwise conversion to HBOOK is not possible)
parPath to parent node of the object, the directory the histogram will be stored in.
pParPointer to parent node
relHistogram identifier (std::string), the relative path to the object with respect to the parent node
hIDHistogram identifier (int) of the histogram
titleTitle property of the histogram
DBINS(x/y)Macro for bin definition in X/Y. Expands to: int nx: Number of bins on the axis X/Y double lx: Lower histogram edge on the axis X/Y double ux: Upper histogram edge on the axis X/Y

Definition at line 393 of file HistogramSvc.h.

394  { return bookProf(i_splitPath(full), title, BINS(x),BINS(y), upper, lower); }
std::pair< std::string, std::string > i_splitPath(CSTR full)
Split full path into its components.
virtual P1D * bookProf(CSTR par, CSTR rel, CSTR title, DBINS(x), CSTR opt)
Book histogram and register it with the histogram data store.
Definition: HistogramSvc.h:244
#define BINS(x)
Definition: HistogramSvc.h:40
virtual P2D* HistogramSvc::bookProf ( CSTR  par,
CSTR  rel,
CSTR  title,
DBINS(x)  ,
DBINS(y)  ,
double  upper,
double  lower 
)
inlinevirtual

Definition at line 395 of file HistogramSvc.h.

396  { return bookProf(createPath(par), rel, title, BINS(x),BINS(y), upper, lower); }
virtual P1D * bookProf(CSTR par, CSTR rel, CSTR title, DBINS(x), CSTR opt)
Book histogram and register it with the histogram data store.
Definition: HistogramSvc.h:244
#define BINS(x)
Definition: HistogramSvc.h:40
virtual DataObject * createPath(CSTR newPath)
Create all directories in a given full path.
virtual P2D* HistogramSvc::bookProf ( STRPAIR  loc,
CSTR  title,
DBINS(x)  ,
DBINS(y)  ,
double  upper,
double  lower 
)
inlinevirtual

Definition at line 397 of file HistogramSvc.h.

398  { return bookProf(loc.first, loc.second, title, BINS(x), BINS(y), upper, lower); }
virtual P1D * bookProf(CSTR par, CSTR rel, CSTR title, DBINS(x), CSTR opt)
Book histogram and register it with the histogram data store.
Definition: HistogramSvc.h:244
#define BINS(x)
Definition: HistogramSvc.h:40
virtual P2D* HistogramSvc::bookProf ( CSTR  par,
int  hID,
CSTR  title,
DBINS(x)  ,
DBINS(y)  ,
double  upper,
double  lower 
)
inlinevirtual

Definition at line 399 of file HistogramSvc.h.

400  { return bookProf(par, _STR(hID), title, BINS(x),BINS(y), upper, lower); }
virtual P1D * bookProf(CSTR par, CSTR rel, CSTR title, DBINS(x), CSTR opt)
Book histogram and register it with the histogram data store.
Definition: HistogramSvc.h:244
#define BINS(x)
Definition: HistogramSvc.h:40
std::string _STR(int i)
virtual P2D* HistogramSvc::bookProf ( DataObject pPar,
int  hID,
CSTR  title,
DBINS(x)  ,
DBINS(y)  ,
double  upper,
double  lower 
)
inlinevirtual

Definition at line 401 of file HistogramSvc.h.

402  { return bookProf(pPar,_STR(hID), title, BINS(x),BINS(y), upper, lower); }
virtual P1D * bookProf(CSTR par, CSTR rel, CSTR title, DBINS(x), CSTR opt)
Book histogram and register it with the histogram data store.
Definition: HistogramSvc.h:244
#define BINS(x)
Definition: HistogramSvc.h:40
std::string _STR(int i)
virtual P2D* HistogramSvc::bookProf ( DataObject pPar,
CSTR  rel,
CSTR  title,
DBINS(x)  ,
DBINS(y)  ,
double  upper,
double  lower 
)
inlinevirtual

Definition at line 403 of file HistogramSvc.h.

404  { return i_book(pPar,rel,title,Gaudi::createProf2D(title, BINS(x),BINS(y), upper, lower)); }
T * i_book(DataObject *pPar, CSTR rel, CSTR title, const std::pair< DataObject *, T * > &o)
Definition: HistogramSvc.h:165
std::pair< DataObject *, AIDA::IProfile2D * > createProf2D(const AIDA::IProfile2D &hist)
Copy constructor.
#define BINS(x)
Definition: HistogramSvc.h:40
virtual P2D* HistogramSvc::bookProf ( CSTR  full,
CSTR  title,
DBINS(x)  ,
DBINS(y)   
)
inlinevirtual

Definition at line 406 of file HistogramSvc.h.

407  { return bookProf(i_splitPath(full), title, BINS(x),BINS(y)); }
std::pair< std::string, std::string > i_splitPath(CSTR full)
Split full path into its components.
virtual P1D * bookProf(CSTR par, CSTR rel, CSTR title, DBINS(x), CSTR opt)
Book histogram and register it with the histogram data store.
Definition: HistogramSvc.h:244
#define BINS(x)
Definition: HistogramSvc.h:40
virtual P2D* HistogramSvc::bookProf ( CSTR  par,
CSTR  rel,
CSTR  title,
DBINS(x)  ,
DBINS(y)   
)
inlinevirtual

Definition at line 408 of file HistogramSvc.h.

409  { return bookProf(createPath(par), rel, title, BINS(x),BINS(y)); }
virtual P1D * bookProf(CSTR par, CSTR rel, CSTR title, DBINS(x), CSTR opt)
Book histogram and register it with the histogram data store.
Definition: HistogramSvc.h:244
#define BINS(x)
Definition: HistogramSvc.h:40
virtual DataObject * createPath(CSTR newPath)
Create all directories in a given full path.
virtual P2D* HistogramSvc::bookProf ( STRPAIR  loc,
CSTR  title,
DBINS(x)  ,
DBINS(y)   
)
inlinevirtual

Definition at line 410 of file HistogramSvc.h.

411  { return bookProf(loc.first, loc.second, title, BINS(x), BINS(y)); }
virtual P1D * bookProf(CSTR par, CSTR rel, CSTR title, DBINS(x), CSTR opt)
Book histogram and register it with the histogram data store.
Definition: HistogramSvc.h:244
#define BINS(x)
Definition: HistogramSvc.h:40
virtual P2D* HistogramSvc::bookProf ( CSTR  par,
int  hID,
CSTR  title,
DBINS(x)  ,
DBINS(y)   
)
inlinevirtual

Definition at line 412 of file HistogramSvc.h.

413  { return bookProf(par, _STR(hID), title, BINS(x),BINS(y)); }
virtual P1D * bookProf(CSTR par, CSTR rel, CSTR title, DBINS(x), CSTR opt)
Book histogram and register it with the histogram data store.
Definition: HistogramSvc.h:244
#define BINS(x)
Definition: HistogramSvc.h:40
std::string _STR(int i)
virtual P2D* HistogramSvc::bookProf ( DataObject pPar,
int  hID,
CSTR  title,
DBINS(x)  ,
DBINS(y)   
)
inlinevirtual

Definition at line 414 of file HistogramSvc.h.

415  { return bookProf(pPar,_STR(hID), title, BINS(x),BINS(y)); }
virtual P1D * bookProf(CSTR par, CSTR rel, CSTR title, DBINS(x), CSTR opt)
Book histogram and register it with the histogram data store.
Definition: HistogramSvc.h:244
#define BINS(x)
Definition: HistogramSvc.h:40
std::string _STR(int i)
virtual P2D* HistogramSvc::bookProf ( DataObject pPar,
CSTR  rel,
CSTR  title,
DBINS(x)  ,
DBINS(y)   
)
inlinevirtual

Definition at line 416 of file HistogramSvc.h.

417  { return i_book(pPar,rel,title,Gaudi::createProf2D(title, BINS(x),BINS(y),0,0));}
T * i_book(DataObject *pPar, CSTR rel, CSTR title, const std::pair< DataObject *, T * > &o)
Definition: HistogramSvc.h:165
std::pair< DataObject *, AIDA::IProfile2D * > createProf2D(const AIDA::IProfile2D &hist)
Copy constructor.
#define BINS(x)
Definition: HistogramSvc.h:40
virtual P2D* HistogramSvc::bookProf ( CSTR  full,
CSTR  title,
Edges  x,
Edges  y 
)
inlinevirtual

Book histogram and register it with the histogram data store.

Parameters
fullFull path to the node of the object. The basename (last part of the full) has to be an integer number (otherwise conversion to HBOOK is not possible)
parPath to parent node of the object, the directory the histogram will be stored in.
pParPointer to parent node
relHistogram identifier (std::string), the relative path to the object with respect to the parent node
hIDHistogram identifier (int) of the histogram
titleTitle property of the histogram
x/yBin edges for variable binned histogram in X/Y.

Definition at line 464 of file HistogramSvc.h.

465  { return bookProf(i_splitPath(full), title, x, y); }
std::pair< std::string, std::string > i_splitPath(CSTR full)
Split full path into its components.
virtual P1D * bookProf(CSTR par, CSTR rel, CSTR title, DBINS(x), CSTR opt)
Book histogram and register it with the histogram data store.
Definition: HistogramSvc.h:244
virtual P2D* HistogramSvc::bookProf ( CSTR  par,
CSTR  rel,
CSTR  title,
Edges  x,
Edges  y 
)
inlinevirtual

Definition at line 466 of file HistogramSvc.h.

467  { return bookProf(createPath(par), rel, title, x, y); }
virtual P1D * bookProf(CSTR par, CSTR rel, CSTR title, DBINS(x), CSTR opt)
Book histogram and register it with the histogram data store.
Definition: HistogramSvc.h:244
virtual DataObject * createPath(CSTR newPath)
Create all directories in a given full path.
virtual P2D* HistogramSvc::bookProf ( CSTR  par,
int  hID,
CSTR  title,
Edges  x,
Edges  y 
)
inlinevirtual

Definition at line 468 of file HistogramSvc.h.

469  { return bookProf(par, _STR(hID), title, x, y); }
virtual P1D * bookProf(CSTR par, CSTR rel, CSTR title, DBINS(x), CSTR opt)
Book histogram and register it with the histogram data store.
Definition: HistogramSvc.h:244
std::string _STR(int i)
virtual P2D* HistogramSvc::bookProf ( DataObject pPar,
int  hID,
CSTR  title,
Edges  x,
Edges  y 
)
inlinevirtual

Definition at line 470 of file HistogramSvc.h.

471  { return bookProf(pPar, _STR(hID), title, x, y); }
virtual P1D * bookProf(CSTR par, CSTR rel, CSTR title, DBINS(x), CSTR opt)
Book histogram and register it with the histogram data store.
Definition: HistogramSvc.h:244
std::string _STR(int i)
virtual P2D* HistogramSvc::bookProf ( STRPAIR  loc,
CSTR  title,
Edges  x,
Edges  y 
)
inlinevirtual

Definition at line 472 of file HistogramSvc.h.

473  { return bookProf(loc.first, loc.second, title, x, y); }
virtual P1D * bookProf(CSTR par, CSTR rel, CSTR title, DBINS(x), CSTR opt)
Book histogram and register it with the histogram data store.
Definition: HistogramSvc.h:244
virtual P2D* HistogramSvc::bookProf ( DataObject pPar,
CSTR  rel,
CSTR  title,
Edges  x,
Edges  y 
)
inlinevirtual

Definition at line 474 of file HistogramSvc.h.

475  { return i_book(pPar, rel, title, Gaudi::createProf2D(title,x,y,0,0)); }
T * i_book(DataObject *pPar, CSTR rel, CSTR title, const std::pair< DataObject *, T * > &o)
Definition: HistogramSvc.h:165
std::pair< DataObject *, AIDA::IProfile2D * > createProf2D(const AIDA::IProfile2D &hist)
Copy constructor.
virtual P2D* HistogramSvc::bookProf ( CSTR  full,
CSTR  title,
Edges  x,
Edges  y,
double  upper,
double  lower 
)
inlinevirtual

Definition at line 477 of file HistogramSvc.h.

478  { return bookProf(i_splitPath(full), title, x, y, upper, lower); }
std::pair< std::string, std::string > i_splitPath(CSTR full)
Split full path into its components.
virtual P1D * bookProf(CSTR par, CSTR rel, CSTR title, DBINS(x), CSTR opt)
Book histogram and register it with the histogram data store.
Definition: HistogramSvc.h:244
virtual P2D* HistogramSvc::bookProf ( CSTR  par,
CSTR  rel,
CSTR  title,
Edges  x,
Edges  y,
double  upper,
double  lower 
)
inlinevirtual

Definition at line 479 of file HistogramSvc.h.

480  { return bookProf(createPath(par), rel, title, x, y, upper, lower); }
virtual P1D * bookProf(CSTR par, CSTR rel, CSTR title, DBINS(x), CSTR opt)
Book histogram and register it with the histogram data store.
Definition: HistogramSvc.h:244
virtual DataObject * createPath(CSTR newPath)
Create all directories in a given full path.
virtual P2D* HistogramSvc::bookProf ( CSTR  par,
int  hID,
CSTR  title,
Edges  x,
Edges  y,
double  upper,
double  lower 
)
inlinevirtual

Definition at line 481 of file HistogramSvc.h.

482  { return bookProf(par, _STR(hID), title, x, y, upper, lower); }
virtual P1D * bookProf(CSTR par, CSTR rel, CSTR title, DBINS(x), CSTR opt)
Book histogram and register it with the histogram data store.
Definition: HistogramSvc.h:244
std::string _STR(int i)
virtual P2D* HistogramSvc::bookProf ( DataObject pPar,
int  hID,
CSTR  title,
Edges  x,
Edges  y,
double  upper,
double  lower 
)
inlinevirtual

Definition at line 483 of file HistogramSvc.h.

484  { return bookProf(pPar, _STR(hID), title, x, y, upper, lower); }
virtual P1D * bookProf(CSTR par, CSTR rel, CSTR title, DBINS(x), CSTR opt)
Book histogram and register it with the histogram data store.
Definition: HistogramSvc.h:244
std::string _STR(int i)
virtual P2D* HistogramSvc::bookProf ( STRPAIR  loc,
CSTR  title,
Edges  x,
Edges  y,
double  upper,
double  lower 
)
inlinevirtual

Definition at line 485 of file HistogramSvc.h.

486  { return bookProf(loc.first, loc.second, title, x, y, upper, lower); }
virtual P1D * bookProf(CSTR par, CSTR rel, CSTR title, DBINS(x), CSTR opt)
Book histogram and register it with the histogram data store.
Definition: HistogramSvc.h:244
virtual P2D* HistogramSvc::bookProf ( DataObject pPar,
CSTR  rel,
CSTR  title,
Edges  x,
Edges  y,
double  upper,
double  lower 
)
inlinevirtual

Definition at line 487 of file HistogramSvc.h.

488  { return i_book(pPar, rel, title, Gaudi::createProf2D(title,x,y, upper, lower)); }
T * i_book(DataObject *pPar, CSTR rel, CSTR title, const std::pair< DataObject *, T * > &o)
Definition: HistogramSvc.h:165
std::pair< DataObject *, AIDA::IProfile2D * > createProf2D(const AIDA::IProfile2D &hist)
Copy constructor.
StatusCode HistogramSvc::connectInput ( CSTR  ident)

Connect input histogram file to the service.

Parameters
ident[IN] Input specification

Definition at line 217 of file HistogramSvc.cpp.

217  {
218  using Parser = Gaudi::Utils::AttribStringParser;
219  MsgStream log (msgSvc(), name());
220  DataObject* pO = 0;
221  StatusCode status = this->findObject(m_rootName, pO);
222  if (status.isSuccess()) {
223  std::string::size_type loc = ident.find(" ");
224  std::string filename, auth, svc = "", typ = "";
225  std::string logname = ident.substr(0, loc);
226  for (auto attrib: Parser(ident.substr(loc+1))) {
227  switch(::toupper(attrib.tag[0])) {
228  case 'F': // FILE='<file name>'
229  case 'D': // DATAFILE='<file name>'
230  filename = std::move(attrib.value);
231  break;
232  case 'T': // TYP='<HBOOK,ROOT,OBJY,...>'
233  typ = std::move(attrib.value);
234  break;
235  default:
236  break;
237  }
238  }
239  if (typ.length() > 0) {
240  // Now add the registry entry to the store
241  std::string entryname = m_rootName;
242  entryname += '/';
243  entryname += logname;
244  GenericAddress* pA = 0;
245  switch(::toupper(typ[0])) {
246  case 'H':
247  pA=new GenericAddress(HBOOK_StorageType,CLID_StatisticsFile,
248  filename,entryname,0,'O');
249  break;
250  case 'R':
251  pA=new GenericAddress(ROOT_StorageType,CLID_StatisticsFile,
252  filename,entryname,0,'O');
253  break;
254  }
255  if (0 != pA) {
256  status = registerAddress(pO, logname, pA);
257  if (status.isSuccess()) {
258  log << MSG::INFO << "Added stream file:" << filename
259  << " as " << logname << endmsg;
260  return status;
261  }
262  pA->release();
263  }
264  }
265  }
266  log << MSG::ERROR << "Cannot add " << ident << " invalid filename!" << endmsg;
267  return StatusCode::FAILURE;
268 }
Definition of the MsgStream class used to transmit messages.
Definition: MsgStream.h:24
const long HBOOK_StorageType
Definition: ClassID.h:57
SmartIF< IMessageSvc > & msgSvc() const
The standard message service.
bool isSuccess() const
Test for a status code of SUCCESS.
Definition: StatusCode.h:75
std::string m_rootName
Name of root event.
Definition: DataSvc.h:50
Generic Transient Address.
virtual StatusCode registerAddress(const std::string &fullPath, IOpaqueAddress *pAddress)
IDataManagerSvc: Register object address with the data store.
Definition: DataSvc.cpp:249
virtual unsigned long release()
release reference to object
This class is used for returning status codes from appropriate routines.
Definition: StatusCode.h:30
const long ROOT_StorageType
Definition: ClassID.h:53
virtual const std::string & name() const
Retrieve name of the service.
Definition: Service.cpp:329
virtual StatusCode findObject(IRegistry *pReg, CSTR path, P1D *&obj)
Definition: HistogramSvc.h:678
A DataObject is the base class of any identifiable object on any data store.
Definition: DataObject.h:31
void toupper(std::string &s)
MsgStream & endmsg(MsgStream &s)
MsgStream Modifier: endmsg. Calls the output method of the MsgStream.
Definition: MsgStream.h:244
H1D* HistogramSvc::createCopy ( CSTR  full,
const H1D h 
)
inline

Definition at line 828 of file HistogramSvc.h.

829  { return createCopy(i_splitPath(full), h); }
std::pair< std::string, std::string > i_splitPath(CSTR full)
Split full path into its components.
H1D * createCopy(CSTR full, const H1D &h)
Definition: HistogramSvc.h:828
H1D* HistogramSvc::createCopy ( CSTR  par,
CSTR  rel,
const H1D h 
)
inline

Definition at line 830 of file HistogramSvc.h.

831  { return createCopy(createPath(par), rel, h); }
virtual DataObject * createPath(CSTR newPath)
Create all directories in a given full path.
H1D * createCopy(CSTR full, const H1D &h)
Definition: HistogramSvc.h:828
H1D* HistogramSvc::createCopy ( STRPAIR  loc,
const H1D h 
)
inline

Definition at line 832 of file HistogramSvc.h.

833  { return createCopy(loc.first, loc.second, h); }
H1D * createCopy(CSTR full, const H1D &h)
Definition: HistogramSvc.h:828
H1D* HistogramSvc::createCopy ( DataObject pPar,
CSTR  rel,
const H1D h 
)
inline

Definition at line 834 of file HistogramSvc.h.

835  { return i_book(pPar, rel, h.title(), Gaudi::createH1D(h)); }
std::pair< DataObject *, AIDA::IHistogram1D * > createH1D(const AIDA::IHistogram1D &hist)
Copy constructor.
T * i_book(DataObject *pPar, CSTR rel, CSTR title, const std::pair< DataObject *, T * > &o)
Definition: HistogramSvc.h:165
H2D* HistogramSvc::createCopy ( CSTR  full,
const H2D h 
)
inline

Definition at line 845 of file HistogramSvc.h.

846  { return createCopy(i_splitPath(full), h); }
std::pair< std::string, std::string > i_splitPath(CSTR full)
Split full path into its components.
H1D * createCopy(CSTR full, const H1D &h)
Definition: HistogramSvc.h:828
H2D* HistogramSvc::createCopy ( CSTR  par,
CSTR  rel,
const H2D h 
)
inline

Definition at line 847 of file HistogramSvc.h.

848  { return createCopy(createPath(par), rel, h); }
virtual DataObject * createPath(CSTR newPath)
Create all directories in a given full path.
H1D * createCopy(CSTR full, const H1D &h)
Definition: HistogramSvc.h:828
H2D* HistogramSvc::createCopy ( STRPAIR  loc,
const H2D h 
)
inline

Definition at line 849 of file HistogramSvc.h.

850  { return createCopy(loc.first, loc.second, h); }
H1D * createCopy(CSTR full, const H1D &h)
Definition: HistogramSvc.h:828
H2D* HistogramSvc::createCopy ( DataObject pPar,
CSTR  rel,
const H2D h 
)
inline

Definition at line 851 of file HistogramSvc.h.

852  { return i_book(pPar, rel, h.title(), Gaudi::createH2D(h)); }
T * i_book(DataObject *pPar, CSTR rel, CSTR title, const std::pair< DataObject *, T * > &o)
Definition: HistogramSvc.h:165
std::pair< DataObject *, AIDA::IHistogram2D * > createH2D(const AIDA::IHistogram2D &hist)
Copy constructor.
H3D* HistogramSvc::createCopy ( CSTR  full,
const H3D h 
)
inline

Definition at line 862 of file HistogramSvc.h.

863  { return createCopy(i_splitPath(full), h); }
std::pair< std::string, std::string > i_splitPath(CSTR full)
Split full path into its components.
H1D * createCopy(CSTR full, const H1D &h)
Definition: HistogramSvc.h:828
H3D* HistogramSvc::createCopy ( CSTR  par,
CSTR  rel,
const H3D h 
)
inline

Definition at line 864 of file HistogramSvc.h.

865  { return createCopy(createPath(par), rel, h); }
virtual DataObject * createPath(CSTR newPath)
Create all directories in a given full path.
H1D * createCopy(CSTR full, const H1D &h)
Definition: HistogramSvc.h:828
H3D* HistogramSvc::createCopy ( STRPAIR  loc,
const H3D h 
)
inline

Definition at line 866 of file HistogramSvc.h.

867  { return createCopy(loc.first, loc.second, h); }
H1D * createCopy(CSTR full, const H1D &h)
Definition: HistogramSvc.h:828
H3D* HistogramSvc::createCopy ( DataObject pPar,
CSTR  rel,
const H3D h 
)
inline

Definition at line 868 of file HistogramSvc.h.

869  { return i_book(pPar, rel, h.title(), Gaudi::createH3D(h)); }
T * i_book(DataObject *pPar, CSTR rel, CSTR title, const std::pair< DataObject *, T * > &o)
Definition: HistogramSvc.h:165
std::pair< DataObject *, AIDA::IHistogram3D * > createH3D(const AIDA::IHistogram3D &hist)
Copy constructor.
P1D* HistogramSvc::createCopy ( CSTR  full,
const P1D h 
)
inline

Definition at line 888 of file HistogramSvc.h.

889  { return createCopy(i_splitPath(full), h); }
std::pair< std::string, std::string > i_splitPath(CSTR full)
Split full path into its components.
H1D * createCopy(CSTR full, const H1D &h)
Definition: HistogramSvc.h:828
P1D* HistogramSvc::createCopy ( CSTR  par,
CSTR  rel,
const P1D h 
)
inline

Definition at line 890 of file HistogramSvc.h.

891  { return createCopy(createPath(par), rel, h); }
virtual DataObject * createPath(CSTR newPath)
Create all directories in a given full path.
H1D * createCopy(CSTR full, const H1D &h)
Definition: HistogramSvc.h:828
P1D* HistogramSvc::createCopy ( STRPAIR  loc,
const P1D h 
)
inline

Definition at line 892 of file HistogramSvc.h.

893  { return createCopy(loc.first, loc.second, h); }
H1D * createCopy(CSTR full, const H1D &h)
Definition: HistogramSvc.h:828
P1D* HistogramSvc::createCopy ( DataObject pPar,
CSTR  rel,
const P1D h 
)
inline

Definition at line 894 of file HistogramSvc.h.

895  { return i_book(pPar, rel, h.title(), Gaudi::createProf1D(h)); }
T * i_book(DataObject *pPar, CSTR rel, CSTR title, const std::pair< DataObject *, T * > &o)
Definition: HistogramSvc.h:165
std::pair< DataObject *, AIDA::IProfile1D * > createProf1D(const AIDA::IProfile1D &hist)
Copy constructor.
P2D* HistogramSvc::createCopy ( CSTR  full,
const P2D h 
)
inline

Definition at line 915 of file HistogramSvc.h.

916  { return createCopy(i_splitPath(full), h); }
std::pair< std::string, std::string > i_splitPath(CSTR full)
Split full path into its components.
H1D * createCopy(CSTR full, const H1D &h)
Definition: HistogramSvc.h:828
P2D* HistogramSvc::createCopy ( CSTR  par,
CSTR  rel,
const P2D h 
)
inline

Definition at line 917 of file HistogramSvc.h.

918  { return createCopy(createPath(par), rel, h); }
virtual DataObject * createPath(CSTR newPath)
Create all directories in a given full path.
H1D * createCopy(CSTR full, const H1D &h)
Definition: HistogramSvc.h:828
P2D* HistogramSvc::createCopy ( STRPAIR  loc,
const P2D h 
)
inline

Definition at line 919 of file HistogramSvc.h.

920  { return createCopy(loc.first, loc.second, h); }
H1D * createCopy(CSTR full, const H1D &h)
Definition: HistogramSvc.h:828
P2D* HistogramSvc::createCopy ( DataObject pPar,
CSTR  rel,
const P2D h 
)
inline

Definition at line 921 of file HistogramSvc.h.

922  { return i_book(pPar, rel, h.title(), Gaudi::createProf2D(h)); }
T * i_book(DataObject *pPar, CSTR rel, CSTR title, const std::pair< DataObject *, T * > &o)
Definition: HistogramSvc.h:165
std::pair< DataObject *, AIDA::IProfile2D * > createProf2D(const AIDA::IProfile2D &hist)
Copy constructor.
DataObject * HistogramSvc::createDirectory ( CSTR  parentDir,
CSTR  subDir 
)
virtual

Create a sub-directory in a directory.

Parameters
parentDirname of the parent directory
subDirto identify the histogram object in the store

Definition at line 186 of file HistogramSvc.cpp.

186  {
187  DataObject* directory = new DataObject();
188  if (0 != directory) {
189  DataObject* pnode;
190  StatusCode status = DataSvc::retrieveObject(parentDir, pnode);
191  if(status.isSuccess()) {
192  status = DataSvc::registerObject(pnode, subDir, directory);
193  if (!status.isSuccess()) {
194  MsgStream log(msgSvc(), name());
195  log << MSG::ERROR << "Unable to create the histogram directory: "
196  << parentDir << "/" << subDir << endmsg;
197  delete directory;
198  return 0;
199  }
200  }
201  else {
202  MsgStream log(msgSvc(), name());
203  log << MSG::ERROR << "Unable to create the histogram directory: "
204  << parentDir << "/" << subDir << endmsg;
205  delete directory;
206  return 0;
207  }
208  }
209  return directory;
210 }
Definition of the MsgStream class used to transmit messages.
Definition: MsgStream.h:24
virtual StatusCode registerObject(const std::string &fullPath, DataObject *pObject)
Register object with the data store.
Definition: DataSvc.cpp:361
SmartIF< IMessageSvc > & msgSvc() const
The standard message service.
bool isSuccess() const
Test for a status code of SUCCESS.
Definition: StatusCode.h:75
This class is used for returning status codes from appropriate routines.
Definition: StatusCode.h:30
virtual StatusCode retrieveObject(IRegistry *pDirectory, const std::string &path, DataObject *&pObject)
Retrieve object from data store.
Definition: DataSvc.cpp:782
virtual const std::string & name() const
Retrieve name of the service.
Definition: Service.cpp:329
A DataObject is the base class of any identifiable object on any data store.
Definition: DataObject.h:31
MsgStream & endmsg(MsgStream &s)
MsgStream Modifier: endmsg. Calls the output method of the MsgStream.
Definition: MsgStream.h:244
H1D* HistogramSvc::createHistogram1D ( CSTR  name,
CSTR  tit,
DBINS(x)  ,
CSTR   
)
inline

Definition at line 822 of file HistogramSvc.h.

823  { return book( name, tit, BINS(x)); }
H2D const H3D int NOT_IMPLEMENTED H2D CSTR tit
Definition: HistogramSvc.h:820
virtual H1D * book(CSTR par, CSTR rel, CSTR title, DBINS(x))
Book histogram and register it with the histogram data store.
Definition: HistogramSvc.h:213
#define BINS(x)
Definition: HistogramSvc.h:40
virtual const std::string & name() const
Retrieve name of the service.
Definition: Service.cpp:329
H1D* HistogramSvc::createHistogram1D ( CSTR  name,
CSTR  title,
const Edges x,
CSTR   
)
inline

Definition at line 824 of file HistogramSvc.h.

825  { return book(name, title, x); }
virtual H1D * book(CSTR par, CSTR rel, CSTR title, DBINS(x))
Book histogram and register it with the histogram data store.
Definition: HistogramSvc.h:213
virtual const std::string & name() const
Retrieve name of the service.
Definition: Service.cpp:329
H1D* HistogramSvc::createHistogram1D ( CSTR  nameAndTitle,
DBINS(x)   
)
inline

Definition at line 826 of file HistogramSvc.h.

827  { return book(nameAndTitle, nameAndTitle, BINS(x)); }
virtual H1D * book(CSTR par, CSTR rel, CSTR title, DBINS(x))
Book histogram and register it with the histogram data store.
Definition: HistogramSvc.h:213
#define BINS(x)
Definition: HistogramSvc.h:40
H2D* HistogramSvc::createHistogram2D ( CSTR  name,
CSTR  tit,
DBINS(x)  ,
DBINS(y)   
)
inline

Definition at line 837 of file HistogramSvc.h.

838  { return book( name, tit, BINS(x), BINS(y)); }
H2D const H3D int NOT_IMPLEMENTED H2D CSTR tit
Definition: HistogramSvc.h:820
virtual H1D * book(CSTR par, CSTR rel, CSTR title, DBINS(x))
Book histogram and register it with the histogram data store.
Definition: HistogramSvc.h:213
#define BINS(x)
Definition: HistogramSvc.h:40
virtual const std::string & name() const
Retrieve name of the service.
Definition: Service.cpp:329
H2D* HistogramSvc::createHistogram2D ( CSTR  name,
CSTR  tit,
DBINS(x)  ,
DBINS(y)  ,
CSTR   
)
inline

Definition at line 839 of file HistogramSvc.h.

840  { return book( name, tit, BINS(x), BINS(y)); }
H2D const H3D int NOT_IMPLEMENTED H2D CSTR tit
Definition: HistogramSvc.h:820
virtual H1D * book(CSTR par, CSTR rel, CSTR title, DBINS(x))
Book histogram and register it with the histogram data store.
Definition: HistogramSvc.h:213
#define BINS(x)
Definition: HistogramSvc.h:40
virtual const std::string & name() const
Retrieve name of the service.
Definition: Service.cpp:329
H2D* HistogramSvc::createHistogram2D ( CSTR  name,
CSTR  title,
const Edges x,
const Edges y,
CSTR   
)
inline

Definition at line 841 of file HistogramSvc.h.

842  { return book(name, title, x, y); }
virtual H1D * book(CSTR par, CSTR rel, CSTR title, DBINS(x))
Book histogram and register it with the histogram data store.
Definition: HistogramSvc.h:213
virtual const std::string & name() const
Retrieve name of the service.
Definition: Service.cpp:329
H2D* HistogramSvc::createHistogram2D ( CSTR  nameAndTitle,
DBINS(x)  ,
DBINS(y)   
)
inline

Definition at line 843 of file HistogramSvc.h.

844  { return book(nameAndTitle, nameAndTitle, BINS(x), BINS(y)); }
virtual H1D * book(CSTR par, CSTR rel, CSTR title, DBINS(x))
Book histogram and register it with the histogram data store.
Definition: HistogramSvc.h:213
#define BINS(x)
Definition: HistogramSvc.h:40
H3D* HistogramSvc::createHistogram3D ( CSTR  name,
CSTR  tit,
DBINS(x)  ,
DBINS(y)  ,
DBINS(z)   
)
inline

Definition at line 854 of file HistogramSvc.h.

855  { return book( name, tit, BINS(x), BINS(y), BINS(z)); }
H2D const H3D int NOT_IMPLEMENTED H2D CSTR tit
Definition: HistogramSvc.h:820
virtual H1D * book(CSTR par, CSTR rel, CSTR title, DBINS(x))
Book histogram and register it with the histogram data store.
Definition: HistogramSvc.h:213
#define BINS(x)
Definition: HistogramSvc.h:40
virtual const std::string & name() const
Retrieve name of the service.
Definition: Service.cpp:329
H3D* HistogramSvc::createHistogram3D ( CSTR  name,
CSTR  tit,
DBINS(x)  ,
DBINS(y)  ,
DBINS(z)  ,
CSTR   
)
inline

Definition at line 856 of file HistogramSvc.h.

857  { return book( name, tit, BINS(x), BINS(y), BINS(z)); }
H2D const H3D int NOT_IMPLEMENTED H2D CSTR tit
Definition: HistogramSvc.h:820
virtual H1D * book(CSTR par, CSTR rel, CSTR title, DBINS(x))
Book histogram and register it with the histogram data store.
Definition: HistogramSvc.h:213
#define BINS(x)
Definition: HistogramSvc.h:40
virtual const std::string & name() const
Retrieve name of the service.
Definition: Service.cpp:329
H3D* HistogramSvc::createHistogram3D ( CSTR  name,
CSTR  title,
const Edges x,
const Edges y,
const Edges z,
CSTR   
)
inline

Definition at line 858 of file HistogramSvc.h.

859  { return book(name, title, x, y, z); }
virtual H1D * book(CSTR par, CSTR rel, CSTR title, DBINS(x))
Book histogram and register it with the histogram data store.
Definition: HistogramSvc.h:213
virtual const std::string & name() const
Retrieve name of the service.
Definition: Service.cpp:329
H3D* HistogramSvc::createHistogram3D ( CSTR  nameAndTitle,
DBINS(x)  ,
DBINS(y)  ,
DBINS(z)   
)
inline

Definition at line 860 of file HistogramSvc.h.

861  { return book(nameAndTitle, nameAndTitle, BINS(x), BINS(y), BINS(z)); }
virtual H1D * book(CSTR par, CSTR rel, CSTR title, DBINS(x))
Book histogram and register it with the histogram data store.
Definition: HistogramSvc.h:213
#define BINS(x)
Definition: HistogramSvc.h:40
DataObject * HistogramSvc::createPath ( CSTR  newPath)
virtual

Create all directories in a given full path.

Definition at line 156 of file HistogramSvc.cpp.

156  {
157  std::string tmpPath = newPath;
158  if (tmpPath[0] != SEPARATOR) {
159  tmpPath.insert(tmpPath.begin(), SEPARATOR);
160  tmpPath.insert(tmpPath.begin(), m_rootName.begin(), m_rootName.end());
161  }
162  // Remove trailing "/" from newPath if it exists
163  if (tmpPath.rfind(SEPARATOR) == tmpPath.length()-1) {
164  tmpPath.erase(tmpPath.rfind(SEPARATOR),1);
165  }
166  DataObject* pObject = 0;
167  StatusCode sc = DataSvc::findObject(tmpPath, pObject);
168  if(sc.isSuccess()) {
169  return pObject;
170  }
171  int sep = tmpPath.rfind(SEPARATOR);
172  std::string rest(tmpPath, sep+1, tmpPath.length()-sep);
173  std::string subPath(tmpPath, 0, sep);
174  if(0 != sep) {
175  createPath(subPath);
176  }
177  else {
178  MsgStream log(msgSvc(), name());
179  log << MSG::ERROR << "Unable to create the histogram path" << endmsg;
180  return 0;
181  }
182  pObject = createDirectory(subPath, rest);
183  return pObject;
184 }
Definition of the MsgStream class used to transmit messages.
Definition: MsgStream.h:24
virtual StatusCode findObject(const std::string &fullPath, DataObject *&pObject)
Find object identified by its full path in the data store.
Definition: DataSvc.cpp:855
SmartIF< IMessageSvc > & msgSvc() const
The standard message service.
bool isSuccess() const
Test for a status code of SUCCESS.
Definition: StatusCode.h:75
std::string m_rootName
Name of root event.
Definition: DataSvc.h:50
This class is used for returning status codes from appropriate routines.
Definition: StatusCode.h:30
virtual DataObject * createPath(CSTR newPath)
Create all directories in a given full path.
virtual const std::string & name() const
Retrieve name of the service.
Definition: Service.cpp:329
virtual DataObject * createDirectory(CSTR parentDir, CSTR subDir)
Create a sub-directory in a directory.
A DataObject is the base class of any identifiable object on any data store.
Definition: DataObject.h:31
MsgStream & endmsg(MsgStream &s)
MsgStream Modifier: endmsg. Calls the output method of the MsgStream.
Definition: MsgStream.h:244
P1D* HistogramSvc::createProfile1D ( CSTR  name,
CSTR  tit,
DBINS(x)  ,
CSTR  opt 
)
inline

Definition at line 873 of file HistogramSvc.h.

874  { return bookProf( name, tit, BINS(x) , opt ); }
H2D const H3D int NOT_IMPLEMENTED H2D CSTR tit
Definition: HistogramSvc.h:820
virtual P1D * bookProf(CSTR par, CSTR rel, CSTR title, DBINS(x), CSTR opt)
Book histogram and register it with the histogram data store.
Definition: HistogramSvc.h:244
#define BINS(x)
Definition: HistogramSvc.h:40
string opt
print 'Summary: %32s [s] d d steps'%(summary.protocol,summary.type,summary.nevt,len(summary.data),)
Definition: ana.py:116
virtual const std::string & name() const
Retrieve name of the service.
Definition: Service.cpp:329
P1D* HistogramSvc::createProfile1D ( CSTR  name,
CSTR  tit,
DBINS(x)  ,
double  upper,
double  lower,
CSTR  opt 
)
inline

Definition at line 875 of file HistogramSvc.h.

876  { return bookProf( name, tit, BINS(x), upper, lower , opt ); }
H2D const H3D int NOT_IMPLEMENTED H2D CSTR tit
Definition: HistogramSvc.h:820
virtual P1D * bookProf(CSTR par, CSTR rel, CSTR title, DBINS(x), CSTR opt)
Book histogram and register it with the histogram data store.
Definition: HistogramSvc.h:244
#define BINS(x)
Definition: HistogramSvc.h:40
string opt
print 'Summary: %32s [s] d d steps'%(summary.protocol,summary.type,summary.nevt,len(summary.data),)
Definition: ana.py:116
virtual const std::string & name() const
Retrieve name of the service.
Definition: Service.cpp:329
P1D* HistogramSvc::createProfile1D ( CSTR  name,
CSTR  title,
const Edges x,
CSTR   
)
inline

Definition at line 877 of file HistogramSvc.h.

878  { return bookProf(name, title, x ); }
virtual P1D * bookProf(CSTR par, CSTR rel, CSTR title, DBINS(x), CSTR opt)
Book histogram and register it with the histogram data store.
Definition: HistogramSvc.h:244
virtual const std::string & name() const
Retrieve name of the service.
Definition: Service.cpp:329
P1D* HistogramSvc::createProfile1D ( CSTR  name,
CSTR  title,
const Edges x,
double  upper,
double  lower,
CSTR   
)
inline

Definition at line 879 of file HistogramSvc.h.

880  { return bookProf(name, title, x, upper, lower ); }
virtual P1D * bookProf(CSTR par, CSTR rel, CSTR title, DBINS(x), CSTR opt)
Book histogram and register it with the histogram data store.
Definition: HistogramSvc.h:244
virtual const std::string & name() const
Retrieve name of the service.
Definition: Service.cpp:329
P1D* HistogramSvc::createProfile1D ( CSTR  nametit,
DBINS(x)   
)
inline

Definition at line 882 of file HistogramSvc.h.

883  { return bookProf( nametit, nametit, BINS(x) , "s"); }
virtual P1D * bookProf(CSTR par, CSTR rel, CSTR title, DBINS(x), CSTR opt)
Book histogram and register it with the histogram data store.
Definition: HistogramSvc.h:244
#define BINS(x)
Definition: HistogramSvc.h:40
P1D* HistogramSvc::createProfile1D ( CSTR  nametit,
DBINS(x)  ,
double  upper,
double  lower 
)
inline

Definition at line 884 of file HistogramSvc.h.

885  { return bookProf( nametit, nametit, BINS(x), upper, lower , "s"); }
virtual P1D * bookProf(CSTR par, CSTR rel, CSTR title, DBINS(x), CSTR opt)
Book histogram and register it with the histogram data store.
Definition: HistogramSvc.h:244
#define BINS(x)
Definition: HistogramSvc.h:40
P2D* HistogramSvc::createProfile2D ( CSTR  name,
CSTR  tit,
DBINS(x)  ,
DBINS(y)   
)
inline

Definition at line 897 of file HistogramSvc.h.

898  { return bookProf( name, tit, BINS(x), BINS(y)); }
H2D const H3D int NOT_IMPLEMENTED H2D CSTR tit
Definition: HistogramSvc.h:820
virtual P1D * bookProf(CSTR par, CSTR rel, CSTR title, DBINS(x), CSTR opt)
Book histogram and register it with the histogram data store.
Definition: HistogramSvc.h:244
#define BINS(x)
Definition: HistogramSvc.h:40
virtual const std::string & name() const
Retrieve name of the service.
Definition: Service.cpp:329
P2D* HistogramSvc::createProfile2D ( CSTR  name,
CSTR  tit,
DBINS(x)  ,
DBINS(y)  ,
CSTR   
)
inline

Definition at line 899 of file HistogramSvc.h.

900  { return bookProf( name, tit, BINS(x), BINS(y)); }
H2D const H3D int NOT_IMPLEMENTED H2D CSTR tit
Definition: HistogramSvc.h:820
virtual P1D * bookProf(CSTR par, CSTR rel, CSTR title, DBINS(x), CSTR opt)
Book histogram and register it with the histogram data store.
Definition: HistogramSvc.h:244
#define BINS(x)
Definition: HistogramSvc.h:40
virtual const std::string & name() const
Retrieve name of the service.
Definition: Service.cpp:329
P2D* HistogramSvc::createProfile2D ( CSTR  name,
CSTR  title,
const Edges x,
const Edges y,
CSTR   
)
inline

Definition at line 901 of file HistogramSvc.h.

902  { return bookProf(name, title, x, y); }
virtual P1D * bookProf(CSTR par, CSTR rel, CSTR title, DBINS(x), CSTR opt)
Book histogram and register it with the histogram data store.
Definition: HistogramSvc.h:244
virtual const std::string & name() const
Retrieve name of the service.
Definition: Service.cpp:329
P2D* HistogramSvc::createProfile2D ( CSTR  nameAndTitle,
DBINS(x)  ,
DBINS(y)   
)
inline

Definition at line 903 of file HistogramSvc.h.

904  { return bookProf(nameAndTitle, nameAndTitle, BINS(x), BINS(y)); }
virtual P1D * bookProf(CSTR par, CSTR rel, CSTR title, DBINS(x), CSTR opt)
Book histogram and register it with the histogram data store.
Definition: HistogramSvc.h:244
#define BINS(x)
Definition: HistogramSvc.h:40
P2D* HistogramSvc::createProfile2D ( CSTR  name,
CSTR  tit,
DBINS(x)  ,
DBINS(y)  ,
double  upper,
double  lower 
)
inline

Definition at line 906 of file HistogramSvc.h.

907  { return bookProf( name, tit, BINS(x), BINS(y), upper, lower); }
H2D const H3D int NOT_IMPLEMENTED H2D CSTR tit
Definition: HistogramSvc.h:820
virtual P1D * bookProf(CSTR par, CSTR rel, CSTR title, DBINS(x), CSTR opt)
Book histogram and register it with the histogram data store.
Definition: HistogramSvc.h:244
#define BINS(x)
Definition: HistogramSvc.h:40
virtual const std::string & name() const
Retrieve name of the service.
Definition: Service.cpp:329
P2D* HistogramSvc::createProfile2D ( CSTR  name,
CSTR  tit,
DBINS(x)  ,
DBINS(y)  ,
double  upper,
double  lower,
CSTR   
)
inline

Definition at line 908 of file HistogramSvc.h.

909  { return bookProf( name, tit, BINS(x), BINS(y), upper, lower); }
H2D const H3D int NOT_IMPLEMENTED H2D CSTR tit
Definition: HistogramSvc.h:820
virtual P1D * bookProf(CSTR par, CSTR rel, CSTR title, DBINS(x), CSTR opt)
Book histogram and register it with the histogram data store.
Definition: HistogramSvc.h:244
#define BINS(x)
Definition: HistogramSvc.h:40
virtual const std::string & name() const
Retrieve name of the service.
Definition: Service.cpp:329
P2D* HistogramSvc::createProfile2D ( CSTR  name,
CSTR  title,
const Edges x,
const Edges y,
double  upper,
double  lower,
CSTR   
)
inline

Definition at line 910 of file HistogramSvc.h.

911  { return bookProf(name, title, x, y, upper, lower); }
virtual P1D * bookProf(CSTR par, CSTR rel, CSTR title, DBINS(x), CSTR opt)
Book histogram and register it with the histogram data store.
Definition: HistogramSvc.h:244
virtual const std::string & name() const
Retrieve name of the service.
Definition: Service.cpp:329
P2D* HistogramSvc::createProfile2D ( CSTR  nameAndTitle,
DBINS(x)  ,
DBINS(y)  ,
double  upper,
double  lower 
)
inline

Definition at line 912 of file HistogramSvc.h.

913  { return bookProf(nameAndTitle, nameAndTitle, BINS(x), BINS(y), upper, lower);}
virtual P1D * bookProf(CSTR par, CSTR rel, CSTR title, DBINS(x), CSTR opt)
Book histogram and register it with the histogram data store.
Definition: HistogramSvc.h:244
#define BINS(x)
Definition: HistogramSvc.h:40
H2D const H3D int NOT_IMPLEMENTED H2D CSTR HistogramSvc::DBINS ( )
inline

Definition at line 820 of file HistogramSvc.h.

821  { return book( name, tit, BINS(x)); }
H2D const H3D int NOT_IMPLEMENTED H2D CSTR tit
Definition: HistogramSvc.h:820
virtual H1D * book(CSTR par, CSTR rel, CSTR title, DBINS(x))
Book histogram and register it with the histogram data store.
Definition: HistogramSvc.h:213
#define BINS(x)
Definition: HistogramSvc.h:40
virtual const std::string & name() const
Retrieve name of the service.
Definition: Service.cpp:329
bool HistogramSvc::destroy ( IBaseHistogram *  hist)

Definition at line 359 of file HistogramSvc.cpp.

359  {
360  StatusCode sc = unregisterObject( dynamic_cast<IHistogram*>(hist) );
361  if ( !sc.isSuccess() ) return false;
362  if ( hist ) delete hist;
363  return true;
364 }
bool isSuccess() const
Test for a status code of SUCCESS.
Definition: StatusCode.h:75
This class is used for returning status codes from appropriate routines.
Definition: StatusCode.h:30
virtual StatusCode unregisterObject(Base *obj)
Definition: HistogramSvc.h:574
H1D* HistogramSvc::divide ( CSTR  nameAndTitle,
const H1D a,
const H1D b 
)
inline

Definition at line 788 of file HistogramSvc.h.

789  { return Helper::act(createCopy(nameAndTitle,a),b,&TH1::Divide); }
H1D * createCopy(CSTR full, const H1D &h)
Definition: HistogramSvc.h:828
static R * act(R *res, const S &b, void(T1::*pmf)(const T2 *, Double_t), Double_t scale)
Definition: HistogramSvc.h:96
H2D* HistogramSvc::divide ( CSTR  nameAndTitle,
const H2D a,
const H2D b 
)
inline

Definition at line 797 of file HistogramSvc.h.

798  { return Helper::act(createCopy(nameAndTitle,a),b,&TH2D::Divide); }
H1D * createCopy(CSTR full, const H1D &h)
Definition: HistogramSvc.h:828
static R * act(R *res, const S &b, void(T1::*pmf)(const T2 *, Double_t), Double_t scale)
Definition: HistogramSvc.h:96
H3D* HistogramSvc::divide ( CSTR  nameAndTitle,
const H3D a,
const H3D b 
)
inline

Definition at line 806 of file HistogramSvc.h.

807  { return Helper::act(createCopy(nameAndTitle,a),b,&TH3D::Divide); }
H1D * createCopy(CSTR full, const H1D &h)
Definition: HistogramSvc.h:828
static R * act(R *res, const S &b, void(T1::*pmf)(const T2 *, Double_t), Double_t scale)
Definition: HistogramSvc.h:96
StatusCode HistogramSvc::finalize ( )
virtual

finalize the service

Reimplemented from DataSvc.

Definition at line 440 of file HistogramSvc.cpp.

441 {
442  if ( !m_mods1D.empty() )
443  {
444  MsgStream log ( msgSvc () , name () ) ;
445  if (msgLevel(MSG::DEBUG))
446  log << MSG::DEBUG
447  << " Substituted histograms #" << m_mods1D.size() << " : " << endmsg;
448  for ( std::set<std::string>::const_iterator ih = m_mods1D.begin() ;
449  m_mods1D.end() != ih ; ++ih )
450  {
451  if (msgLevel(MSG::DEBUG))
452  log << MSG::DEBUG << " Path='" << (*ih) << "'" ;
453  Histo1DMap::const_iterator im = m_defs1D.find( *ih ) ;
454  if ( m_defs1D.end() != im ) { log << " " << im->second ; }
455  }
456  m_mods1D.clear() ;
457  }
458  return DataSvc::finalize () ;
459 }
Definition of the MsgStream class used to transmit messages.
Definition: MsgStream.h:24
std::set< std::string > m_mods1D
Definition: HistogramSvc.h:971
SmartIF< IMessageSvc > & msgSvc() const
The standard message service.
Histo1DMap m_defs1D
Definition: HistogramSvc.h:968
virtual const std::string & name() const
Retrieve name of the service.
Definition: Service.cpp:329
virtual StatusCode finalize()
Service initialization.
Definition: DataSvc.cpp:1241
MsgStream & endmsg(MsgStream &s)
MsgStream Modifier: endmsg. Calls the output method of the MsgStream.
Definition: MsgStream.h:244
MSG::Level msgLevel() const
get the output level from the embedded MsgStream
virtual StatusCode HistogramSvc::findObject ( IRegistry pReg,
CSTR  path,
P1D *&  obj 
)
inlinevirtual

Definition at line 678 of file HistogramSvc.h.

679  { return Helper(this).find(pReg,path,obj); }
GAUDI_API std::string path(const AIDA::IBaseHistogram *aida)
get the path in THS for AIDA histogram
virtual StatusCode HistogramSvc::findObject ( IRegistry pReg,
CSTR  path,
P2D *&  obj 
)
inlinevirtual

Definition at line 680 of file HistogramSvc.h.

681  { return Helper(this).find(pReg,path,obj); }
GAUDI_API std::string path(const AIDA::IBaseHistogram *aida)
get the path in THS for AIDA histogram
virtual StatusCode HistogramSvc::findObject ( IRegistry pReg,
CSTR  path,
H1D *&  obj 
)
inlinevirtual

Definition at line 682 of file HistogramSvc.h.

683  { return Helper(this).find(pReg,path,obj); }
GAUDI_API std::string path(const AIDA::IBaseHistogram *aida)
get the path in THS for AIDA histogram
virtual StatusCode HistogramSvc::findObject ( IRegistry pReg,
CSTR  path,
H2D *&  obj 
)
inlinevirtual

Definition at line 684 of file HistogramSvc.h.

685  { return Helper(this).find(pReg,path,obj); }
GAUDI_API std::string path(const AIDA::IBaseHistogram *aida)
get the path in THS for AIDA histogram
virtual StatusCode HistogramSvc::findObject ( IRegistry pReg,
CSTR  path,
H3D *&  obj 
)
inlinevirtual

Definition at line 686 of file HistogramSvc.h.

687  { return Helper(this).find(pReg,path,obj); }
GAUDI_API std::string path(const AIDA::IBaseHistogram *aida)
get the path in THS for AIDA histogram
virtual StatusCode HistogramSvc::findObject ( CSTR  full,
P1D *&  obj 
)
inlinevirtual

Definition at line 689 of file HistogramSvc.h.

690  { return Helper(this).find(full,obj); }
virtual StatusCode HistogramSvc::findObject ( CSTR  full,
P2D *&  obj 
)
inlinevirtual

Definition at line 691 of file HistogramSvc.h.

692  { return Helper(this).find(full,obj); }
virtual StatusCode HistogramSvc::findObject ( CSTR  full,
H1D *&  obj 
)
inlinevirtual

Definition at line 693 of file HistogramSvc.h.

694  { return Helper(this).find(full,obj); }
virtual StatusCode HistogramSvc::findObject ( CSTR  full,
H2D *&  obj 
)
inlinevirtual

Definition at line 695 of file HistogramSvc.h.

696  { return Helper(this).find(full,obj); }
virtual StatusCode HistogramSvc::findObject ( CSTR  full,
H3D *&  obj 
)
inlinevirtual

Definition at line 697 of file HistogramSvc.h.

698  { return Helper(this).find(full,obj); }
virtual StatusCode HistogramSvc::findObject ( CSTR  par,
CSTR  rel,
P1D *&  obj 
)
inlinevirtual

Definition at line 700 of file HistogramSvc.h.

701  { return Helper(this).find(par,rel,obj); }
virtual StatusCode HistogramSvc::findObject ( CSTR  par,
CSTR  rel,
P2D *&  obj 
)
inlinevirtual

Definition at line 702 of file HistogramSvc.h.

703  { return Helper(this).find(par,rel,obj); }
virtual StatusCode HistogramSvc::findObject ( CSTR  par,
CSTR  rel,
H1D *&  obj 
)
inlinevirtual

Definition at line 704 of file HistogramSvc.h.

705  { return Helper(this).find(par,rel,obj); }
virtual StatusCode HistogramSvc::findObject ( CSTR  par,
CSTR  rel,
H2D *&  obj 
)
inlinevirtual

Definition at line 706 of file HistogramSvc.h.

707  { return Helper(this).find(par,rel,obj); }
virtual StatusCode HistogramSvc::findObject ( CSTR  par,
CSTR  rel,
H3D *&  obj 
)
inlinevirtual

Definition at line 708 of file HistogramSvc.h.

709  { return Helper(this).find(par,rel,obj); }
virtual StatusCode HistogramSvc::findObject ( CSTR  par,
int  item,
P1D *&  obj 
)
inlinevirtual

Definition at line 711 of file HistogramSvc.h.

712  { return Helper(this).find(par,item,obj); }
tuple item
print s1,s2
Definition: ana.py:146
virtual StatusCode HistogramSvc::findObject ( CSTR  par,
int  item,
P2D *&  obj 
)
inlinevirtual

Definition at line 713 of file HistogramSvc.h.

714  { return Helper(this).find(par,item,obj); }
tuple item
print s1,s2
Definition: ana.py:146
virtual StatusCode HistogramSvc::findObject ( CSTR  par,
int  item,
H1D *&  obj 
)
inlinevirtual

Definition at line 715 of file HistogramSvc.h.

716  { return Helper(this).find(par,item,obj); }
tuple item
print s1,s2
Definition: ana.py:146
virtual StatusCode HistogramSvc::findObject ( CSTR  par,
int  item,
H2D *&  obj 
)
inlinevirtual

Definition at line 717 of file HistogramSvc.h.

718  { return Helper(this).find(par,item,obj); }
tuple item
print s1,s2
Definition: ana.py:146
virtual StatusCode HistogramSvc::findObject ( CSTR  par,
int  item,
H3D *&  obj 
)
inlinevirtual

Definition at line 719 of file HistogramSvc.h.

720  { return Helper(this).find(par,item,obj); }
tuple item
print s1,s2
Definition: ana.py:146
virtual StatusCode HistogramSvc::findObject ( DataObject par,
int  item,
P1D *&  obj 
)
inlinevirtual

Implements IHistogramSvc.

Definition at line 722 of file HistogramSvc.h.

723  { return Helper(this).find(par,item,obj); }
tuple item
print s1,s2
Definition: ana.py:146
virtual StatusCode HistogramSvc::findObject ( DataObject par,
int  item,
P2D *&  obj 
)
inlinevirtual

Implements IHistogramSvc.

Definition at line 724 of file HistogramSvc.h.

725  { return Helper(this).find(par,item,obj); }
tuple item
print s1,s2
Definition: ana.py:146
virtual StatusCode HistogramSvc::findObject ( DataObject par,
int  item,
H1D *&  obj 
)
inlinevirtual

Implements IHistogramSvc.

Definition at line 726 of file HistogramSvc.h.

727  { return Helper(this).find(par,item,obj); }
tuple item
print s1,s2
Definition: ana.py:146
virtual StatusCode HistogramSvc::findObject ( DataObject par,
int  item,
H2D *&  obj 
)
inlinevirtual

Implements IHistogramSvc.

Definition at line 728 of file HistogramSvc.h.

729  { return Helper(this).find(par,item,obj); }
tuple item
print s1,s2
Definition: ana.py:146
virtual StatusCode HistogramSvc::findObject ( DataObject par,
int  item,
H3D *&  obj 
)
inlinevirtual

Implements IHistogramSvc.

Definition at line 730 of file HistogramSvc.h.

731  { return Helper(this).find(par,item,obj); }
tuple item
print s1,s2
Definition: ana.py:146
virtual StatusCode HistogramSvc::findObject ( DataObject par,
CSTR  item,
P1D *&  obj 
)
inlinevirtual

Definition at line 733 of file HistogramSvc.h.

734  { return Helper(this).find(par,item,obj); }
tuple item
print s1,s2
Definition: ana.py:146
virtual StatusCode HistogramSvc::findObject ( DataObject par,
CSTR  item,
P2D *&  obj 
)
inlinevirtual

Definition at line 735 of file HistogramSvc.h.

736  { return Helper(this).find(par,item,obj); }
tuple item
print s1,s2
Definition: ana.py:146
virtual StatusCode HistogramSvc::findObject ( DataObject par,
CSTR  item,
H1D *&  obj 
)
inlinevirtual

Definition at line 737 of file HistogramSvc.h.

738  { return Helper(this).find(par,item,obj); }
tuple item
print s1,s2
Definition: ana.py:146
virtual StatusCode HistogramSvc::findObject ( DataObject par,
CSTR  item,
H2D *&  obj 
)
inlinevirtual

Definition at line 739 of file HistogramSvc.h.

740  { return Helper(this).find(par,item,obj); }
tuple item
print s1,s2
Definition: ana.py:146
virtual StatusCode HistogramSvc::findObject ( DataObject par,
CSTR  item,
H3D *&  obj 
)
inlinevirtual

Definition at line 741 of file HistogramSvc.h.

742  { return Helper(this).find(par,item,obj); }
tuple item
print s1,s2
Definition: ana.py:146
virtual StatusCode HistogramSvc::findObject ( Base par,
int  item,
P1D *&  obj 
)
inlinevirtual

Implements IHistogramSvc.

Definition at line 744 of file HistogramSvc.h.

745  { return Helper(this).find(__cast(par),item,obj); }
static DataObject * __cast(T *p)
Definition: HistogramSvc.h:172
tuple item
print s1,s2
Definition: ana.py:146
virtual StatusCode HistogramSvc::findObject ( Base par,
int  item,
P2D *&  obj 
)
inlinevirtual

Implements IHistogramSvc.

Definition at line 746 of file HistogramSvc.h.

747  { return Helper(this).find(__cast(par),item,obj); }
static DataObject * __cast(T *p)
Definition: HistogramSvc.h:172
tuple item
print s1,s2
Definition: ana.py:146
virtual StatusCode HistogramSvc::findObject ( Base par,
int  item,
H1D *&  obj 
)
inlinevirtual

Implements IHistogramSvc.

Definition at line 748 of file HistogramSvc.h.

749  { return Helper(this).find(__cast(par),item,obj); }
static DataObject * __cast(T *p)
Definition: HistogramSvc.h:172
tuple item
print s1,s2
Definition: ana.py:146
virtual StatusCode HistogramSvc::findObject ( Base par,
int  item,
H2D *&  obj 
)
inlinevirtual

Implements IHistogramSvc.

Definition at line 750 of file HistogramSvc.h.

751  { return Helper(this).find(__cast(par),item,obj); }
static DataObject * __cast(T *p)
Definition: HistogramSvc.h:172
tuple item
print s1,s2
Definition: ana.py:146
virtual StatusCode HistogramSvc::findObject ( Base par,
int  item,
H3D *&  obj 
)
inlinevirtual

Implements IHistogramSvc.

Definition at line 752 of file HistogramSvc.h.

753  { return Helper(this).find(__cast(par),item,obj); }
static DataObject * __cast(T *p)
Definition: HistogramSvc.h:172
tuple item
print s1,s2
Definition: ana.py:146
virtual StatusCode HistogramSvc::findObject ( Base par,
CSTR  item,
P1D *&  obj 
)
inlinevirtual

Definition at line 755 of file HistogramSvc.h.

756  { return Helper(this).find(__cast(par),item,obj); }
static DataObject * __cast(T *p)
Definition: HistogramSvc.h:172
tuple item
print s1,s2
Definition: ana.py:146
virtual StatusCode HistogramSvc::findObject ( Base par,
CSTR  item,
P2D *&  obj 
)
inlinevirtual

Definition at line 757 of file HistogramSvc.h.

758  { return Helper(this).find(__cast(par),item,obj); }
static DataObject * __cast(T *p)
Definition: HistogramSvc.h:172
tuple item
print s1,s2
Definition: ana.py:146
virtual StatusCode HistogramSvc::findObject ( Base par,
CSTR  item,
H1D *&  obj 
)
inlinevirtual

Definition at line 759 of file HistogramSvc.h.

760  { return Helper(this).find(__cast(par),item,obj); }
static DataObject * __cast(T *p)
Definition: HistogramSvc.h:172
tuple item
print s1,s2
Definition: ana.py:146
virtual StatusCode HistogramSvc::findObject ( Base par,
CSTR  item,
H2D *&  obj 
)
inlinevirtual

Definition at line 761 of file HistogramSvc.h.

762  { return Helper(this).find(__cast(par),item,obj); }
static DataObject * __cast(T *p)
Definition: HistogramSvc.h:172
tuple item
print s1,s2
Definition: ana.py:146
virtual StatusCode HistogramSvc::findObject ( Base par,
CSTR  item,
H3D *&  obj 
)
inlinevirtual

Definition at line 763 of file HistogramSvc.h.

764  { return Helper(this).find(__cast(par),item,obj); }
static DataObject * __cast(T *p)
Definition: HistogramSvc.h:172
tuple item
print s1,s2
Definition: ana.py:146
virtual AIDA::IHistogramFactory* HistogramSvc::histogramFactory ( )
inlinevirtual

Retrieve the AIDA HistogramFactory interface.

Implements IHistogramSvc.

Definition at line 191 of file HistogramSvc.h.

191 { return this; }
template<class T >
T* HistogramSvc::i_book ( DataObject pPar,
CSTR  rel,
CSTR  title,
const std::pair< DataObject *, T * > &  o 
)
inline

Definition at line 165 of file HistogramSvc.h.

165  {
166  if (o.first && registerObject(pPar, rel, (Base*)o.second).isSuccess())
167  return o.second;
168  delete o.first;
169  throw GaudiException("Cannot book "+System::typeinfoName(typeid(T))+" "+title,
170  "HistogramSvc",StatusCode::FAILURE);
171  }
Define general base for Gaudi exception.
GAUDI_API const std::string typeinfoName(const std::type_info &)
Get platform independent information about the class type.
Definition: System.cpp:299
bool isSuccess() const
Test for a status code of SUCCESS.
Definition: StatusCode.h:75
AIDA::IBaseHistogram Base
Definition: HistogramSvc.h:67
virtual StatusCode registerObject(CSTR parent, CSTR rel, Base *obj)
Definition: HistogramSvc.h:559
AIDA::IHistogram2D * HistogramSvc::i_project ( CSTR  nameAndTitle,
const H3D h,
CSTR  dir 
)

Helper for 2D projections.

Definition at line 97 of file HistogramSvc.cpp.

97  {
98  TH3D *h3d = Gaudi::getRepresentation<IHistogram3D,TH3D>(h);
99  if ( h3d ) {
100  TH2D *h2d = dynamic_cast<TH2D*>(h3d->Project3D(dir.c_str()));
101  if ( h2d ) {
102  std::pair<DataObject*,H2D*> r=Gaudi::createH2D(h2d);
103  if ( r.second && registerObject(nameAndTitle,r.second).isSuccess() ) {
104  return r.second;
105  }
106  }
107  }
108  return 0;
109 }
bool isSuccess() const
Test for a status code of SUCCESS.
Definition: StatusCode.h:75
std::pair< DataObject *, AIDA::IHistogram2D * > createH2D(const AIDA::IHistogram2D &hist)
Copy constructor.
virtual StatusCode registerObject(CSTR parent, CSTR rel, Base *obj)
Definition: HistogramSvc.h:559
std::pair< std::string, std::string > HistogramSvc::i_splitPath ( CSTR  full)

Split full path into its components.

Parameters
fullFull path of the object
dirResulting directory path
objResulting object path

Definition at line 141 of file HistogramSvc.cpp.

141  {
142  std::string tmp = full;
143  if (tmp[0] != SEPARATOR) {
144  tmp.insert(tmp.begin(), SEPARATOR);
145  tmp.insert(tmp.begin(), m_rootName.begin(), m_rootName.end());
146  }
147  // Remove trailing "/" from newPath if it exists
148  if (tmp.rfind(SEPARATOR) == tmp.length()-1) {
149  tmp.erase(tmp.rfind(SEPARATOR),1);
150  }
151  int sep = tmp.rfind(SEPARATOR);
152  return std::pair<std::string,std::string>
153  (tmp.substr(0,sep),tmp.substr(sep,tmp.length()-sep));
154 }
std::string m_rootName
Name of root event.
Definition: DataSvc.h:50
StatusCode HistogramSvc::initialize ( )
virtual

Initialise the service.

Reimplemented from DataSvc.

Definition at line 270 of file HistogramSvc.cpp.

270  {
271  MsgStream log(msgSvc(), name());
272  StatusCode status = DataSvc::initialize();
273  // Set root object
274  if (status.isSuccess()) {
275  DataObject* rootObj = new DataObject();
276  status = setRoot("/stat", rootObj);
277  if (!status.isSuccess()) {
278  log << MSG::ERROR << "Unable to set hstogram data store root." << endmsg;
279  delete rootObj;
280  return status;
281  }
282  IConversionSvc* svc = 0;
283  status = service("HistogramPersistencySvc",svc,true);
284  if ( status.isSuccess() ) {
285  setDataLoader( svc ).ignore();
286  svc->release();
287  }
288  else {
289  log << MSG::ERROR << "Could not find HistogramPersistencySvc." << endmsg;
290  return status;
291  }
292  // Connect all input streams (if any)
293  for (DBaseEntries::iterator j = m_input.begin(); j != m_input.end(); j++) {
294  status = connectInput(*j);
295  if (!status.isSuccess()) {
296  return status;
297  }
298  }
299  }
300  if ( !m_defs1D.empty() )
301  {
302  log << MSG::INFO << " Predefined 1D-Histograms: " << endmsg ;
303  for ( Histo1DMap::const_iterator ih = m_defs1D.begin() ;
304  m_defs1D.end() != ih ; ++ih )
305  {
306  log << MSG::INFO
307  << " Path='" << ih->first << "'"
308  << " Description " << ih->second << endmsg ;
309  }
310  }
311  return status;
312 }
virtual StatusCode setDataLoader(IConversionSvc *svc)
IDataManagerSvc: IDataManagerSvc: Pass a default data loader to the service.
Definition: DataSvc.cpp:203
Definition of the MsgStream class used to transmit messages.
Definition: MsgStream.h:24
SmartIF< IMessageSvc > & msgSvc() const
The standard message service.
bool isSuccess() const
Test for a status code of SUCCESS.
Definition: StatusCode.h:75
DBaseEntries m_input
Input streams.
Definition: HistogramSvc.h:139
StatusCode connectInput(CSTR ident)
Connect input histogram file to the service.
Histo1DMap m_defs1D
Definition: HistogramSvc.h:968
virtual StatusCode setRoot(const std::string &root_name, DataObject *pRootObj)
Initialize data store for new event by giving new event path and root object.
Definition: DataSvc.cpp:154
This class is used for returning status codes from appropriate routines.
Definition: StatusCode.h:30
virtual const std::string & name() const
Retrieve name of the service.
Definition: Service.cpp:329
virtual StatusCode initialize()
Service initialization.
Definition: DataSvc.cpp:1201
virtual unsigned long release()=0
Release Interface instance.
StatusCode service(const std::string &name, const T *&psvc, bool createIf=true) const
Access a service by name, creating it if it doesn't already exist.
Definition: Service.h:143
void ignore() const
Definition: StatusCode.h:107
A DataObject is the base class of any identifiable object on any data store.
Definition: DataObject.h:31
MsgStream & endmsg(MsgStream &s)
MsgStream Modifier: endmsg. Calls the output method of the MsgStream.
Definition: MsgStream.h:244
H1D* HistogramSvc::multiply ( CSTR  nameAndTitle,
const H1D a,
const H1D b 
)
inline

Definition at line 786 of file HistogramSvc.h.

787  { return Helper::act(createCopy(nameAndTitle,a),b,&TH1::Multiply); }
H1D * createCopy(CSTR full, const H1D &h)
Definition: HistogramSvc.h:828
static R * act(R *res, const S &b, void(T1::*pmf)(const T2 *, Double_t), Double_t scale)
Definition: HistogramSvc.h:96
H2D* HistogramSvc::multiply ( CSTR  nameAndTitle,
const H2D a,
const H2D b 
)
inline

Definition at line 795 of file HistogramSvc.h.

796  { return Helper::act(createCopy(nameAndTitle,a),b,&TH2D::Multiply); }
H1D * createCopy(CSTR full, const H1D &h)
Definition: HistogramSvc.h:828
static R * act(R *res, const S &b, void(T1::*pmf)(const T2 *, Double_t), Double_t scale)
Definition: HistogramSvc.h:96
H3D* HistogramSvc::multiply ( CSTR  nameAndTitle,
const H3D a,
const H3D b 
)
inline

Definition at line 804 of file HistogramSvc.h.

805  { return Helper::act(createCopy(nameAndTitle,a),b,&TH3D::Multiply); }
H1D * createCopy(CSTR full, const H1D &h)
Definition: HistogramSvc.h:828
static R * act(R *res, const S &b, void(T1::*pmf)(const T2 *, Double_t), Double_t scale)
Definition: HistogramSvc.h:96
void HistogramSvc::not_implemented ( ) const
inlineprivate

Definition at line 54 of file HistogramSvc.h.

54  {
55  MsgStream log( msgSvc(), name() );
56  log << MSG::ERROR << "Sorry, not yet implemented..." << endmsg;
57  }
Definition of the MsgStream class used to transmit messages.
Definition: MsgStream.h:24
SmartIF< IMessageSvc > & msgSvc() const
The standard message service.
virtual const std::string & name() const
Retrieve name of the service.
Definition: Service.cpp:329
MsgStream & endmsg(MsgStream &s)
MsgStream Modifier: endmsg. Calls the output method of the MsgStream.
Definition: MsgStream.h:244
std::ostream & HistogramSvc::print ( Base h,
std::ostream &  s = std::cout 
) const
virtual

Print (ASCII) the 1D histogram into the output stream.

Implements IHistogramSvc.

Definition at line 114 of file HistogramSvc.cpp.

114  {
115  Gaudi::HistogramBase* b = dynamic_cast<Gaudi::HistogramBase*>(h);
116  if(0 != b) return b->print(s);
117  MsgStream log(msgSvc(), name());
118  log << MSG::ERROR << "Unknown histogram type: Cannot cast to Gaudi::HistogramBase."
119  << endmsg;
120  return s;
121 }
Definition of the MsgStream class used to transmit messages.
Definition: MsgStream.h:24
SmartIF< IMessageSvc > & msgSvc() const
The standard message service.
virtual std::ostream & print(std::ostream &s) const =0
Print histogram to output stream.
virtual const std::string & name() const
Retrieve name of the service.
Definition: Service.cpp:329
Common base class for all histograms Use is solely functional to minimize dynamic_casts inside Histog...
Definition: HistogramBase.h:22
string s
Definition: gaudirun.py:217
MsgStream & endmsg(MsgStream &s)
MsgStream Modifier: endmsg. Calls the output method of the MsgStream.
Definition: MsgStream.h:244
virtual H1D* HistogramSvc::projectionX ( CSTR  name,
const H2D h 
)
inlinevirtual

Definition at line 769 of file HistogramSvc.h.

770  { return sliceX( name, h, IAxis::UNDERFLOW_BIN, IAxis::OVERFLOW_BIN); }
virtual H1D * sliceX(CSTR name, const H2D &h, int indexY)
Definition: HistogramSvc.h:773
virtual const std::string & name() const
Retrieve name of the service.
Definition: Service.cpp:329
H2D* HistogramSvc::projectionXY ( CSTR  nameAndTitle,
const H3D h 
)
inline

Definition at line 809 of file HistogramSvc.h.

810  { return i_project(nameAndTitle,h,"xy"); }
H2D * i_project(CSTR nameAndTitle, const H3D &h, CSTR dir)
Helper for 2D projections.
H2D* HistogramSvc::projectionXZ ( CSTR  nameAndTitle,
const H3D h 
)
inline

Definition at line 811 of file HistogramSvc.h.

812  { return i_project(nameAndTitle,h,"xz"); }
H2D * i_project(CSTR nameAndTitle, const H3D &h, CSTR dir)
Helper for 2D projections.
virtual H1D* HistogramSvc::projectionY ( CSTR  name,
const H2D h 
)
inlinevirtual

Definition at line 771 of file HistogramSvc.h.

772  { return sliceY( name, h, IAxis::UNDERFLOW_BIN, IAxis::OVERFLOW_BIN); }
virtual H1D * sliceY(CSTR name, const H2D &h, int indexX)
Definition: HistogramSvc.h:775
virtual const std::string & name() const
Retrieve name of the service.
Definition: Service.cpp:329
H2D* HistogramSvc::projectionYZ ( CSTR  nameAndTitle,
const H3D h 
)
inline

Definition at line 813 of file HistogramSvc.h.

814  { return i_project(nameAndTitle,h,"yz"); }
H2D * i_project(CSTR nameAndTitle, const H3D &h, CSTR dir)
Helper for 2D projections.
virtual StatusCode HistogramSvc::registerObject ( CSTR  parent,
CSTR  rel,
Base obj 
)
inlinevirtual

Definition at line 559 of file HistogramSvc.h.

560  { return registerObject(createPath(parent), rel, obj); }
virtual DataObject * createPath(CSTR newPath)
Create all directories in a given full path.
virtual StatusCode registerObject(CSTR parent, CSTR rel, Base *obj)
Definition: HistogramSvc.h:559
virtual StatusCode HistogramSvc::registerObject ( CSTR  parent,
int  item,
Base obj 
)
inlinevirtual

Definition at line 561 of file HistogramSvc.h.

562  { return registerObject(parent, _STR(item), obj); }
virtual StatusCode registerObject(CSTR parent, CSTR rel, Base *obj)
Definition: HistogramSvc.h:559
std::string _STR(int i)
tuple item
print s1,s2
Definition: ana.py:146
virtual StatusCode HistogramSvc::registerObject ( Base pPar,
CSTR  rel,
Base obj 
)
inlinevirtual

Definition at line 563 of file HistogramSvc.h.

564  { return registerObject(__cast(pPar), rel, obj); }
static DataObject * __cast(T *p)
Definition: HistogramSvc.h:172
virtual StatusCode registerObject(CSTR parent, CSTR rel, Base *obj)
Definition: HistogramSvc.h:559
virtual StatusCode HistogramSvc::registerObject ( DataObject pPar,
int  item,
Base obj 
)
inlinevirtual

Implements IHistogramSvc.

Definition at line 565 of file HistogramSvc.h.

566  { return registerObject(pPar, _STR(item), obj); }
virtual StatusCode registerObject(CSTR parent, CSTR rel, Base *obj)
Definition: HistogramSvc.h:559
std::string _STR(int i)
tuple item
print s1,s2
Definition: ana.py:146
virtual StatusCode HistogramSvc::registerObject ( Base pPar,
int  item,
Base obj 
)
inlinevirtual

Implements IHistogramSvc.

Definition at line 567 of file HistogramSvc.h.

568  { return registerObject(__cast(pPar), item, obj); }
static DataObject * __cast(T *p)
Definition: HistogramSvc.h:172
virtual StatusCode registerObject(CSTR parent, CSTR rel, Base *obj)
Definition: HistogramSvc.h:559
tuple item
print s1,s2
Definition: ana.py:146
virtual StatusCode HistogramSvc::registerObject ( CSTR  full,
Base obj 
)
virtual
virtual StatusCode HistogramSvc::registerObject ( DataObject pPar,
CSTR  rel,
Base obj 
)
virtual
StatusCode HistogramSvc::reinitialize ( )
virtual

Initialise the service.

Reimplemented from DataSvc.

Definition at line 314 of file HistogramSvc.cpp.

314  {
315  return StatusCode::SUCCESS;
316 }
virtual StatusCode HistogramSvc::retrieveObject ( IRegistry pReg,
CSTR  path,
H1D *&  obj 
)
inlinevirtual

Definition at line 583 of file HistogramSvc.h.

584  { return Helper(this).retrieve(pReg,path,obj); }
GAUDI_API std::string path(const AIDA::IBaseHistogram *aida)
get the path in THS for AIDA histogram
virtual StatusCode HistogramSvc::retrieveObject ( IRegistry pReg,
CSTR  path,
P1D *&  obj 
)
inlinevirtual

Definition at line 585 of file HistogramSvc.h.

586  { return Helper(this).retrieve(pReg,path,obj); }
GAUDI_API std::string path(const AIDA::IBaseHistogram *aida)
get the path in THS for AIDA histogram
virtual StatusCode HistogramSvc::retrieveObject ( IRegistry pReg,
CSTR  path,
H2D *&  obj 
)
inlinevirtual

Definition at line 587 of file HistogramSvc.h.

588  { return Helper(this).retrieve(pReg,path,obj); }
GAUDI_API std::string path(const AIDA::IBaseHistogram *aida)
get the path in THS for AIDA histogram
virtual StatusCode HistogramSvc::retrieveObject ( IRegistry pReg,
CSTR  path,
P2D *&  obj 
)
inlinevirtual

Definition at line 589 of file HistogramSvc.h.

590  { return Helper(this).retrieve(pReg,path,obj); }
GAUDI_API std::string path(const AIDA::IBaseHistogram *aida)
get the path in THS for AIDA histogram
virtual StatusCode HistogramSvc::retrieveObject ( IRegistry pReg,
CSTR  path,
H3D *&  obj 
)
inlinevirtual

Definition at line 591 of file HistogramSvc.h.

592  { return Helper(this).retrieve(pReg,path,obj); }
GAUDI_API std::string path(const AIDA::IBaseHistogram *aida)
get the path in THS for AIDA histogram
virtual StatusCode HistogramSvc::retrieveObject ( CSTR  full,
P1D *&  obj 
)
inlinevirtual

Definition at line 594 of file HistogramSvc.h.

595  { return Helper(this).retrieve(full,obj); }
virtual StatusCode HistogramSvc::retrieveObject ( CSTR  full,
P2D *&  obj 
)
inlinevirtual

Definition at line 596 of file HistogramSvc.h.

597  { return Helper(this).retrieve(full,obj); }
virtual StatusCode HistogramSvc::retrieveObject ( CSTR  full,
H1D *&  obj 
)
inlinevirtual

Definition at line 598 of file HistogramSvc.h.

599  { return Helper(this).retrieve(full,obj); }
virtual StatusCode HistogramSvc::retrieveObject ( CSTR  full,
H2D *&  obj 
)
inlinevirtual

Definition at line 600 of file HistogramSvc.h.

601  { return Helper(this).retrieve(full,obj); }
virtual StatusCode HistogramSvc::retrieveObject ( CSTR  full,
H3D *&  obj 
)
inlinevirtual

Definition at line 602 of file HistogramSvc.h.

603  { return Helper(this).retrieve(full,obj); }
virtual StatusCode HistogramSvc::retrieveObject ( CSTR  parent,
CSTR  rel,
P1D *&  obj 
)
inlinevirtual

Definition at line 605 of file HistogramSvc.h.

606  { return Helper(this).retrieve(parent,rel,obj); }
virtual StatusCode HistogramSvc::retrieveObject ( CSTR  parent,
CSTR  rel,
P2D *&  obj 
)
inlinevirtual

Definition at line 607 of file HistogramSvc.h.

608  { return Helper(this).retrieve(parent,rel,obj); }
virtual StatusCode HistogramSvc::retrieveObject ( CSTR  parent,
CSTR  rel,
H1D *&  obj 
)
inlinevirtual

Definition at line 609 of file HistogramSvc.h.

610  { return Helper(this).retrieve(parent,rel,obj); }
virtual StatusCode HistogramSvc::retrieveObject ( CSTR  parent,
CSTR  rel,
H2D *&  obj 
)
inlinevirtual

Definition at line 611 of file HistogramSvc.h.

612  { return Helper(this).retrieve(parent,rel,obj); }
virtual StatusCode HistogramSvc::retrieveObject ( CSTR  parent,
CSTR  rel,
H3D *&  obj 
)
inlinevirtual

Definition at line 613 of file HistogramSvc.h.

614  { return Helper(this).retrieve(parent,rel,obj); }
virtual StatusCode HistogramSvc::retrieveObject ( CSTR  parent,
int  item,
P1D *&  obj 
)
inlinevirtual

Definition at line 616 of file HistogramSvc.h.

617  { return Helper(this).retrieve(parent,item,obj); }
tuple item
print s1,s2
Definition: ana.py:146
virtual StatusCode HistogramSvc::retrieveObject ( CSTR  parent,
int  item,
P2D *&  obj 
)
inlinevirtual

Definition at line 618 of file HistogramSvc.h.

619  { return Helper(this).retrieve(parent,item,obj); }
tuple item
print s1,s2
Definition: ana.py:146
virtual StatusCode HistogramSvc::retrieveObject ( CSTR  parent,
int  item,
H1D *&  obj 
)
inlinevirtual

Definition at line 620 of file HistogramSvc.h.

621  { return Helper(this).retrieve(parent,item,obj); }
tuple item
print s1,s2
Definition: ana.py:146
virtual StatusCode HistogramSvc::retrieveObject ( CSTR  parent,
int  item,
H2D *&  obj 
)
inlinevirtual

Definition at line 622 of file HistogramSvc.h.

623  { return Helper(this).retrieve(parent,item,obj); }
tuple item
print s1,s2
Definition: ana.py:146
virtual StatusCode HistogramSvc::retrieveObject ( CSTR  parent,
int  item,
H3D *&  obj 
)
inlinevirtual

Definition at line 624 of file HistogramSvc.h.

625  { return Helper(this).retrieve(parent,item,obj); }
tuple item
print s1,s2
Definition: ana.py:146
virtual StatusCode HistogramSvc::retrieveObject ( DataObject par,
CSTR  item,
P1D *&  obj 
)
inlinevirtual

Definition at line 627 of file HistogramSvc.h.

628  { return Helper(this).retrieve(par,item,obj); }
tuple item
print s1,s2
Definition: ana.py:146
virtual StatusCode HistogramSvc::retrieveObject ( DataObject par,
CSTR  item,
P2D *&  obj 
)
inlinevirtual

Definition at line 629 of file HistogramSvc.h.

630  { return Helper(this).retrieve(par,item,obj); }
tuple item
print s1,s2
Definition: ana.py:146
virtual StatusCode HistogramSvc::retrieveObject ( DataObject par,
CSTR  item,
H1D *&  obj 
)
inlinevirtual

Definition at line 631 of file HistogramSvc.h.

632  { return Helper(this).retrieve(par,item,obj); }
tuple item
print s1,s2
Definition: ana.py:146
virtual StatusCode HistogramSvc::retrieveObject ( DataObject par,
CSTR  item,
H2D *&  obj 
)
inlinevirtual

Definition at line 633 of file HistogramSvc.h.

634  { return Helper(this).retrieve(par,item,obj); }
tuple item
print s1,s2
Definition: ana.py:146
virtual StatusCode HistogramSvc::retrieveObject ( DataObject par,
CSTR  item,
H3D *&  obj 
)
inlinevirtual

Definition at line 635 of file HistogramSvc.h.

636  { return Helper(this).retrieve(par,item,obj); }
tuple item
print s1,s2
Definition: ana.py:146
virtual StatusCode HistogramSvc::retrieveObject ( DataObject par,
int  item,
P1D *&  obj 
)
inlinevirtual

Implements IHistogramSvc.

Definition at line 638 of file HistogramSvc.h.

639  { return Helper(this).retrieve(par,item,obj); }
tuple item
print s1,s2
Definition: ana.py:146
virtual StatusCode HistogramSvc::retrieveObject ( DataObject par,
int  item,
P2D *&  obj 
)
inlinevirtual

Implements IHistogramSvc.

Definition at line 640 of file HistogramSvc.h.

641  { return Helper(this).retrieve(par,item,obj); }
tuple item
print s1,s2
Definition: ana.py:146
virtual StatusCode HistogramSvc::retrieveObject ( DataObject par,
int  item,
H1D *&  obj 
)
inlinevirtual

Implements IHistogramSvc.

Definition at line 642 of file HistogramSvc.h.

643  { return Helper(this).retrieve(par,item,obj); }
tuple item
print s1,s2
Definition: ana.py:146
virtual StatusCode HistogramSvc::retrieveObject ( DataObject par,
int  item,
H2D *&  obj 
)
inlinevirtual

Implements IHistogramSvc.

Definition at line 644 of file HistogramSvc.h.

645  { return Helper(this).retrieve(par,item,obj); }
tuple item
print s1,s2
Definition: ana.py:146
virtual StatusCode HistogramSvc::retrieveObject ( DataObject par,
int  item,
H3D *&  obj 
)
inlinevirtual

Implements IHistogramSvc.

Definition at line 646 of file HistogramSvc.h.

647  { return Helper(this).retrieve(par,item,obj); }
tuple item
print s1,s2
Definition: ana.py:146
virtual StatusCode HistogramSvc::retrieveObject ( Base par,
int  item,
P1D *&  obj 
)
inlinevirtual

Implements IHistogramSvc.

Definition at line 649 of file HistogramSvc.h.

650  { return Helper(this).retrieve(__cast(par),item,obj); }
static DataObject * __cast(T *p)
Definition: HistogramSvc.h:172
tuple item
print s1,s2
Definition: ana.py:146
virtual StatusCode HistogramSvc::retrieveObject ( Base par,
int  item,
P2D *&  obj 
)
inlinevirtual

Implements IHistogramSvc.

Definition at line 651 of file HistogramSvc.h.

652  { return Helper(this).retrieve(__cast(par),item,obj); }
static DataObject * __cast(T *p)
Definition: HistogramSvc.h:172
tuple item
print s1,s2
Definition: ana.py:146
virtual StatusCode HistogramSvc::retrieveObject ( Base par,
int  item,
H1D *&  obj 
)
inlinevirtual

Implements IHistogramSvc.

Definition at line 653 of file HistogramSvc.h.

654  { return Helper(this).retrieve(__cast(par),item,obj); }
static DataObject * __cast(T *p)
Definition: HistogramSvc.h:172
tuple item
print s1,s2
Definition: ana.py:146
virtual StatusCode HistogramSvc::retrieveObject ( Base par,
int  item,
H2D *&  obj 
)
inlinevirtual

Implements IHistogramSvc.

Definition at line 655 of file HistogramSvc.h.

656  { return Helper(this).retrieve(__cast(par),item,obj); }
static DataObject * __cast(T *p)
Definition: HistogramSvc.h:172
tuple item
print s1,s2
Definition: ana.py:146
virtual StatusCode HistogramSvc::retrieveObject ( Base par,
int  item,
H3D *&  obj 
)
inlinevirtual

Implements IHistogramSvc.

Definition at line 657 of file HistogramSvc.h.

658  { return Helper(this).retrieve(__cast(par),item,obj); }
static DataObject * __cast(T *p)
Definition: HistogramSvc.h:172
tuple item
print s1,s2
Definition: ana.py:146
virtual StatusCode HistogramSvc::retrieveObject ( Base par,
CSTR  item,
P1D *&  obj 
)
inlinevirtual

Definition at line 660 of file HistogramSvc.h.

661  { return Helper(this).retrieve(__cast(par),item,obj); }
static DataObject * __cast(T *p)
Definition: HistogramSvc.h:172
tuple item
print s1,s2
Definition: ana.py:146
virtual StatusCode HistogramSvc::retrieveObject ( Base par,
CSTR  item,
P2D *&  obj 
)
inlinevirtual

Definition at line 662 of file HistogramSvc.h.

663  { return Helper(this).retrieve(__cast(par),item,obj); }
static DataObject * __cast(T *p)
Definition: HistogramSvc.h:172
tuple item
print s1,s2
Definition: ana.py:146
virtual StatusCode HistogramSvc::retrieveObject ( Base par,
CSTR  item,
H1D *&  obj 
)
inlinevirtual

Definition at line 664 of file HistogramSvc.h.

665  { return Helper(this).retrieve(__cast(par),item,obj); }
static DataObject * __cast(T *p)
Definition: HistogramSvc.h:172
tuple item
print s1,s2
Definition: ana.py:146
virtual StatusCode HistogramSvc::retrieveObject ( Base par,
CSTR  item,
H2D *&  obj 
)
inlinevirtual

Definition at line 666 of file HistogramSvc.h.

667  { return Helper(this).retrieve(__cast(par),item,obj); }
static DataObject * __cast(T *p)
Definition: HistogramSvc.h:172
tuple item
print s1,s2
Definition: ana.py:146
virtual StatusCode HistogramSvc::retrieveObject ( Base par,
CSTR  item,
H3D *&  obj 
)
inlinevirtual

Definition at line 668 of file HistogramSvc.h.

669  { return Helper(this).retrieve(__cast(par),item,obj); }
static DataObject * __cast(T *p)
Definition: HistogramSvc.h:172
tuple item
print s1,s2
Definition: ana.py:146
virtual H1D* HistogramSvc::sliceX ( CSTR  name,
const H2D h,
int  indexY 
)
inlinevirtual

Definition at line 773 of file HistogramSvc.h.

774  { return sliceX( name, h, indexY, indexY ); }
virtual H1D * sliceX(CSTR name, const H2D &h, int indexY)
Definition: HistogramSvc.h:773
virtual const std::string & name() const
Retrieve name of the service.
Definition: Service.cpp:329
virtual H1D* HistogramSvc::sliceX ( CSTR  name,
const H2D h,
int  indexY1,
int  indexY2 
)
virtual
H2D* HistogramSvc::sliceXY ( CSTR  ,
const H3D ,
int  ,
int   
)
virtual H1D* HistogramSvc::sliceY ( CSTR  name,
const H2D h,
int  indexX 
)
inlinevirtual

Definition at line 775 of file HistogramSvc.h.

776  { return sliceY( name, h, indexX, indexX ); }
virtual H1D * sliceY(CSTR name, const H2D &h, int indexX)
Definition: HistogramSvc.h:775
virtual const std::string & name() const
Retrieve name of the service.
Definition: Service.cpp:329
virtual H1D* HistogramSvc::sliceY ( CSTR  name,
const H2D h,
int  indexX1,
int  indexX2 
)
virtual
H2D const H3D int NOT_IMPLEMENTED H2D* HistogramSvc::sliceYZ ( CSTR  ,
const H3D ,
int  ,
int   
)
H1D* HistogramSvc::subtract ( CSTR  nameAndTitle,
const H1D a,
const H1D b 
)
inline

Definition at line 784 of file HistogramSvc.h.

785  { return Helper::act(createCopy(nameAndTitle,a),b,&TH1::Add,-1.); }
H1D * createCopy(CSTR full, const H1D &h)
Definition: HistogramSvc.h:828
static R * act(R *res, const S &b, void(T1::*pmf)(const T2 *, Double_t), Double_t scale)
Definition: HistogramSvc.h:96
H2D* HistogramSvc::subtract ( CSTR  nameAndTitle,
const H2D a,
const H2D b 
)
inline

Definition at line 793 of file HistogramSvc.h.

794  { return Helper::act(createCopy(nameAndTitle,a),b,&TH2D::Add,-1.); }
H1D * createCopy(CSTR full, const H1D &h)
Definition: HistogramSvc.h:828
static R * act(R *res, const S &b, void(T1::*pmf)(const T2 *, Double_t), Double_t scale)
Definition: HistogramSvc.h:96
H3D* HistogramSvc::subtract ( CSTR  nameAndTitle,
const H3D a,
const H3D b 
)
inline

Definition at line 802 of file HistogramSvc.h.

803  { return Helper::act(createCopy(nameAndTitle,a),b,&TH3D::Add,-1.); }
H1D * createCopy(CSTR full, const H1D &h)
Definition: HistogramSvc.h:828
static R * act(R *res, const S &b, void(T1::*pmf)(const T2 *, Double_t), Double_t scale)
Definition: HistogramSvc.h:96
virtual StatusCode HistogramSvc::unregisterObject ( Base obj)
inlinevirtual

Implements IHistogramSvc.

Definition at line 574 of file HistogramSvc.h.

575  { return DataSvc::unregisterObject(__cast(obj)); }
static DataObject * __cast(T *p)
Definition: HistogramSvc.h:172
virtual StatusCode unregisterObject(const std::string &fullPath)
Unregister object from the data store.
Definition: DataSvc.cpp:483
virtual StatusCode HistogramSvc::unregisterObject ( Base obj,
CSTR  objectPath 
)
inlinevirtual

Definition at line 576 of file HistogramSvc.h.

577  { return DataSvc::unregisterObject(__cast(obj),objectPath); }
static DataObject * __cast(T *p)
Definition: HistogramSvc.h:172
virtual StatusCode unregisterObject(const std::string &fullPath)
Unregister object from the data store.
Definition: DataSvc.cpp:483
virtual StatusCode HistogramSvc::unregisterObject ( Base obj,
int  item 
)
inlinevirtual

Implements IHistogramSvc.

Definition at line 578 of file HistogramSvc.h.

579  { return DataSvc::unregisterObject(__cast(obj),item); }
static DataObject * __cast(T *p)
Definition: HistogramSvc.h:172
virtual StatusCode unregisterObject(const std::string &fullPath)
Unregister object from the data store.
Definition: DataSvc.cpp:483
tuple item
print s1,s2
Definition: ana.py:146
void HistogramSvc::update1Ddefs ( Property )

handler to be invoked for updating property m_defs1D

Definition at line 433 of file HistogramSvc.cpp.

434 {
435  // check and remove the leading '/stat/'
436  removeLeading ( m_defs1D , "/stat/" ) ;
437 }
Histo1DMap m_defs1D
Definition: HistogramSvc.h:968
virtual std::ostream& HistogramSvc::write ( Base h,
std::ostream &  s = std::cout 
) const
virtual

Write (ASCII) the 1D histogram table into the output stream.

Implements IHistogramSvc.

virtual int HistogramSvc::write ( Base h,
const char *  file_name 
) const
virtual

Write (ASCII) the 1D histogram table into a file.

Implements IHistogramSvc.

Member Data Documentation

H2D const H3D HistogramSvc::int

Definition at line 816 of file HistogramSvc.h.

Histo1DMap HistogramSvc::m_defs1D
private

Definition at line 968 of file HistogramSvc.h.

DBaseEntries HistogramSvc::m_input
protected

Input streams.

Definition at line 139 of file HistogramSvc.h.

std::set<std::string> HistogramSvc::m_mods1D
private

Definition at line 971 of file HistogramSvc.h.

H2D const H3D int NOT_IMPLEMENTED H2D CSTR HistogramSvc::tit

Definition at line 820 of file HistogramSvc.h.


The documentation for this class was generated from the following files: