The Gaudi Framework  v30r1 (5d4f4ae2)
AlgTool Class Reference

Base class from which all the concrete tool classes should be derived. More...

#include <GaudiKernel/AlgTool.h>

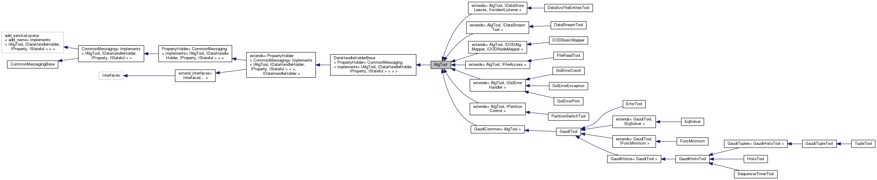
Inheritance diagram for AlgTool:
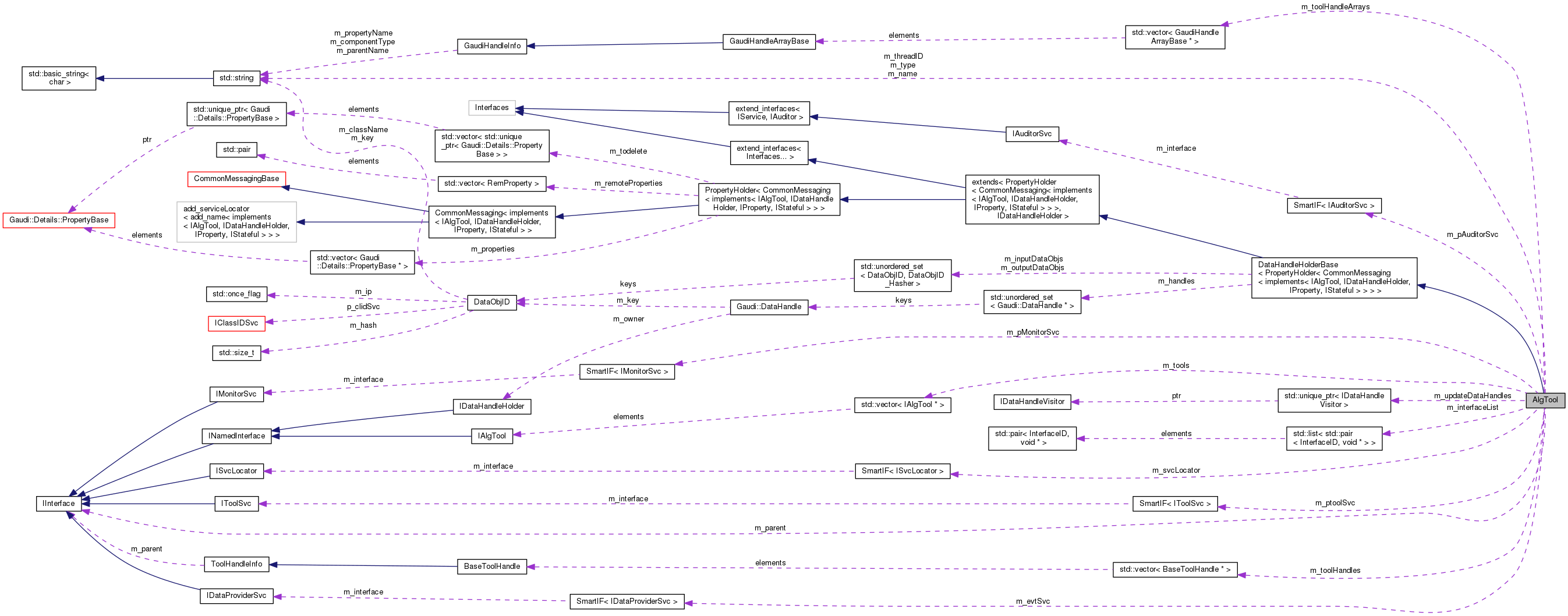
Collaboration diagram for AlgTool:

Public Types

typedef Gaudi::PluginService::Factory< IAlgTool *, const std::string &, const std::string &, const IInterface * > Factory
 
- Public Types inherited from extends< PropertyHolder< CommonMessaging< implements< IAlgTool, IDataHandleHolder, IProperty, IStateful > > >, IDataHandleHolder >
using base_class = extends
 Typedef to this class. More...
 
using extend_interfaces_base = extend_interfaces< Interfaces... >
 Typedef to the base of this class. More...
 
- Public Types inherited from PropertyHolder< CommonMessaging< implements< IAlgTool, IDataHandleHolder, IProperty, IStateful > > >
using PropertyHolderImpl = PropertyHolder< CommonMessaging< implements< IAlgTool, IDataHandleHolder, IProperty, IStateful > > >
 Typedef used to refer to this class from derived classes, as in. More...
 
- Public Types inherited from CommonMessaging< implements< IAlgTool, IDataHandleHolder, IProperty, IStateful > >
using base_class = CommonMessaging
 
- Public Types inherited from extend_interfaces< Interfaces... >
using ext_iids = typename Gaudi::interface_list_cat< typename Interfaces::ext_iids... >::type
 take union of the ext_iids of all Interfaces... More...
 

Public Member Functions

StatusCode queryInterface (const InterfaceID &riid, void **ppvUnknown) override
 Query for a given interface. More...
 
const std::stringname () const override
 Retrieve full identifying name of the concrete tool object. More...
 
const std::stringtype () const override
 Retrieve type (concrete class) of the sub-algtool. More...
 
const IInterfaceparent () const override
 Retrieve parent of the sub-algtool. More...
 
StatusCode configure () override
 
StatusCode initialize () override
 
StatusCode start () override
 
StatusCode stop () override
 
StatusCode finalize () override
 
StatusCode terminate () override
 
StatusCode reinitialize () override
 
StatusCode restart () override
 
Gaudi::StateMachine::State FSMState () const override
 
Gaudi::StateMachine::State targetFSMState () const override
 
StatusCode sysInitialize () override
 Initialize AlgTool. More...
 
StatusCode sysStart () override
 Start AlgTool. More...
 
StatusCode sysStop () override
 Stop AlgTool. More...
 
StatusCode sysFinalize () override
 Finalize AlgTool. More...
 
StatusCode sysReinitialize () override
 Initialize AlgTool. More...
 
StatusCode sysRestart () override
 Start AlgTool. More...
 
 AlgTool (const std::string &type, const std::string &name, const IInterface *parent)
 Standard Constructor. More...
 
SmartIF< ISvcLocator > & serviceLocator () const override
 Retrieve pointer to service locator. More...
 
ISvcLocatorsvcLoc () const
 shortcut for the method service locator More...
 
IDataProviderSvcevtSvc () const
 accessor to event service service More...
 
IToolSvctoolSvc () const
 The standard ToolSvc service, Return a pointer to the service if present. More...
 
StatusCode setProperties ()
 Method for setting declared properties to the values specified in the jobOptions via the job option service. More...
 
template<class T >
StatusCode service (const std::string &name, T *&svc, bool createIf=true) const
 Access a service by name, creating it if it doesn't already exist. More...
 
template<class T >
StatusCode service (const std::string &type, const std::string &name, T *&svc) const
 Access a service by name, type creating it if it doesn't already exist. More...
 
SmartIF< IServiceservice (const std::string &name, const bool createIf=true, const bool quiet=false) const
 Return a pointer to the service identified by name (or "type/name") More...
 
template<typename T >
SmartIF< T > service (const std::string &name, const bool createIf=true, const bool quiet=false) const
 
template<class T >
Gaudi::Details::PropertyBasedeclareProperty (const std::string &name, ToolHandle< T > &hndl, const std::string &doc="none")
 
template<class T >
StatusCode declareTool (ToolHandle< T > &handle, std::string toolTypeAndName, bool createIf=true)
 
template<class T >
Gaudi::Details::PropertyBasedeclareProperty (const std::string &name, ToolHandleArray< T > &hndlArr, const std::string &doc="none")
 
template<class T >
void addToolsArray (ToolHandleArray< T > &hndlArr)
 
virtual void acceptDHVisitor (IDataHandleVisitor *) const override
 
void commitHandles () override
 
void registerTool (IAlgTool *tool) const
 
void deregisterTool (IAlgTool *tool) const
 
const std::vector< IAlgTool * > & tools () const
 
IAuditorSvcauditorSvc () const
 Access the auditor service. More...
 
IMonitorSvcmonitorSvc () const
 Access the monitor service. More...
 
template<class T >
void declareInfo (const std::string &name, const T &var, const std::string &desc) const
 Declare monitoring information. More...
 
void declareInfo (const std::string &name, const std::string &format, const void *var, int size, const std::string &desc) const
 Declare monitoring information (special case) More...
 
 ~AlgTool () override
 
- Public Member Functions inherited from DataHandleHolderBase< PropertyHolder< CommonMessaging< implements< IAlgTool, IDataHandleHolder, IProperty, IStateful > > > >
std::vector< Gaudi::DataHandle * > inputHandles () const override
 
std::vector< Gaudi::DataHandle * > outputHandles () const override
 
virtual const DataObjIDCollextraInputDeps () const override
 
virtual const DataObjIDCollextraOutputDeps () const override
 
void declare (Gaudi::DataHandle &handle) override
 
void renounce (Gaudi::DataHandle &handle) override
 
const DataObjIDCollinputDataObjs () const override
 
const DataObjIDColloutputDataObjs () const override
 
void addDependency (const DataObjID &id, const Gaudi::DataHandle::Mode &mode) override
 
- Public Member Functions inherited from extends< PropertyHolder< CommonMessaging< implements< IAlgTool, IDataHandleHolder, IProperty, IStateful > > >, IDataHandleHolder >
void * i_cast (const InterfaceID &tid) const override
 Implementation of IInterface::i_cast. More...
 
StatusCode queryInterface (const InterfaceID &ti, void **pp) override
 Implementation of IInterface::queryInterface. More...
 
std::vector< std::stringgetInterfaceNames () const override
 Implementation of IInterface::getInterfaceNames. More...
 
- Public Member Functions inherited from PropertyHolder< CommonMessaging< implements< IAlgTool, IDataHandleHolder, IProperty, IStateful > > >
 PropertyHolder ()=default
 
Gaudi::Details::PropertyBasedeclareProperty (Gaudi::Details::PropertyBase &prop)
 Declare a property. More...
 
Gaudi::Details::PropertyBasedeclareProperty (const std::string &name, TYPE &value, const std::string &doc="none")
 Helper to wrap a regular data member and use it as a regular property. More...
 
Gaudi::Details::PropertyBasedeclareProperty (const std::string &name, Gaudi::Property< TYPE, VERIFIER, HANDLERS > &prop, const std::string &doc="none")
 Declare a PropertyBase instance setting name and documentation. More...
 
Gaudi::Details::PropertyBasedeclareRemoteProperty (const std::string &name, IProperty *rsvc, const std::string &rname="")
 Declare a remote property. More...
 
StatusCode setProperty (const Gaudi::Details::PropertyBase &p) override
 set the property form another property More...
 
StatusCode setProperty (const std::string &s) override
 set the property from the formatted string More...
 
StatusCode setProperty (const std::string &n, const std::string &v) override
 set the property from name and the value More...
 
StatusCode setProperty (const std::string &name, const TYPE &value)
 set the property form the value More...
 
StatusCode getProperty (Gaudi::Details::PropertyBase *p) const override
 get the property More...
 
const Gaudi::Details::PropertyBasegetProperty (const std::string &name) const override
 get the property by name More...
 
StatusCode getProperty (const std::string &n, std::string &v) const override
 convert the property to the string More...
 
const std::vector< Gaudi::Details::PropertyBase * > & getProperties () const override
 get all properties More...
 
bool hasProperty (const std::string &name) const override
 Return true if we have a property with the given name. More...
 
 PropertyHolder (const PropertyHolder &)=delete
 
PropertyHolderoperator= (const PropertyHolder &)=delete
 
- Public Member Functions inherited from CommonMessagingBase
virtual ~CommonMessagingBase ()=default
 Virtual destructor. More...
 
const SmartIF< IMessageSvc > & msgSvc () const
 The standard message service. More...
 
MsgStreammsgStream () const
 Return an uninitialized MsgStream. More...
 
MsgStreammsgStream (const MSG::Level level) const
 Predefined configurable message stream for the efficient printouts. More...
 
MsgStreamalways () const
 shortcut for the method msgStream(MSG::ALWAYS) More...
 
MsgStreamfatal () const
 shortcut for the method msgStream(MSG::FATAL) More...
 
MsgStreamerr () const
 shortcut for the method msgStream(MSG::ERROR) More...
 
MsgStreamerror () const
 shortcut for the method msgStream(MSG::ERROR) More...
 
MsgStreamwarning () const
 shortcut for the method msgStream(MSG::WARNING) More...
 
MsgStreaminfo () const
 shortcut for the method msgStream(MSG::INFO) More...
 
MsgStreamdebug () const
 shortcut for the method msgStream(MSG::DEBUG) More...
 
MsgStreamverbose () const
 shortcut for the method msgStream(MSG::VERBOSE) More...
 
MsgStreammsg () const
 shortcut for the method msgStream(MSG::INFO) More...
 
MSG::Level msgLevel () const
 get the cached level (originally extracted from the embedded MsgStream) More...
 
MSG::Level outputLevel () const __attribute__((deprecated))
 Backward compatibility function for getting the output level. More...
 
bool msgLevel (MSG::Level lvl) const
 get the output level from the embedded MsgStream More...
 

Protected Member Functions

template<typename I >
void declareInterface (I *i)
 
std::vector< IAlgTool * > & tools ()
 
- Protected Member Functions inherited from DataHandleHolderBase< PropertyHolder< CommonMessaging< implements< IAlgTool, IDataHandleHolder, IProperty, IStateful > > > >
void initDataHandleHolder ()
 initializes all handles - called by the sysInitialize method of any descendant of this More...
 
- Protected Member Functions inherited from PropertyHolder< CommonMessaging< implements< IAlgTool, IDataHandleHolder, IProperty, IStateful > > >
Gaudi::Details::PropertyBaseproperty (const std::string &name) const
 
- Protected Member Functions inherited from CommonMessaging< implements< IAlgTool, IDataHandleHolder, IProperty, IStateful > >
MSG::Level setUpMessaging ()
 Set up local caches. More...
 
MSG::Level resetMessaging ()
 Reinitialize internal states. More...
 
void updateMsgStreamOutputLevel (int level)
 Update the output level of the cached MsgStream. More...
 

Protected Attributes

std::unique_ptr< IDataHandleVisitorm_updateDataHandles
 Hook for for derived classes to provide a custom visitor for data handles. More...
 
- Protected Attributes inherited from DataHandleHolderBase< PropertyHolder< CommonMessaging< implements< IAlgTool, IDataHandleHolder, IProperty, IStateful > > > >
DataObjIDColl m_inputDataObjs
 
DataObjIDColl m_outputDataObjs
 

Private Types

typedef std::list< std::pair< InterfaceID, void * > > InterfaceList
 

Private Member Functions

void initToolHandles () const
 
StatusCode service_i (const std::string &algName, bool createIf, const InterfaceID &iid, void **ppSvc) const
 flag indicating whether ToolHandle tools have been added to m_tools More...
 
StatusCode service_i (const std::string &svcType, const std::string &svcName, const InterfaceID &iid, void **ppS) const
 

Private Attributes

std::string m_type
 AlgTool type (concrete class name) More...
 
const std::string m_name
 AlgTool full name. More...
 
const IInterfacem_parent = nullptr
 AlgTool parent. More...
 
SmartIF< ISvcLocatorm_svcLocator
 Pointer to Service Locator service. More...
 
SmartIF< IDataProviderSvcm_evtSvc
 Event data service. More...
 
SmartIF< IToolSvcm_ptoolSvc
 Tool service. More...
 
SmartIF< IMonitorSvcm_pMonitorSvc
 Online Monitoring Service. More...
 
SmartIF< IAuditorSvcm_pAuditorSvc
 Auditor Service. More...
 
InterfaceList m_interfaceList
 Interface list. More...
 
Gaudi::Property< int > m_outputLevel {this, "OutputLevel", MSG::NIL, "output level"}
 
Gaudi::Property< std::stringm_monitorSvcName
 
Gaudi::Property< bool > m_auditInit {this, "AuditTools", false, "[[deprecated]] unused"}
 
Gaudi::Property< bool > m_auditorInitialize {this, "AuditInitialize", false, "trigger auditor on initialize()"}
 
Gaudi::Property< bool > m_auditorStart {this, "AuditStart", false, "trigger auditor on start()"}
 
Gaudi::Property< bool > m_auditorStop {this, "AuditStop", false, "trigger auditor on stop()"}
 
Gaudi::Property< bool > m_auditorFinalize {this, "AuditFinalize", false, "trigger auditor on finalize()"}
 
Gaudi::Property< bool > m_auditorReinitialize {this, "AuditReinitialize", false, "trigger auditor on reinitialize()"}
 
Gaudi::Property< bool > m_auditorRestart {this, "AuditRestart", false, "trigger auditor on restart()"}
 
std::string m_threadID
 Thread Id for Alg Tool. More...
 
std::vector< IAlgTool * > m_tools
 
std::vector< BaseToolHandle * > m_toolHandles
 
std::vector< GaudiHandleArrayBase * > m_toolHandleArrays
 
bool m_toolHandlesInit = false
 
Gaudi::StateMachine::State m_state = Gaudi::StateMachine::CONFIGURED
 state of the Tool More...
 
Gaudi::StateMachine::State m_targetState = Gaudi::StateMachine::CONFIGURED
 state of the Tool More...
 

Detailed Description

Base class from which all the concrete tool classes should be derived.

Specific methods for doing something useful should be implemented in the concrete tools. Sub-types of this class could implement an additional interface for behavior common to sets of concrete tools (for example vertexers).

Author
Gloria Corti
Pere Mato

Definition at line 47 of file AlgTool.h.

Member Typedef Documentation

Definition at line 53 of file AlgTool.h.

Definition at line 289 of file AlgTool.h.

Constructor & Destructor Documentation

AlgTool::AlgTool ( const std::string type,
const std::string name,
const IInterface parent 
)

Standard Constructor.

Parameters
typethe concrete class of the sub-algtool
namethe full name of the concrete sub-algtool
parentthe parent of the concrete sub-algtool

Definition at line 138 of file AlgTool.cpp.

140  : m_type( type ),
141  m_name( name ),
142  m_parent( parent )
143 {
144  addRef(); // Initial count set to 1
145 
146  IInterface* _p = const_cast<IInterface*>( parent );
147 
148  if ( Algorithm* _alg = dynamic_cast<Algorithm*>( _p ) ) {
149  m_svcLocator = _alg->serviceLocator();
150  m_threadID = getGaudiThreadIDfromName( _alg->name() );
151  } else if ( Service* _svc = dynamic_cast<Service*>( _p ) ) {
152  m_svcLocator = _svc->serviceLocator();
153  m_threadID = getGaudiThreadIDfromName( _svc->name() );
154  } else if ( AlgTool* _too = dynamic_cast<AlgTool*>( _p ) ) {
155  m_svcLocator = _too->serviceLocator();
156  m_threadID = getGaudiThreadIDfromName( _too->m_threadID );
157  } else if ( Auditor* _aud = dynamic_cast<Auditor*>( _p ) ) {
158  m_svcLocator = _aud->serviceLocator();
159  m_threadID = getGaudiThreadIDfromName( _aud->name() );
160  } else {
161  throw GaudiException( "Failure to create tool '" + type + "/" + name + "': illegal parent type '" +
162  System::typeinfoName( typeid( *_p ) ) + "'",
163  "AlgTool", 0 );
164  }
165 
166  // initialize output level from MessageSvc and initialize messaging (before enabling update handler)
167  m_outputLevel.value() = setUpMessaging();
168  m_outputLevel.declareUpdateHandler(
170 
171  // inherit output level from parent
172  { // get the "OutputLevel" property from parent
173  SmartIF<IProperty> pprop( _p );
174  if ( pprop && pprop->hasProperty( "OutputLevel" ) ) {
175  m_outputLevel.assign( pprop->getProperty( "OutputLevel" ) );
176  }
177  }
178 
179  {
180  // Auditor monitoring properties
181  // Initialize the default value from ApplicationMgr AuditAlgorithms
182  Gaudi::Property<bool> audit( false );
183  // note that here we need that the service locator is already defined
184  auto appMgr = serviceLocator()->service<IProperty>( "ApplicationMgr" );
185  if ( appMgr && appMgr->hasProperty( "AuditTools" ) ) {
186  audit.assign( appMgr->getProperty( "AuditTools" ) );
187  }
188  m_auditInit = audit;
189  m_auditorInitialize = audit;
190  m_auditorStart = audit;
191  m_auditorStop = audit;
192  m_auditorFinalize = audit;
193  m_auditorReinitialize = audit;
194  m_auditorRestart = audit;
195  }
196 
197  // check thread ID and try if tool name indicates thread ID
198  if ( m_threadID.empty() ) {
200  }
201 }
T empty(T...args)
Define general base for Gaudi exception.
SmartIF< ISvcLocator > & serviceLocator() const override
Retrieve pointer to service locator.
Definition: AlgTool.cpp:84
Gaudi::Property< bool > m_auditorStart
Definition: AlgTool.h:311
std::string m_type
AlgTool type (concrete class name)
Definition: AlgTool.h:291
Implementation of property with value of concrete type.
Definition: Property.h:319
GAUDI_API const std::string typeinfoName(const std::type_info &)
Get platform independent information about the class type.
Definition: System.cpp:332
const IInterface * m_parent
AlgTool parent.
Definition: AlgTool.h:293
Gaudi::Property< bool > m_auditorReinitialize
Definition: AlgTool.h:314
const std::string m_name
AlgTool full name.
Definition: AlgTool.h:292
StatusCode service(const Gaudi::Utils::TypeNameString &name, T *&svc, bool createIf=true)
Templated method to access a service by name.
Definition: ISvcLocator.h:79
Gaudi::Property< int > m_outputLevel
Definition: AlgTool.h:304
void updateMsgStreamOutputLevel(int level)
Update the output level of the cached MsgStream.
Definition of the basic interface.
Definition: IInterface.h:277
std::string m_threadID
Thread Id for Alg Tool.
Definition: AlgTool.h:317
Gaudi::Property< bool > m_auditorStop
Definition: AlgTool.h:312
PropertyBase base class allowing PropertyBase* collections to be "homogeneous".
Definition: Property.h:32
Gaudi::Property< bool > m_auditorRestart
Definition: AlgTool.h:315
Base class from which all concrete algorithm classes should be derived.
Definition: Algorithm.h:78
const std::string & name() const override
Retrieve full identifying name of the concrete tool object.
Definition: AlgTool.cpp:63
Gaudi::Property< bool > m_auditInit
Definition: AlgTool.h:309
Base class from which all the concrete tool classes should be derived.
Definition: AlgTool.h:47
const IInterface * parent() const override
Retrieve parent of the sub-algtool.
Definition: AlgTool.cpp:77
SmartIF< ISvcLocator > m_svcLocator
Pointer to Service Locator service.
Definition: AlgTool.h:295
appMgr
Definition: IOTest.py:94
Gaudi::Property< bool > m_auditorInitialize
Definition: AlgTool.h:310
The IProperty is the basic interface for all components which have properties that can be set or get...
Definition: IProperty.h:20
Base class for all services.
Definition: Service.h:36
GAUDI_API std::string getGaudiThreadIDfromName(const std::string &name)
helper function to extract Gaudi Thread ID from thread copy name
Definition: ThreadGaudi.cpp:27
Gaudi::Property< bool > m_auditorFinalize
Definition: AlgTool.h:313
Base class from which all concrete auditor classes should be derived.
Definition: Auditor.h:35
AlgTool::~AlgTool ( )
override

Definition at line 401 of file AlgTool.cpp.

403 {
404  if ( m_pMonitorSvc ) {
405  m_pMonitorSvc->undeclareAll( this );
406  }
407 }
SmartIF< IMonitorSvc > m_pMonitorSvc
Online Monitoring Service.
Definition: AlgTool.h:298
virtual void undeclareAll(const IInterface *owner)=0
Undeclare monitoring information.

Member Function Documentation

void AlgTool::acceptDHVisitor ( IDataHandleVisitor vis) const
overridevirtual

Definition at line 530 of file AlgTool.cpp.

531 {
532  //-----------------------------------------------------------------------------
533  vis->visit( this );
534 
535  for ( auto tool : tools() ) vis->visit( dynamic_cast<AlgTool*>( tool ) );
536 }
virtual void visit(const IDataHandleHolder *)=0
const std::vector< IAlgTool * > & tools() const
Definition: AlgTool.cpp:480
template<class T >
void AlgTool::addToolsArray ( ToolHandleArray< T > &  hndlArr)
inline

Definition at line 198 of file AlgTool.h.

199  {
200  m_toolHandleArrays.push_back( &hndlArr );
201  }
T push_back(T...args)
std::vector< GaudiHandleArrayBase * > m_toolHandleArrays
Definition: AlgTool.h:322
IAuditorSvc * AlgTool::auditorSvc ( ) const

Access the auditor service.

Definition at line 517 of file AlgTool.cpp.

518 {
519  //---------------------------------------------------------------------------
520  if ( !m_pAuditorSvc ) {
521  m_pAuditorSvc = service( "AuditorSvc", true );
522  if ( !m_pAuditorSvc ) {
523  throw GaudiException( "Service [AuditorSvc] not found", name(), StatusCode::FAILURE );
524  }
525  }
526  return m_pAuditorSvc.get();
527 }
Define general base for Gaudi exception.
TYPE * get() const
Get interface pointer.
Definition: SmartIF.h:82
StatusCode service(const std::string &name, T *&svc, bool createIf=true) const
Access a service by name, creating it if it doesn&#39;t already exist.
Definition: AlgTool.h:131
SmartIF< IAuditorSvc > m_pAuditorSvc
Auditor Service.
Definition: AlgTool.h:299
const std::string & name() const override
Retrieve full identifying name of the concrete tool object.
Definition: AlgTool.cpp:63
void AlgTool::commitHandles ( )
override

Definition at line 539 of file AlgTool.cpp.

540 {
541  //-----------------------------------------------------------------------------
542 
543  for ( auto h : outputHandles() ) h->commit();
544 
545  for ( auto t : m_tools ) {
546  AlgTool* at = dynamic_cast<AlgTool*>( t );
547  if ( at ) at->commitHandles();
548  }
549 }
void commitHandles() override
Definition: AlgTool.cpp:539
std::vector< IAlgTool * > m_tools
Definition: AlgTool.h:320
Base class from which all the concrete tool classes should be derived.
Definition: AlgTool.h:47
StatusCode AlgTool::configure ( )
inlineoverride

Definition at line 69 of file AlgTool.h.

template<class T >
void AlgTool::declareInfo ( const std::string name,
const T &  var,
const std::string desc 
) const
inline

Declare monitoring information.

Parameters
nameMonitoring information name known to the external system
varMonitoring Listener address (the item to monitor...)
descTextual description of the information being monitored

Definition at line 265 of file AlgTool.h.

266  {
267  IMonitorSvc* mS = monitorSvc();
268  if ( mS ) mS->declareInfo( name, var, desc, this );
269  }
IMonitorSvc * monitorSvc() const
Access the monitor service.
Definition: AlgTool.h:252
Definition of the IMonitorSvc interface, which publishes Gaudi variables to outside monitoring proces...
Definition: IMonitorSvc.h:24
virtual void declareInfo(const std::string &name, const bool &var, const std::string &desc, const IInterface *owner)=0
Declare monitoring information.
void AlgTool::declareInfo ( const std::string name,
const std::string format,
const void *  var,
int  size,
const std::string desc 
) const
inline

Declare monitoring information (special case)

Parameters
nameMonitoring information name known to the external system
formatFormat information
varMonitoring Listener address
sizeMonitoring Listener address size
descTextual description of the information being monitored

Definition at line 278 of file AlgTool.h.

280  {
281  IMonitorSvc* mS = monitorSvc();
282  if ( mS ) mS->declareInfo( name, format, var, size, desc, this );
283  }
constexpr auto size(const C &c) noexcept(noexcept(c.size())) -> decltype(c.size())
IMonitorSvc * monitorSvc() const
Access the monitor service.
Definition: AlgTool.h:252
Definition of the IMonitorSvc interface, which publishes Gaudi variables to outside monitoring proces...
Definition: IMonitorSvc.h:24
virtual void declareInfo(const std::string &name, const bool &var, const std::string &desc, const IInterface *owner)=0
Declare monitoring information.
template<typename I >
void AlgTool::declareInterface ( I *  i)
inlineprotected

Definition at line 155 of file AlgTool.h.

156  {
157  m_interfaceList.emplace_back( I::interfaceID(), i );
158  }
InterfaceList m_interfaceList
Interface list.
Definition: AlgTool.h:301
T emplace_back(T...args)
template<class T >
Gaudi::Details::PropertyBase* AlgTool::declareProperty ( const std::string name,
ToolHandle< T > &  hndl,
const std::string doc = "none" 
)
inline

Definition at line 164 of file AlgTool.h.

166  {
167  this->declareTool( hndl, hndl.typeAndName() ).ignore();
168  return PropertyHolderImpl::declareProperty( name, hndl, doc );
169  }
Gaudi::Details::PropertyBase & declareProperty(Gaudi::Details::PropertyBase &prop)
Declare a property.
std::string typeAndName() const override
Definition: ToolHandle.h:246
StatusCode declareTool(ToolHandle< T > &handle, std::string toolTypeAndName, bool createIf=true)
Definition: AlgTool.h:172
template<class T >
Gaudi::Details::PropertyBase* AlgTool::declareProperty ( const std::string name,
ToolHandleArray< T > &  hndlArr,
const std::string doc = "none" 
)
inline

Definition at line 190 of file AlgTool.h.

192  {
193  addToolsArray( hndlArr );
194  return PropertyHolderImpl::declareProperty( name, hndlArr, doc );
195  }
void addToolsArray(ToolHandleArray< T > &hndlArr)
Definition: AlgTool.h:198
Gaudi::Details::PropertyBase & declareProperty(Gaudi::Details::PropertyBase &prop)
Declare a property.
template<class T >
StatusCode AlgTool::declareTool ( ToolHandle< T > &  handle,
std::string  toolTypeAndName,
bool  createIf = true 
)
inline

Definition at line 172 of file AlgTool.h.

173  {
174 
175  StatusCode sc = handle.initialize( toolTypeAndName, handle.isPublic() ? nullptr : this, createIf );
176  if ( UNLIKELY( !sc ) ) {
177  throw GaudiException{std::string{"Cannot create handle for "} + ( handle.isPublic() ? "public" : "private" ) +
178  " tool " + toolTypeAndName,
179  name(), sc};
180  }
181 
182  m_toolHandles.push_back( &handle );
183 
184  return sc;
185  }
#define UNLIKELY(x)
Definition: Kernel.h:128
Define general base for Gaudi exception.
bool isPublic() const noexcept
Definition: ToolHandle.h:37
STL class.
T push_back(T...args)
This class is used for returning status codes from appropriate routines.
Definition: StatusCode.h:26
StatusCode initialize(const std::string &toolTypeAndName, const IInterface *parent=nullptr, bool createIf=true)
Definition: ToolHandle.h:208
const std::string & name() const override
Retrieve full identifying name of the concrete tool object.
Definition: AlgTool.cpp:63
std::vector< BaseToolHandle * > m_toolHandles
Definition: AlgTool.h:321
void AlgTool::deregisterTool ( IAlgTool tool) const
inline

Definition at line 215 of file AlgTool.h.

216  {
217  auto it = std::find( m_tools.begin(), m_tools.end(), tool );
218  if ( it != m_tools.end() ) {
219  if ( UNLIKELY( msgLevel( MSG::DEBUG ) ) ) debug() << "De-Registering tool " << tool->name() << endmsg;
220  m_tools.erase( it );
221  } else {
222  if ( UNLIKELY( msgLevel( MSG::DEBUG ) ) ) debug() << "Could not de-register tool " << tool->name() << endmsg;
223  }
224  }
#define UNLIKELY(x)
Definition: Kernel.h:128
T end(T...args)
std::vector< IAlgTool * > m_tools
Definition: AlgTool.h:320
T erase(T...args)
T find(T...args)
MsgStream & debug() const
shortcut for the method msgStream(MSG::DEBUG)
T begin(T...args)
MSG::Level msgLevel() const
get the cached level (originally extracted from the embedded MsgStream)
MsgStream & endmsg(MsgStream &s)
MsgStream Modifier: endmsg. Calls the output method of the MsgStream.
Definition: MsgStream.h:209
virtual const std::string & name() const =0
Retrieve the name of the instance.
IDataProviderSvc * AlgTool::evtSvc ( ) const

accessor to event service service

Returns
pointer to detector service

Definition at line 93 of file AlgTool.cpp.

94 {
95  if ( !m_evtSvc ) {
96  m_evtSvc = service( "EventDataSvc", true );
97  if ( !m_evtSvc ) {
98  throw GaudiException( "Service [EventDataSvc] not found", name(), StatusCode::FAILURE );
99  }
100  }
101  return m_evtSvc.get();
102 }
Define general base for Gaudi exception.
TYPE * get() const
Get interface pointer.
Definition: SmartIF.h:82
StatusCode service(const std::string &name, T *&svc, bool createIf=true) const
Access a service by name, creating it if it doesn&#39;t already exist.
Definition: AlgTool.h:131
const std::string & name() const override
Retrieve full identifying name of the concrete tool object.
Definition: AlgTool.cpp:63
SmartIF< IDataProviderSvc > m_evtSvc
Event data service.
Definition: AlgTool.h:296
StatusCode AlgTool::finalize ( )
override

Definition at line 313 of file AlgTool.cpp.

315 {
316  // For the time being there is nothing to be done here.
317  return StatusCode::SUCCESS;
318 }
Gaudi::StateMachine::State AlgTool::FSMState ( ) const
inlineoverride

Definition at line 77 of file AlgTool.h.

77 { return m_state; }
Gaudi::StateMachine::State m_state
state of the Tool
Definition: AlgTool.h:330
StatusCode AlgTool::initialize ( )
override

Definition at line 243 of file AlgTool.cpp.

245 {
246  // For the time being there is nothing to be done here.
247  // Setting the properties is done by the ToolSvc calling setProperties()
248  // explicitly.
249  return StatusCode::SUCCESS;
250 }
void AlgTool::initToolHandles ( ) const
private

Definition at line 409 of file AlgTool.cpp.

410 {
411 
412  IAlgTool* tool = nullptr;
413  for ( auto thArr : m_toolHandleArrays ) {
414  if ( !thArr->retrieved() ) {
415  if ( UNLIKELY( msgLevel( MSG::DEBUG ) ) )
416  debug() << "ToolHandleArray " << thArr->propertyName() << " not used: not registering any of its Tools"
417  << endmsg;
418  } else {
419  if ( UNLIKELY( msgLevel( MSG::DEBUG ) ) )
420  debug() << "Registering all Tools in ToolHandleArray " << thArr->propertyName() << endmsg;
421  // Iterate over its tools:
422  for ( auto toolHandle : thArr->getBaseArray() ) {
423  // Try to cast it into a BaseToolHandle pointer:
424  BaseToolHandle* bth = dynamic_cast<BaseToolHandle*>( toolHandle );
425  if ( bth ) {
426  // If the cast was successful, the code is pretty simple:
427  tool = bth->get();
428  if ( UNLIKELY( msgLevel( MSG::DEBUG ) ) ) {
429  debug() << "Adding " << ( bth->isPublic() ? "public" : "private" ) << " ToolHandle tool " << tool->name()
430  << " (" << tool->type() << ") from ToolHandleArray " << thArr->propertyName() << endmsg;
431  }
432  m_tools.push_back( tool );
433  } else {
434  // If it wasn't for some strange reason, then fall back on the
435  // logic implemented previously:
436  if ( toolSvc()->retrieveTool( toolHandle->typeAndName(), tool, this, false ).isSuccess() ) {
437  if ( UNLIKELY( msgLevel( MSG::DEBUG ) ) ) {
438  debug() << "Adding private"
439  << " ToolHandle tool " << tool->name() << " (" << tool->type() << ") from ToolHandleArray "
440  << thArr->propertyName() << endmsg;
441  }
442  m_tools.push_back( tool );
443  } else if ( toolSvc()->retrieveTool( toolHandle->typeAndName(), tool, 0, false ).isSuccess() ) {
444  if ( UNLIKELY( msgLevel( MSG::DEBUG ) ) ) {
445  debug() << "Adding public"
446  << " ToolHandle tool " << tool->name() << " (" << tool->type() << ") from ToolHandleArray "
447  << thArr->propertyName() << endmsg;
448  }
449  m_tools.push_back( tool );
450  } else {
451  warning() << "Error retrieving Tool " << toolHandle->typeAndName() << " in ToolHandleArray "
452  << thArr->propertyName() << ". Not registered" << endmsg;
453  }
454  }
455  }
456  }
457  }
458 
459  for ( auto th : m_toolHandles ) {
460  if ( !th->isEnabled() ) {
461  if ( UNLIKELY( msgLevel( MSG::DEBUG ) ) && !th->typeAndName().empty() )
462  debug() << "ToolHandle " << th->typeAndName() << " not used" << endmsg;
463  continue;
464  }
465  if ( !th->get() ) {
466  auto sc = th->retrieve();
467  if ( UNLIKELY( sc.isFailure() ) ) {
468  throw GaudiException( "Failed to retrieve tool " + th->typeAndName(), this->name(), StatusCode::FAILURE );
469  }
470  }
471  tool = th->get();
472  if ( UNLIKELY( msgLevel( MSG::DEBUG ) ) )
473  debug() << "Adding " << ( th->isPublic() ? "public" : "private" ) << " ToolHandle tool " << tool->name() << " ("
474  << tool->type() << ")" << endmsg;
475  m_tools.push_back( tool );
476  }
477  m_toolHandlesInit = true;
478 }
#define UNLIKELY(x)
Definition: Kernel.h:128
Define general base for Gaudi exception.
bool m_toolHandlesInit
Definition: AlgTool.h:323
virtual const std::string & type() const =0
The type of an AlgTool, meaning the concrete AlgTool class.
bool isPublic() const noexcept
Definition: ToolHandle.h:37
IToolSvc * toolSvc() const
The standard ToolSvc service, Return a pointer to the service if present.
Definition: AlgTool.cpp:104
Non-templated base class for actual ToolHandle<T>.
Definition: ToolHandle.h:67
std::vector< IAlgTool * > m_tools
Definition: AlgTool.h:320
T push_back(T...args)
MsgStream & warning() const
shortcut for the method msgStream(MSG::WARNING)
const std::string & name() const override
Retrieve full identifying name of the concrete tool object.
Definition: AlgTool.cpp:63
std::vector< BaseToolHandle * > m_toolHandles
Definition: AlgTool.h:321
MsgStream & debug() const
shortcut for the method msgStream(MSG::DEBUG)
The interface implemented by the AlgTool base class.
Definition: IAlgTool.h:23
const IAlgTool * get() const
Definition: ToolHandle.h:80
MSG::Level msgLevel() const
get the cached level (originally extracted from the embedded MsgStream)
MsgStream & endmsg(MsgStream &s)
MsgStream Modifier: endmsg. Calls the output method of the MsgStream.
Definition: MsgStream.h:209
virtual const std::string & name() const =0
Retrieve the name of the instance.
std::vector< GaudiHandleArrayBase * > m_toolHandleArrays
Definition: AlgTool.h:322
IMonitorSvc* AlgTool::monitorSvc ( ) const
inline

Access the monitor service.

Attention
Note that this method will return a NULL pointer if no monitor service is configured to be present. You must take this possibility into account when using the pointer
Returns
Pointer to the Monitor service
Return values
NULLNo monitor service is present
non-NULLA monitor service is present and available to be used

Definition at line 252 of file AlgTool.h.

253  {
254  // If not already located try to locate it without forcing a creation
255  if ( !m_pMonitorSvc ) m_pMonitorSvc = service( m_monitorSvcName, false, true );
256  return m_pMonitorSvc.get();
257  }
SmartIF< IMonitorSvc > m_pMonitorSvc
Online Monitoring Service.
Definition: AlgTool.h:298
TYPE * get() const
Get interface pointer.
Definition: SmartIF.h:82
StatusCode service(const std::string &name, T *&svc, bool createIf=true) const
Access a service by name, creating it if it doesn&#39;t already exist.
Definition: AlgTool.h:131
Gaudi::Property< std::string > m_monitorSvcName
Definition: AlgTool.h:306
const std::string & AlgTool::name ( ) const
override

Retrieve full identifying name of the concrete tool object.

Definition at line 63 of file AlgTool.cpp.

65 {
66  return m_name;
67 }
const std::string m_name
AlgTool full name.
Definition: AlgTool.h:292
const IInterface * AlgTool::parent ( ) const
override

Retrieve parent of the sub-algtool.

Definition at line 77 of file AlgTool.cpp.

79 {
80  return m_parent;
81 }
const IInterface * m_parent
AlgTool parent.
Definition: AlgTool.h:293
StatusCode AlgTool::queryInterface ( const InterfaceID riid,
void **  ppvUnknown 
)
override

Query for a given interface.

Definition at line 44 of file AlgTool.cpp.

46 {
47  if ( !ppvi ) {
48  return StatusCode::FAILURE;
49  } // RETURN
50  StatusCode sc = base_class::queryInterface( riid, ppvi );
51  if ( sc.isSuccess() ) return sc;
53  [&]( const std::pair<InterfaceID, void*>& item ) { return item.first.versionMatch( riid ); } );
54  if ( i == std::end( m_interfaceList ) ) {
55  *ppvi = nullptr;
56  return NO_INTERFACE; // RETURN
57  }
58  *ppvi = i->second;
59  addRef();
60  return SUCCESS; // RETURN
61 }
bool isSuccess() const
Test for a status code of SUCCESS.
Definition: StatusCode.h:50
T end(T...args)
This class is used for returning status codes from appropriate routines.
Definition: StatusCode.h:26
T find_if(T...args)
T begin(T...args)
InterfaceList m_interfaceList
Interface list.
Definition: AlgTool.h:301
StatusCode queryInterface(const InterfaceID &iid, void **pinterface) override
void AlgTool::registerTool ( IAlgTool tool) const
inline

Definition at line 209 of file AlgTool.h.

210  {
211  if ( UNLIKELY( msgLevel( MSG::DEBUG ) ) ) debug() << "Registering tool " << tool->name() << endmsg;
212  m_tools.push_back( tool );
213  }
#define UNLIKELY(x)
Definition: Kernel.h:128
std::vector< IAlgTool * > m_tools
Definition: AlgTool.h:320
T push_back(T...args)
MsgStream & debug() const
shortcut for the method msgStream(MSG::DEBUG)
MSG::Level msgLevel() const
get the cached level (originally extracted from the embedded MsgStream)
MsgStream & endmsg(MsgStream &s)
MsgStream Modifier: endmsg. Calls the output method of the MsgStream.
Definition: MsgStream.h:209
virtual const std::string & name() const =0
Retrieve the name of the instance.
StatusCode AlgTool::reinitialize ( )
override

Definition at line 340 of file AlgTool.cpp.

342 {
343  /* @TODO
344  * MCl 2008-10-23: the implementation of reinitialize as finalize+initialize
345  * is causing too many problems
346  *
347  // Default implementation is finalize+initialize
348  StatusCode sc = finalize();
349  if (sc.isFailure()) {
350  error() << "reinitialize(): cannot be finalized" << endmsg;
351  return sc;
352  }
353  sc = initialize();
354  if (sc.isFailure()) {
355  error() << "reinitialize(): cannot be initialized" << endmsg;
356  return sc;
357  }
358  */
359  return StatusCode::SUCCESS;
360 }
StatusCode AlgTool::restart ( )
override

Definition at line 383 of file AlgTool.cpp.

385 {
386  // Default implementation is stop+start
387  StatusCode sc = stop();
388  if ( sc.isFailure() ) {
389  error() << "restart(): cannot be stopped" << endmsg;
390  return sc;
391  }
392  sc = start();
393  if ( sc.isFailure() ) {
394  error() << "restart(): cannot be started" << endmsg;
395  return sc;
396  }
397  return StatusCode::SUCCESS;
398 }
bool isFailure() const
Test for a status code of FAILURE.
Definition: StatusCode.h:61
MsgStream & error() const
shortcut for the method msgStream(MSG::ERROR)
This class is used for returning status codes from appropriate routines.
Definition: StatusCode.h:26
StatusCode stop() override
Definition: AlgTool.cpp:291
MsgStream & endmsg(MsgStream &s)
MsgStream Modifier: endmsg. Calls the output method of the MsgStream.
Definition: MsgStream.h:209
StatusCode start() override
Definition: AlgTool.cpp:268
template<class T >
StatusCode AlgTool::service ( const std::string name,
T *&  svc,
bool  createIf = true 
) const
inline

Access a service by name, creating it if it doesn't already exist.

Definition at line 131 of file AlgTool.h.

132  {
133  return service_i( name, createIf, T::interfaceID(), (void**)&svc );
134  }
StatusCode service_i(const std::string &algName, bool createIf, const InterfaceID &iid, void **ppSvc) const
flag indicating whether ToolHandle tools have been added to m_tools
Definition: AlgTool.cpp:496
template<class T >
StatusCode AlgTool::service ( const std::string type,
const std::string name,
T *&  svc 
) const
inline

Access a service by name, type creating it if it doesn't already exist.

Definition at line 139 of file AlgTool.h.

140  {
141  return service_i( type, name, T::interfaceID(), (void**)&svc );
142  }
StatusCode service_i(const std::string &algName, bool createIf, const InterfaceID &iid, void **ppSvc) const
flag indicating whether ToolHandle tools have been added to m_tools
Definition: AlgTool.cpp:496
SmartIF< IService > AlgTool::service ( const std::string name,
const bool  createIf = true,
const bool  quiet = false 
) const

Return a pointer to the service identified by name (or "type/name")

Definition at line 510 of file AlgTool.cpp.

511 {
512  const ServiceLocatorHelper helper( *serviceLocator(), *this );
513  return helper.service( name, quiet, createIf );
514 }
an helper to share the implementation of service() among the various kernel base classes ...
SmartIF< ISvcLocator > & serviceLocator() const override
Retrieve pointer to service locator.
Definition: AlgTool.cpp:84
template<typename T >
SmartIF<T> AlgTool::service ( const std::string name,
const bool  createIf = true,
const bool  quiet = false 
) const
inline

Definition at line 148 of file AlgTool.h.

149  {
150  return SmartIF<T>( service( name, createIf, quiet ) );
151  }
Small smart pointer class with automatic reference counting for IInterface.
Definition: IConverter.h:15
StatusCode service(const std::string &name, T *&svc, bool createIf=true) const
Access a service by name, creating it if it doesn&#39;t already exist.
Definition: AlgTool.h:131
StatusCode AlgTool::service_i ( const std::string algName,
bool  createIf,
const InterfaceID iid,
void **  ppSvc 
) const
private

flag indicating whether ToolHandle tools have been added to m_tools

implementation of service method

Definition at line 496 of file AlgTool.cpp.

497 {
498  const ServiceLocatorHelper helper( *serviceLocator(), *this );
499  return helper.getService( svcName, createIf, iid, ppSvc );
500 }
an helper to share the implementation of service() among the various kernel base classes ...
SmartIF< ISvcLocator > & serviceLocator() const override
Retrieve pointer to service locator.
Definition: AlgTool.cpp:84
StatusCode AlgTool::service_i ( const std::string svcType,
const std::string svcName,
const InterfaceID iid,
void **  ppS 
) const
private

Definition at line 503 of file AlgTool.cpp.

505 {
506  const ServiceLocatorHelper helper( *serviceLocator(), *this );
507  return helper.createService( svcType, svcName, iid, ppSvc );
508 }
an helper to share the implementation of service() among the various kernel base classes ...
SmartIF< ISvcLocator > & serviceLocator() const override
Retrieve pointer to service locator.
Definition: AlgTool.cpp:84
SmartIF< ISvcLocator > & AlgTool::serviceLocator ( ) const
override

Retrieve pointer to service locator.

Definition at line 84 of file AlgTool.cpp.

86 {
87  return m_svcLocator;
88 }
SmartIF< ISvcLocator > m_svcLocator
Pointer to Service Locator service.
Definition: AlgTool.h:295
StatusCode AlgTool::setProperties ( )

Method for setting declared properties to the values specified in the jobOptions via the job option service.

This method is called by the ToolSvc after creating the concrete tool, before passing it to the requesting parent and does not need to be called explicitly.

Definition at line 117 of file AlgTool.cpp.

119 {
120  if ( !m_svcLocator ) return StatusCode::FAILURE;
121  auto jos = m_svcLocator->service<IJobOptionsSvc>( "JobOptionsSvc" );
122  if ( !jos ) return StatusCode::FAILURE;
123 
124  // set first generic Properties
125  StatusCode sc = jos->setMyProperties( getGaudiThreadGenericName( name() ), this );
126  if ( sc.isFailure() ) return StatusCode::FAILURE;
127 
128  // set specific Properties
129  if ( isGaudiThreaded( name() ) ) {
130  if ( jos->setMyProperties( name(), this ).isFailure() ) {
131  return StatusCode::FAILURE;
132  }
133  }
134  return StatusCode::SUCCESS;
135 }
bool isFailure() const
Test for a status code of FAILURE.
Definition: StatusCode.h:61
GAUDI_API bool isGaudiThreaded(const std::string &name)
test if current Gaudi object is running /will run in a thread
Definition: ThreadGaudi.cpp:76
StatusCode service(const Gaudi::Utils::TypeNameString &name, T *&svc, bool createIf=true)
Templated method to access a service by name.
Definition: ISvcLocator.h:79
Main interface for the JobOptions service.
This class is used for returning status codes from appropriate routines.
Definition: StatusCode.h:26
const std::string & name() const override
Retrieve full identifying name of the concrete tool object.
Definition: AlgTool.cpp:63
SmartIF< ISvcLocator > m_svcLocator
Pointer to Service Locator service.
Definition: AlgTool.h:295
GAUDI_API std::string getGaudiThreadGenericName(const std::string &name)
helper function to extract Gaudi instance name from thread copy name
Definition: ThreadGaudi.cpp:52
StatusCode AlgTool::start ( )
override

Definition at line 268 of file AlgTool.cpp.

270 {
271  // For the time being there is nothing to be done here.
272  return StatusCode::SUCCESS;
273 }
StatusCode AlgTool::stop ( )
override

Definition at line 291 of file AlgTool.cpp.

293 {
294  // For the time being there is nothing to be done here.
295  return StatusCode::SUCCESS;
296 }
ISvcLocator* AlgTool::svcLoc ( ) const
inline

shortcut for the method service locator

Definition at line 110 of file AlgTool.h.

110 { return serviceLocator(); }
SmartIF< ISvcLocator > & serviceLocator() const override
Retrieve pointer to service locator.
Definition: AlgTool.cpp:84
StatusCode AlgTool::sysFinalize ( )
override

Finalize AlgTool.

Definition at line 299 of file AlgTool.cpp.

300 {
301  //-----------------------------------------------------------------------------
302  return attempt( *this, "sysFinalize", [&]() {
304  Gaudi::Guards::AuditorGuard guard( this,
305  // check if we want to audit the initialize
307  StatusCode sc = finalize();
308  if ( sc.isSuccess() ) m_state = m_targetState;
309  return sc;
310  } );
311 }
bool isSuccess() const
Test for a status code of SUCCESS.
Definition: StatusCode.h:50
StatusCode finalize() override
Definition: AlgTool.cpp:313
This class is used for returning status codes from appropriate routines.
Definition: StatusCode.h:26
Gaudi::StateMachine::State m_state
state of the Tool
Definition: AlgTool.h:330
State GAUDI_API ChangeState(const Transition transition, const State state)
Function to get the new state according to the required transition, checking if the transition is all...
Gaudi::StateMachine::State m_targetState
state of the Tool
Definition: AlgTool.h:331
It is a simple guard, which "locks" the scope for the Auditor Service is am exception-safe way...
Definition: Guards.h:215
IAuditorSvc * auditorSvc() const
Access the auditor service.
Definition: AlgTool.cpp:517
Gaudi::Property< bool > m_auditorFinalize
Definition: AlgTool.h:313
StatusCode AlgTool::sysInitialize ( )
override

Initialize AlgTool.

Definition at line 204 of file AlgTool.cpp.

205 {
206  //-----------------------------------------------------------------------------
207  return attempt( *this, "sysInitialize", [&]() {
209  Gaudi::Guards::AuditorGuard guard( this,
210  // check if we want to audit the initialize
212  StatusCode sc = initialize();
213  if ( !sc ) return sc;
214 
217 
218  // check for explicit circular data dependencies in declared handles
219  DataObjIDColl out;
220  for ( auto& h : outputHandles() ) {
221  if ( !h->objKey().empty() ) out.emplace( h->fullKey() );
222  }
223  for ( auto& h : inputHandles() ) {
224  if ( !h->objKey().empty() && out.find( h->fullKey() ) != out.end() ) {
225  error() << "Explicit circular data dependency found for id " << h->fullKey() << endmsg;
226  sc = StatusCode::FAILURE;
227  }
228  }
229 
230  if ( !sc ) return sc;
231 
232  // visit all sub-tools, build full set
234  acceptDHVisitor( &avis );
235 
236  // initialize handles
237  initDataHandleHolder(); // this should 'freeze' the handle configuration.
238 
239  return sc;
240  } );
241 }
virtual void acceptDHVisitor(IDataHandleVisitor *) const override
Definition: AlgTool.cpp:530
StatusCode initialize() override
Definition: AlgTool.cpp:243
void initDataHandleHolder()
initializes all handles - called by the sysInitialize method of any descendant of this ...
MsgStream & error() const
shortcut for the method msgStream(MSG::ERROR)
This class is used for returning status codes from appropriate routines.
Definition: StatusCode.h:26
T get(T...args)
Gaudi::StateMachine::State m_state
state of the Tool
Definition: AlgTool.h:330
State GAUDI_API ChangeState(const Transition transition, const State state)
Function to get the new state according to the required transition, checking if the transition is all...
T emplace(T...args)
Gaudi::Property< bool > m_auditorInitialize
Definition: AlgTool.h:310
Gaudi::StateMachine::State m_targetState
state of the Tool
Definition: AlgTool.h:331
It is a simple guard, which "locks" the scope for the Auditor Service is am exception-safe way...
Definition: Guards.h:215
IAuditorSvc * auditorSvc() const
Access the auditor service.
Definition: AlgTool.cpp:517
MsgStream & endmsg(MsgStream &s)
MsgStream Modifier: endmsg. Calls the output method of the MsgStream.
Definition: MsgStream.h:209
std::unique_ptr< IDataHandleVisitor > m_updateDataHandles
Hook for for derived classes to provide a custom visitor for data handles.
Definition: AlgTool.h:232
StatusCode AlgTool::sysReinitialize ( )
override

Initialize AlgTool.

Definition at line 321 of file AlgTool.cpp.

322 {
323  //-----------------------------------------------------------------------------
324 
325  // Check that the current status is the correct one.
327  error() << "sysReinitialize(): cannot reinitialize tool not initialized" << endmsg;
328  return StatusCode::FAILURE;
329  }
330 
331  return attempt( *this, "SysReinitialize()", [&]() {
332  Gaudi::Guards::AuditorGuard guard( this,
333  // check if we want to audit the initialize
335  return reinitialize();
336  } );
337 }
Gaudi::Property< bool > m_auditorReinitialize
Definition: AlgTool.h:314
Gaudi::StateMachine::State FSMState() const override
Definition: AlgTool.h:77
MsgStream & error() const
shortcut for the method msgStream(MSG::ERROR)
StatusCode reinitialize() override
Definition: AlgTool.cpp:340
It is a simple guard, which "locks" the scope for the Auditor Service is am exception-safe way...
Definition: Guards.h:215
IAuditorSvc * auditorSvc() const
Access the auditor service.
Definition: AlgTool.cpp:517
MsgStream & endmsg(MsgStream &s)
MsgStream Modifier: endmsg. Calls the output method of the MsgStream.
Definition: MsgStream.h:209
StatusCode AlgTool::sysRestart ( )
override

Start AlgTool.

Definition at line 363 of file AlgTool.cpp.

364 {
365  //-----------------------------------------------------------------------------
366 
367  // Check that the current status is the correct one.
369  error() << "sysRestart(): cannot reinitialize tool not started" << endmsg;
370  return StatusCode::FAILURE;
371  }
372 
373  return attempt( *this, "sysRestart", [&]() {
375  Gaudi::Guards::AuditorGuard guard( this,
376  // check if we want to audit the initialize
378  return restart();
379  } );
380 }
Gaudi::StateMachine::State FSMState() const override
Definition: AlgTool.h:77
MsgStream & error() const
shortcut for the method msgStream(MSG::ERROR)
StatusCode restart() override
Definition: AlgTool.cpp:383
Gaudi::Property< bool > m_auditorRestart
Definition: AlgTool.h:315
Gaudi::StateMachine::State m_state
state of the Tool
Definition: AlgTool.h:330
State GAUDI_API ChangeState(const Transition transition, const State state)
Function to get the new state according to the required transition, checking if the transition is all...
Gaudi::StateMachine::State m_targetState
state of the Tool
Definition: AlgTool.h:331
It is a simple guard, which "locks" the scope for the Auditor Service is am exception-safe way...
Definition: Guards.h:215
IAuditorSvc * auditorSvc() const
Access the auditor service.
Definition: AlgTool.cpp:517
MsgStream & endmsg(MsgStream &s)
MsgStream Modifier: endmsg. Calls the output method of the MsgStream.
Definition: MsgStream.h:209
StatusCode AlgTool::sysStart ( )
override

Start AlgTool.

Definition at line 253 of file AlgTool.cpp.

254 {
255  //-----------------------------------------------------------------------------
256  return attempt( *this, "sysStart", [&]() {
258  Gaudi::Guards::AuditorGuard guard( this,
259  // check if we want to audit the initialize
260  m_auditorStart ? auditorSvc() : nullptr, IAuditor::Start );
261  StatusCode sc = start();
262  if ( sc.isSuccess() ) m_state = m_targetState;
263  return sc;
264  } );
265 }
Gaudi::Property< bool > m_auditorStart
Definition: AlgTool.h:311
bool isSuccess() const
Test for a status code of SUCCESS.
Definition: StatusCode.h:50
This class is used for returning status codes from appropriate routines.
Definition: StatusCode.h:26
Gaudi::StateMachine::State m_state
state of the Tool
Definition: AlgTool.h:330
State GAUDI_API ChangeState(const Transition transition, const State state)
Function to get the new state according to the required transition, checking if the transition is all...
Gaudi::StateMachine::State m_targetState
state of the Tool
Definition: AlgTool.h:331
It is a simple guard, which "locks" the scope for the Auditor Service is am exception-safe way...
Definition: Guards.h:215
IAuditorSvc * auditorSvc() const
Access the auditor service.
Definition: AlgTool.cpp:517
StatusCode start() override
Definition: AlgTool.cpp:268
StatusCode AlgTool::sysStop ( )
override

Stop AlgTool.

Definition at line 276 of file AlgTool.cpp.

277 {
278  //-----------------------------------------------------------------------------
279  return attempt( *this, "sysStop", [&]() {
281  Gaudi::Guards::AuditorGuard guard( this,
282  // check if we want to audit the initialize
283  m_auditorStop ? auditorSvc() : nullptr, IAuditor::Stop );
284  StatusCode sc = stop();
285  if ( sc.isSuccess() ) m_state = m_targetState;
286  return sc;
287  } );
288 }
bool isSuccess() const
Test for a status code of SUCCESS.
Definition: StatusCode.h:50
This class is used for returning status codes from appropriate routines.
Definition: StatusCode.h:26
Gaudi::Property< bool > m_auditorStop
Definition: AlgTool.h:312
Gaudi::StateMachine::State m_state
state of the Tool
Definition: AlgTool.h:330
State GAUDI_API ChangeState(const Transition transition, const State state)
Function to get the new state according to the required transition, checking if the transition is all...
StatusCode stop() override
Definition: AlgTool.cpp:291
Gaudi::StateMachine::State m_targetState
state of the Tool
Definition: AlgTool.h:331
It is a simple guard, which "locks" the scope for the Auditor Service is am exception-safe way...
Definition: Guards.h:215
IAuditorSvc * auditorSvc() const
Access the auditor service.
Definition: AlgTool.cpp:517
Gaudi::StateMachine::State AlgTool::targetFSMState ( ) const
inlineoverride

Definition at line 78 of file AlgTool.h.

78 { return m_targetState; }
Gaudi::StateMachine::State m_targetState
state of the Tool
Definition: AlgTool.h:331
StatusCode AlgTool::terminate ( )
inlineoverride

Definition at line 74 of file AlgTool.h.

const std::vector< IAlgTool * > & AlgTool::tools ( ) const

Definition at line 480 of file AlgTool.cpp.

481 {
483 
484  return m_tools;
485 }
#define UNLIKELY(x)
Definition: Kernel.h:128
bool m_toolHandlesInit
Definition: AlgTool.h:323
std::vector< IAlgTool * > m_tools
Definition: AlgTool.h:320
void initToolHandles() const
Definition: AlgTool.cpp:409
std::vector< IAlgTool * > & AlgTool::tools ( )
protected

Definition at line 487 of file AlgTool.cpp.

488 {
490 
491  return m_tools;
492 }
#define UNLIKELY(x)
Definition: Kernel.h:128
bool m_toolHandlesInit
Definition: AlgTool.h:323
std::vector< IAlgTool * > m_tools
Definition: AlgTool.h:320
void initToolHandles() const
Definition: AlgTool.cpp:409
IToolSvc * AlgTool::toolSvc ( ) const

The standard ToolSvc service, Return a pointer to the service if present.

Definition at line 104 of file AlgTool.cpp.

106 {
107  if ( !m_ptoolSvc ) {
108  m_ptoolSvc = service( "ToolSvc", true );
109  if ( !m_ptoolSvc ) {
110  throw GaudiException( "Service [ToolSvc] not found", name(), StatusCode::FAILURE );
111  }
112  }
113  return m_ptoolSvc.get();
114 }
Define general base for Gaudi exception.
TYPE * get() const
Get interface pointer.
Definition: SmartIF.h:82
StatusCode service(const std::string &name, T *&svc, bool createIf=true) const
Access a service by name, creating it if it doesn&#39;t already exist.
Definition: AlgTool.h:131
SmartIF< IToolSvc > m_ptoolSvc
Tool service.
Definition: AlgTool.h:297
const std::string & name() const override
Retrieve full identifying name of the concrete tool object.
Definition: AlgTool.cpp:63
const std::string & AlgTool::type ( ) const
override

Retrieve type (concrete class) of the sub-algtool.

Definition at line 70 of file AlgTool.cpp.

72 {
73  return m_type;
74 }
std::string m_type
AlgTool type (concrete class name)
Definition: AlgTool.h:291

Member Data Documentation

Gaudi::Property<bool> AlgTool::m_auditInit {this, "AuditTools", false, "[[deprecated]] unused"}
private

Definition at line 309 of file AlgTool.h.

Gaudi::Property<bool> AlgTool::m_auditorFinalize {this, "AuditFinalize", false, "trigger auditor on finalize()"}
private

Definition at line 313 of file AlgTool.h.

Gaudi::Property<bool> AlgTool::m_auditorInitialize {this, "AuditInitialize", false, "trigger auditor on initialize()"}
private

Definition at line 310 of file AlgTool.h.

Gaudi::Property<bool> AlgTool::m_auditorReinitialize {this, "AuditReinitialize", false, "trigger auditor on reinitialize()"}
private

Definition at line 314 of file AlgTool.h.

Gaudi::Property<bool> AlgTool::m_auditorRestart {this, "AuditRestart", false, "trigger auditor on restart()"}
private

Definition at line 315 of file AlgTool.h.

Gaudi::Property<bool> AlgTool::m_auditorStart {this, "AuditStart", false, "trigger auditor on start()"}
private

Definition at line 311 of file AlgTool.h.

Gaudi::Property<bool> AlgTool::m_auditorStop {this, "AuditStop", false, "trigger auditor on stop()"}
private

Definition at line 312 of file AlgTool.h.

SmartIF<IDataProviderSvc> AlgTool::m_evtSvc
mutableprivate

Event data service.

Definition at line 296 of file AlgTool.h.

InterfaceList AlgTool::m_interfaceList
private

Interface list.

Definition at line 301 of file AlgTool.h.

Gaudi::Property<std::string> AlgTool::m_monitorSvcName
private
Initial value:
{this, "MonitorService", "MonitorSvc",
"name to use for Monitor Service"}

Definition at line 306 of file AlgTool.h.

const std::string AlgTool::m_name
private

AlgTool full name.

Definition at line 292 of file AlgTool.h.

Gaudi::Property<int> AlgTool::m_outputLevel {this, "OutputLevel", MSG::NIL, "output level"}
private

Definition at line 304 of file AlgTool.h.

const IInterface* AlgTool::m_parent = nullptr
private

AlgTool parent.

Definition at line 293 of file AlgTool.h.

SmartIF<IAuditorSvc> AlgTool::m_pAuditorSvc
mutableprivate

Auditor Service.

Definition at line 299 of file AlgTool.h.

SmartIF<IMonitorSvc> AlgTool::m_pMonitorSvc
mutableprivate

Online Monitoring Service.

Definition at line 298 of file AlgTool.h.

SmartIF<IToolSvc> AlgTool::m_ptoolSvc
mutableprivate

Tool service.

Definition at line 297 of file AlgTool.h.

state of the Tool

Definition at line 330 of file AlgTool.h.

SmartIF<ISvcLocator> AlgTool::m_svcLocator
mutableprivate

Pointer to Service Locator service.

Definition at line 295 of file AlgTool.h.

state of the Tool

Definition at line 331 of file AlgTool.h.

std::string AlgTool::m_threadID
private

Thread Id for Alg Tool.

Definition at line 317 of file AlgTool.h.

std::vector<GaudiHandleArrayBase*> AlgTool::m_toolHandleArrays
mutableprivate

Definition at line 322 of file AlgTool.h.

std::vector<BaseToolHandle*> AlgTool::m_toolHandles
mutableprivate

Definition at line 321 of file AlgTool.h.

bool AlgTool::m_toolHandlesInit = false
mutableprivate

Definition at line 323 of file AlgTool.h.

std::vector<IAlgTool*> AlgTool::m_tools
mutableprivate

Definition at line 320 of file AlgTool.h.

std::string AlgTool::m_type
private

AlgTool type (concrete class name)

Definition at line 291 of file AlgTool.h.

std::unique_ptr<IDataHandleVisitor> AlgTool::m_updateDataHandles
protected

Hook for for derived classes to provide a custom visitor for data handles.

Definition at line 232 of file AlgTool.h.


The documentation for this class was generated from the following files: