![]() |
The Gaudi Framework
v36r14 (ba821e82)
|
#include <Root/RootDatabaseCnv.h>


Public Member Functions | |
| RootDatabaseCnv (long typ, const CLID &, ISvcLocator *svc, RootCnvSvc *mgr) | |
| Initializing Constructor. More... | |
| const std::string | containerName (IRegistry *) const override |
| Retrieve the name of the container a given object is placed into. More... | |
| StatusCode | createObj (IOpaqueAddress *pAddr, DataObject *&refpObj) override |
| Converter overrides: Create transient object from persistent data. More... | |
Public Member Functions inherited from Gaudi::RootDirectoryCnv | |
| RootDirectoryCnv (long typ, const CLID &clid, ISvcLocator *svc, RootCnvSvc *mgr) | |
| Initializing Constructor. More... | |
| StatusCode | createObj (IOpaqueAddress *pAddr, DataObject *&refpObj) override |
| Converter overrides: Create transient object from persistent data. More... | |
| StatusCode | fillObjRefs (IOpaqueAddress *pAddr, DataObject *pObj) override |
| Converter overrides: Resolve the references of the transient object. More... | |
| StatusCode | updateObj (IOpaqueAddress *pAddr, DataObject *pObj) override |
| Converter overrides: Update transient object from persistent data. More... | |
| StatusCode | updateObjRefs (IOpaqueAddress *pAddr, DataObject *pObj) override |
| Converter overrides: Update the references of an updated transient object. More... | |
| StatusCode | createRep (DataObject *pObj, IOpaqueAddress *&refpAddr) override |
| Converter overrides: Convert the transient object to the requested representation. More... | |
| StatusCode | fillRepRefs (IOpaqueAddress *pAddr, DataObject *pObj) override |
| Converter overrides: Fill references of persistent object representation. More... | |
| StatusCode | updateRep (IOpaqueAddress *pAddr, DataObject *pObj) override |
| Converter overrides: Update persistent object representation. More... | |
| StatusCode | updateRepRefs (IOpaqueAddress *pAddr, DataObject *pObj) override |
| Converter overrides: Update references of persistent object representation. More... | |
Public Member Functions inherited from Gaudi::RootStatCnv | |
| RootStatCnv (long typ, const CLID &clid, ISvcLocator *svc, RootCnvSvc *mgr) | |
| Initializing Constructor. More... | |
Public Member Functions inherited from Gaudi::RootConverter | |
| RootConverter (long typ, const CLID &clid, ISvcLocator *svc, RootCnvSvc *mgr) | |
| Initializing Constructor. More... | |
| long | repSvcType () const override |
| Retrieve the class type of the data store the converter uses. More... | |
| StatusCode | createObj (IOpaqueAddress *pAddr, DataObject *&refpObj) override |
| Converter overrides: Create transient object from persistent data. More... | |
| StatusCode | fillObjRefs (IOpaqueAddress *pAddr, DataObject *pObj) override |
| Resolve the references of the created transient object. More... | |
| StatusCode | createRep (DataObject *pObj, IOpaqueAddress *&refpAddr) override |
| Converter overrides: Convert the transient object to the requested representation. More... | |
| StatusCode | fillRepRefs (IOpaqueAddress *pAddr, DataObject *pObj) override |
| Resolve the references of the created transient object. More... | |
Public Member Functions inherited from Converter | |
| StatusCode | initialize () override |
| Initialize the converter. More... | |
| StatusCode | finalize () override |
| Initialize the converter. More... | |
| StatusCode | setDataProvider (IDataProviderSvc *svc) override |
| Set Data provider service. More... | |
| SmartIF< IDataProviderSvc > & | dataProvider () const override |
| Get Data provider service. More... | |
| StatusCode | setConversionSvc (IConversionSvc *svc) override |
| Set conversion service the converter is connected to. More... | |
| SmartIF< IConversionSvc > & | conversionSvc () const override |
| Get conversion service the converter is connected to. More... | |
| StatusCode | setAddressCreator (IAddressCreator *creator) override |
| Set address creator facility. More... | |
| SmartIF< IAddressCreator > & | addressCreator () const override |
| Retrieve address creator facility. More... | |
| const CLID & | objType () const override |
| Retrieve the class type of objects the converter produces. More... | |
| virtual long | i_repSvcType () const |
| Retrieve the class type of the data store the converter uses. More... | |
| StatusCode | createObj (IOpaqueAddress *pAddress, DataObject *&refpObject) override |
| Create the transient representation of an object. More... | |
| StatusCode | fillObjRefs (IOpaqueAddress *pAddress, DataObject *pObject) override |
| Resolve the references of the created transient object. More... | |
| StatusCode | updateObj (IOpaqueAddress *pAddress, DataObject *refpObject) override |
| Update the transient object from the other representation. More... | |
| StatusCode | updateObjRefs (IOpaqueAddress *pAddress, DataObject *pObject) override |
| Update the references of an updated transient object. More... | |
| StatusCode | createRep (DataObject *pObject, IOpaqueAddress *&refpAddress) override |
| Convert the transient object to the requested representation. More... | |
| StatusCode | fillRepRefs (IOpaqueAddress *pAddress, DataObject *pObject) override |
| Resolve the references of the converted object. More... | |
| StatusCode | updateRep (IOpaqueAddress *pAddress, DataObject *pObject) override |
| Update the converted representation of a transient object. More... | |
| StatusCode | updateRepRefs (IOpaqueAddress *pAddress, DataObject *pObject) override |
| Update the references of an already converted object. More... | |
| Converter (long storage_type, const CLID &class_type, ISvcLocator *svc=0) | |
| Standard Constructor. More... | |
| template<class T > | |
| StatusCode | service (const std::string &name, T *&psvc, bool createIf=false) const |
| Access a service by name, creating it if it doesn't already exist. More... | |
| template<class T > | |
| StatusCode | service (const std::string &type, const std::string &name, T *&psvc) const |
| Access a service by name, type creating it if it doesn't already exist. More... | |
| SmartIF< IService > | service (const std::string &name, const bool createIf=true) const |
| Return a pointer to the service identified by name (or "type/name") More... | |
Public Member Functions inherited from implements< IConverter > | |
| void * | i_cast (const InterfaceID &tid) const override |
| Implementation of IInterface::i_cast. More... | |
| StatusCode | queryInterface (const InterfaceID &ti, void **pp) override |
| Implementation of IInterface::queryInterface. More... | |
| std::vector< std::string > | getInterfaceNames () const override |
| Implementation of IInterface::getInterfaceNames. More... | |
| implements ()=default | |
| Default constructor. More... | |
| implements (const implements &) | |
| Copy constructor (zero the reference count) More... | |
| implements & | operator= (const implements &) |
| Assignment operator (do not touch the reference count). More... | |
| unsigned long | addRef () override |
| Reference Interface instance More... | |
| unsigned long | release () override |
| Release Interface instance More... | |
| unsigned long | refCount () const override |
| Current reference count More... | |
Additional Inherited Members | |
Public Types inherited from Converter | |
| using | Factory = Gaudi::PluginService::Factory< IConverter *(ISvcLocator *)> |
Public Types inherited from implements< IConverter > | |
| using | base_class = implements< Interfaces... > |
| Typedef to this class. More... | |
| using | extend_interfaces_base = extend_interfaces< Interfaces... > |
| Typedef to the base of this class. More... | |
| using | iids = typename extend_interfaces_base::ext_iids |
Public Types inherited from extend_interfaces< Interfaces... > | |
| using | ext_iids = typename Gaudi::interface_list_cat< typename Interfaces::ext_iids... >::type |
| take union of the ext_iids of all Interfaces... More... | |
Protected Member Functions inherited from Gaudi::RootStatCnv | |
| MsgStream & | log () const |
| Helper to use mesage logger. More... | |
| StatusCode | initialize () override |
| Initialize converter object. More... | |
| StatusCode | finalize () override |
| Finalize converter object. More... | |
| virtual const std::string | fileName (IRegistry *pReg) const |
| Retrieve the name of the file a given object is placed into. More... | |
| virtual const std::string | topLevel (IRegistry *pReg) const |
| Retrieve the full path of the file a given object is placed into. More... | |
| StatusCode | makeError (const std::string &msg, bool throw_exception=false) const |
| Helper method to issue error messages. More... | |
| StatusCode | saveDescription (const std::string &path, const std::string &ident, const std::string &desc, const std::string &opt, const CLID &clid) |
| Save statistics object description. More... | |
Protected Member Functions inherited from Converter | |
| SmartIF< ISvcLocator > & | serviceLocator () const |
| Retrieve pointer to service locator. More... | |
| SmartIF< IMessageSvc > & | msgSvc () const |
| Retrieve pointer to message service. More... | |
| SmartIF< IDataManagerSvc > & | dataManager () const |
| Get Data Manager service. More... | |
Protected Attributes inherited from Gaudi::RootStatCnv | |
| SmartIF< IDataManagerSvc > | m_dataMgr |
| Reference to data manager service to manipulate the TES. More... | |
| std::unique_ptr< MsgStream > | m_log |
| Reference to logger object. More... | |
Protected Attributes inherited from Gaudi::RootConverter | |
| RootCnvSvc * | m_dbMgr |
| Conversion service needed for proper operation to forward requests. More... | |
Protected Attributes inherited from implements< IConverter > | |
| std::atomic_ulong | m_refCount |
| Reference counter More... | |
Statistics file converter class definition
Description: Definition of the converter to open root database files.
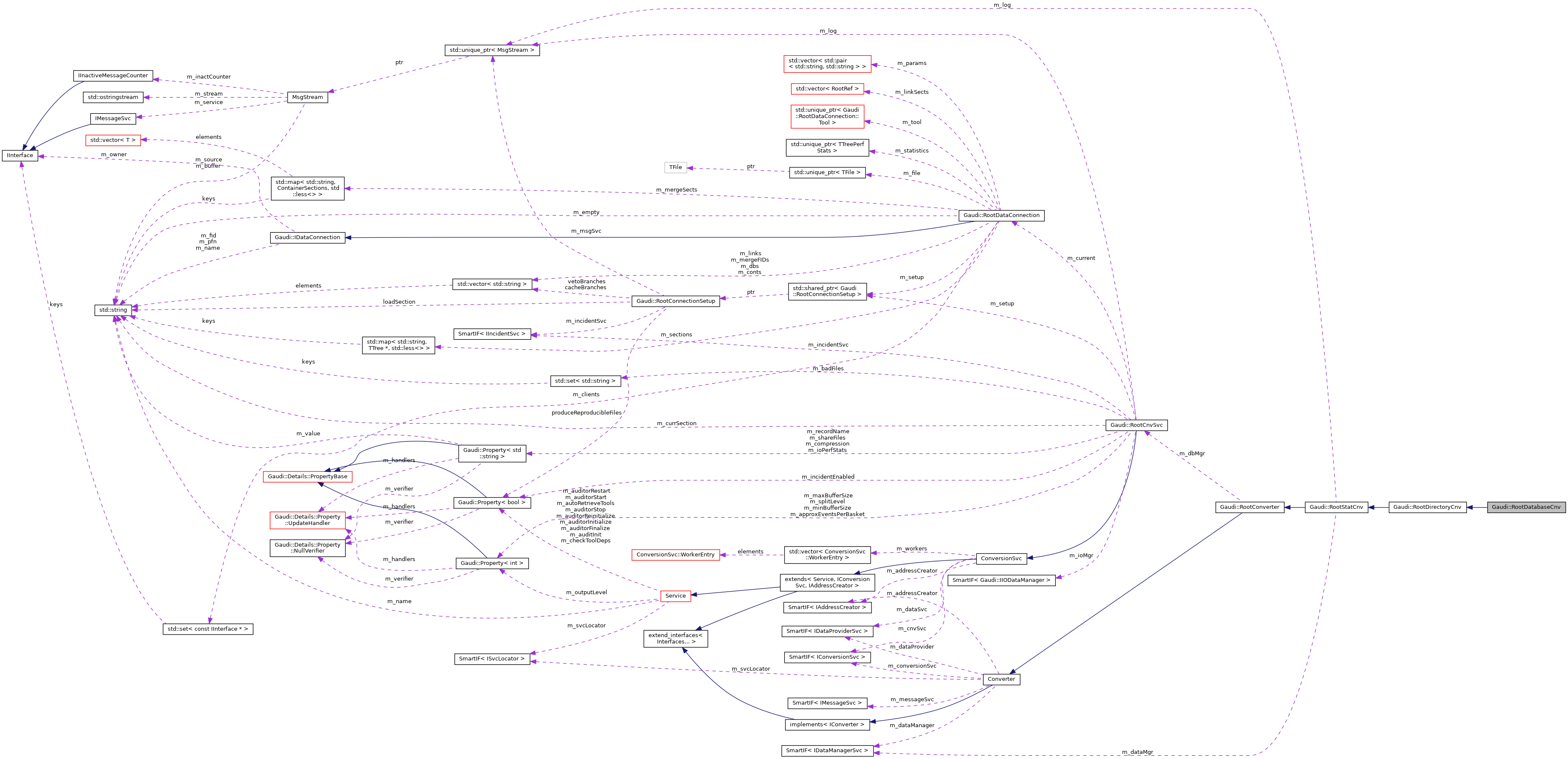
Definition at line 38 of file RootDatabaseCnv.h.
| RootDatabaseCnv::RootDatabaseCnv | ( | long | typ, |
| const CLID & | cl, | ||
| ISvcLocator * | svc, | ||
| RootCnvSvc * | mgr | ||
| ) |
Initializing Constructor.
| typ | [IN] Concrete storage type of the converter |
| svc | [IN] Pointer to service locator object |
| mgr | [IN] Pointer to hosting conversion service |
Definition at line 35 of file RootDatabaseCnv.cpp.
|
inlineoverridevirtual |
Retrieve the name of the container a given object is placed into.
| pReg | [IN] Pointer to registry entry. |
Reimplemented from Gaudi::RootStatCnv.
Definition at line 54 of file RootDatabaseCnv.h.
|
override |
Converter overrides: Create transient object from persistent data.
| refpAddress | [IN] Pointer to object address. |
| refpObject | [OUT] Location to pointer to store data object |
Definition at line 39 of file RootDatabaseCnv.cpp.